Например TDA7294

Форум РадиоКот • Просмотр темы - Германевый усилитель. Попытка проектирования и настройки.
Форум РадиоКот
Здесь можно немножко помяукать :)

Текущее время: Пт янв 30, 2026 13:28:37

Часовой пояс: UTC + 3 часа


ПРЯМО СЕЙЧАС:



Начать новую тему Ответить на тему  [ Сообщений: 219 ]     ... , , , 10,  
Автор Сообщение
Не в сети
 Заголовок сообщения: Re: Германевый усилитель. Попытка проектирования и настройки
СообщениеДобавлено: Ср янв 24, 2024 10:09:00 
Друг Кота
Аватар пользователя

Карма: 127
Рейтинг сообщений: 6124
Зарегистрирован: Вс дек 25, 2011 18:43:00
Сообщений: 24323
Откуда: г.Москва
Рейтинг сообщения: 0
..лунтик - своими словами - а чем кл. "А" отличается от "АВ"..?.. :)


Вернуться наверх
 
Не в сети
 Заголовок сообщения: Re: Германевый усилитель. Попытка проектирования и настройки
СообщениеДобавлено: Ср янв 24, 2024 10:40:02 
Опытный кот
Аватар пользователя

Карма: 15
Рейтинг сообщений: 146
Зарегистрирован: Вс дек 29, 2013 22:05:07
Сообщений: 886
Рейтинг сообщения: 0
ну, германий я не особо исследовал. так, развлекался. я всегда говорил, что если ты победил усилитель на германии, то с кремнием и делать нечего. потом чё-то времени не стало дальше с этим работать, поэтому слегка тормознул. теперь вот вынашиваю небольшой проектик, но опять не хватает ресурсов. хотя макеты лежат, ждут.
кстати, про феномен "германиевого звука" - это часть вышеупомянутого проекта. имхо германиевый звук - это сильно угробленный со всех сторон кремниевый. просто надо понимать , как вы настроили кремний и что на этом получили. потом ввели туда энную сумму гармоник, добавили негармонических искажений, убили динамику - и вот вам германиевый звук. если всего этого не делать , то получится самый обычный германиевый усилитель на германии. но хороший. мне таки нравится.
что касается П213, так я рекомендовал книжку. там просто вот на пальцах рассказывается, почему их нельзя применять. а если можно , то что мы получим (см. выше)
что касается частотных свойств транзисторов, так это определяется теорией устойчивости. и тем, что вы хотите поиметь от проекта. собсно, частотные параметры довольно жёстко определяют характеристики усилителя, такие как динамика, полоса пропускания. ну и искажения. к сожалению, с теорией устойчивости у вас проблемы, поэтому я могу вещать только на уровне: если так, то плохо, а если так, то хорошо.
по немецкой схеме. схема как схема. для компьютерных колонок вполне подходит. не очень понятно, откуда там 10 ватт взялось. транзистор раскачки вряд ли сможет раскачать выходные транзисторы. и к-т усиления маловат. отсюда повышенный уровень гармоник.

кстати, посмотрите усилок Бэслика (чур меня!). вопрос по нему поднимался, обсуждение тут где-то на форуме имеется. если что, можем ещё раз повторить. для пользы дела.

_________________
Щас, погуглю...


Вернуться наверх
 
Не в сети
 Заголовок сообщения: Re: Германевый усилитель. Попытка проектирования и настройки
СообщениеДобавлено: Ср янв 24, 2024 12:09:39 
Поставщик валерьянки для Кота
Аватар пользователя

Карма: -22
Рейтинг сообщений: -26
Зарегистрирован: Чт апр 06, 2023 19:15:37
Сообщений: 2106
Откуда: пришелец из созвездия КОТА
Рейтинг сообщения: 0
Vilsi, ну не повезло.... Херов планшет, херов сайт....
Набрал Вам ответ, чуть экран пальцем задел - улетело на какую-то здешнюю рекламу.
А апосля всё пропало. Безвозвратно....
Ну нет у меня сил вдохновительных поновой набрать....

Ладно, пишу то, что хотел но ещё не успел набрать -
Вам в помощь может быть сподвижником Мандрагор.
Он тоже ''проект исследовательский'' по германию начинал, пока его не затюкали местные ''добрУжОлатели''.
Плюнул человек, и можно сказать ''ушОл''. Но в ЛС его можно найти и написать. Бывает иногда.
Как ''паятельный экспериментатор энтузиазтского толка'' может быть Андрей из германиевой темы, хотя и ему ,,добра'' ввалили.

Это раз.
А два - Вы пока не описали, ЧТО за проект у Вас зреет.
Вот только могу СРАЗУ отговорить от
1) сложных схем. Поскольку не раз читал, что ''германий не любит сложности''.
2) использования редкостных, тоесть НЕ распространённых германиевых ВЧ транзисторов. Ориентируйтесь на серию П213-217 и П605. И никаких 8**

Вы уже не раз высказывались об схемных недочётах Беслика. Хотелось бы узнать в чём они.
Ещё - подобный УСю Беслика есть ещё серия УСей ''МУН'' - они сложней на 1 транзистор во втором дифкаскаде.
Но вот только - а нужны или излишние сложности германиевой схеме? Многие и так против дифкаскадов - мол живность в звуке убивает...

Прокомментируйте пожалуйста схему ''3 одинаковых транзистора'' подробней.
Почему Вы думаете, что П605 не сможет раскачать пару П215 ? И почему бы паре П215х не выдать 10 ватт звука ?

Про частотку набирал - сЬелось набранное....
Коротко - П213 ВПОЛНЕ ВЫДАЁТ 22 КИЛОгерца. (при 150 кгц максимальной)
Греется, но ить никому много такой частоты в реале и не надо, а в музыке её мало.

_________________
«Кто к нам с мечом придет, тот от меча и погибнет! На том стояла и стоит русская земля!»


Вернуться наверх
 
Не в сети
 Заголовок сообщения: Re: Германевый усилитель. Попытка проектирования и настройки
СообщениеДобавлено: Ср янв 24, 2024 18:43:02 
Модератор
Аватар пользователя

Карма: 159
Рейтинг сообщений: 4079
Зарегистрирован: Пт янв 23, 2009 19:20:05
Сообщений: 45537
Рейтинг сообщения: 0
Медали: 1
Получил миской по аватаре (1)
...Пора уже понять, проблема не в том, что П213 выдает, а в том, какие задержки при этом возникают и, соответственно, как будет работать ООС и какую глубину её удастся получить... В схемах без ООС проблем не возникает - кроме жуткого, по нынешним меркам, коэффициента нелинейных искажений... :)


Вернуться наверх
 
Эиком - электронные компоненты и радиодетали
Не в сети
 Заголовок сообщения: Re: Германевый усилитель. Попытка проектирования и настройки
СообщениеДобавлено: Ср янв 24, 2024 20:14:43 
Поставщик валерьянки для Кота
Аватар пользователя

Карма: -22
Рейтинг сообщений: -26
Зарегистрирован: Чт апр 06, 2023 19:15:37
Сообщений: 2106
Откуда: пришелец из созвездия КОТА
Рейтинг сообщения: 0
As, спасибо, вот с такого ракурса я эту проблемку и не воспринимал....
Задержки.... Ну чем большую частоту могут выходники, тем и задержек меньше. Я так думаю.
У П213, 214 частота 150 КИЛОгерц.
У П216, 217 - 100 КИЛОгерц.
У П215 - 200 КИЛОгерц.
Но это, что ''луДЧе, ЧО хуДче'' (типа в попугаях больше), а вот что за задержки получатся, что за ООС можно сотворить с этим - понятия не имею.
Понятно, что кроме частоты, на ООС ещё и Кус всего тракта применённых транзисторов влияет, который можно обменять на уменьшение искажений и уменьшение внутреннего сопротивления и торможения
Но у хермания Кус лучших транзисторов не более 150. И то это хорошо, а у МПшек вообще 30...

Есть инфа, что ежели ''раскачиватель'' высокочястотный, то и система ''раскачиватель + выход'' более высокочастотна.
Но насколько ?
Есть инфа, что если в базы предоконечников приделать симметрирующий конденсатор, то это вызовет НЕКОТОРОЕ увеличение быстродействия.

Можно пойти от лучших аналогов - вот среди ''германофилов'' в самое последнее время отметился только Беслик и ... УСь МУН.
А что за параметры у применённой в них схемотехники ?

Я только хочу напомнить, что разных П21* у людей ещё есть. Возможно самый минимум П605. А вот мощных ВЧшных германцев практически и нет.
Так что в любых проектах, если они нацелены не на междусобойчик, должны применяться только бросовые транзисторы.
Ну а уж ИССКУСТВО АВТОРА схем должно как раз концентрироваться на том, как из этого... хлама сделать по возможности более достойную конфетку.

_________________
«Кто к нам с мечом придет, тот от меча и погибнет! На том стояла и стоит русская земля!»


Вернуться наверх
 
Не в сети
 Заголовок сообщения: Re: Германевый усилитель. Попытка проектирования и настройки
СообщениеДобавлено: Ср янв 24, 2024 20:40:55 
Модератор
Аватар пользователя

Карма: 159
Рейтинг сообщений: 4079
Зарегистрирован: Пт янв 23, 2009 19:20:05
Сообщений: 45537
Рейтинг сообщения: 0
Медали: 1
Получил миской по аватаре (1)
Линейное (более-менее...) усиление на довольно нелинейных усилительных элементах можно получить только благодаря достаточно глубокой ООС. Задержки в низкочастотных германиевых транзисторах не позволяют получить достаточной глубины ООС даже для пары каскадов, т.е. практически применима только местная ООС, охватывающая один усилительный каскад - а с ней искажения менее процента будут практически недостижимы... Да, это меньше, чем у классического лампового однотакта, но всё равно ОЧЕНЬ много...


Вернуться наверх
 
Не в сети
 Заголовок сообщения: Re: Германевый усилитель. Попытка проектирования и настройки
СообщениеДобавлено: Ср янв 24, 2024 21:09:02 
Поставщик валерьянки для Кота
Аватар пользователя

Карма: -22
Рейтинг сообщений: -26
Зарегистрирован: Чт апр 06, 2023 19:15:37
Сообщений: 2106
Откуда: пришелец из созвездия КОТА
Рейтинг сообщения: 0
Так, а КАК быть с тем фактом, что у германия меньше внутреннее сопротивление и больше скорость движения носителей заряда, чем у кремния ?
Ить, по идее, быстродействие германия выше.....

Сейчас отправился обсчитывать схему Беслика, загибая палщики по кол-ву каскадоф.
И туды поЩитал и сюды поЩиал...
Всё равно выходить 3 каскада охваченных ООС.
А это как никак, а больше предсказанных 2х...

Да - вот ктой та мерил Беслика на размер искажений. Как раз схема на П213 и нагруз 8 Ом.
Вложение:
14894948391260814.jpg [42.86 KiB]
Скачиваний: 130

_________________
«Кто к нам с мечом придет, тот от меча и погибнет! На том стояла и стоит русская земля!»


Вернуться наверх
 
Не в сети
 Заголовок сообщения: Re: Германевый усилитель. Попытка проектирования и настройки
СообщениеДобавлено: Ср янв 24, 2024 22:25:55 
Модератор
Аватар пользователя

Карма: 159
Рейтинг сообщений: 4079
Зарегистрирован: Пт янв 23, 2009 19:20:05
Сообщений: 45537
Рейтинг сообщения: 0
Медали: 1
Получил миской по аватаре (1)
...Измерьте уровень интермодуляции этого "Беслика" на верхнем краю рабочего диапазона - может, что-то поймете... Конфету из говна сделать можно, но точно не руками... :)
(УНЧ-50-8 на пару порядков лучше - и никакого "германия"!)


Вернуться наверх
 
Не в сети
 Заголовок сообщения: Re: Германевый усилитель. Попытка проектирования и настройки
СообщениеДобавлено: Чт янв 25, 2024 00:09:35 
Поставщик валерьянки для Кота
Аватар пользователя

Карма: -22
Рейтинг сообщений: -26
Зарегистрирован: Чт апр 06, 2023 19:15:37
Сообщений: 2106
Откуда: пришелец из созвездия КОТА
Рейтинг сообщения: 0
Сам НЕ измерюю.
Такой инфы не встречал.
Сравнивать с кремнием НЕ корректно. В УНЧ-50-8 транзисторов в 3 раза больше.
Сравнение усилителя ВЫСШЕГО класса со 2м или 3м просто смешно... :-) :-) :-) :-)

Если есть ''популярное'' обьяснение прошу выложить.

_________________
«Кто к нам с мечом придет, тот от меча и погибнет! На том стояла и стоит русская земля!»


Вернуться наверх
 
Не в сети
 Заголовок сообщения: Re: Германевый усилитель. Попытка проектирования и настройки
СообщениеДобавлено: Чт янв 25, 2024 05:42:20 
Модератор
Аватар пользователя

Карма: 159
Рейтинг сообщений: 4079
Зарегистрирован: Пт янв 23, 2009 19:20:05
Сообщений: 45537
Рейтинг сообщения: 0
Медали: 1
Получил миской по аватаре (1)
...А объяснение - на той самой картинке, что в Вашем предыдущем сообщении, где явно видна зависимость уровня искажений от уровня сигнала... :)) Принцип уменьшения искажений цепью ООС по напряжению именно таков: она уменьшает уровень входного сигнала первого каскада усилителя, чем и достигается снижение искажений всего усилителя... Если предположим, что это честный график, то по нему видно, что глубину ООС нужно увеличивать раз в десять, чтоб достигнуть уровня искажений ниже порога заметности слуха. Причем, не на частоте один килогерц - а во всем диапазоне усиливаемых частот. Вот тут и окажется, что из-за задержек в усилительных каскадах где-то на частотах выше верхней граничной сдвиг фазы окажется настолько велик, что ООС превратится в ПОС и усилитель превратится в генератор, только вы это не увидите на экране осциллографа, так как размах сигнала будет ограничен быстродействием каскада УН, но это не помешает многократно увеличить искажения каскада... Это и с усилителями высшего класса случается - хваленый Бриг свистит за милую душу... :)))


Вернуться наверх
 
Не в сети
 Заголовок сообщения: Re: Германевый усилитель. Попытка проектирования и настройки
СообщениеДобавлено: Чт янв 25, 2024 06:16:29 
Друг Кота
Аватар пользователя

Карма: 57
Рейтинг сообщений: 371
Зарегистрирован: Ср май 04, 2016 23:18:38
Сообщений: 5998
Рейтинг сообщения: 0
Берём Базилика, выкидываем германий, ставим кремний, интересно, что будет?

Цитата:
Ваше мнение, что из себя являет феномен ''германиевого звука'' ?
Хреновый хриплый звук без высоких. Когда-то все транзисторы были такими. И усилители германиевые сливали ламповым по всем параметрам кроме разве что прожорливости.

_________________
Ваше открытие опровергает науку? Нет, это наука опровергает ваш бред.
Истина никогда не бывает посередине. Ведь середина на стороне того, кто больше лжёт.
Не стыдно писать в МЯЯЯУ! - стыдно вести себя не как порядочный Радио Кот. :)


Вернуться наверх
 
Не в сети
 Заголовок сообщения: Re: Германевый усилитель. Попытка проектирования и настройки
СообщениеДобавлено: Чт янв 25, 2024 06:45:21 
Друг Кота
Аватар пользователя

Карма: 127
Рейтинг сообщений: 6124
Зарегистрирован: Вс дек 25, 2011 18:43:00
Сообщений: 24323
Откуда: г.Москва
Рейтинг сообщения: 0
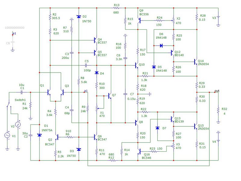
АВК писал(а):
Если есть ''популярное'' обьяснение прошу выложить.

..вот сколько раз можно одно и то же писать..?.. :facepalm:

..объяснение есть в теме про у-101 - причем, мое же - надо просто перестать тупить и почитать тему..для тех, у кого планшет для 4-го класса - объясняю в 100500-й раз - и последний..

..итак, постулат номер 1 теории автоматического регулирования - ООС есть единственный инструмент в усилителе, снижающий искажения..
..в связи с чем возникает вполне резонное замечание, что глубина ООС должна быть одинаковой во всем диапазоне 20Гц - 20 кГц - уменьшение глубины ООС, к примеру, в верхней части диапазона на 10 дБ означает как минимум увеличение искажений на ту же размерность..

..для понимания рассмотрим два графика - радиотехники у-101 и "аудиофильского" брига..

Изображение


..из графика фидно, что глубина ООС практически постоянна вплоть до верхней граничной частоты, а стало быть, и способность снижать искажения в усилителе..

**********************************

..теперь сравним с бригом..расписывать не стал, из верхнего графика понятно, что к чему..

Изображение

..и о ужос - на частоте 20 кГц падение глубины ООС достигает аж 51 дБ - а это, на минуточку - 355 раз..!!!.. :))) ..во столько же раз будут больше и искажения.. :)

..вот такой, мляу, бриг - его место на помойке.. :)

..почему так..?..а очень просто - смотрим схему..

Изображение


..г/н Лихницкий использовал в усилителе напряжения каскод - который, как известно, обладает малой динамической емкостью, но весьма большим выходным сопротивлением - десятки килоом, в связи с чем диффузионная входная емкость выходного каскада нормально не разряжается - в обычной топологии Линя единственный путь ее разрядки - выходное сопротивление каскада усиления напряжения..

..вот оттуда и такой пердомонокль..и искажения, и противный скрипящий звук брига с песком на высоких - все оттуда.. :)

..а с германием в силу худших параметров и картина будет отвратительная.. :)

..кстати, из этого брига совершенно безболезненно можно выкинуть каскад на транзисторе Q5..а ток коллектор Q4 увеличить до 12мА - это даст возможность пересчитать оптимальную коррекцию усилителя и понизить искажения почтишта в 2 раза, улучшив вместе с этим динамику.. :)

**************************************

..все, лунтик - на твой вопрос ответили - больше его не задавай - столько писать для тебя больше я не буду.. :facepalm:


Вернуться наверх
 
Не в сети
 Заголовок сообщения: Re: Германевый усилитель. Попытка проектирования и настройки
СообщениеДобавлено: Чт янв 25, 2024 10:57:04 
Вымогатель припоя
Аватар пользователя

Карма: 16
Рейтинг сообщений: 181
Зарегистрирован: Вт фев 03, 2015 05:55:35
Сообщений: 689
Откуда: г. Бердск
Рейтинг сообщения: 0
..г/н Лихницкий использовал в усилителе напряжения каскод - который, как известно, обладает малой динамической емкостью, но весьма большим выходным сопротивлением - десятки килоом, в связи с чем диффузионная входная емкость выходного каскада нормально не разряжается - в обычной топологии Линя единственный путь ее разрядки - выходное сопротивление каскада усиления напряжения..

..вот оттуда и такой пердомонокль..и искажения, и противный скрипящий звук брига с песком на высоких - все оттуда.. :)

..а с германием в силу худших параметров и картина будет отвратительная.. :)

..кстати, из этого брига совершенно безболезненно можно выкинуть каскад на транзисторе Q5..а ток коллектор Q4 увеличить до 12мА - это даст возможность пересчитать оптимальную коррекцию усилителя и понизить искажения почтишта в 2 раза, улучшив вместе с этим динамику.. :)

**************************************

..все, лунтик - на твой вопрос ответили - больше его не задавай - столько писать для тебя больше я не буду.. :facepalm:

Вы в данном случае перепутали зеленое с соленым. Т.е. дифференциальное сопротивление с активным. В усилителе Лихницкого второй каскада выполнен по каскодной схеме. Как следствие обладает высоким выходным дифференциальным сопротивлением при токе покоя примерно 5 мА. Так этого тока с избытком хватает для управления третьим каскадом и перезарядки паразитных емкостей транзисторов третьего каскада. Все проблемы звучания у Лихницкого из за бестолковой коррекции, которая поглотила петлевое усиление, бесполезно потратив его на перезарядку корректирующего конденсатора, а не на ослабление искажений. Те же самые проблемы у Беслика, в его знаменитом усилителе. Это примеры как из любых ВЧ мощных транзисторов получить П210.

Добавлено after 1 minute 25 seconds:
Re: Германевый усилитель. Попытка проектирования и настройки.
Удалив из схемы Лихницкого Q5 просто уроним петлевое и усугубим все проблемы.

Добавлено after 1 minute 23 seconds:
Re: Германевый усилитель. Попытка проектирования и настройки.
А вообще Бриг пример того, когда усилитель проектирует кладовщик вместо инженера.

Добавлено after 12 minutes 2 seconds:
Re: Германевый усилитель. Попытка проектирования и настройки.
Только цепочка R16 C6 чего стоит. 3300 пФ в нагрузке выхода второго каскада. Вот отсюда вытекают глубокомысленные выводы Лихницкого о вреде глубокой ООС. Абсолютно нихрена не понимая основы обеспечения устойчивости усилителей охваченных глубокой ООС, лепил конденсаторы какие попало и куда попало, лишь бы перестало свистеть.

Добавлено after 1 hour 11 minutes 56 seconds:
Так, а КАК быть с тем фактом, что у германия меньше внутреннее сопротивление и больше скорость движения носителей заряда, чем у кремния ?
Ить, по идее, быстродействие германия выше.....

Сейчас отправился обсчитывать схему Беслика, загибая палщики по кол-ву каскадоф.
И туды поЩитал и сюды поЩиал...
Всё равно выходить 3 каскада охваченных ООС.
А это как никак, а больше предсказанных 2х...

Да - вот ктой та мерил Беслика на размер искажений. Как раз схема на П213 и нагруз 8 Ом.
Вложение:
14894948391260814.jpg

Подвижность носителей указана для материала с собственной проводимостью, т.е. нелегированного.
В легированном материале подвижность носителей уменьшается пропорционально степени легирования.
Все германиевые транзисторы выполнены по сплавной технологии или ее мутациям. Для сплавной технологии характерны очень высокие уровни концентрации легирующих примесей. Как следствие подвижность носителей очень сильно снижается.
Кремниевые транзисторы выполнены по планарной технологии. Концентрации лигирующих примесей сильно меньше. Падение подвижности значительно ниже.


Вернуться наверх
 
Не в сети
 Заголовок сообщения: Re: Германевый усилитель. Попытка проектирования и настройки
СообщениеДобавлено: Чт янв 25, 2024 12:39:28 
Поставщик валерьянки для Кота
Аватар пользователя

Карма: -22
Рейтинг сообщений: -26
Зарегистрирован: Чт апр 06, 2023 19:15:37
Сообщений: 2106
Откуда: пришелец из созвездия КОТА
Рейтинг сообщения: 0
As, про превращение ООС в ПОС
А кто мешает на выход приделать Цобеля?
И тады не будет генерации - не будет её попадания в обратную связь - не будет бестолкового убития усиления на её компенсацию....

Добавлено after 10 minutes 1 second:
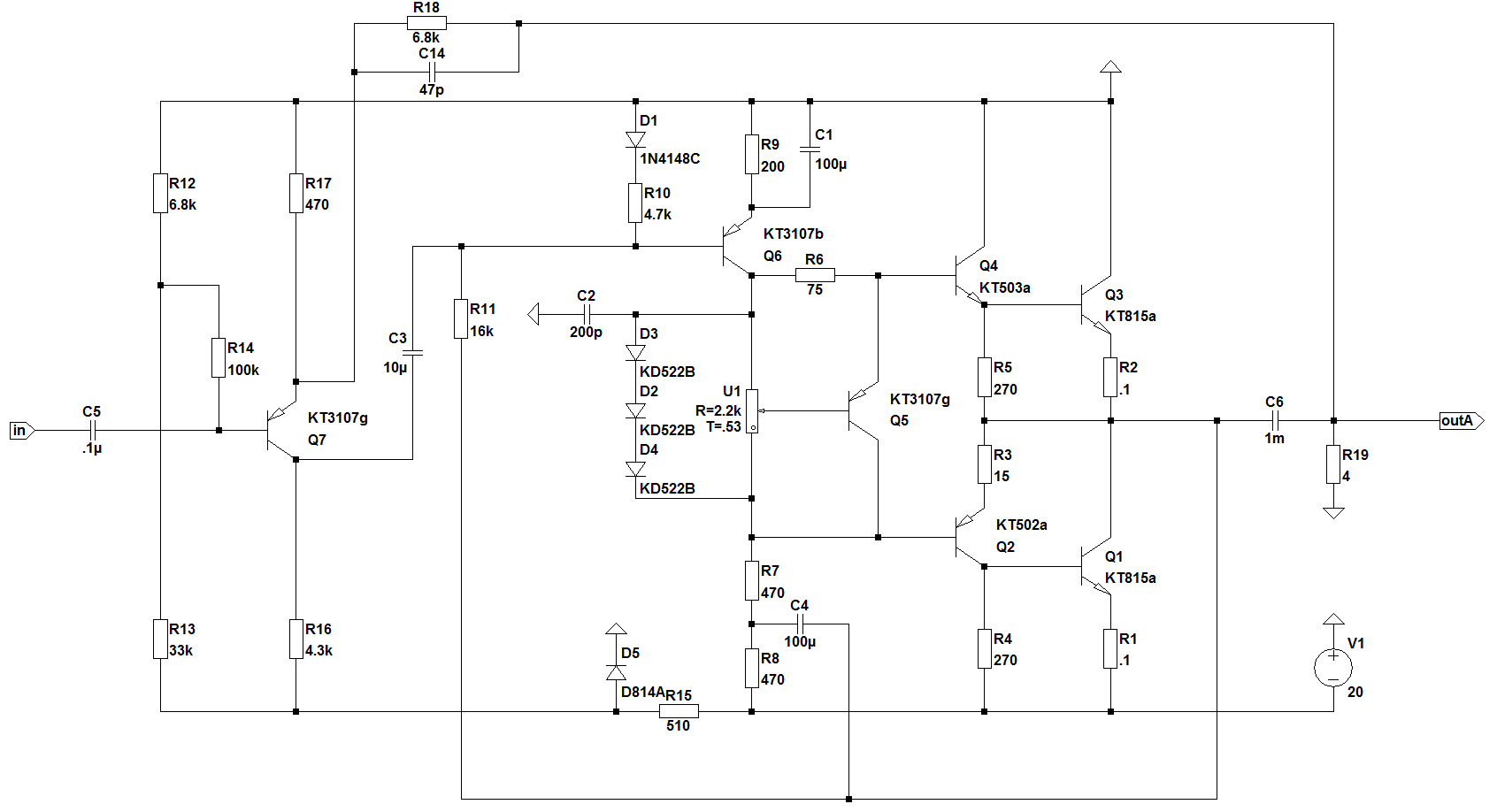
Re: Германевый усилитель. Попытка проектирования и настройки.

murzistor, если Беслика сделать кремниевым....
Кстати, а он и кремниевые схемы делал и комбинированные, УН - кремний, а ВК - германий.

Да, так вот получится уже более 40 лет как делавшийся -
Вложение:

Вот, можете оценить - максимум совершенства из древней схемы.
Всё что можно - вытянуто из применяемых транзисторов.
Причём, аудифилически - БЕЗ дифф каскада на входе.
Постараюсь её побыстрей сделать, она у меня в приоретете очереди паяния

Про феномен ''германиевого звука''
Неужто всё так плохо ?
Может Вы это о древних схемах германия на трансформаторах ?
Но мы то о ''самых последних'' - наиболее совершенных...
Типа Беслика или вообще, кремниевая микра - УН, а ВК - германий.
Так и запас усиления есть и просто получается, качественно и феномен ''германиевого звука''

Добавлено after 27 minutes 56 seconds:
Re: Германевый усилитель. Попытка проектирования и настройки.

ssc, хратит выпендриваться и из людей дуракоФ представлять.

Вот КТО читал ВСЕ темы хотя бы ЭТОГО форума ?
Да мало ли где тут чего понаписано...
Мне не интересна тема какого то далекого от меня УСя, я её и НЕ читаю.

Про работу ООС, опять дуракам обьясняешь ?
А мне в принципе МЕХАНИЗМ РАБОТЫ и логика ООС давненько понятны. МОДЕЛЬНО.
Другое дело, что я в цифирях не могу её обсчитать.

Но ты то - ну надулся аки индюХ, разважничался....
Будь проще и к тебе потянутся люди.

Вот эти слова мне давно сказал один уважаемый человек.
Сейчас я - тебе, это говорю.

Добавлено after 3 minutes 14 seconds:
Re: Германевый усилитель. Попытка проектирования и настройки.

WP_ спасибо за появление !

СПАСИБО за доходчивое обьяснение причин РЕАЛЬНЫХ свойств германиевых транзисторов !

_________________
«Кто к нам с мечом придет, тот от меча и погибнет! На том стояла и стоит русская земля!»


Вернуться наверх
 
Не в сети
 Заголовок сообщения: Re: Германевый усилитель. Попытка проектирования и настройки
СообщениеДобавлено: Чт янв 25, 2024 13:03:53 
Опытный кот
Аватар пользователя

Карма: 15
Рейтинг сообщений: 146
Зарегистрирован: Вс дек 29, 2013 22:05:07
Сообщений: 886
Рейтинг сообщения: 0
2 SSC не поделитесь СИМом со схемкой Лихницкого, плз? ну не набирать же её?
хочется проверить каскад начиная с Q10. он , Лихницкий, умудрился в это место впихнуть ещё один полноценный усилитель, и совершенно без коррекции. интересно посмотреть, что это даёт.

_________________
Щас, погуглю...


Вернуться наверх
 
Не в сети
 Заголовок сообщения: Re: Германевый усилитель. Попытка проектирования и настройки
СообщениеДобавлено: Чт янв 25, 2024 13:16:31 
Вымогатель припоя
Аватар пользователя

Карма: 16
Рейтинг сообщений: 181
Зарегистрирован: Вт фев 03, 2015 05:55:35
Сообщений: 689
Откуда: г. Бердск
Рейтинг сообщения: 0
Цобель от генерации не спасет. Нужно формировать АЧХ усилителя в целом, а не только выходного каскада.

Добавлено after 2 minutes 46 seconds:
2 SSC не поделитесь СИМом со схемкой Лихницкого, плз? ну не набирать же её?
хочется проверить каскад начиная с Q10. он , Лихницкий, умудрился в это место впихнуть ещё один полноценный усилитель, и совершенно без коррекции. интересно посмотреть, что это даёт.

Ничего хорошего. Четыре каскада с вложенной петлей ООС. Петлевое с гулькин пенис. Устойчивость с проблемами. Не зря же 3,3 нанофарады на выход второго каскада подвесил. Старался однако кладовщик.

Добавлено after 1 minute 26 seconds:
Re: Германевый усилитель. Попытка проектирования и настройки.
Выход из клипа отвратный.


Вернуться наверх
 
Не в сети
 Заголовок сообщения: Re: Германевый усилитель. Попытка проектирования и настройки
СообщениеДобавлено: Чт янв 25, 2024 13:37:44 
Поставщик валерьянки для Кота
Аватар пользователя

Карма: -22
Рейтинг сообщений: -26
Зарегистрирован: Чт апр 06, 2023 19:15:37
Сообщений: 2106
Откуда: пришелец из созвездия КОТА
Рейтинг сообщения: 0
Цобель от генерации не спасет. Нужно формировать АЧХ усилителя в целом, а не только выходного каскада.

Понятно что ''луДЧе''... Но сложно и долго.
А вот када ''приспичит'' ?

Я думаю так - если бы Цобель не помогал от генерации, его бы не ставили.
Быстрое, действенное ЛЕНИВОЕ решение.
Либо долго, и СО ЗНАНИЕМ ВОПРОСА ''вылизывать'' схему, или по быстрому - Цобеля.
К примеру у меня знаний нет, а вот посчитать или ''прикидочно-прикинуть'' примерную частоту среза Цобеля, это я могу....

В этом и есть отличее инженера от электроники и радиоЛЮБИТЕЛЯ.

_________________
«Кто к нам с мечом придет, тот от меча и погибнет! На том стояла и стоит русская земля!»


Вернуться наверх
 
Не в сети
 Заголовок сообщения: Re: Германевый усилитель. Попытка проектирования и настройки
СообщениеДобавлено: Чт янв 25, 2024 13:52:31 
Опытный кот
Аватар пользователя

Карма: 15
Рейтинг сообщений: 146
Зарегистрирован: Вс дек 29, 2013 22:05:07
Сообщений: 886
Рейтинг сообщения: 0
Ничего хорошего. Четыре каскада с вложенной петлей ООС. Петлевое с гулькин пенис. Устойчивость с проблемами. Не зря же 3,3 нанофарады на выход второго каскада подвесил. Старался однако кладовщик.

ну это таки да. если посчитать, то эти 3,3 нФ начинают работать на частоте около 500 кГц. то есть, начинает падать усиление каскада. из-за этого начинает уменьшаться миллерова ёмкость С5. в результате полюс коррекции смещается в сторону высоких частот, и наклон АЧХ попадает на второй полюс. нормально, да?! сам себе создал проблемы.
чтобы выйти из положения, пришлось ставить С4 относительно большой ёмкости, чтобы на частоте 100 кГц обеспечить завал АЧХ.
а всё потому, что неправильно выбрал ток первого транзистора, если посчитать, 0,65 мА. из-за этого скорость нарастания получил 6,5 В/мкс. ну, так себе скорость. если бы дальше корректировал по фэншую, то С5 пришлось бы увеличить раза в два. при этом скорость нарастания упала бы до неприличных 3 В/мкс. поэтому пришлось креативить.

_________________
Щас, погуглю...


Вернуться наверх
 
Не в сети
 Заголовок сообщения: Re: Германевый усилитель. Попытка проектирования и настройки
СообщениеДобавлено: Чт янв 25, 2024 13:58:52 
Поставщик валерьянки для Кота
Аватар пользователя

Карма: -22
Рейтинг сообщений: -26
Зарегистрирован: Чт апр 06, 2023 19:15:37
Сообщений: 2106
Откуда: пришелец из созвездия КОТА
Рейтинг сообщения: 0
Vilsi, так с Вашим проектиком - что он такое ?
А то мы и в тутошней теме топчемся незнаемые, и про ''сборку УСС2'' как то и ни ГУ_ГУ....

_________________
«Кто к нам с мечом придет, тот от меча и погибнет! На том стояла и стоит русская земля!»


Вернуться наверх
 
Не в сети
 Заголовок сообщения: Re: Германевый усилитель. Попытка проектирования и настройки
СообщениеДобавлено: Чт янв 25, 2024 14:08:34 
Вымогатель припоя
Аватар пользователя

Карма: 16
Рейтинг сообщений: 181
Зарегистрирован: Вт фев 03, 2015 05:55:35
Сообщений: 689
Откуда: г. Бердск
Рейтинг сообщения: 0
Цобель корректирует только выходной каскад по схеме ОК и не более. Все остальное корректируется цепочками формирующими АЧХ каждого каскада. Простейший и самый тупой способ - как у Беслика, конденсатор между базой и коллектором транзистора второго каскада или у Лихницкого в Бриге. Но такой способ бесполезно расходует петлевое усиление на перезарядку корректирующего конденсатора, как следствие повышение искажений с повышением частоты сигнала и еще один неприятный эффект гармоники низких порядков подавляются сильнее чем гармоники высоких порядков. Как следствие звучание такого усилителя крайне неприятное. Если АЧХ неправильно сформирована, то цобель все равно что мертвому припарка.

Добавлено after 4 minutes 51 second:
Re: Германевый усилитель. Попытка проектирования и настройки.
Бриг вполне корректируется таким образом, чтобы получить глубину ООС порядка 90 дБ до 10 кГц и примерно 70 дБ на 20 кГц. Но остается проблема - отвратный выход из клипа с генерацией. Нужно еще делать антиклип для слива лишнего усиления при входе в ограничение.

Добавлено after 3 minutes 13 seconds:
Re: Германевый усилитель. Попытка проектирования и настройки.
Vilsi, с LtSpice дружите? Могу модельку брига положить с оптимизированной коррекцией. Только проблемы с клипом нужно устранить. Ну и некоторые изменения сделаны, выход комплементарный.


Вернуться наверх
 
Показать сообщения за:  Сортировать по:  Вернуться наверх
Начать новую тему Ответить на тему  [ Сообщений: 219 ]     ... , , , 10,  

Часовой пояс: UTC + 3 часа


Кто сейчас на форуме

Сейчас этот форум просматривают: AlexxxV, as265 и гости: 26


Вы не можете начинать темы
Вы не можете отвечать на сообщения
Вы не можете редактировать свои сообщения
Вы не можете удалять свои сообщения
Вы не можете добавлять вложения

Найти:
Перейти:  


Powered by phpBB © 2000, 2002, 2005, 2007 phpBB Group
Русская поддержка phpBB
Extended by Karma MOD © 2007—2012 m157y
Extended by Topic Tags MOD © 2012 m157y