Например TDA7294

Форум РадиоКот • Просмотр темы - Усилитель на германиевых транзисторах. Для начинающих.
Форум РадиоКот
Здесь можно немножко помяукать :)

Текущее время: Чт фев 26, 2026 13:40:51

Часовой пояс: UTC + 3 часа


ПРЯМО СЕЙЧАС:



Начать новую тему Ответить на тему  [ Сообщений: 3119 ]     ... , , , 139, , , ...  
Автор Сообщение
 Заголовок сообщения: Re: Усилитель на германиевых транзисторах. Для начинающих.
СообщениеДобавлено: Чт фев 13, 2025 11:24:20 
Говорящий с текстолитом
Аватар пользователя

Карма: 9
Рейтинг сообщений: 51
Зарегистрирован: Ср окт 04, 2006 22:33:56
Сообщений: 1580
Откуда: М.о.
Рейтинг сообщения: 0
Делать чтоль нечего? У каждого свои приоритеты, кому звук, кому %... :))

_________________
Всё придумано до и для нас.


Вернуться наверх
 
 Заголовок сообщения: Re: Усилитель на германиевых транзисторах. Для начинающих.
СообщениеДобавлено: Чт фев 13, 2025 13:10:03 
Поставщик валерьянки для Кота
Аватар пользователя

Карма: -22
Рейтинг сообщений: -26
Зарегистрирован: Чт апр 06, 2023 19:15:37
Сообщений: 2176
Откуда: пришелец из созвездия КОТА
Рейтинг сообщения: 0
ссц, не гони панику.

Ты пишешь - формула....
Что, думаешь симулятор не знает этой формулы ?

Я же писал уже - КАЖДАЯ ЗНАЧАЩАЯ ДЕТАЛЬ была мной протыкана.....
Тоесть ВСЁ в этой схеме - оптимально, с точки зрения симулятора.

Я выложил модель усилителя.
У тебя есть симулятор.
Тыкай - убедись.

Я обещал выложить модели транзисторов - выкладываю, они мной систематизированы и упорядочены.
Вложение:
Models.zip [22.59 KiB]
Скачиваний: 48


ссц, если у тебя нет нужных моделей - воспользуйся.

_________________
«Кто к нам с мечом придет, тот от меча и погибнет! На том стояла и стоит русская земля!»


Вернуться наверх
 
 Заголовок сообщения: Re: Усилитель на германиевых транзисторах. Для начинающих.
СообщениеДобавлено: Чт фев 13, 2025 16:55:29 
Друг Кота
Аватар пользователя

Карма: 127
Рейтинг сообщений: 6124
Зарегистрирован: Вс дек 25, 2011 18:43:00
Сообщений: 24323
Откуда: г.Москва
Рейтинг сообщения: 0
АВК писал(а):
ссц, не гони панику.

..я тебе реальные вещи говорю.. :)
АВК писал(а):
Что, думаешь симулятор не знает этой формулы ?

..знает - но с кривыми и не полными моделями от них толку - ноль..

..в таком виде - он даже на кремниевых моделях возбуждается, из штатной библиотеки.. :)

АВК писал(а):
Я обещал выложить модели транзисторов - выкладываю, они мной систематизированы и упорядочены.

..можешь их в помойку выкинуть - они все кривые и не полные.. :)

..вот, к примеру, эффект Эрли - ни одна из твоих моделей не учитывает, и падение h21э с ростом токов - тоже..

..так что еще раз - в помойку, вместе с усилителем.. :)

..делайте Беслика - лучше вам все одно не родить в этой топологии.. :)

..есть, правда, один вариант - с двумя дифкаскадами, где второй дифкаскад используется как фазоинвертор, плюс дополнительно - каскод в УН для съема противофазных напряжений - вот такая топология может лучше под германиевую поделку подойти, нежели тупо ломать копья о Линя..


Вернуться наверх
 
 Заголовок сообщения: Re: Усилитель на германиевых транзисторах. Для начинающих.
СообщениеДобавлено: Чт фев 13, 2025 21:02:30 
Поставщик валерьянки для Кота
Аватар пользователя

Карма: -22
Рейтинг сообщений: -26
Зарегистрирован: Чт апр 06, 2023 19:15:37
Сообщений: 2176
Откуда: пришелец из созвездия КОТА
Рейтинг сообщения: 0
Ссц, вот не надо рекламировать ЦИРК'лотрон.

Я в ЦИРКЕ койчО пАнимаю.. :-)

Ладно, мне возможно дадут наиболее прямые модели, тогда видно будет (кто прав - ты или я)

Не волнйся, если ВДРУГ окажется, что прав ты, есть и на это определённый шанс, так я не постесняюсь ОБЬЯВИТЬ, что ты прав.
Ну а уж если я окажусь прав, то тоже обьявлю.

Насчёт Лина - я же выкладывал ЗИП в коем несколько схем я создавал.
Там и на парах ОДИНАКОВЫ Шиклаев и одинаковых Дарлингтонов - это я пытался сделать ОДИНАКОвЫЕ плечи на одинаковых транзисторах.
Без комплементаров
Так вот, они все оказались хуже моей Линоподобной схемы.....

_________________
«Кто к нам с мечом придет, тот от меча и погибнет! На том стояла и стоит русская земля!»


Вернуться наверх
 
Эиком - электронные компоненты и радиодетали
 Заголовок сообщения: Re: Усилитель на германиевых транзисторах. Для начинающих.
СообщениеДобавлено: Чт фев 13, 2025 21:55:18 
Друг Кота
Аватар пользователя

Карма: 127
Рейтинг сообщений: 6124
Зарегистрирован: Вс дек 25, 2011 18:43:00
Сообщений: 24323
Откуда: г.Москва
Рейтинг сообщения: 0
АВК писал(а):
Ссц, вот не надо рекламировать ЦИРК'лотрон.

..это не цирклотрон..

Изображение

АВК писал(а):
Не волнйся..

..а похоже, что я волнуюсь..?

..мне смешно - цирк же.. :)))

АВК писал(а):
Ладно, мне возможно дадут наиболее прямые модели..

..таких в природе не существует.. :)

АВК писал(а):
Ну а уж если я окажусь прав, то тоже обьявлю.

..ога - с макетом в железе.. :)


Вернуться наверх
 
 Заголовок сообщения: Re: Усилитель на германиевых транзисторах. Для начинающих.
СообщениеДобавлено: Пт фев 14, 2025 15:12:58 
Поставщик валерьянки для Кота
Аватар пользователя

Карма: -22
Рейтинг сообщений: -26
Зарегистрирован: Чт апр 06, 2023 19:15:37
Сообщений: 2176
Откуда: пришелец из созвездия КОТА
Рейтинг сообщения: 0
- с "железом" будет труднее.
Опыт паяния у меня устаревший. К тому же недавно попаял маленько....
Ну не привык я ещё быть одноглазым - паял долго, обосрал припоем всё вокруг - тыкал мимо...
Ну и супруга мне потом долго выговаривала, что мой "подручный мат" пол дома слушало

Ну и приоритетом у меня всеж не германий а кремний.
Это я германием "резвлюсь" дабы отвлечься....
А вообще то я симулил др схемы. Вроде и довёл, а оказалось просмотрел правильные модели Дарлингтонов и собрал сим на сборках дискрета.
Довёл упорно и радовался..
А когда перешёл на модели кт972, 973 то схема то в симе и не балансируется как надо...
Вот и отвлекаюсь... Настроение накапливаю.

Добавлено after 5 hours 34 minutes 1 second:
ССЦ, а что скажешь об устойчивости этой схемы
Вложение:
WP.asc .txt [5.58 KiB]
Скачиваний: 189


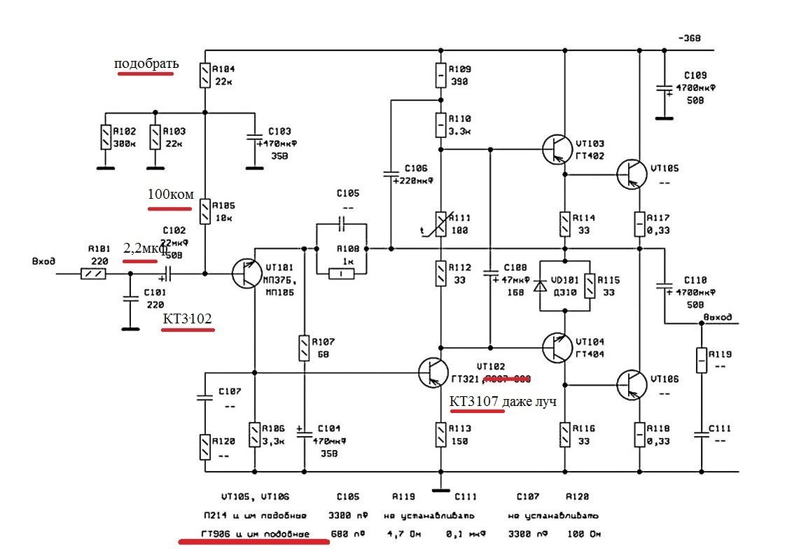
В принципе то я оттолкнулся именно от неё. А она вроде как в железе была сделана и работала.
Вот её картинка в добавок к модели
Вложение:
wpfinal1.jpg [102.11 KiB]
Скачиваний: 106

_________________
«Кто к нам с мечом придет, тот от меча и погибнет! На том стояла и стоит русская земля!»


Вернуться наверх
 
 Заголовок сообщения: Re: Усилитель на германиевых транзисторах. Для начинающих.
СообщениеДобавлено: Сб фев 15, 2025 11:06:22 
Друг Кота
Аватар пользователя

Карма: 127
Рейтинг сообщений: 6124
Зарегистрирован: Вс дек 25, 2011 18:43:00
Сообщений: 24323
Откуда: г.Москва
Рейтинг сообщения: 0
АВК писал(а):
Вот её картинка в добавок к модели

..сама модель бесполезна, потому как адекватных спайс-моделий германия нет..

..а нащщет устойчивости - именно в этой схеме есть коррекция по опережению фазы (С107, R120) и местная ООС в каскаде УН через R113=150 Ом, чего нет у тебя..

..оттуда и траблы.. :tea:


Вернуться наверх
 
 Заголовок сообщения: Re: Усилитель на германиевых транзисторах. Для начинающих.
СообщениеДобавлено: Сб фев 15, 2025 13:51:42 
Поставщик валерьянки для Кота
Аватар пользователя

Карма: -22
Рейтинг сообщений: -26
Зарегистрирован: Чт апр 06, 2023 19:15:37
Сообщений: 2176
Откуда: пришелец из созвездия КОТА
Рейтинг сообщения: 0
Про модели пока молчу. Решаю вопрос. Заодно и др симулятора.
Процесс мчится на скорости гоночной улитки.

Про пред'исходную схему непонятно - она что - лучше моей по устойчивости ?

И..... Что то ты МИМО ПРОГЛЯДЕЛ

Обрати внимание - там внизу указано - для НИЗКОЧАСТОТНЫХ выходников типа П214 - НЕ УСТАНАВАЛИВАТЬ оную цепочку.
Это раз
А два - ты опять просмотрел, ЕСТЬ у меня оное сопротивление ЛОС в 150 Ом, называется R9.
И более того, там ЛОС ещё и усиленна - в неё приходит R13, что даёт существенное улучшение Кгормоник.

Так вот - тобой упомянутая цепочка уменьшает усиление на ВЧ.
А моя "завязка" этих деталей - да тоже уменьшает ОБЩЕЕ УСИЛЕНИЕ, но заодно, из за использования ЛОС, она же и качество увеличивает.

_________________
«Кто к нам с мечом придет, тот от меча и погибнет! На том стояла и стоит русская земля!»


Вернуться наверх
 
 Заголовок сообщения: Re: Усилитель на германиевых транзисторах. Для начинающих.
СообщениеДобавлено: Ср фев 19, 2025 12:17:09 
Поставщик валерьянки для Кота
Аватар пользователя

Карма: -22
Рейтинг сообщений: -26
Зарегистрирован: Чт апр 06, 2023 19:15:37
Сообщений: 2176
Откуда: пришелец из созвездия КОТА
Рейтинг сообщения: 0
Вроде как самая БОЛЬШАЯ база моделей отечественных германиевых транзисторов
Лажи нет, я проверил на "самописные дубли" и упорядочил.
Представляю -
Вложение:


Если у кого есть модели, не включённые в этот перечень, прошу выложить.

_________________
«Кто к нам с мечом придет, тот от меча и погибнет! На том стояла и стоит русская земля!»


Вернуться наверх
 
 Заголовок сообщения: Re: Усилитель на германиевых транзисторах. Для начинающих.
СообщениеДобавлено: Вт фев 25, 2025 10:58:11 
Открыл глаза
Аватар пользователя

Зарегистрирован: Пн сен 30, 2013 20:10:14
Сообщений: 75
Откуда: USSR
Рейтинг сообщения: 0
набрал сим Беслика 2,1 - как его ЛУЧШИЙ комбик и замерил.
0,25% гормоник

Потом я ДОВЁЛ его схему - подобрал номиналы и выставил ток и пол питания, а то там фигня была по его "типовой" выкладке.
Получил 0,07% гормоник (у меня в 7 раз лучше), а вот его "забор" почти не изменился - частокол немного разрядился в 1 месте, но сгустился в др. Величина "дрынов" осталась той же.

А это в зипе модель моего АВКv3.3 + полученные параметры.

Вложение:
АВК 3.3.zip


Прошу комментировать и критиканить.

АВК вы напрасно спорите с ssc. В вашем архиве лежит схема v.3.3, в ней цепочка C6-1000p R8-1k имеет резонансную частоту 159154 Hz, это 10-я гармоника сигнала 15915Hz. Сами проверьте, подав синусоидальный сигнал на вход: SINE(0 0.25 15915) и посмотрите выхлоп .log файла с параметром .four 15915 20 v(out_), будете сильно удивлены. Я гарантирую в этом режиме не меньше 40% гармоник, если вообще что-то покажет. И небольшое пояснение: предложенный вам конденсатор 112р в качестве С6 имеет ёмкостное реактивное сопротивление 71Мом на частоте 20Hz, и 71Ком на частоте 20КHz, он войдёт в резонансное состояние с R8 на частоте 1,421МHz то есть не оказывает почти никакого влияния на коэффициент делителя R8+R12/R12 и на работу усилителя в звуковом диапазоне. Установленный у вас С6 1000р на тех же частотах имеет ёмкостное реактивное сопротивление соответственно 7,95Мом и 7,95Ком. Вы же утверждаете что оптимальный С6 вообще 2200р, но его ёмкостное реактивное сопротивление на частоте 20КHz будет вообще 3,61Ком, и это параллельно R8. А теперь контрольный вопрос: как изменится коэффициент R8+R12/R12, и каким станет общий коэффициент усиления сигнала частотой 20КHz на выходе усилителя при С6-2200р?


Вернуться наверх
 
 Заголовок сообщения: Re: Усилитель на германиевых транзисторах. Для начинающих.
СообщениеДобавлено: Вт фев 25, 2025 11:50:16 
Поставщик валерьянки для Кота
Аватар пользователя

Карма: -22
Рейтинг сообщений: -26
Зарегистрирован: Чт апр 06, 2023 19:15:37
Сообщений: 2176
Откуда: пришелец из созвездия КОТА
Рейтинг сообщения: 0
bat_boy, я уже несколько дней КАК всё засимулировал, понял ЧТО ТО и переделал.

Насчёт коррекции - в ООС параллельно резистору в 1 ком РАНЬШЕ я ставил оптимальные ДЛЯ гармоник 1000 пф.
НО оказалось, что ТАК меандр даёт жутко некрасивый выброс. Да и вообще смахивает на пилу в 20 кГц....

Так вот, СЕЙЧАС оптимальный кондер там засимулирован в 2200 пф.

А вот насчёт кондёра в 112 пф, вычисленного ССЦ, я не понял.
Типа ССЦ предлагает зашунтировать УНовский ВЧ транзистор таким конденсатором ?
А ЗАЧЕМ, и так вроде всё хорошо и не генерит....

Далее - считать я не мастер, а вот графики хорошо воспринимаю.
Так вот, есть график АЧХ+ФЧХ, и там вроде как всё более менее хорошо.
Я чуть позже выложу всё ПАЧКОЙ, тогда посмотрите, оцените и прокомментируете.

_________________
«Кто к нам с мечом придет, тот от меча и погибнет! На том стояла и стоит русская земля!»


Вернуться наверх
 
 Заголовок сообщения: Re: Усилитель на германиевых транзисторах. Для начинающих.
СообщениеДобавлено: Вт фев 25, 2025 12:46:50 
Открыл глаза
Аватар пользователя

Зарегистрирован: Пн сен 30, 2013 20:10:14
Сообщений: 75
Откуда: USSR
Рейтинг сообщения: 0
Так вот, СЕЙЧАС оптимальный кондер там засимулирован в 2200 пф.

А вот насчёт кондёра в 112 пф, вычисленного ССЦ, я не понял.
Типа ССЦ предлагает зашунтировать УНовский ВЧ транзистор таким конденсатором ?

Он не может быть засимулирован оптимальным ни при каких условиях, любой конденсатор имеет строго определённое, присущее его ёмкости, время заряда и разряда на нагрузку, от которого сильно зависит скорость нарастания и спада фронтов того же меандра, на 20Hz 2200pf ещё приемлемо, но никак на 10-20КHz.
На счёт конденсатора 112рf, я видимо не правильно понял куда его было предложено поставить, если в качестве коррекции Миллера на Q5 то это вполне логично, тем боле что в связке с R8 он тоже избыточно велик...


Вернуться наверх
 
 Заголовок сообщения: Re: Усилитель на германиевых транзисторах. Для начинающих.
СообщениеДобавлено: Вт фев 25, 2025 14:24:40 
Поставщик валерьянки для Кота
Аватар пользователя

Карма: -22
Рейтинг сообщений: -26
Зарегистрирован: Чт апр 06, 2023 19:15:37
Сообщений: 2176
Откуда: пришелец из созвездия КОТА
Рейтинг сообщения: 0
Так ВЕСЬ ВОПРОС, а нужен ли в ЭТОЙ схеме - конденсатор коррекции Миллера ????

_________________
«Кто к нам с мечом придет, тот от меча и погибнет! На том стояла и стоит русская земля!»


Вернуться наверх
 
 Заголовок сообщения: Re: Усилитель на германиевых транзисторах. Для начинающих.
СообщениеДобавлено: Ср фев 26, 2025 00:49:04 
Открыл глаза
Аватар пользователя

Зарегистрирован: Пн сен 30, 2013 20:10:14
Сообщений: 75
Откуда: USSR
Рейтинг сообщения: 0
Так ВЕСЬ ВОПРОС, а нужен ли в ЭТОЙ схеме - конденсатор коррекции Миллера ????

да, нужен. расчитать по формуле: коэффициент усиления транзистора по напряжению +1, и умножить на ёмкость перехода база-коллектор.


Вернуться наверх
 
 Заголовок сообщения: Re: Усилитель на германиевых транзисторах. Для начинающих.
СообщениеДобавлено: Ср фев 26, 2025 09:12:33 
Поставщик валерьянки для Кота
Аватар пользователя

Карма: 8
Рейтинг сообщений: 206
Зарегистрирован: Вт фев 21, 2017 18:59:21
Сообщений: 2305
Откуда: Седой Урал
Рейтинг сообщения: 0
Собрал усилитель Беслика А.И. версию 2.0 отсюда https://bykowina63.blogspot.com/2021/03/16-4.html . Играет отлично! Но есть ньюансик- при подаче напряжения идет небольшой гул в течении 2-5сек., а потом прекращается и полная тишина. Что это может быть, уважаемые? :dont_know:

Изображение


З.Ы. Это такие переходные процессы? :facepalm:


Вернуться наверх
 
 Заголовок сообщения: Re: Усилитель на германиевых транзисторах. Для начинающих.
СообщениеДобавлено: Ср фев 26, 2025 12:38:51 
Модератор
Аватар пользователя

Карма: 159
Рейтинг сообщений: 4080
Зарегистрирован: Пт янв 23, 2009 19:20:05
Сообщений: 45695
Рейтинг сообщения: 0
Медали: 1
Получил миской по аватаре (1)
При однополярном питании такие переходные процессы - норма... Можно поиграться соотношением ёмкости конденсаторов С1, С2 и С4 для минимизации этого эффекта, мне вообще кажется, что С2 и С4 логичнее применить одинакового номинала...


Вернуться наверх
 
 Заголовок сообщения: Re: Усилитель на германиевых транзисторах. Для начинающих.
СообщениеДобавлено: Ср фев 26, 2025 13:10:37 
Поставщик валерьянки для Кота
Аватар пользователя

Карма: -22
Рейтинг сообщений: -26
Зарегистрирован: Чт апр 06, 2023 19:15:37
Сообщений: 2176
Откуда: пришелец из созвездия КОТА
Рейтинг сообщения: 0
Так ВЕСЬ ВОПРОС, а нужен ли в ЭТОЙ схеме - конденсатор коррекции Миллера ????

да, нужен. расчитать по формуле: коэффициент усиления транзистора по напряжению +1, и умножить на ёмкость перехода база-коллектор.

Вот ещё немного проверю, это чтоб было более достоверно, и выложу сравнение - в графиках, моего УСика АВК3.3.3. и Беслика 2.1.
Вообще есть о чём подумать. Оказалось, что схемы Беслика весьма желательно довести, а не пользоваться указанными "типовыми" номиналами деталей.

И, об моей схемке, врооде как и без Миллера никакой генерации, даже отдалённых признаков, не наблюдается.

_________________
«Кто к нам с мечом придет, тот от меча и погибнет! На том стояла и стоит русская земля!»


Вернуться наверх
 
 Заголовок сообщения: Re: Усилитель на германиевых транзисторах. Для начинающих.
СообщениеДобавлено: Ср фев 26, 2025 17:53:15 
Открыл глаза
Аватар пользователя

Зарегистрирован: Пн сен 30, 2013 20:10:14
Сообщений: 75
Откуда: USSR
Рейтинг сообщения: 0
И, об моей схемке, врооде как и без Миллера никакой генерации, даже отдалённых признаков, не наблюдается.

Я вас уверяю, там на сигналограмме не только генерацию можно увидеть, но и в полный рост все первичные половые признаки трёх её прародителей: синуса, меандра и пилы.
Мне просто пока не понятен алгоритм ваших действий по переработке готовой схемы. Можете описать ход ваших действий по порядку, когда изменили что-то в схеме? А то мне кажется вы, как водитель "Белаза", въезжаете на федеральную трассу, и не глядя в лобовое стекло идёте по двум приборам: навигатору и спидометру...


Вернуться наверх
 
 Заголовок сообщения: Re: Усилитель на германиевых транзисторах. Для начинающих.
СообщениеДобавлено: Ср фев 26, 2025 18:37:43 
Друг Кота
Аватар пользователя

Карма: 127
Рейтинг сообщений: 6124
Зарегистрирован: Вс дек 25, 2011 18:43:00
Сообщений: 24323
Откуда: г.Москва
Рейтинг сообщения: 0
АВК писал(а):
...врооде как и без Миллера никакой генерации..


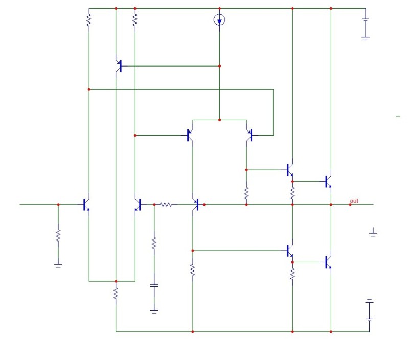
..покажи мне, где в твоей схеме емкость Миллера или коррекция "по миллеру"

Изображение

bat_boy писал(а):
да, нужен. расчитать по формуле: коэффициент усиления транзистора по напряжению +1, и умножить на ёмкость перехода база-коллектор.

..нет - все гораздо хуже.. :) ..на АЧХ усилителя всегда присутствует полюс, обусловленный входным импедансом каскада УН и выходным ДК (пусть это С0), а чуть ниже уровня единичного усиления находится еще один уже третий полюс, пусть это будет С1 - обусловленный как раз таки эффектом Миллера, где при канонической однополосной коррекции фазовый сдвиг не превышает значений 115..170 градусов. Отсюда запасом по фазе можно считать разность между -180 градусами и реальным фазовым сдвигом скорректированного усилителя.

..все сказанное справедливо для анализа усилителя с разомкнутой по переменному току общей ООС..!!!

..отсюда следует, что оптимальная емкость коррекции по опережению имеет вид Скор.опт=√С0С1...т.е, изначально не были учтены входные/выходные импедансы каскада УН и его источника...про входные/выходные сопротивления я не сказал, чтобы не усложнять ситуацию.. :)


Вернуться наверх
 
 Заголовок сообщения: Re: Усилитель на германиевых транзисторах. Для начинающих.
СообщениеДобавлено: Ср фев 26, 2025 18:41:21 
Поставщик валерьянки для Кота
Аватар пользователя

Карма: 8
Рейтинг сообщений: 206
Зарегистрирован: Вт фев 21, 2017 18:59:21
Сообщений: 2305
Откуда: Седой Урал
Рейтинг сообщения: 0
As, заметил, что этот кратковременный гул появляется только тогда, когда вход усилителя подключен к источнику сигнала. Будут какие рекомендации? :dont_know:


Вернуться наверх
 
Показать сообщения за:  Сортировать по:  Вернуться наверх
Начать новую тему Ответить на тему  [ Сообщений: 3119 ]     ... , , , 139, , , ...  

Часовой пояс: UTC + 3 часа


Вы не можете начинать темы
Вы не можете отвечать на сообщения
Вы не можете редактировать свои сообщения
Вы не можете удалять свои сообщения
Вы не можете добавлять вложения

Найти:
Перейти:  


Powered by phpBB © 2000, 2002, 2005, 2007 phpBB Group
Русская поддержка phpBB
Extended by Karma MOD © 2007—2012 m157y
Extended by Topic Tags MOD © 2012 m157y