Например TDA7294

Форум РадиоКот • Просмотр темы - Усилитель на германиевых транзисторах. Для начинающих.
Форум РадиоКот
Здесь можно немножко помяукать :)

Текущее время: Пт дек 05, 2025 11:19:28

Часовой пояс: UTC + 3 часа


ПРЯМО СЕЙЧАС:



Начать новую тему Ответить на тему  [ Сообщений: 3114 ]     ... , , , 154, ,  
Автор Сообщение
Не в сети
 Заголовок сообщения: Re: Усилитель на германиевых транзисторах. Для начинающих.
СообщениеДобавлено: Пн сен 29, 2025 20:52:13 
Друг Кота

Карма: 19
Рейтинг сообщений: 470
Зарегистрирован: Чт апр 29, 2010 07:39:15
Сообщений: 3227
Откуда: Молдова Бельцы
Рейтинг сообщения: 0
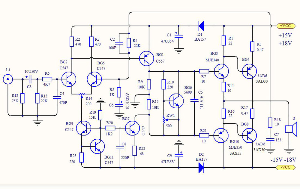
можно ли ими регулировать настройку динамиков на манер эквализера ?

Чтабы долго не объяснять ...


Изображение


Вернуться наверх
 
Не в сети
 Заголовок сообщения: Re: Усилитель на германиевых транзисторах. Для начинающих.
СообщениеДобавлено: Пн сен 29, 2025 22:31:57 
Сверлит текстолит когтями

Карма: 8
Рейтинг сообщений: 27
Зарегистрирован: Ср мар 01, 2023 12:56:48
Сообщений: 1224
Рейтинг сообщения: 0
sergeisams писал(а):
абы долго не объяснять
как бы понял. Эффектные переключатели спереди на s90 и подобным им для этого ?


Вернуться наверх
 
Не в сети
 Заголовок сообщения: Re: Усилитель на германиевых транзисторах. Для начинающих.
СообщениеДобавлено: Пн сен 29, 2025 22:36:53 
Друг Кота

Карма: 19
Рейтинг сообщений: 470
Зарегистрирован: Чт апр 29, 2010 07:39:15
Сообщений: 3227
Откуда: Молдова Бельцы
Рейтинг сообщения: 0
переключатели спереди на s90 и подобным им для этого ?

И, таки, да.


Вернуться наверх
 
Не в сети
 Заголовок сообщения: Re: Усилитель на германиевых транзисторах. Для начинающих.
СообщениеДобавлено: Вт сен 30, 2025 00:16:27 
Сверлит текстолит когтями

Карма: 8
Рейтинг сообщений: 27
Зарегистрирован: Ср мар 01, 2023 12:56:48
Сообщений: 1224
Рейтинг сообщения: 0
As писал(а):
регулировать ими АЧХ не стоит,
я всеж махнул 1.2 на 0.27 Ом на ВЧ для проверки. ЦЫкать стало сильнее. Насколько это выдержит мой ух посмотрим. Я сам несу ответственность.

Добавлено after 2 minutes 29 seconds:
sergeisams писал(а):
таки, да.
спасибо дорогой коллега за локаничное объяснение. Побольше бы таких.

Добавлено after 1 hour 26 minutes 41 second:
AndreyZZ писал(а):
Переделаю позже
заменил

Добавлено after 6 minutes 26 seconds:
там еще можно фазой поиграть , но это какие то тонкие материи. я только наслух могу методом пробы.
В оригинальной акустике от этих корпусов там "сч и вч" были последовательно подкл в противофазе с НЧ через кондер 3.3u или типа того, гляну позже.


Вернуться наверх
 
Эиком - электронные компоненты и радиодетали
Не в сети
 Заголовок сообщения: Re: Усилитель на германиевых транзисторах. Для начинающих.
СообщениеДобавлено: Вт сен 30, 2025 10:47:45 
Сверлит текстолит когтями

Карма: 8
Рейтинг сообщений: 27
Зарегистрирован: Ср мар 01, 2023 12:56:48
Сообщений: 1224
Рейтинг сообщения: 0
и ничто не мешает мне такие же переключалки сделать, надо подумать.


Вернуться наверх
 
Не в сети
 Заголовок сообщения: Re: Усилитель на германиевых транзисторах. Для начинающих.
СообщениеДобавлено: Сб окт 04, 2025 00:55:41 
Сверлит текстолит когтями

Карма: 8
Рейтинг сообщений: 27
Зарегистрирован: Ср мар 01, 2023 12:56:48
Сообщений: 1224
Рейтинг сообщения: 0
https://tinyurl.com/278u3tse
продолжим экспиринс с пассивными кроссоверами. на очереди 2х полосный.
на симуляторе подправил для лучшести, номиналы катушек подобрал .
Вроде как китайские тестеры транзисторов мерят индуктивность , завтра попробую.


Вложения:
Schematic_2Wcros_2025-10-04.pdf [28.24 KiB]
Скачиваний: 89
2.pdf [4.7 KiB]
Скачиваний: 80
Вернуться наверх
 
Не в сети
 Заголовок сообщения: Re: Усилитель на германиевых транзисторах. Для начинающих.
СообщениеДобавлено: Сб окт 04, 2025 23:22:19 
Сверлит текстолит когтями

Карма: 8
Рейтинг сообщений: 27
Зарегистрирован: Ср мар 01, 2023 12:56:48
Сообщений: 1224
Рейтинг сообщения: 0
В таком сете тестил
сч- 4-гд-28 от ригонды, вч- на картинке. без САБа слушать невозможно, низы отсутствуют. но своё отрабатывают.
усилено А класс на германии от Трошина,


Вложения:
IMG-20251004-WA0002.jpg [107.08 KiB]
Скачиваний: 82
IMG-20251004-WA0003.jpg [116.28 KiB]
Скачиваний: 95
Вернуться наверх
 
Не в сети
 Заголовок сообщения: Re: Усилитель на германиевых транзисторах. Для начинающих.
СообщениеДобавлено: Вс окт 05, 2025 21:50:05 
Сверлит текстолит когтями

Карма: 8
Рейтинг сообщений: 27
Зарегистрирован: Ср мар 01, 2023 12:56:48
Сообщений: 1224
Рейтинг сообщения: 0
Решил попробовать сдобрить верхами 4-а-28 (12 ом), через кондёр. В наличии лента 4 ом и неполярные электролиты 2.2, 3.3 ,4.7, 10. uF . В любой комбинации ВЧ недостаточно тихо. Что делать, есть решение ?

Добавлено after 1 hour 20 minutes 46 seconds:
У меня один корпус от муз центра обложенный войлоком изнутри и несколько комплектов фасадов под разные динамики, для пробы, я их ещё позапрошлым летом заказал на фрезер из МДФ.

Добавлено after 1 hour 32 minutes 48 seconds:
Потом этот сет подкл к маранц пм6005 в режиме лоуднесс. Низов стало больше, верхи так же. До этого играли на Трошин А кл. Германий. Источник тот же. Такая канитель. Экспиринс ё моё.


Вложения:
IMG-20251005-WA0002.jpg [69.48 KiB]
Скачиваний: 74
IMG-20251005-WA0001.jpg [146.59 KiB]
Скачиваний: 74
Вернуться наверх
 
Не в сети
 Заголовок сообщения: Re: Усилитель на германиевых транзисторах. Для начинающих.
СообщениеДобавлено: Вт окт 07, 2025 00:07:12 
Сверлит текстолит когтями

Карма: 8
Рейтинг сообщений: 27
Зарегистрирован: Ср мар 01, 2023 12:56:48
Сообщений: 1224
Рейтинг сообщения: 0
AndreyZZ писал(а):
есть решение ?

https://tinyurl.com/2dek4v7u если только как то так придавить резиком 4-а-28 и 8 Ом ный твиттер.

Добавлено after 5 hours 4 minutes 32 seconds:
https://tinyurl.com/28q2kpdp
можно ещё простецки отрезать у басовика часть выше 1 кГц (условно) она не нужна. и от этого он будет работать тише . такой замысел. катушку 5 mH намотать эмалированным проводом 0.8-1 мм. , т к готовые дорогие. на пробу

Добавлено after 5 hours 32 minutes 24 seconds:
AndreyZZ писал(а):
катушку 5 mH намотать
а ват тут вопрос- все стараются понизить сопротивление и выбирают сечение побольше, отсюда пронырливый барыги цену ставят.а мне то надо наоборот. Чем выше (5-10 ом)тем лучше.. отсюда вывод какой ? Есть спецы? Или будем делать вид что занят..

Добавлено after 42 minutes 32 seconds:
Вариант с гасящим Резником в контуре нч прокатил как минимум. Экспромтом перепаял разводку. Верхи и детальность на низкой гр появились. Те это работает. Надо только сбалансировать. Тонкая настройка на слух.


Вернуться наверх
 
Не в сети
 Заголовок сообщения: Re: Усилитель на германиевых транзисторах. Для начинающих.
СообщениеДобавлено: Вт окт 07, 2025 15:25:06 
Сверлит текстолит когтями

Карма: 8
Рейтинг сообщений: 27
Зарегистрирован: Ср мар 01, 2023 12:56:48
Сообщений: 1224
Рейтинг сообщения: 0
простенький онлайн калькулятор даёт такие результаты-
провод потоньше чтобы было больше сопротивление, мне так надо.
Будет работать в фильтре НЧ как фильтр 1го порядка ?

Добавлено after 27 minutes 56 seconds:
осталось заколхозить ручную моталку и вперед. например вырастить на принтере.


Вложения:
5мГ.GIF [44.86 KiB]
Скачиваний: 71
Вернуться наверх
 
Не в сети
 Заголовок сообщения: Re: Усилитель на германиевых транзисторах. Для начинающих.
СообщениеДобавлено: Сб окт 11, 2025 22:49:01 
Сверлит текстолит когтями

Карма: 8
Рейтинг сообщений: 27
Зарегистрирован: Ср мар 01, 2023 12:56:48
Сообщений: 1224
Рейтинг сообщения: 0
https://tinyurl.com/246ryopx - такая была затея

не сюда хотел в другой ветке обозначить и там продолжить отписать по результатам
viewtopic.php?f=1&t=94183&start=20 сюда, если кому интересно.
не будем засорять тему германия,


Вернуться наверх
 
Не в сети
 Заголовок сообщения: Re: Усилитель на германиевых транзисторах. Для начинающих.
СообщениеДобавлено: Пн ноя 03, 2025 00:19:34 
Открыл глаза
Аватар пользователя

Зарегистрирован: Вс сен 28, 2025 22:53:37
Сообщений: 79
Откуда: Планета Мурляндия
Рейтинг сообщения: 0
тут есть инженеры помочь с нуля придумать из палок с ящика унч только не Б класса... для наушников 1 Вт ... есть п213 п217 . Есть на раскачку s9014 s 9012
кучу схем пересмотрел или громоздкие с дифкаскадами и тд чет попроще бы но чтоб не хрипело. Единственный рабочий вариант ОУ + 2 диода и вых каскад
что ли ?
п.с. чьи то схемы мне не нужны.Нужно разработать свою с нуля. Я и сам гуглить умею.
п.с. если вы есть в вк тг только плюс. Тут по пол года ответа ждать такое себе.

_________________
Кто сказал мяу?


Вернуться наверх
 
Не в сети
 Заголовок сообщения: Re: Усилитель на германиевых транзисторах. Для начинающих.
СообщениеДобавлено: Пн ноя 03, 2025 07:46:53 
Модератор
Аватар пользователя

Карма: 159
Рейтинг сообщений: 4072
Зарегистрирован: Пт янв 23, 2009 19:20:05
Сообщений: 45145
Рейтинг сообщения: 0
Медали: 1
Получил миской по аватаре (1)
Начните со схемы Игоря Семынина...


Вернуться наверх
 
Не в сети
 Заголовок сообщения: Re: Усилитель на германиевых транзисторах. Для начинающих.
СообщениеДобавлено: Пн ноя 03, 2025 09:54:39 
Друг Кота

Карма: 46
Рейтинг сообщений: -13
Зарегистрирован: Вт фев 21, 2012 13:51:55
Сообщений: 5162
Откуда: Начинающий
Рейтинг сообщения: 0
Дык он не хочет "чьи то" .. :dont_know:

тут есть инженеры помочь с нуля придумать из
..
.. чьи то схемы мне не нужны.
Нужно разработать "свою" с нуля ..

to : "катсповеррус" :
По порядку :
Bo-первых : "с нуля" yже всё придумано до нас и без нас, поэтому с 99%вероятностью cxeма окажется "чья то" ..
Bo-вторых : разработать Вы неспособны, иначе Вы бы тут не просили "помочь" , поэтому лучше сразу пишите в раздел "есть работа" .
B-третьих : когда будете договариваться, чтоб Вам "разработали" схему "с нуля" и типа "свою"( добавил кавычки не просто так ) , то сразу пропишите, что истинный автор=разработчик отказывается от авторства в Вашу пользу, чтоб у Вас была типа "своя" схема - да это будет дороже, зато не будет обвинений в плагиате. Но вот где исполнитель найдёт такую схему, которой ещё не было - это большой вопрос( см."во-первых" ) .. :dont_know:

Вот как то так.

А, да, и ещё : Вы верным путём двигаетесь ... в направлении раздела "МЯУ!" , ага, продолжайте.. 8)

_________________
< виртуальная "кнопочка" >--( WWW ) <- Убедительная просьба интересующимся старыми компьютерами типа РК86 - не пишите в теме в барахолке, пишите Ваши вопросы в ( лс ) пожалуйста


Вернуться наверх
 
Не в сети
 Заголовок сообщения: Re: Усилитель на германиевых транзисторах. Для начинающих.
СообщениеДобавлено: Пн ноя 03, 2025 15:11:12 
Вымогатель припоя

Зарегистрирован: Пт май 20, 2022 12:28:46
Сообщений: 601
Рейтинг сообщения: 1
Я бы посоветовал начать разбираться с азов. Для этого есть прекрасные учебники советских времен.
например: Войшвилло "проектирование усилительных устройств на транзисторах" Связь, 1972

и конечно же всё за авторством Цыкина и Цыкиной начиная с средины 60-х.
например: Проектирование транзисторных усилителей низкой частоты. Цыкина, 1968 год.

Это отличные учебники с полными выкладками практических расчетов для практического же применения. Тут никаких интегралов.
Мы по этим книгам курсовые на втором курсе делали.
А учитывая год создания, для ваших задач они подойдут просто идеально. Так как схематические решения крайне простые, зачастую взятые еще из ламповой схемотехники (ну и разумеется никаких дифкаскадов)

Попробуйте поставить себе задачу, спроектировать по этим книжкам усилитель, а уж если какие-то вопросы о ходу будут проявляться, то можно и сюда.

Ну а если хочется и усилитель получить и в чернилах не измазаться, то тогда в "есть работа"


Вернуться наверх
 
Не в сети
 Заголовок сообщения: Re: Усилитель на германиевых транзисторах. Для начинающих.
СообщениеДобавлено: Пн ноя 03, 2025 15:12:45 
Открыл глаза
Аватар пользователя

Зарегистрирован: Вс сен 28, 2025 22:53:37
Сообщений: 79
Откуда: Планета Мурляндия
Рейтинг сообщения: 0
Начните со схемы Игоря Семынина...

а где схемы то ?

_________________
Кто сказал мяу?


Вернуться наверх
 
Не в сети
 Заголовок сообщения: Re: Усилитель на германиевых транзисторах. Для начинающих.
СообщениеДобавлено: Пн ноя 03, 2025 17:56:02 
Модератор
Аватар пользователя

Карма: 159
Рейтинг сообщений: 4072
Зарегистрирован: Пт янв 23, 2009 19:20:05
Сообщений: 45145
Рейтинг сообщения: 0
Медали: 1
Получил миской по аватаре (1)
Вас что, в Гугле забанили?!


Вернуться наверх
 
Не в сети
 Заголовок сообщения: Re: Усилитель на германиевых транзисторах. Для начинающих.
СообщениеДобавлено: Вт ноя 04, 2025 12:42:13 
Открыл глаза
Аватар пользователя

Зарегистрирован: Вс сен 28, 2025 22:53:37
Сообщений: 79
Откуда: Планета Мурляндия
Рейтинг сообщения: 0
да . скиньте сюда схему согластно моей тематике

_________________
Кто сказал мяу?


Вернуться наверх
 
Не в сети
 Заголовок сообщения: Re: Усилитель на германиевых транзисторах. Для начинающих.
СообщениеДобавлено: Вт ноя 04, 2025 13:13:14 
Поставщик валерьянки для Кота
Аватар пользователя

Карма: 8
Рейтинг сообщений: 205
Зарегистрирован: Вт фев 21, 2017 18:59:21
Сообщений: 2257
Откуда: Седой Урал
Рейтинг сообщения: 0
Вот класс А для наушников Германий :)) :)) :))

https://bykowina63.blogspot.com/2020/08/blog-post.html


Вернуться наверх
 
Не в сети
 Заголовок сообщения: Re: Усилитель на германиевых транзисторах. Для начинающих.
СообщениеДобавлено: Ср ноя 05, 2025 06:41:51 
Открыл глаза
Аватар пользователя

Зарегистрирован: Вс сен 28, 2025 22:53:37
Сообщений: 79
Откуда: Планета Мурляндия
Рейтинг сообщения: 0
прям какая то секта беслика везде. А еще прикольно когда пишут что то не дифкаскад у него а теории следящей связи или как там....ну типо коллектор дифа через резюк подключен а не как обычно на прямую к питанию...и схемы то все почти одинаковые...
А RC фильтр на входе с 284.35 Кгц ну смех просто ..
что там беслики эти... а как на счет китайцев это лучше будет ?
Изображение
ее бы от 12 однополярки сделать как то.. или не реально ?

Мне больше 1 Вт не нужно. Чтоб уши качало нормально с ровным синусом. Как пересчитать бы это все. :sleep:

_________________
Кто сказал мяу?


Вернуться наверх
 
Показать сообщения за:  Сортировать по:  Вернуться наверх
Начать новую тему Ответить на тему  [ Сообщений: 3114 ]     ... , , , 154, ,  

Часовой пояс: UTC + 3 часа


Кто сейчас на форуме

Сейчас этот форум просматривают: нет зарегистрированных пользователей и гости: 41


Вы не можете начинать темы
Вы не можете отвечать на сообщения
Вы не можете редактировать свои сообщения
Вы не можете удалять свои сообщения
Вы не можете добавлять вложения

Найти:
Перейти:  


Powered by phpBB © 2000, 2002, 2005, 2007 phpBB Group
Русская поддержка phpBB
Extended by Karma MOD © 2007—2012 m157y
Extended by Topic Tags MOD © 2012 m157y