Например TDA7294

Форум РадиоКот • Просмотр темы - Темброблоки.
Форум РадиоКот
Здесь можно немножко помяукать :)

Текущее время: Сб фев 07, 2026 15:29:19

Часовой пояс: UTC + 3 часа


ПРЯМО СЕЙЧАС:



Начать новую тему Ответить на тему  [ Сообщений: 792 ]     ... , , , , 40
Автор Сообщение
Не в сети
 Заголовок сообщения: Re: Темброблоки.
СообщениеДобавлено: Чт фев 05, 2026 08:35:43 
Сверлит текстолит когтями
Аватар пользователя

Зарегистрирован: Пн ноя 15, 2010 23:16:44
Сообщений: 1183
Откуда: г.Павлодар
Рейтинг сообщения: 0
Если блок регуляторов работает то зачем трогать,сперва надо понять и изучить.

_________________
Собираю все что попадает под руку.Главное не переборщить


Вернуться наверх
 
В сети
 Заголовок сообщения: Re: Темброблоки.
СообщениеДобавлено: Чт фев 05, 2026 09:01:38 
Друг Кота
Аватар пользователя

Карма: 107
Рейтинг сообщений: 3829
Зарегистрирован: Пн фев 09, 2009 22:19:49
Сообщений: 24903
Откуда: Когда-то был прекрасный город для людей
Рейтинг сообщения: 0
Он туда не идёт, это просто след от сгиба листа схемы так удачно на схему лёг. Там нет перехода на второй канал.


Вернуться наверх
 
Не в сети
 Заголовок сообщения: Re: Темброблоки.
СообщениеДобавлено: Чт фев 05, 2026 11:37:30 
Нашел транзистор. Понюхал.

Зарегистрирован: Сб сен 01, 2018 06:23:58
Сообщений: 173
Рейтинг сообщения: 0
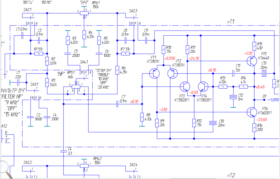
Вот я и пытаюсь изучить, например зачем в регулятор высоких заходит конденсатор С10? То ли прямо на ногу резистора, то ли на часть его и выход тоже непонятен , 0.1 мкф, откуда идет и вход тоже, куда идет? Я такого еще не встречал, чтобы так заморочить схему , Это надо уметь. На картинке у регулятора 4 ноги , а на схеме пять.. На RUTUBE есть файл, где идет ремонт, а заодно снимают характеристики этого преда,так вот там вообще заоблачные параметры. Столько нулей в гармониках, шум чуть ли не -100дб. А схему не могли разрисовать, как положено.


Вернуться наверх
 
Не в сети
 Заголовок сообщения: Re: Темброблоки.
СообщениеДобавлено: Пт фев 06, 2026 07:20:52 
Нашел транзистор. Понюхал.

Зарегистрирован: Сб сен 01, 2018 06:23:58
Сообщений: 173
Рейтинг сообщения: 0
Я случайно раздобыл приличную схему Амфитон УП-003, и хочу обратиться ко всем, кто хоть что то знает:- как сделана конструкция переключателей RP5 и RP6? Особенно RP6. Что там внутри, можете разрисовать , хоть карандашом, Где же все таки сам переменник в RP6, 1-2-3 или 5-2-6. Куда подходит конденсатор С10 , на вывод переключателя или на какую то часть резисторов и откуда уходит на второй канал емкость С4 и для чего это надо? Переключатель RP5, его конструкция тоже не понятна, если это такой же , как на громкости с отводом 4 для тонкомпенсации, тогда зачем его сажать на массу? Или там ошибки в схеме или я ничего не понимаю. Подскажите!


Вложения:
Амфитон УП-003.png [152.51 KiB]
Скачиваний: 28
Вернуться наверх
 
Эиком - электронные компоненты и радиодетали
В сети
 Заголовок сообщения: Re: Темброблоки.
СообщениеДобавлено: Пт фев 06, 2026 09:16:53 
Друг Кота
Аватар пользователя

Карма: 107
Рейтинг сообщений: 3829
Зарегистрирован: Пн фев 09, 2009 22:19:49
Сообщений: 24903
Откуда: Когда-то был прекрасный город для людей
Рейтинг сообщения: 0
Ни один из выводов RP5 не сидит на массе, и по этой схеме тоже.


Вернуться наверх
 
Не в сети
 Заголовок сообщения: Re: Темброблоки.
СообщениеДобавлено: Пт фев 06, 2026 09:39:34 
Нашел транзистор. Понюхал.

Зарегистрирован: Сб сен 01, 2018 06:23:58
Сообщений: 173
Рейтинг сообщения: 0
Я наверно неправильно поставил вопрос:- почему нога 4 переключателя RP6 сидит на земле, что там внутри, откуда идет этот вывод 4, с какой части сопротивления или точно посредине(типа какой то специальный) И какова конструкция переключателя высоких RP6 , что это за выводы 5,6 и как они связаны с сопротивлениями регулятора.
Пробовал набрать в симуляторе, получается какая то хрень. Не понимаю.


Вложения:
2026-02-06_10-31-09.png [159.67 KiB]
Скачиваний: 23
Вернуться наверх
 
В сети
 Заголовок сообщения: Re: Темброблоки.
СообщениеДобавлено: Пт фев 06, 2026 10:31:06 
Друг Кота
Аватар пользователя

Карма: 107
Рейтинг сообщений: 3829
Зарегистрирован: Пн фев 09, 2009 22:19:49
Сообщений: 24903
Откуда: Когда-то был прекрасный город для людей
Рейтинг сообщения: 0
Точно посередине отвод, чтобы лимб ручки с центром шкалы совпадал.
А на земле он сидит, чтобы точно убрать влияние цепочек коррекци слева и справа от влияния на противоположной стороне подковы регулятора .


Вернуться наверх
 
Не в сети
 Заголовок сообщения: Re: Темброблоки.
СообщениеДобавлено: Пт фев 06, 2026 11:04:35 
Нашел транзистор. Понюхал.

Зарегистрирован: Сб сен 01, 2018 06:23:58
Сообщений: 173
Рейтинг сообщения: 0
Спасибо Муркиз, вот если бы еще вы подсказали про переключатель ВЧ, я был бы рад


Вернуться наверх
 
В сети
 Заголовок сообщения: Re: Темброблоки.
СообщениеДобавлено: Пт фев 06, 2026 11:17:33 
Друг Кота
Аватар пользователя

Карма: 107
Рейтинг сообщений: 3829
Зарегистрирован: Пн фев 09, 2009 22:19:49
Сообщений: 24903
Откуда: Когда-то был прекрасный город для людей
Рейтинг сообщения: 0
А что про переключатель ВЧ непонятно ? Простота средней точке подключается цепочка фильтрации высоких частот , для того, чтобы ограничить/изменить/сместить частоту работы регулятора ВЧ 20 или 10 кГц.


Вернуться наверх
 
Не в сети
 Заголовок сообщения: Re: Темброблоки.
СообщениеДобавлено: Пт фев 06, 2026 11:57:01 
Нашел транзистор. Понюхал.

Зарегистрирован: Сб сен 01, 2018 06:23:58
Сообщений: 173
Рейтинг сообщения: 0
Я это понимаю, что 20 и 10 кгц, но вот как выполнен переключатель внутри, я говорю про выводы 5 и 6, что это , где вход и выход резистора 60 к, как внутри все скоммутировано, не могу понять. Нарисуйте карандашом и сфоткайте. В симуляторе я перепробовал все, но ниче не работает как надо. Просто разводка внутри переключателя нужна.

Добавлено after 23 minutes 21 second:
Вот только как получилось, в Micro Cap 2


Вложения:
Micro Cap 2.png [81.66 KiB]
Скачиваний: 19
Вернуться наверх
 
В сети
 Заголовок сообщения: Re: Темброблоки.
СообщениеДобавлено: Пт фев 06, 2026 12:27:38 
Друг Кота
Аватар пользователя

Карма: 107
Рейтинг сообщений: 3829
Зарегистрирован: Пн фев 09, 2009 22:19:49
Сообщений: 24903
Откуда: Когда-то был прекрасный город для людей
Рейтинг сообщения: 0
Увы, это сделать не могу - сего устройства у меня нет.


Вернуться наверх
 
Не в сети
 Заголовок сообщения: Re: Темброблоки.
СообщениеДобавлено: Пт фев 06, 2026 12:34:23 
Нашел транзистор. Понюхал.

Зарегистрирован: Сб сен 01, 2018 06:23:58
Сообщений: 173
Рейтинг сообщения: 0
Вот такая АЧХ
Ну может ответит тот, кто это разбирал. Важно точно узнать конструкцию


Вложения:
АЧХ.png [34.24 KiB]
Скачиваний: 24
Вернуться наверх
 
Показать сообщения за:  Сортировать по:  Вернуться наверх
Начать новую тему Ответить на тему  [ Сообщений: 792 ]     ... , , , , 40

Часовой пояс: UTC + 3 часа


Кто сейчас на форуме

Сейчас этот форум просматривают: as265, Google [Bot], strumvs и гости: 44


Вы не можете начинать темы
Вы не можете отвечать на сообщения
Вы не можете редактировать свои сообщения
Вы не можете удалять свои сообщения
Вы не можете добавлять вложения

Найти:
Перейти:  


Powered by phpBB © 2000, 2002, 2005, 2007 phpBB Group
Русская поддержка phpBB
Extended by Karma MOD © 2007—2012 m157y
Extended by Topic Tags MOD © 2012 m157y