Например TDA7294

Форум РадиоКот • Просмотр темы - Ламповый усилитель начального уровня
Форум РадиоКот
Здесь можно немножко помяукать :)

Текущее время: Сб фев 14, 2026 17:45:22

Часовой пояс: UTC + 3 часа


ПРЯМО СЕЙЧАС:



Начать новую тему Ответить на тему  [ Сообщений: 7872 ]     ... , , , 393,  
Автор Сообщение
Не в сети
 Заголовок сообщения: Re: Ламповый усилитель начального уровня
СообщениеДобавлено: Чт авг 28, 2025 20:25:45 
Друг Кота
Аватар пользователя

Карма: 95
Рейтинг сообщений: 1819
Зарегистрирован: Ср дек 07, 2011 18:17:50
Сообщений: 6406
Откуда: Western Siberia
Рейтинг сообщения: 0
As,
максимализм от неопытности - это так всегда бывает, я такими штуками только занялся
сейчас запустил от 175 В анодного, играет, слышно но не сильно громко

:) Я все понимаю , но зачем в схеме два пентода на входе ? Неужели он (усилитель) будет использоваться с микрофоном ? Или тут нужен небольшой перегруз для гитары?
Тут за глаза достаточно двух каскадов (52 я и 14я )лампа в простых режимах , ничего облепливать лишнего не стоит .
Обычный косвенный накал , без всяких мега резисторов .
Простая обвязка ,делители напряжения по анодам и ЭС. подбор смещения в УС , обычно подбор хороший подбор емкостей в катодах и меж каскадах.
Мне просто интересно откуда люди черпают такие схемы ?
В книгах 50х годов все уже было сделано и расписан каждый каскад .
Какой супер эффект от предложенной схемы , абсолютно никакой .
Просто подобный велосипед изобретен более 75ти лет назад , а сейчас просто пытаются к этому велосипеду что то примотать в виде цветных проводков , катафотов и фонариков .
Типа от этого малюсенький усилитель на пару ватт заиграет в лучших красках . Ну это же просто смешно .


Вернуться наверх
 
Не в сети
 Заголовок сообщения: Re: Ламповый усилитель начального уровня
СообщениеДобавлено: Сб сен 20, 2025 14:25:32 
Сверлит текстолит когтями
Аватар пользователя

Карма: -13
Рейтинг сообщений: -131
Зарегистрирован: Вс янв 17, 2021 16:38:49
Сообщений: 1290
Откуда: Оттуда
Рейтинг сообщения: 0
Медали: 1
Получил миской по аватаре (1)
Не претендую на что-то огромное, хочу поделиться некоторым опытом. Со временем, изначальный макет усилителя, мной был дорабортан. В результате имею сейчас примерно такое конечное видение данного усилителя. Звук хороший, глубокий, с хорошим раскрывом всех частот звучания, на слух. Но тут дело в ультралинейном режиме, кажется. Мощность большая, около 2,5Вт максимальных хватает для комнатного прослушивания с большим запасом. Ультралинейное включение - крайне интересно, звучит действительно по другому.

Основная цель была: сделать для себя усилитель за копейки, без сложностей в настройке, комплектующих, за пару вечеров сборки фактически, позволяющий попробовать истинный ламповый звук. С красивым звучанием! Для разных жанров музыки. Соотношение цена/качество идеально для начальной конструкции.

Как мне кажется, ультралинейное включение убирает излишнюю "кривоту" тетрода 6ф3п, позволяя всё же выжать нормальную мощность. Питание накала производится от изолированной цепи, от свинцового акб. Сверхбыстрые диоды в анодном питании - также хорошо.

Разделительный конденсатор составной из МБГО/МБГЧ + К-78-2. Вероятно есть смысл найти где-то слюду ещё или более дорогие полипропиленовые профильные аудиоконденсаторы. Имеются окбг-и, кто-то имел дело с ними? Конденсаторы в катодах ламп минимум 4700 мкФ, также добавлена параллельно плёнка. На звучание в значительной степени оказывает влияние ток и анодное напряжение. Многочисленные эмпирические заключения, как я погляжу, говорят об одном - чем выше, тем лучше. Поэтому при 270В питания, анодный ток триода входного чуть выше 2мА, а в выходном каскаде ток экранной сетки около 10мА, при токе анода выше 40мА. Это хороший линейный режим! Выходной трансформатор можно не шунтировать конденсатором параллельно первичной обмотке, цепь Цобеля не нужна. Думаю цепи УЛ обратной связи экранной сетки хватает всё же. Как считаете? Выходной трансформатор улучшенный аналог Твз1-9 который сейчас продаётся свободно, с секционированием, уменьшенной емкостью межвитковой, индуктивностью рассеяния, и нормальной индуктивностью первичной обмотки выше 13 Гн.

Отсутствие в усилителе сильных оос не портит классическое ламповое звучание, искажения практически всё равно не ощущаются. Тут всё в норме, на минимуме. Уровень сетевого фона также приемлемый.
Удивительно, что гармоники очень низкие. А мне тут помнится пророчили не меньше -30дБ уровня от основного тона

Надо отметить, что это измерение приложением через микрофон и излучения звука АС. То есть это суммарный даже уровень искажений и фона...

Изображение Изображение Изображение Изображение Изображение Изображение Изображение Изображение Изображение Изображение Изображение Изображение Изображение Изображение

_________________
Тот, кого любит душа моя - прекрасный рыцарь, который сам не знает, насколько сильно я могу его любить.
...wenn es weniger als unendlich ist, fügen sie einfach eine weitere hinzu...
ᚾᛇᛞᛇᛚᛁᛗᚨᛃ


Вернуться наверх
 
Не в сети
 Заголовок сообщения: Re: Ламповый усилитель начального уровня
СообщениеДобавлено: Сб сен 20, 2025 16:41:45 
Прорезались зубы

Зарегистрирован: Пт дек 18, 2009 23:17:35
Сообщений: 219
Откуда: Санкт-Петербург
Рейтинг сообщения: 0
R-Catherine, звук у вас "хороший и глубокий" как раз именно потому, что в качестве выходника ТВЗ-1-9-SE-Light, которыми ТЭК торгует ныне по 2400, что еще очень по-божески. У них трансы реально неплохие, а которые на М6- вообще отличные. Плюс ультралинейное включение- то есть локальная обратная связь. Остальную схему можно уже не рисовать. ;)
Но если нарисовали- напрасно не показали регулятор громкости, если таковой там есть. Бо на раскачке триод, значит относительно большие межэлектродные емкости, значит автоматом эффект Миллера. Значит- ощутимый завал по ВЧ на малой и средней громкости. Итого: "чем меньше- тем лучше", не более 10-20 кОм. А если усилок работает сразу от звуковухи- тогда вопросов нет. ;)
И вот вопрос: на кой вы лепите в катод и сетку входного триода резюки аж по 1 ватту? Там 0.125 больше чем отбавляй. В сетку пентода лучше 470 кОм- бо по паспорту при автосмещении "не более 0.5 МОм", мощность его у вас тоже сильно избыточна. Это вот "что в глаза бросилось"...

В любом случае "за копейки" уже не получается, бюджет- от 5000 (если стерео), даже если остальные детали кроме выходников найдены на помойке. ;)


Вернуться наверх
 
Не в сети
 Заголовок сообщения: Re: Ламповый усилитель начального уровня
СообщениеДобавлено: Вт сен 23, 2025 03:23:09 
Модератор
Аватар пользователя

Карма: 159
Рейтинг сообщений: 4079
Зарегистрирован: Пт янв 23, 2009 19:20:05
Сообщений: 45625
Рейтинг сообщения: 4
Медали: 1
Получил миской по аватаре (1)
R-Catherine, а что, на rt20 тему уже снесли? :)))
...Что-то быстро...


Вернуться наверх
 
Эиком - электронные компоненты и радиодетали
Не в сети
 Заголовок сообщения: Re: Ламповый усилитель начального уровня
СообщениеДобавлено: Вт сен 30, 2025 03:03:16 
Модератор
Аватар пользователя

Карма: 159
Рейтинг сообщений: 4079
Зарегистрирован: Пт янв 23, 2009 19:20:05
Сообщений: 45625
Рейтинг сообщения: 4
Медали: 1
Получил миской по аватаре (1)
...Попался в макулатуре журнал Радио 1968 года, №5, полистал из любопытства... На 33 странице - вполне себе любительский ламповый усилитель, двухканальный - т.е. с разделением частот в усилителе, на самых обычных лампах, 6Н2П и 6П14П... Мощность, вроде, небольшая - по 7,5 ватт в НЧ и ВЧ каналах, но уровень гармоник 0,8-0,85%%, а полоса частот - от 15 до 30000 герц! Разумеется, с полным описанием, в том числе - технологии изготовления трансформаторов и настройки... Вот листаю я эту тему, а в голове одна мысль:"Юра, мы всё просрали!"...


Вернуться наверх
 
Не в сети
 Заголовок сообщения: Re: Ламповый усилитель начального уровня
СообщениеДобавлено: Вт сен 30, 2025 05:24:11 
Прорезались зубы

Зарегистрирован: Пт дек 18, 2009 23:17:35
Сообщений: 219
Откуда: Санкт-Петербург
Рейтинг сообщения: 0
As, в стереоварианте количенство ламп удвоится, а их там уже ажно 7 штук. ;) На схеме-то только один канал. Отдельно НЧ-трансформатор со своим двухтактником, отдельно ВЧ-трансформатор со своим двухтактником. В ламповых генераторах похожий принцип был- по отдельному выходному трансформатору на свою полосу. Плюс к тому обратные связи, бо без них нормально полосу не вытянуть даже с таким вот разделением и в ультралинейном- бо выходники на древнем советском железе все равно "такое себе". А какой смысл тогда в лампах? ;)
Серийные изделия того же ТЭКа (вон как у девочки выше) на сердечниках М6 вполне тянут 40-25К с неравномерностью те же 0.5дБ в ультралинейном без всяких обратных связей и прочих извращений, хотя они далеко не верх совершенства. Так что- ничего не просрано. ;)


Вернуться наверх
 
Не в сети
 Заголовок сообщения: Re: Ламповый усилитель начального уровня
СообщениеДобавлено: Вт сен 30, 2025 15:16:19 
Модератор
Аватар пользователя

Карма: 159
Рейтинг сообщений: 4079
Зарегистрирован: Пт янв 23, 2009 19:20:05
Сообщений: 45625
Рейтинг сообщения: 0
Медали: 1
Получил миской по аватаре (1)
А что страшного в количестве ламп? Выходной каскад в режиме А, максимум линейности, минимум проблем... :))
...Единственное - по уровню фона немножко отстает от современных требований... :)
...И - в журнале полноценный усилитель, с предвариловкой, регулировкой тембра и громкости, а в теме всё больше макеты какие-то странные...


Вернуться наверх
 
Не в сети
 Заголовок сообщения: Re: Ламповый усилитель начального уровня
СообщениеДобавлено: Вт сен 30, 2025 16:37:13 
Прорезались зубы

Зарегистрирован: Пт дек 18, 2009 23:17:35
Сообщений: 219
Откуда: Санкт-Петербург
Рейтинг сообщения: 0
As, страшного то, что тема называется не просто "ламповый усилитель", а "начального уровня". ;)
Аппарат размером с половину тумбочки на 14ти лампах- это уже для старых опытных извращенцев.
Да и смысла в нем ныне никакого... Он двухполосный-то от безысходности. Железо говно, нормального трансформатора не сделать- было. Теперь этой проблемы нет. Уже минус три баллона. А раз убрали разделение на полосы- регуляторы тембра тоже отпадают. В двуполосном они вроде как даже необходимы- чтоб усиление каждой полосы подстраивать, а так-то нафиг они кому реально нужны... В общем- на выхлопе получится вполне классический усилок: раскачка, фазионвертор, тянитолкай, конкретная реализация зависит от степени извращенности радиолюбителя, бо все схемы с 50х годов не менялись.
"Странные макеты" тут оттого, что "схемотехника"- это 10% от всего дела. Главный геморрой потом это все в корпус впихнуть, и чтоб красиво. Такое уже редко кто асиливает.


Вернуться наверх
 
Не в сети
 Заголовок сообщения: Re: Ламповый усилитель начального уровня
СообщениеДобавлено: Ср окт 01, 2025 15:31:53 
Опытный кот
Аватар пользователя

Карма: 2
Рейтинг сообщений: 68
Зарегистрирован: Пн июн 27, 2016 12:13:46
Сообщений: 793
Рейтинг сообщения: 0
Я понял, что лампы СССР это славное прошлое.
Эту статью издали на обложке, после 7 месяцев после отправки (возможно в редакции тестировали, не говорили).
Это для начинающих, по всем параметрам.
https://www.radioliga.com/RL_2025/rl-2025-07.htm
Я после ряд выводов сделал по даташиту - это не по нашему, там японцы.


Вложения:
АГ УНЧ на Nutube 6P1 - (Радиолюбитель 07-2025).pdf [1.02 MiB]
Скачиваний: 154
Вернуться наверх
 
Не в сети
 Заголовок сообщения: Re: Ламповый усилитель начального уровня
СообщениеДобавлено: Чт ноя 20, 2025 10:53:04 
Родился

Зарегистрирован: Чт ноя 20, 2025 10:11:53
Сообщений: 4
Рейтинг сообщения: 0
, Собрал из "ФЭФ радио" усилитель два канала.
Всё было хорошо пока не подключил пьезо вертушку.
С блюпуп играет отлично оба канала!
А с вертушки нет, один канал не хочет.
Оказалось, что чувствительности на входе не хватает.
В деталях не разбираюсь, не могу например найти неисправность.
Не понимаю с чего начать? Звукосниматели нормальные, это точно!

https://img.radiokot.ru/files/161966/3x5arkzvu9.jpg

https://img.radiokot.ru/files/161966/3x5arkt3xl.jpg


Вернуться наверх
 
Не в сети
 Заголовок сообщения: Re: Ламповый усилитель начального уровня
СообщениеДобавлено: Чт ноя 20, 2025 19:37:19 
Друг Кота
Аватар пользователя

Карма: 95
Рейтинг сообщений: 1819
Зарегистрирован: Ср дек 07, 2011 18:17:50
Сообщений: 6406
Откуда: Western Siberia
Рейтинг сообщения: 0
В деталях не разбираюсь, не могу например найти неисправность.
Не понимаю с чего начать? Звукосниматели нормальные, это точно!

А чем выход со звукоснимателей проверяли ?


Вернуться наверх
 
Не в сети
 Заголовок сообщения: Re: Ламповый усилитель начального уровня
СообщениеДобавлено: Чт ноя 20, 2025 20:42:25 
Друг Кота
Аватар пользователя

Карма: 197
Рейтинг сообщений: 8630
Зарегистрирован: Пн ноя 30, 2009 03:00:01
Сообщений: 43475
Откуда: Нерезиновая
Рейтинг сообщения: 0
Rossttov (Анатолий) писал(а):
С блюпуп играет отлично оба канала!
А с вертушки нет, один канал не хочет.

А вы уверены, что вот это:
СпойлерИзображение

СТЕРЕО звукосниматель?
Разница с такого ракурса не очень заметна, но всё же-

МОНО звукосниматель:
СпойлерИзображение


СТЕРЕО звукосниматель:
СпойлерИзображение


У "стерео" чуть более толстая "башка", чем у "моно".. :dont_know:
А вот сами "головки" различаются:
"моно" головка выглядит вот так:
СпойлерИзображение


А "стерео" головка- вот так:
СпойлерИзображение



Rossttov (Анатолий) писал(а):
Оказалось, что чувствительности на входе не хватает.

"информация для справки"-
блютуз модуль выдаёт не меньше 1 вольта выходного напряжения, и выходное сопротивление выхода этого модуля- что-то, где-то 10 кОм, если не меньше, а выходное напряжение у пьезозвукоснимателя- 250 милливольт, и выходное сопротивление- в районе 1 мегаом.

Цитата:
Собрал из "ФЭФ радио" усилитель два канала.

А что это за зверь такой "ФЭФ радио"?
Схема усилителя есть?

Это усилитель из пары вот таких плат, что ли?
СпойлерИзображение

Ну, тогда пьезозвукосниматель ему должен подходить, да и по чувствительности- вполне достаточно.


Вернуться наверх
 
Не в сети
 Заголовок сообщения: Re: Ламповый усилитель начального уровня
СообщениеДобавлено: Чт ноя 20, 2025 22:12:01 
Родился

Зарегистрирован: Чт ноя 20, 2025 10:11:53
Сообщений: 4
Рейтинг сообщения: 0
чем выход со звукоснимателей проверяли ?
, Цепь прозванивал. Тоже подумал что головка не кондиция. Менял на другую, тоже
новую (китайские).
МОНО звукосниматель.
Нет, вставил в моно стерео головку.
"информация для справки"
, Да, я и не понимал, что чуть разная громкость у усилителей, т.к. оставил оба регулятора громкости. А пьезо не тянет. (один канал).

Что мерил не пойму, но разное напряжение на входе, мерил при максимальной громкости.

https://disk.yandex.ru/a/TdycS6LNDU0dhA

Добавлено after 5 minutes 15 seconds:
Это усилитель из пары вот таких плат, что ли?
, Да ...

Добавлено after 2 minutes 41 second:
, Никак не привыкну, формат форума не очень понятный (не привычный) для меня.

Добавлено after 9 minutes 1 second:
, Так-то есть на чём слушать, но нравится маркитанить.

Добавлено after 6 minutes 47 seconds:
но нравится маркитанить:

https://rutube.ru/video/2b5b74209b5c033 ... 7c5451325/
https://rutube.ru/video/40e0784182a1453 ... 206fb1284/
https://rutube.ru/video/a021658cb4b85c4 ... 4b068465a/
https://rutube.ru/video/95aca648b88d5d9 ... fd38219e5/


Вложения:
IMG_3519.JPG [218.28 KiB]
Скачиваний: 99
photo_2025-11-20_22-21-35.jpg [211.26 KiB]
Скачиваний: 91
Вернуться наверх
 
Не в сети
 Заголовок сообщения: Re: Ламповый усилитель начального уровня
СообщениеДобавлено: Чт ноя 20, 2025 23:12:43 
Друг Кота
Аватар пользователя

Карма: 197
Рейтинг сообщений: 8630
Зарегистрирован: Пн ноя 30, 2009 03:00:01
Сообщений: 43475
Откуда: Нерезиновая
Рейтинг сообщения: 0
Rossttov (Анатолий) писал(а):
, Да, я и не понимал, что чуть разная громкость у усилителей, т.к. оставил оба регулятора громкости. А пьезо не тянет. (один канал).

То есть, два одинаковых канала, от ламповой радиолы, один канал "тянет" а другой нет? :shock: :dont_know:
Попробуйте лампы из одного канала в другой переставить.
Проверьте правильность подключения регуляторов тембра..

Добавлено after 59 seconds:
Rossttov (Анатолий) писал(а):
Нет, вставил в моно стерео головку.

Интересно, как?


Вернуться наверх
 
Не в сети
 Заголовок сообщения: Re: Ламповый усилитель начального уровня
СообщениеДобавлено: Пт ноя 21, 2025 03:27:15 
Родился

Зарегистрирован: Чт ноя 20, 2025 10:11:53
Сообщений: 4
Рейтинг сообщения: 0
/Попробуйте лампы/
, Это я делал ...
/Интересно, как?/
, Хмм-мм... Чуть подпиливал по бокам китайскую и протягивал три проводка ... ...

/Проверьте правильность подключения регуляторов тембра/
, Да, придётся. Единственное теперь обратно разбирать корпус (((.
На потенцометрах, на корпусе (крышке), были контакты напротив основных, я мог их спаять вместе. Не нужно было?


Вложения:
photo_2025-11-19_12-27-49.jpg [233.99 KiB]
Скачиваний: 105
Вернуться наверх
 
Не в сети
 Заголовок сообщения: Re: Ламповый усилитель начального уровня
СообщениеДобавлено: Пт ноя 21, 2025 05:41:46 
Друг Кота
Аватар пользователя

Карма: 197
Рейтинг сообщений: 8630
Зарегистрирован: Пн ноя 30, 2009 03:00:01
Сообщений: 43475
Откуда: Нерезиновая
Рейтинг сообщения: 0
Rossttov (Анатолий) писал(а):
На потенцометрах, на корпусе (крышке), были контакты напротив основных, я мог их спаять вместе. Не нужно было?

Я не знаю, что вы там спаяли, но- этот УНЧ изначально пригоден для непосредственного подключения пьезокерамического звукоснимателя на его вход. То, что у вас одна плата работает, а у второй мала чувствительность- значит, в этой плате есть какая-то проблема. Смотрите и сравнивайте- имея один исправный и один неисправный усилитель- просто сравниваете оба канала, и ищете, где есть разница.


Вернуться наверх
 
Не в сети
 Заголовок сообщения: Re: Ламповый усилитель начального уровня
СообщениеДобавлено: Пт ноя 21, 2025 06:46:59 
Потрогал лапой паяльник
Аватар пользователя

Карма: 5
Рейтинг сообщений: 170
Зарегистрирован: Пт апр 17, 2020 17:32:23
Сообщений: 362
Откуда: Краснодар
Рейтинг сообщения: 0
Rossttov (Анатолий), стереоголову в монодержатель? Да Вы, батенька, знатный радиополюблятель ((с) Фланджер)! Ничего, что к выходному разъему от звукоснимателя идет один сигнальный провод?
Спаивать нужно было не контакты головки, а контакты на гнезде.


Вернуться наверх
 
Не в сети
 Заголовок сообщения: Re: Ламповый усилитель начального уровня
СообщениеДобавлено: Пт ноя 21, 2025 07:44:36 
Друг Кота
Аватар пользователя

Карма: 197
Рейтинг сообщений: 8630
Зарегистрирован: Пн ноя 30, 2009 03:00:01
Сообщений: 43475
Откуда: Нерезиновая
Рейтинг сообщения: 0
Судя по фото, голова вот такая:
СпойлерИзображение

https://ae01.alicdn.com/kf/HTB1o6.OMr2p ... NlXXax.jpg
https://aliexpress.ru/item/32991623187.html
https://aliexpress.ru/item/1005007052439424.html
И как вы её подключили?


Вернуться наверх
 
Не в сети
 Заголовок сообщения: Re: Ламповый усилитель начального уровня
СообщениеДобавлено: Пт ноя 21, 2025 08:07:07 
Родился

Зарегистрирован: Чт ноя 20, 2025 10:11:53
Сообщений: 4
Рейтинг сообщения: 0
/идет один сигнальный провод?/
, Да, так и есть, но я-то ещё протащил один проводок в трубке.
На фото Фланджер (Phlanger).

Добавлено after 11 minutes 11 seconds:
/И как вы её подключили?/

https://disk.yandex.ru/i/MqQam0uzekLKnw


Вложения:
165253930400518369.jpg [34.35 KiB]
Скачиваний: 116
Вернуться наверх
 
Не в сети
 Заголовок сообщения: Re: Ламповый усилитель начального уровня
СообщениеДобавлено: Вт фев 10, 2026 10:36:39 
Опытный кот
Аватар пользователя

Карма: 2
Рейтинг сообщений: 68
Зарегистрирован: Пн июн 27, 2016 12:13:46
Сообщений: 793
Рейтинг сообщения: 0
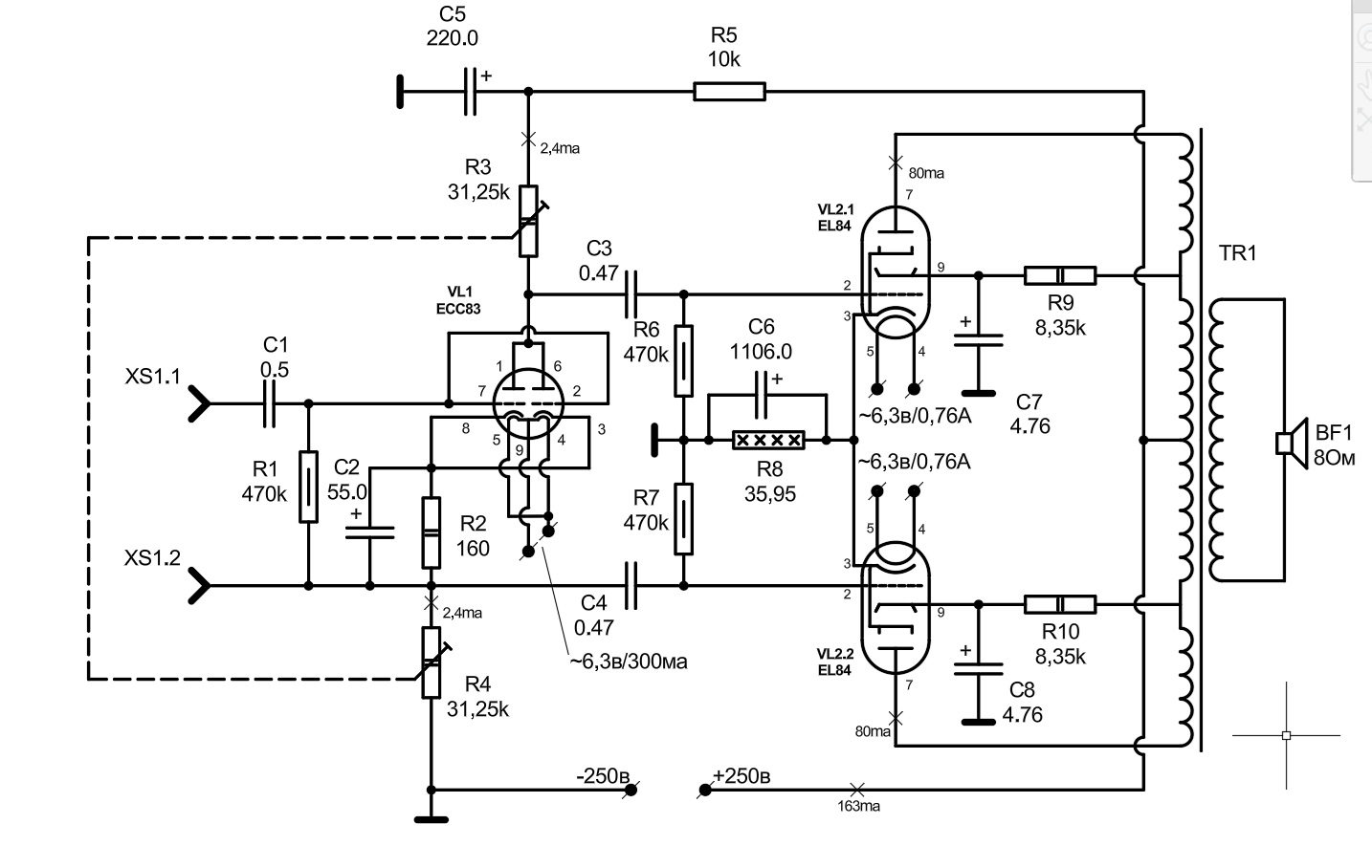
Доброго времени суток!
Тут в отпуске немного по проектировал - еще не думал даже делать

Добавлено after 1 hour 13 minutes 55 seconds:
"50 Вт двухтактный суперлинейный усилитель выходной мощности 5 кОм: 0-4-8 Ом EL34 KT88 6L5881 Трансформатор OP865010"
вот такие трансформаторы сейчас есть от друзей китайце в на многих площадках, менее 5к Руб


Вложения:
предварительно - ECC83 - EL84.jpg [168.89 KiB]
Скачиваний: 34
Вернуться наверх
 
Показать сообщения за:  Сортировать по:  Вернуться наверх
Начать новую тему Ответить на тему  [ Сообщений: 7872 ]     ... , , , 393,  

Часовой пояс: UTC + 3 часа


Кто сейчас на форуме

Сейчас этот форум просматривают: нет зарегистрированных пользователей и гости: 42


Вы не можете начинать темы
Вы не можете отвечать на сообщения
Вы не можете редактировать свои сообщения
Вы не можете удалять свои сообщения
Вы не можете добавлять вложения

Найти:
Перейти:  


Powered by phpBB © 2000, 2002, 2005, 2007 phpBB Group
Русская поддержка phpBB
Extended by Karma MOD © 2007—2012 m157y
Extended by Topic Tags MOD © 2012 m157y