Например TDA7294

Форум РадиоКот • Просмотр темы - Колонки Genius SP-G10
Форум РадиоКот
Здесь можно немножко помяукать :)

Текущее время: Ср дек 03, 2025 08:47:56

Часовой пояс: UTC + 3 часа


ПРЯМО СЕЙЧАС:



Начать новую тему Ответить на тему  [ Сообщений: 33 ]  1,  
Автор Сообщение
Не в сети
 Заголовок сообщения: Колонки Genius SP-G10
СообщениеДобавлено: Чт май 10, 2018 19:11:48 
Первый раз сказал Мяу!
Аватар пользователя

Карма: 1
Рейтинг сообщений: 1
Зарегистрирован: Чт янв 04, 2018 22:02:35
Сообщений: 35
Рейтинг сообщения: 0
Существуют такие колонки Genius SP-G10. Активные, со встроенным усилителем на микросхеме. Подскажите что за микросхема такая и реально ли её достать?


Вернуться наверх
 
Не в сети
 Заголовок сообщения: Re: Колонки Genius SP-G10
СообщениеДобавлено: Чт май 10, 2018 21:25:23 
Друг Кота
Аватар пользователя

Карма: 197
Рейтинг сообщений: 8584
Зарегистрирован: Пн ноя 30, 2009 03:00:01
Сообщений: 43036
Откуда: Нерезиновая
Рейтинг сообщения: 0
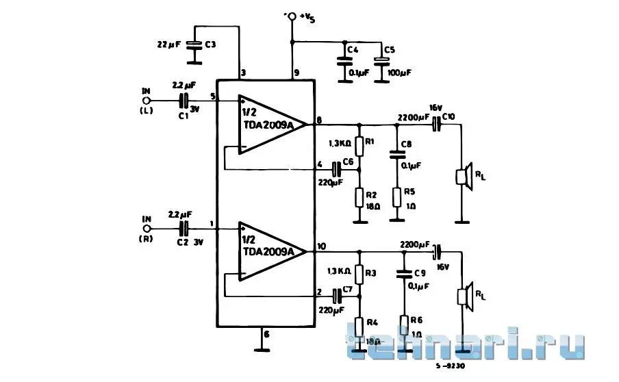
Гугля говорит, что там стоит TDA2009..
СпойлерИзображение

Фактически это две TDA2003, засунутые в один "флакон"..
Плата вот такая?
СпойлерИзображение


Вернуться наверх
 
Не в сети
 Заголовок сообщения: Re: Колонки Genius SP-G10
СообщениеДобавлено: Пт май 11, 2018 18:39:31 
Первый раз сказал Мяу!
Аватар пользователя

Карма: 1
Рейтинг сообщений: 1
Зарегистрирован: Чт янв 04, 2018 22:02:35
Сообщений: 35
Рейтинг сообщения: 0
Вы думаете я так прост что при любом вопросе сразу же побегу на форум? Естественно, я сначала погуглил про эти колонки. При поиске выдаёт кучу левых схем, которые в целом похожи на то что я ищу, но всё же не те что нужно. Поэтому и понадеялся, что кто-нибудь из форумчан что-то знает. Сама схема у меня есть, под вопросом только точное название микросхемы. По включению в цепь очень похожа на TEA2025: 16 выводов, с каждой стороны по два средних вывода идут на минус, один из крайних выводов идёт туда же. Но хочется быть полностью уверенным, сомневаюсь что TEA2025 это единственный возможный вариант.


Вернуться наверх
 
Не в сети
 Заголовок сообщения: Re: Колонки Genius SP-G10
СообщениеДобавлено: Пт май 11, 2018 18:54:44 
Друг Кота
Аватар пользователя

Карма: 123
Рейтинг сообщений: 7959
Зарегистрирован: Сб сен 13, 2014 16:27:32
Сообщений: 39199
Откуда: СпиртоГонск созвездия Омега
Рейтинг сообщения: 0
С ТАКИМ ПИНАУТОМ С ДЕСЯТОК ЧИПОВ БУДЕТ ОТЛИЧАЮТСЯ ПИТАНИЕМ И МАКСИМУМОМ МОЩНОСТИ И ку
СХЕМА ВКЛЮЧЕНИЯ ПОЧТИ ТИПОВАЯ -В НЕКОТОРЫХ СХЕМАХ НАВЕШАНА ВНЕШНЯЯ ООС(ЗАДАН ДРУГОЙ кУ) В БОЛШИНСТВЕ ИСПОЛЗОВАНОТ ВНУТРЕНЯЯ И ДЕФОЛТ

Добавлено after 4 minutes 27 seconds:
КСТАТТИ В БОЛШИНСТВЕ ГАВНОКОЛОНОК СТОЯТ ПОДОБНЫЕ ЦИПЫ ОНИЖЕ СТОЯЛИ НА ПЛАТАХ ЗКУКОВУШЕК isa С ИНТЕГРИРОВАНЫМ ум зч ...
РОЛЬ ТЕПЛОТВОДА ДОЛЖНА ВЫПОЛНЯТЬ МНГОСЛОЙНАЯ ПЛАТА С МНОГИМИ МЕТАЛИЗАЦИОНЫМИ ПЕРЕХОДАМИ
НО УСТАНОВКА ДОП РАДИАТОРА В МЕЛКИХ КОЛОНКАХ ПОКАЗАНА И ОБЫЧНО ОН ЕСТЬ-ПРОСТО ТАМ ПЛАТЫ НЕ ХВАТАЕТ И ЧИП ЖАРИТСЯ ПОД СОТКУ

_________________
ZМудрость(Опыт и выдержка) приходит с годами.
Все Ваши беды и проблемы, от недостатка знаний.
Умный и у дурака научится, а дураку и ..
Алберт Ейнштейн не поможет и ВВП не спасет.и МЧС опаздает


Вернуться наверх
 
Эиком - электронные компоненты и радиодетали
Не в сети
 Заголовок сообщения: Re: Колонки Genius SP-G10
СообщениеДобавлено: Пт май 11, 2018 19:20:48 
Друг Кота
Аватар пользователя

Карма: 197
Рейтинг сообщений: 8584
Зарегистрирован: Пн ноя 30, 2009 03:00:01
Сообщений: 43036
Откуда: Нерезиновая
Рейтинг сообщения: 0
Сама схема у меня есть, под вопросом только точное название микросхемы. По включению в цепь очень похожа на TEA2025: 16 выводов, с каждой стороны по два средних вывода идут на минус, один из крайних выводов идёт туда же. Но хочется быть полностью уверенным, сомневаюсь что TEA2025 это единственный возможный вариант.
Берёте даташиту :))) на TEA2025:
http://lib.chipdip.ru/222/DOC000222904.pdf
Смотрим внимательно на верхнюю картинку на второй странице, и видим, что GND это выводы 4, 5, 9, 12 и 13.. И ЧО?
Аналогов у этой "2025" - туева хуча:
Если верить вот этому:
http://radio-hobby.org/modules/analog/tea2025
то аналоги КА2206 и LA 4182, 4183
Если залезть в слевочник :))) Туруты "5000 современных микросхем УНЧ"
то увидим: AV2025, CD2025B, KIA6269P, TA7769P, YD2025, KA2206, LA4190,....... Ну, в общем.. "много".. :facepalm: можете сами посмотреть.. А схема включения- одна и та же.. Кстати, у Туруты в "слевочнике" схема какая- то странная, усилитель, собранный по этой схеме как- то "звенит", а по схеме из даташита- работает нормально.. :dont_know: Разница- в резисторах от выводов 6 и 11...


Вернуться наверх
 
Не в сети
 Заголовок сообщения: Re: Колонки Genius SP-G10
СообщениеДобавлено: Пт май 11, 2018 20:44:52 
Первый раз сказал Мяу!
Аватар пользователя

Карма: 1
Рейтинг сообщений: 1
Зарегистрирован: Чт янв 04, 2018 22:02:35
Сообщений: 35
Рейтинг сообщения: 0
Значит остаётся только ждать, что у кого то есть такие колонки.


Вернуться наверх
 
Не в сети
 Заголовок сообщения: Re: Колонки Genius SP-G10
СообщениеДобавлено: Пт май 11, 2018 20:51:07 
Говорящий с текстолитом

Карма: 11
Рейтинг сообщений: 93
Зарегистрирован: Вт янв 05, 2016 10:14:25
Сообщений: 1615
Откуда: поселок Мелеуз
Рейтинг сообщения: 0
Так вы сравните с даташитом например KA2206 и все-чего ждать то?
Тем более что
Цитата:
Сама схема у меня есть


Вернуться наверх
 
Не в сети
 Заголовок сообщения: Re: Колонки Genius SP-G10
СообщениеДобавлено: Пт май 11, 2018 20:55:15 
Первый раз сказал Мяу!
Аватар пользователя

Карма: 1
Рейтинг сообщений: 1
Зарегистрирован: Чт янв 04, 2018 22:02:35
Сообщений: 35
Рейтинг сообщения: 0
В смысле по параметрам подобрать?


Вернуться наверх
 
Не в сети
 Заголовок сообщения: Re: Колонки Genius SP-G10
СообщениеДобавлено: Пт май 11, 2018 20:56:13 
Говорящий с текстолитом

Карма: 11
Рейтинг сообщений: 93
Зарегистрирован: Вт янв 05, 2016 10:14:25
Сообщений: 1615
Откуда: поселок Мелеуз
Рейтинг сообщения: 0
В смысле сравнить с даташитом на KA2206


Вернуться наверх
 
Не в сети
 Заголовок сообщения: Re: Колонки Genius SP-G10
СообщениеДобавлено: Пт май 11, 2018 20:58:37 
Первый раз сказал Мяу!
Аватар пользователя

Карма: 1
Рейтинг сообщений: 1
Зарегистрирован: Чт янв 04, 2018 22:02:35
Сообщений: 35
Рейтинг сообщения: 0
Что сравнить? TEA2025? Я не совсем понял что с чем сравнивать и какой с этого толк.


Вернуться наверх
 
Не в сети
 Заголовок сообщения: Re: Колонки Genius SP-G10
СообщениеДобавлено: Пт май 11, 2018 21:21:32 
Друг Кота
Аватар пользователя

Карма: 197
Рейтинг сообщений: 8584
Зарегистрирован: Пн ноя 30, 2009 03:00:01
Сообщений: 43036
Откуда: Нерезиновая
Рейтинг сообщения: 0
остаётся только ждать, что у кого то есть такие колонки.

А если все уже повыбрасывали это УГ на помойку? Открыть, прочитать надпись на микросхеме, набрать это в гугле, или в яндексе- и увидеть то, что вы ищете- НЕЛЬЗЯ?


Вернуться наверх
 
Не в сети
 Заголовок сообщения: Re: Колонки Genius SP-G10
СообщениеДобавлено: Пт май 11, 2018 21:30:25 
Первый раз сказал Мяу!
Аватар пользователя

Карма: 1
Рейтинг сообщений: 1
Зарегистрирован: Чт янв 04, 2018 22:02:35
Сообщений: 35
Рейтинг сообщения: 0
Первым делом вскрыл корпус, выпаял радиатор. Маркировка стёрлась, фиг знает от чего, может так и было.


Вернуться наверх
 
Не в сети
 Заголовок сообщения: Re: Колонки Genius SP-G10
СообщениеДобавлено: Пт май 11, 2018 21:55:00 
Друг Кота
Аватар пользователя

Карма: 197
Рейтинг сообщений: 8584
Зарегистрирован: Пн ноя 30, 2009 03:00:01
Сообщений: 43036
Откуда: Нерезиновая
Рейтинг сообщения: 0
Первым делом вскрыл корпус, Маркировка стёрлась, фиг знает от чего, может так и было.
А если микросхему выпаять, там, под ней, ничего не написано?


Вернуться наверх
 
Не в сети
 Заголовок сообщения: Re: Колонки Genius SP-G10
СообщениеДобавлено: Пт май 11, 2018 22:23:23 
Первый раз сказал Мяу!
Аватар пользователя

Карма: 1
Рейтинг сообщений: 1
Зарегистрирован: Чт янв 04, 2018 22:02:35
Сообщений: 35
Рейтинг сообщения: 0
Ничего. Скорее всего было сверху написано, но стёрлось от чего-то. Колонкам уже много лет, может от времени.


Вернуться наверх
 
Не в сети
 Заголовок сообщения: Re: Колонки Genius SP-G10
СообщениеДобавлено: Пт май 11, 2018 22:32:44 
Друг Кота
Аватар пользователя

Карма: 197
Рейтинг сообщений: 8584
Зарегистрирован: Пн ноя 30, 2009 03:00:01
Сообщений: 43036
Откуда: Нерезиновая
Рейтинг сообщения: 0
Ну, если по выводам и по распайке подходит TEA2025, ну и впаяйте её.. Они частенько в старых звуковухах встречаются, типа "Sound blaster"....


Вернуться наверх
 
Не в сети
 Заголовок сообщения: Re: Колонки Genius SP-G10
СообщениеДобавлено: Пт май 11, 2018 22:36:16 
Первый раз сказал Мяу!
Аватар пользователя

Карма: 1
Рейтинг сообщений: 1
Зарегистрирован: Чт янв 04, 2018 22:02:35
Сообщений: 35
Рейтинг сообщения: 0
У неё судя по даташитам рабочее напряжение до 12 вольт, а в моём все 16.


Вернуться наверх
 
Не в сети
 Заголовок сообщения: Re: Колонки Genius SP-G10
СообщениеДобавлено: Пт май 11, 2018 22:39:25 
Друг Кота

Карма: 50
Рейтинг сообщений: 300
Зарегистрирован: Вс апр 13, 2014 13:49:55
Сообщений: 3258
Откуда: Краснодон, РФ
Рейтинг сообщения: 0
А что если, взять чистый лист бумаги, взять ручку/карандаш, нарисовать на нем небольшой прямоугольник, и следуя по дорожкам на плате - нарисовать элементы, встречающиеся на пути. Получится что-то похожее на схему. Деталей должно быть не много. А затем, либо самому подобрать подходящее под схему ДШ, либо прислать фото, получившегося рисунка. Иначе гадать можно долго :roll:
Как по другому... пока не знаю :dont_know:

_________________
Non progredi est regredi...


Последний раз редактировалось K.Vladimir Пт май 11, 2018 22:43:15, всего редактировалось 1 раз.

Вернуться наверх
 
Не в сети
 Заголовок сообщения: Re: Колонки Genius SP-G10
СообщениеДобавлено: Пт май 11, 2018 22:42:48 
Первый раз сказал Мяу!
Аватар пользователя

Карма: 1
Рейтинг сообщений: 1
Зарегистрирован: Чт янв 04, 2018 22:02:35
Сообщений: 35
Рейтинг сообщения: 0
Всё что мне советовали выше, уже было мною проделано. И схему я нарисовал, остаётся только точно узнать, на какой микросхеме всё собрано.


Вернуться наверх
 
Не в сети
 Заголовок сообщения: Re: Колонки Genius SP-G10
СообщениеДобавлено: Пт май 11, 2018 22:49:37 
Поставщик валерьянки для Кота
Аватар пользователя

Карма: 61
Рейтинг сообщений: 952
Зарегистрирован: Чт июн 26, 2014 17:05:10
Сообщений: 1966
Откуда: -Моск-
Рейтинг сообщения: 1
С прикладной точки зрения, можно полагать что в колонке стоит KA2206B.
Изображение
И даже если по факту стоит другая микросхема, например LA4190, это ничего не меняет.
Работать будет всякая и для ремонта сгодиться любая.

Genius SP-G10 любопытны тем что со второй половины 90-х годов удачно заполнили нишу бюджетных колоночек для компьютера.
Сделаны прилично, стоили дёшево, ну и как-бы их слышно.
Изображение
За два десятка лет, ни разу не попадались с поломками без уважительной причины.


Вернуться наверх
 
Не в сети
 Заголовок сообщения: Re: Колонки Genius SP-G10
СообщениеДобавлено: Пт май 11, 2018 22:52:15 
Первый раз сказал Мяу!
Аватар пользователя

Карма: 1
Рейтинг сообщений: 1
Зарегистрирован: Чт янв 04, 2018 22:02:35
Сообщений: 35
Рейтинг сообщения: 0
Кстати очень похоже на то. Только сейчас заметил что посередине там один сплошной вывод вместо двух разных как это обычно бывает. И плата один в один как у меня.

Но меня всё же беспокоит рабочее напряжение. Как я уже писал, у меня 16 вольт, то есть возможные варианты не дотягивают.


Последний раз редактировалось Порошок-уходи! Пт май 11, 2018 22:58:58, всего редактировалось 1 раз.

Вернуться наверх
 
Показать сообщения за:  Сортировать по:  Вернуться наверх
Начать новую тему Ответить на тему  [ Сообщений: 33 ]  1,  

Часовой пояс: UTC + 3 часа


Кто сейчас на форуме

Сейчас этот форум просматривают: нет зарегистрированных пользователей и гости: 30


Вы не можете начинать темы
Вы не можете отвечать на сообщения
Вы не можете редактировать свои сообщения
Вы не можете удалять свои сообщения
Вы не можете добавлять вложения

Найти:
Перейти:  


Powered by phpBB © 2000, 2002, 2005, 2007 phpBB Group
Русская поддержка phpBB
Extended by Karma MOD © 2007—2012 m157y
Extended by Topic Tags MOD © 2012 m157y