Например TDA7294

Форум РадиоКот • Просмотр темы - Несложный усилитель с многопетлевой ООС
Форум РадиоКот
Здесь можно немножко помяукать :)

Текущее время: Вт янв 27, 2026 11:27:28

Часовой пояс: UTC + 3 часа


ПРЯМО СЕЙЧАС:



Начать новую тему Ответить на тему  [ Сообщений: 433 ]  1, , , , ...  
Автор Сообщение
Не в сети
 Заголовок сообщения: Несложный усилитель с многопетлевой ООС
СообщениеДобавлено: Вс авг 22, 2010 20:46:13 
Сверлит текстолит когтями

Карма: 1
Рейтинг сообщений: 6
Зарегистрирован: Вт июн 30, 2009 14:56:58
Сообщений: 1123
Откуда: Казань
Рейтинг сообщения: 0
Схемы и описание от М.Васильева Усилитель очень интересен, много вариантов выбора оу, транзисторов выходного каскада, и конечно мощности :))
ниже прикрепляю файлы
Цитата:
предлагаю свой вариант усилителя с двухпетлевой ООС на базе выходного каскада от знаменитого усилителя Митрофанова и Пикерсгиля" Феномен транзисторного звучания" . Может быть и полностью симметричным и использовать квазикомплементарный выходной каскад на транзисторах одной проводимости. При необходимости можно умощнять выходной каскад. В компьюторном симуляторе схем МС-9 проверялись различные сочетания транзисторов и операционных усилителей. Главное требование для ОУ : выходной каскад операционного усилителя должен обладать средней нагрузочной способностью, и иметь возможность работы на выходное сопротивление 2ком .Проверялись, следующие ОУ: ТL071,lm318,opa134,opa132,opa627,AD825,AD845. Лучшие показания получились с использованием AD825 и OPA627.Первый был бы предпочителен, но увы , он может использоваться только с интегратором из за большего смещения и довольно большого уровня на выходе . В результате долгих раздумий пришел к выводу использования более дешёвых и распространённых ОУ типа ОРА134 и NE5534. Параметры, обеспечиваемые этими операми вполне достаточны в абсолютном большинстве случаев. Чтобы избежать различных кривотолков скажу . что данные схемы проходили обсуждение на вегалабе и форуме Сергея Grey http://cxo.lv/index....atid=28&id=1030 , где главное внимание было обращено на борьбу с выбросами на переходной
характеристике и повышению перегрузочной способности усилителя. Хочу выразить благодарность И.Виноградскому за помощь и консультации в реализации этого проекта.А также нашему форумчанинуBlack-мур , реализовавшему этот проект в железе и Нашему же форумчанину 25602 , Ивану. Спасибо вам всем за ценные советты и критику .Схемы , печатки для различных способов размещения платы и радиатора прилагаю. А также весь набор файлов МС-8 и МС-9 по .всем вариантам. Для начала вот материалы для обсуждения. Чертежи плат проверю на соответствие схемам и выложу, ошибок там нет, но еще проверить не мешает. И так судите строже и критикуйте. критикуйте. Ну и в заключении параметры некоторые : Полоса частот от10гц до 300кгц, Кг зависит от применнённого Оу, с НЕ5534 примерно 0,006-0,008, с более качественными ОУ порядка 0,003-0,005 на частоте естестсвенно 20кгц. Короче качество звучания в этой схеме определяет операционный усилитель.


Вложения:
ОУ ОРА несимм1.GIF [13.14 KiB]
Скачиваний: 5745
ОУ ОРА134 сим.GIF [12.99 KiB]
Скачиваний: 4266
ОУ НЕ5534 А1943 С5200.GIF [13.37 KiB]
Скачиваний: 3850
ОУ НЕ5534 TIP145 TIP147.GIF [12.3 KiB]
Скачиваний: 3564

_________________
Теория и практика иногда сталкиваются. Когда это случается, теория проигрывает. Всегда.
Вернуться наверх
 
Не в сети
 Заголовок сообщения: Re: Несложный усилитель с многопетлевой ООС
СообщениеДобавлено: Вс авг 22, 2010 20:48:20 
Сверлит текстолит когтями

Карма: 1
Рейтинг сообщений: 6
Зарегистрирован: Вт июн 30, 2009 14:56:58
Сообщений: 1123
Откуда: Казань
Рейтинг сообщения: 0
архивы......
жду комментариев.....


Вложения:
ОУ не5534 А1943 С5200.rar [8.25 KiB]
Скачиваний: 1647
ОУ НЕ5534 TIP145 TIP147.rar [7.53 KiB]
Скачиваний: 1236

_________________
Теория и практика иногда сталкиваются. Когда это случается, теория проигрывает. Всегда.
Вернуться наверх
 
Не в сети
 Заголовок сообщения: Re: Несложный усилитель с многопетлевой ООС
СообщениеДобавлено: Вс авг 22, 2010 20:49:08 
Сверлит текстолит когтями

Карма: 1
Рейтинг сообщений: 6
Зарегистрирован: Вт июн 30, 2009 14:56:58
Сообщений: 1123
Откуда: Казань
Рейтинг сообщения: 0
и конечно же нужна защита АС...... :tea:


Вложения:
Защита.rar [66.25 KiB]
Скачиваний: 2037

_________________
Теория и практика иногда сталкиваются. Когда это случается, теория проигрывает. Всегда.
Вернуться наверх
 
Не в сети
 Заголовок сообщения: Re: Несложный усилитель с многопетлевой ООС
СообщениеДобавлено: Вс авг 22, 2010 21:28:19 
Сверлит текстолит когтями

Карма: 1
Рейтинг сообщений: 6
Зарегистрирован: Вт июн 30, 2009 14:56:58
Сообщений: 1123
Откуда: Казань
Рейтинг сообщения: 0
еще инфа
Цитата:
Мощность в этой схеме может быть любой,ограничена применённым питанием . Дело в том , что выходной каскад сам обладает усилением и вполне возможно запитать его по максимуму, исходя из соображений ОБР,области безопастной работы ,. Применив пару транзисторов в плече можно повысить напряжение до +/-45 вольт, выше я не проверял в моделях, но думаю вполне вероятно . Типы применяемых трнзисторов , как я уже выше говорил могут быть разными, от наших КТ818/819 и наших КТ825/827 до санкеев в корпусе МТ-200( это самый лучший вариант) А так и ТИП142/147 и тошиба А1943/С5200 и моторолла 15024/15025. В квазикомплементарном можно применить еще и старые.но широко распространенные транзисторы типа КТ808 и другие им подобные транзисторы.В случае большого разброса применённых деталей плечи выходного каскада в крайнем случае можно отбалансировать по минимуму искажений.Эта схема позволяет сделать балансировку по симметрии выходного сигнала. Требования к блоку питания обычные , емкость на плече по 20000мк вполне достаточно , можно и 10000 мк . трансы тоже обычные ТС160-ТС180 или ТА196(очень хороший вариант , по соотношению цена/качество весьма хорош) . Платы с размещением всех транзисторов на радиаторе выложу вечером.

Единственное условие ,которое необходимо соблюдать: это парный подбор резисторов в цепи ООС по току .Это резисторы с эмиттеров первых транзистров в тройках на землю и на выход.

_________________
Теория и практика иногда сталкиваются. Когда это случается, теория проигрывает. Всегда.


Вернуться наверх
 
Эиком - электронные компоненты и радиодетали
Не в сети
 Заголовок сообщения: Re: Несложный усилитель с многопетлевой ООС
СообщениеДобавлено: Пн авг 23, 2010 07:56:51 
Друг Кота
Аватар пользователя

Карма: 26
Рейтинг сообщений: 97
Зарегистрирован: Вт мар 16, 2010 09:58:07
Сообщений: 5040
Откуда: Новгородская обл
Рейтинг сообщения: 0
Там в печатках ошибки были. Я ведь вам на паяльнике сказал,точная плата из поста 213. на типах подкорректированная плата тоже дальше была выставлена . Хочу немного предостеречь. Несмотря на свою простоту усилитель обладает очень большим усилением в весьма широкой полосе частот ,соответственно подход должен быть серьезным. Выбор элементной базы действительно широк.Но желательно применять качественные комплектующие . Опера миниум ТЛ071,лучше НЕ5534,ЛМ318 ,предпочтительны ОРА134 и ОРА132. В варианте платы под углом к радиатору все транзисторы крепятся к радиатору ,значит первые в тройках должны быть в корпусе ТО126 и крепиться через прокладки изоляционные, драйверы и мощные можно не изолировать от радиатора,но тогда радиатор изолировать от корпуса. ИМХО не наш метод. Советую радиатор землить, а все транзисторы крепить через слюду или керамику. Нокамон в топку .И в заключении площадь радиатора должна быть не менее 900 квадратов. Ток покоя рекомендую 70-80ма при небольших радиаторах,при солидных можно повысить до 100-200ма . Усилитель в настройке прост ,в большинстве случаев выставить только ток покоя и проверить напряжение на выходе на наличие постоянки. Рекомендуемая защита от постоянки от усилителя Натали с определением подключения акустики , в крайнем случае бриговская .


Последний раз редактировалось Максим_В Пн авг 23, 2010 16:31:33, всего редактировалось 1 раз.

Вернуться наверх
 
Не в сети
 Заголовок сообщения: Re: Несложный усилитель с многопетлевой ООС
СообщениеДобавлено: Пн авг 23, 2010 09:31:44 
Друг Кота
Аватар пользователя

Карма: 26
Рейтинг сообщений: 97
Зарегистрирован: Вт мар 16, 2010 09:58:07
Сообщений: 5040
Откуда: Новгородская обл
Рейтинг сообщения: 0
Вот печатки .


Вложения:
Комментарий к файлу: вариант на дарлингтонах
плата ТИП142 147.lay [100.64 KiB]
Скачиваний: 2110
Комментарий к файлу: все транзисторы на радиаторе
Митрофонов МУ2_2импорт.lay [127.54 KiB]
Скачиваний: 1774
Комментарий к файлу: выходники на радиаторе
opa134_1.lay [124.28 KiB]
Скачиваний: 1784
Вернуться наверх
 
Не в сети
 Заголовок сообщения: Re: Несложный усилитель с многопетлевой ООС
СообщениеДобавлено: Пн авг 23, 2010 09:39:41 
Сверлит текстолит когтями

Карма: 1
Рейтинг сообщений: 6
Зарегистрирован: Вт июн 30, 2009 14:56:58
Сообщений: 1123
Откуда: Казань
Рейтинг сообщения: 0
Вот плата из 213 поста

_________________
Теория и практика иногда сталкиваются. Когда это случается, теория проигрывает. Всегда.


Вернуться наверх
 
Не в сети
 Заголовок сообщения: Re: Несложный усилитель с многопетлевой ООС
СообщениеДобавлено: Пн авг 23, 2010 09:50:06 
Друг Кота
Аватар пользователя

Карма: 26
Рейтинг сообщений: 97
Зарегистрирован: Вт мар 16, 2010 09:58:07
Сообщений: 5040
Откуда: Новгородская обл
Рейтинг сообщения: 0
skk писал(а):
Вот плата из 213 поста

Все правильно,глючу сам. . ОФФ надо порядок с файлами наводить в компе , сам начинаю сбиваться от обилия материала.


Вернуться наверх
 
Не в сети
 Заголовок сообщения: Re: Несложный усилитель с многопетлевой ООС
СообщениеДобавлено: Пн авг 23, 2010 10:40:41 
Друг Кота
Аватар пользователя

Карма: 26
Рейтинг сообщений: 97
Зарегистрирован: Вт мар 16, 2010 09:58:07
Сообщений: 5040
Откуда: Новгородская обл
Рейтинг сообщения: 0
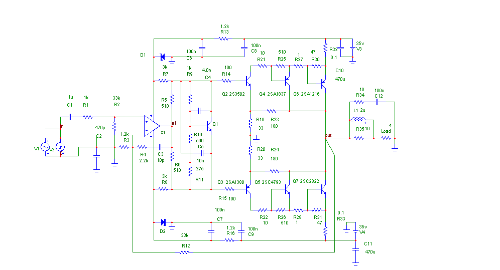
Вот плата под шаг ребер 10мм из 213 поста . Спецификацию готовлю,закачаю. Картинки из микрокапа нужны? Вот кстати базовая схема .


Вложения:
Комментарий к файлу: Базовая схема
ОРА134 А1943 С5200.GIF [24.99 KiB]
Скачиваний: 3155
PCB.lay [132.28 KiB]
Скачиваний: 1497
Вернуться наверх
 
Не в сети
 Заголовок сообщения: Re: Несложный усилитель с многопетлевой ООС
СообщениеДобавлено: Пн авг 23, 2010 10:53:55 
Потрогал лапой паяльник
Аватар пользователя

Зарегистрирован: Ср апр 21, 2010 19:56:19
Сообщений: 329
Откуда: Харьков
Рейтинг сообщения: 0
схема действительно интересная :idea: , но мне рано ещо её делать

_________________
aka Columbo


Вернуться наверх
 
Не в сети
 Заголовок сообщения: Re: Несложный усилитель с многопетлевой ООС
СообщениеДобавлено: Пн авг 23, 2010 14:03:55 
Друг Кота
Аватар пользователя

Карма: 26
Рейтинг сообщений: 97
Зарегистрирован: Вт мар 16, 2010 09:58:07
Сообщений: 5040
Откуда: Новгородская обл
Рейтинг сообщения: 0
Схема с составными выходними транзисторами ТИП142/ТИП147. Проще не бывает,но параметры высокие сохраняются.ПЕчатная плата к нему была ранее закачена .тАКЖЕ ЭЛЕМЕНТАРНО МОЖНО ВМЕСТО ТИПОВ ИСПОЛЬЗОВАТЬ МОЩНЫЕ КОМПЛЕМЕНТАРНЫЕ МОСФЕТЫ.


Вложения:
ОУ LM318 TIP145 TIP147.GIF [20.17 KiB]
Скачиваний: 2561
Вернуться наверх
 
Не в сети
 Заголовок сообщения: Re: Несложный усилитель с многопетлевой ООС
СообщениеДобавлено: Пн авг 23, 2010 14:06:03 
Друг Кота
Аватар пользователя

Карма: 26
Рейтинг сообщений: 97
Зарегистрирован: Вт мар 16, 2010 09:58:07
Сообщений: 5040
Откуда: Новгородская обл
Рейтинг сообщения: 0
А что тишина? Не интересно чтоли?


Вернуться наверх
 
Не в сети
 Заголовок сообщения: Re: Несложный усилитель с многопетлевой ООС
СообщениеДобавлено: Пн авг 23, 2010 14:58:28 
Сверлит текстолит когтями

Карма: 1
Рейтинг сообщений: 6
Зарегистрирован: Вт июн 30, 2009 14:56:58
Сообщений: 1123
Откуда: Казань
Рейтинг сообщения: 0
Максим_В писал(а):
А что тишина? Не интересно чтоли?

мне интересно :idea: , а можно ли реализовать полностью на отечественной транзисторной базе????

_________________
Теория и практика иногда сталкиваются. Когда это случается, теория проигрывает. Всегда.


Вернуться наверх
 
Не в сети
 Заголовок сообщения: Re: Несложный усилитель с многопетлевой ООС
СообщениеДобавлено: Пн авг 23, 2010 15:57:26 
Друг Кота
Аватар пользователя

Карма: 26
Рейтинг сообщений: 97
Зарегистрирован: Вт мар 16, 2010 09:58:07
Сообщений: 5040
Откуда: Новгородская обл
Рейтинг сообщения: 0
Можно конечно, только я бы опер лучше импортный посоветовал. на край К544УД1 и К140УД11.Транзисторы КТ502/503 или КТ940/9115 в первом каскаде,вторые КТ814/815 или КТ816/817 или КТ850/851 ,выхлоп на КТ818/819 или КТ8101/8102. или применить КТ825/827 .


Вернуться наверх
 
Не в сети
 Заголовок сообщения: Re: Несложный усилитель с многопетлевой ООС
СообщениеДобавлено: Пн авг 23, 2010 20:37:30 
Друг Кота
Аватар пользователя

Карма: 26
Рейтинг сообщений: 97
Зарегистрирован: Вт мар 16, 2010 09:58:07
Сообщений: 5040
Откуда: Новгородская обл
Рейтинг сообщения: 0
вот список номиналов деталей.


Вложения:
Спецификация усилитель ОУОРА134А1943 С5200.doc [74.5 KiB]
Скачиваний: 1540
Вернуться наверх
 
Не в сети
 Заголовок сообщения: Re: Несложный усилитель с многопетлевой ООС
СообщениеДобавлено: Вт авг 24, 2010 10:57:35 
Друг Кота
Аватар пользователя

Карма: 26
Рейтинг сообщений: 97
Зарегистрирован: Вт мар 16, 2010 09:58:07
Сообщений: 5040
Откуда: Новгородская обл
Рейтинг сообщения: 0
ОФФ.зря я тут решился его показать.


Вернуться наверх
 
Не в сети
 Заголовок сообщения: Re: Несложный усилитель с многопетлевой ООС
СообщениеДобавлено: Ср авг 25, 2010 09:57:17 
Сверлит текстолит когтями

Карма: 1
Рейтинг сообщений: 6
Зарегистрирован: Вт июн 30, 2009 14:56:58
Сообщений: 1123
Откуда: Казань
Рейтинг сообщения: 0
Катушка на выходе, какой диаметр нужен и сколько витков??
заранее спасибо.

_________________
Теория и практика иногда сталкиваются. Когда это случается, теория проигрывает. Всегда.


Вернуться наверх
 
Не в сети
 Заголовок сообщения: Re: Несложный усилитель с многопетлевой ООС
СообщениеДобавлено: Ср авг 25, 2010 10:06:36 
Друг Кота
Аватар пользователя

Карма: 26
Рейтинг сообщений: 97
Зарегистрирован: Вт мар 16, 2010 09:58:07
Сообщений: 5040
Откуда: Новгородская обл
Рейтинг сообщения: 0
При мощностях до 100ватт достаточно в один слой на двухваттном МЛТ-2 10ом в один слой намотать проводом 0,7-1мм. А так диаметр катушки чуть больше диаметра МЛТ2 и витков 8-10 провода .Вообщето этот элемент не критичен к числу витков и диаметру , требования как у всех усилителей.


Вернуться наверх
 
Не в сети
 Заголовок сообщения: Re: Несложный усилитель с многопетлевой ООС
СообщениеДобавлено: Вс окт 17, 2010 09:27:48 
Друг Кота
Аватар пользователя

Карма: 26
Рейтинг сообщений: 97
Зарегистрирован: Вт мар 16, 2010 09:58:07
Сообщений: 5040
Откуда: Новгородская обл
Рейтинг сообщения: 0
Немного загрубил коррекцию на Типах ,опер от ТЛ-071 до АД845 . И вот немного умощненный вариант на полевых ключевых транзисторах под 200вт.ОФФ .Собираю в кучу все свое разбросанное по форуму.Заодно и немного модернизированный с выходными транзисторами с общим коллектором.


Вложения:
ОУ ОРА134 повторитель_3shema.GIF [21.24 KiB]
Скачиваний: 2144
ОУ TL 071 IFR.GIF [20.34 KiB]
Скачиваний: 1784
ОУ TL-071 TIP145 TIP147.GIF [18.41 KiB]
Скачиваний: 2214
Вернуться наверх
 
Не в сети
 Заголовок сообщения: Re: Несложный усилитель с многопетлевой ООС
СообщениеДобавлено: Вс окт 17, 2010 14:55:09 
Модератор
Аватар пользователя

Карма: 159
Рейтинг сообщений: 4079
Зарегистрирован: Пт янв 23, 2009 19:20:05
Сообщений: 45512
Рейтинг сообщения: 0
Медали: 1
Получил миской по аватаре (1)
Вот пример правильных усилителей! А то повторяют чтото допотопное...
Даже появилось желание собрать нечто подобное... :))


Вернуться наверх
 
Показать сообщения за:  Сортировать по:  Вернуться наверх
Начать новую тему Ответить на тему  [ Сообщений: 433 ]  1, , , , ...  

Часовой пояс: UTC + 3 часа


Кто сейчас на форуме

Сейчас этот форум просматривают: нет зарегистрированных пользователей и гости: 30


Вы не можете начинать темы
Вы не можете отвечать на сообщения
Вы не можете редактировать свои сообщения
Вы не можете удалять свои сообщения
Вы не можете добавлять вложения

Найти:
Перейти:  


Powered by phpBB © 2000, 2002, 2005, 2007 phpBB Group
Русская поддержка phpBB
Extended by Karma MOD © 2007—2012 m157y
Extended by Topic Tags MOD © 2012 m157y