Например TDA7294

Форум РадиоКот • Просмотр темы - Помогите упростить схему изначально на релюхах.
Форум РадиоКот
Здесь можно немножко помяукать :)

Текущее время: Чт дек 25, 2025 00:02:52

Часовой пояс: UTC + 3 часа


ПРЯМО СЕЙЧАС:



Начать новую тему Ответить на тему  [ Сообщений: 2 ] 
Автор Сообщение
Не в сети
 Заголовок сообщения: Помогите упростить схему изначально на релюхах.
СообщениеДобавлено: Пт мар 05, 2021 06:49:37 
Родился

Зарегистрирован: Чт май 24, 2012 10:48:02
Сообщений: 11
Рейтинг сообщения: 0
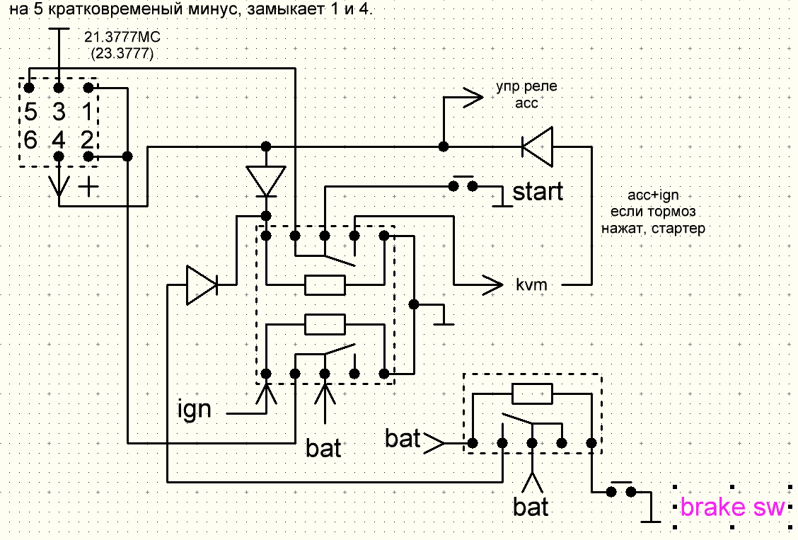
Доброго дня.
Помогите упростить схему.
Принцып работы:
По умолчанию кнопку "старт" мониторит реле 23.3777 (если на 5 появляется кратковременный минус, на 4 появляется постоянный плюс)
при этом включается ацц а монитор кнопки "старт" переходит автомобилю (квм (кейлесс модуль))
Если жмем кнопку еще раз, включается зажигание+ацц (квм сразу включает зажигание+ацц при первом нажатии кнопки) монитор кнопки остается у "квм",
при этом снимаем питание с реле 23.3777 и на его 5 пине пропадает плюс.
нажав кнопку еще раз, все выключается (зажигание+ацц), монитор кнопки опять переходит реле 23.3777.
Если нажимаем "brake sw", в простонародьи тормоз, монитор кнопки передается "квм", и нажав кнопку машина заведется, монитор кнопки остается у "квм".
Ума хватило на такую схему, на релюшках, возможно ли ее упростить на одно реле, или может кто поможет реализовать ее на транзисторах, микросхемах,
понимаю что идеально было бы к примеру на attiny13 к примеру, но кодить не умею.

Спасибо откликнувшимся!


Вложения:
Screenshot_7.png [44.06 KiB]
Скачиваний: 236
Вернуться наверх
 
Не в сети
 Заголовок сообщения: Re: Помогите упростить схему изначально на релюхах.
СообщениеДобавлено: Сб мар 27, 2021 14:59:38 
Друг Кота
Аватар пользователя

Карма: 23
Рейтинг сообщений: 288
Зарегистрирован: Пт мар 09, 2007 15:01:52
Сообщений: 3078
Откуда: Биробиджан
Рейтинг сообщения: 0
Медали: 1
Получил миской по аватаре (1)
И как ты собрался одним реле коммутировать четыре цепи?
1. Аксессуары - цепь отключаемая при прокрутке стартера.
2. Зажигание 1 - питание электрики мотора, присутствует при прокрутке стартером, но отключенное при включении только аксесуаров.
3. Зажигание 2 - силовые цепи запитанные при работе двигателя, отключается при прокрутке стартером и при включении только аксесуаров
4. Стартер - работает только при прокрутке


Вернуться наверх
 
Показать сообщения за:  Сортировать по:  Вернуться наверх
Начать новую тему Ответить на тему  [ Сообщений: 2 ] 

Часовой пояс: UTC + 3 часа


Кто сейчас на форуме

Сейчас этот форум просматривают: нет зарегистрированных пользователей и гости: 17


Вы не можете начинать темы
Вы не можете отвечать на сообщения
Вы не можете редактировать свои сообщения
Вы не можете удалять свои сообщения
Вы не можете добавлять вложения

Найти:
Перейти:  


Powered by phpBB © 2000, 2002, 2005, 2007 phpBB Group
Русская поддержка phpBB
Extended by Karma MOD © 2007—2012 m157y
Extended by Topic Tags MOD © 2012 m157y