Например TDA7294

Форум РадиоКот • Просмотр темы - Реле Регулятор для мото
Форум РадиоКот
Здесь можно немножко помяукать :)

Текущее время: Ср мар 11, 2026 08:43:17

Часовой пояс: UTC + 3 часа


ПРЯМО СЕЙЧАС:



Начать новую тему Ответить на тему  [ Сообщений: 18 ] 
Автор Сообщение
 Заголовок сообщения: Реле Регулятор для мото
СообщениеДобавлено: Вс июн 11, 2023 16:26:04 
Встал на лапы

Зарегистрирован: Вс ноя 18, 2012 15:37:54
Сообщений: 101
Рейтинг сообщения: 0
Приветствую всех!
Дело достаточно давнее, в позапрошлом году на 150 кубовом 4Т скутере начались перебои с зажиганием, искра то появится, то пропадет, понятное дело, что первым делом виновником посчитал коммутатор, благо имелся резервный коммутатор, произвел замену, проблема не ушла...поиски по цепи привели к весьма печальным результатам...сгорел генератор, который потянул за собой стоковый шунтирующий реле регулятор \РР\ и естественно коммутатор.
Генератор был перемотан \на прежних обмотках просто обсыпалась эмаль\, сами обмотки генератора еще и купаются в масляной ванне...
Стоковый РР стандартный шунтирующего типа... при повышении оборотов напряжение растет до 150 В и выше и избыток мощности садится тиристором на обмотки генератора.
Повторять стандартное наступление на грабли не имело смысла.
Предпринял поиски не стандартных решений и мнений.
На одном из сайтов по мото технике было предложено достаточно много решений не шунтирующего РР, но чего не хватало...изюминки что ли..
Пока на сайте водномоторников, я не прочитал мысли одного автора, что им построен РР на основе обратноходового блока питания \ОХП\ и данный блок не боится кз на выходе, имеет широкий диапазон входного напряжения питания, потребляет от генератора ровно столько мощности, сколько необходимо.
А вот это уже именно та изюминка которую хотелось бы иметь)) Но, к сожалению автора закидали помидорами, и схему автор не выложил для всеобщего применения.
Но была высказана с моей тчк зрения весьма здравая мысль, которую необходимо было применить в изделии.
Далее поиски привели на сайт мотоциклистов, где автор также применил ОХП в РР ...но схема и фото данного блока были недоступны...но автор данной идеи не просто утверждал , а демонстрировал на фото \которые не возможно было посмотреть\, что РР им было протестировано и все работало.
Т.е. в природе уже существовали схемы применения ОХП в РР...
Я вознамерился повторить данные идеи и даже начал рисовать схемку, даже обратился к к Владимиру Денисенко, с вопросом, не пробегали ли мимо него схемы ОХП с широким диапазоном входных напряжений от 25В до 200В, на что Владимир ответил отрицательно... Я уже даже стал рассчитывать в программе В. Денисенко транс для подобного РР, но случайно зашел в магаз по продаже светодиодной электроники и на глаза не попался слим блок питания LED светодиодов на 12В и 12А....покрутив его в руках, я купил его.
Принес домой и препарировал его. Подключил его к ЛАТРу и стал постепенно подавать напругу, на 30В блок стабильно вышел на режим...опаньки!!!! Вот он блок питания с широким диапазоном напруги от 30В до 220В!!! осталось только немного подправить выходное напряжение, до 14.2В. Нашел даташит на микру управления L2269, аналог OB2268.
На низкой стороне стандартная схема на TL431, впаял подстроечник вместо одного резистора в плече TL431 и выставил 14,2В.
Замерил посдстроечник 7.6кОм. впаял 7.5+100 резики и на выходе стало ровно 14.2В. Нагрузил выход LED драйвера 10 Омным 5ваттным резиком посмотрел как он дымится в диапазоне от 28 до 220В и удовлетворенный результатом стал кастрировать LED драйвер с высокой стороны. Выпаял входной дроссель, защитные кондеры, и диодный мост.
На место выпаянных деталей с высокой стороны впаял 3 Фазный диодный мост SGBJ2512 он прилег в корпус LED драйвера идеально.
Перекрестившись)) подрубил ЛАТР на вход LED драйвера и стал выкручивать напругу вверх...LED драйвер уверенно запустился под нагрузкой.
Мечты сбываются...далее было дело техники...выпилить проставку для крепления блока на скутере и провести проводку...всеееее!!!
Все было сделано за каких то 40 минут...немного на соплях...чтоб удостоверится, что все идет по плану)) поворот ключа зажигания..и вот ОНО!!! все работает, зарядка аккума идет, LED драйвер не греется воооообще!!! диодный мост первое время вообще висел в воздухе без радиатора!!ни чего не дергалось, ни чего не нарушало спокойствия схемы)))
Ну нет предела совершенству...мне показалось, что тока 12А будет маловато))) на следующий день помчался покупать LED драйвер на 12В 33А!!!! Оный сейчас стоит на скутере ...оказалось данный LED драйвер избыточен.Но мало ли...может у кого возникнет желание в сторону такого LED драйвера почти на 400 Ватт.
В итоге, покатушки уже более недели...некая опаска прошла...мало ли что произойдет...блок при длительных пробегах при высокой температуре воздуха еле теплый.
Рекомендации: применять лучше слим LED драйвер...низко профильный легко встраивается, схему из даташит с переделкой привожу как есть.
фото испытаний так же.
Всем удачи!

Добавлено after 1 minute 55 seconds:
Продолжение фоток испытания


Вложения:
Комментарий к файлу: LED драйвер в сборе
6.jpg [167.28 KiB]
Скачиваний: 412
Комментарий к файлу: ток зарядки
5.jpg [199.44 KiB]
Скачиваний: 304
Комментарий к файлу: Напряжение зарядки при 150В
4.jpg [180.73 KiB]
Скачиваний: 245
Комментарий к файлу: максимальное напряжение на входе 150В и выше
3.jpg [205.6 KiB]
Скачиваний: 249
Комментарий к файлу: Напряжение зарядки аккума при 24В
2.jpg [207.49 KiB]
Скачиваний: 251
Комментарий к файлу: Запуск РР на 24В
1.jpg [187.94 KiB]
Скачиваний: 265
Комментарий к файлу: Общая схема РР
72D6D~1.JPG [222.8 KiB]
Скачиваний: 420
Вернуться наверх
 
 Заголовок сообщения: Re: Реле Регулятор для мото
СообщениеДобавлено: Вс июн 11, 2023 19:48:14 
Друг Кота
Аватар пользователя

Карма: 107
Рейтинг сообщений: 3841
Зарегистрирован: Пн фев 09, 2009 22:19:49
Сообщений: 25338
Откуда: Когда-то был прекрасный город для людей
Рейтинг сообщения: 0
Очень важная цифра не озвучена по какой причине - с какого напряжения на генераторе стабилизатор входит в режим ? Ну или - с каких оборотов двигателя ?

Что же касается почему широко и до сих пор используются шунтирующие от, то ответ прост - помимо стабилизации напряжения в борт сети такой то ещё и ограничивает напряжение на коммутаторе переменного тока с питанием от катушки генератора.


Вернуться наверх
 
 Заголовок сообщения: Re: Реле Регулятор для мото
СообщениеДобавлено: Вс июн 11, 2023 20:54:26 
Встал на лапы

Зарегистрирован: Вс ноя 18, 2012 15:37:54
Сообщений: 101
Рейтинг сообщения: 0
Очень важная цифра не озвучена по какой причине - с какого напряжения на генераторе стабилизатор входит в режим ? Ну или - с каких оборотов двигателя ?

Что же касается почему широко и до сих пор используются шунтирующие от, то ответ прост - помимо стабилизации напряжения в борт сети такой то ещё и ограничивает напряжение на коммутаторе переменного тока с питанием от катушки генератора.


Блок запускается с 25В \это видно на фото\, а это чуть выше холостых , холостые у меня 800-900, т.е на 1000-1200 блок в режиме. я подумывал, что можно уменьшить напряжение начала работы с 20В, это вполне можно сделать, уменьшив цепочку сопротивление резисторов питания контроллера. \контроллер по даташит с 11В стартует\, но потом подумал на кой надо. хотя был еще и третий блок ..я его тестил в этом же направлении, микра там стоит U6201 ...вернее стояла, я этот драйвер спокойно запускал с 20В, там подправил резики питания, но коротнул микру и алес...этот драйвер был на 5А...но он дал понимание, что вариант применения LED драйвера возможен и на более низком напряжении питания.

Технически проблем вообще не вижу.
Важный аспект озвучил автор с водномоторного форума \за что ему огромное спасибо!!\...не боится кз, не греется, потребляет ровно столько, сколько необходимо, не грузит генератор, соответственно обороты будут выше и это заметно...особенно на высоких оборотах, у шунтирующего РР таких плюсов нет))
Во всяком случае уже неделю активного тестирования аккум имеет стабильную зарядку.

Далее, у меня водяное охлаждение двс, внешняя электрическая магнитная помпа с мерседеса гоняет охлаждайку потребление 1.2А, посему подгрузка РР имеется всегда. правда везде стоят LED лампы, поворотники, габариты, стопы, и соответственно фары ближний дальний тоже LED. Да и еще карлсон радиатора имеется...но он включается редко на частых светофорах в городе.
CDI у меня питается также от аккума, у меня не простой тиристорный коммутатор...CDI на Arduino \с опережением от оборотов\ соответственно внутри имеется высоковольтный преобразователь...потребления не помню...по моему ерунда...
Потребления я вижу по светодиодному регулятору напряжения на панели спидометра, 4 светодиода показывают просадку
Всем удачи.


Вернуться наверх
 
 Заголовок сообщения: Re: Реле Регулятор для мото
СообщениеДобавлено: Вс июн 11, 2023 21:02:26 
Друг Кота
Аватар пользователя

Карма: 107
Рейтинг сообщений: 3841
Зарегистрирован: Пн фев 09, 2009 22:19:49
Сообщений: 25338
Откуда: Когда-то был прекрасный город для людей
Рейтинг сообщения: 0
Странный генератор... На хх они обычно около 10 В выдают. По пробкам аккумулятор разряжаться будет


Вернуться наверх
 
Эиком - электронные компоненты и радиодетали
 Заголовок сообщения: Re: Реле Регулятор для мото
СообщениеДобавлено: Вс июн 11, 2023 21:21:29 
Встал на лапы

Зарегистрирован: Вс ноя 18, 2012 15:37:54
Сообщений: 101
Рейтинг сообщения: 0
Странный генератор... На хх они обычно около 10 В выдают. По пробкам аккумулятор разряжаться будет

Значит у меня особый генератор
Я смысла не вижу разводить полемику по поводу, будет работать или не будет..
Я выложил то что есть и то что уже испытано
Всем удачи


Вернуться наверх
 
 Заголовок сообщения: Re: Реле Регулятор для мото
СообщениеДобавлено: Чт авг 17, 2023 03:13:38 
Родился

Карма: -5
Рейтинг сообщений: -57
Зарегистрирован: Пн фев 10, 2020 01:06:09
Сообщений: 15
Рейтинг сообщения: -7
итить ты замарочился ... рр бывают шунтирующие а бывают не шунтирующие, а генераторы без вазбуждающей абмотки адинаковые, ани как далбили так и долбят в мост стока скока твой ротор там накрутил и эдс с абмоток бесследно никуда не денеца.
и весь вапрос ето где палить лишнюю напругу, на радиаторе рр или на катушках генератора(шунтирующие\не шунтирующие)...с шунтирующими все панятна а с нешунтирующими тупо шим(555), в любом удобном месте, вариантов тыщи.
в тваем случае ето апять шунт тока с афигенским падвывертом патамушта "гатовый блок питания" ... больше деталек\абмоток\хераты\индукций всяких = больше площадь расеиванья и ровность работы.... ничо типа не грееца и ничо не нагружаеца(скачков не слышна, все и так пастаяно нагружено)
\\от кз есть предахранители прастые как палка, каторые вы наверна щитаете пережитком старины в савременом мире полуправадников и не стоит увлекаца(хатя вы кажись уже это сделали и спалили абмотку гены) еси праизвадитель решил шо лишняя напруга будет палица в РР то ана там и далжна палица а не атсекаца шимом и пуляца абратно в генератор....хатя саблазн есть, рр на шиме класные.

Добавлено after 2 hours 25 minutes 43 seconds:
аа.. и чуть не забыл самое паверхносное, все рр на таких генераторах кампаундом залиты па многим причинам...влага, изоляция бальших токов и как ни странна целостность конструкции, все што на ножках-проволочках от мотомапедной тряски лехко атлетает(и загавар праизвадителей шоп ты не чинил а пакупал новое в случае паломки).
\\эт не злорадство просто малали...еси чо будеш знать чего искать


Вернуться наверх
 
 Заголовок сообщения: Re: Реле Регулятор для мото
СообщениеДобавлено: Чт авг 17, 2023 15:12:38 
Друг Кота
Аватар пользователя

Карма: 17
Рейтинг сообщений: 473
Зарегистрирован: Ср ноя 11, 2009 17:19:30
Сообщений: 5689
Откуда: Воронеж
Рейтинг сообщения: -1
Шунтирующий РР не переводит избыток энергии в тепло. Генератор в этом случае просто перестаёт выдавать (и потреблять) мощность.

_________________
"Привет!" - соврал он.


Вернуться наверх
 
 Заголовок сообщения: Re: Реле Регулятор для мото
СообщениеДобавлено: Чт авг 17, 2023 18:51:10 
Родился

Карма: -5
Рейтинг сообщений: -57
Зарегистрирован: Пн фев 10, 2020 01:06:09
Сообщений: 15
Рейтинг сообщения: 1
Шунтирующий РР не переводит избыток энергии в тепло. Генератор в этом случае просто перестаёт выдавать (и потреблять) мощность.

ахаха...закон канингема)) ... но не в этот раз...слишком толсто


Вернуться наверх
 
 Заголовок сообщения: Re: Реле Регулятор для мото
СообщениеДобавлено: Чт авг 17, 2023 22:07:28 
Друг Кота
Аватар пользователя

Карма: 17
Рейтинг сообщений: 473
Зарегистрирован: Ср ноя 11, 2009 17:19:30
Сообщений: 5689
Откуда: Воронеж
Рейтинг сообщения: 0
Хуянингема! Стоит посмотреть на нагрузочную характеристику такого генератора для начала.

Добавлено after 11 minutes 7 seconds:
Для наглядности пример: есть у нас катушка с индуктивностью в 1 Генри, в которой мы получили ток в 1 Ампер. Вот такая вот данность. А теперь к катушке подключаем сначала резистор в 1 Ом, а потом резистор в 1000 Ом. В каком случае выделяющаяся мощность будет больше? Вот и тут так же.

_________________
"Привет!" - соврал он.


Вернуться наверх
 
 Заголовок сообщения: Re: Реле Регулятор для мото
СообщениеДобавлено: Чт авг 17, 2023 22:12:31 
Друг Кота

Карма: 67
Рейтинг сообщений: 1966
Зарегистрирован: Сб дек 18, 2021 19:25:32
Сообщений: 12867
Рейтинг сообщения: 0
>TEHb<, не стоит спорить. Это чудо пыталось минимизировать количество проводов на мотоцикле блютузными реле, что как бэ дает представление о мышлении.


Вернуться наверх
 
 Заголовок сообщения: Re: Реле Регулятор для мото
СообщениеДобавлено: Чт авг 17, 2023 22:15:14 
Друг Кота
Аватар пользователя

Карма: 17
Рейтинг сообщений: 473
Зарегистрирован: Ср ноя 11, 2009 17:19:30
Сообщений: 5689
Откуда: Воронеж
Рейтинг сообщения: 0
Да, видел уже. Но а вдруг! Ну и заодно прочие читатели будут немного меньше подвержены деструктивной информации в одностороннем порядке. Так-то я свой мопед осциллографом обтыкал уже. Интересно, блин!

_________________
"Привет!" - соврал он.


Вернуться наверх
 
 Заголовок сообщения: Re: Реле Регулятор для мото
СообщениеДобавлено: Пт авг 18, 2023 21:27:28 
Родился

Карма: -5
Рейтинг сообщений: -57
Зарегистрирован: Пн фев 10, 2020 01:06:09
Сообщений: 15
Рейтинг сообщения: -6
воу воу воу... а вы уже в электросети написали?..росатом там или РАН(в спортлото абязательно) ...испарение эдс из правадника нахадящевася в переменом электромагнитном поле еташ прарыф!! наканецта в разетках парядок наведут, а то как не заглянеш а там вечно фигата какаято 227-223-225 а то и все 230!!! с вашими асциолографами и генрями такой херни та точна не будет... и нинада на этих патребителей равняца спускать чота и свсякие там стержни взад вперед тягать...резистер падцепил или как там у вас и генератор ничего не патребляет и не выделяет!!! красата!!...тут даже нобелевкой папахивает..местами...наверна..вопщем садитесь и пишите ага, резистер, асциолограф и генри прилажить не забудьте.
пссс...вон тот падпевала с блутузом..праблема с правадами была решена агась..но без вас...кто ищет тот найдет\саабразит, кто ржот тот атсасет))) с помощью адресных диодов и дарлингтона( tipчотатам..127 кажись, похй..главное пнп) в качестве ключа(жаль фару так не падцепиш..слабоват)..и терь вместа савецкой гирлянды ат морды до хваста абычный трежильный сип 2.5 с мк (есп32..жирно но пад рукой было а ждать неинтересна, нада делать!!!... можна допрашить и блюпупом с вайфаем управлять всем барахлом но пака непридумал зачем)там еще па мелачи канструктивные асобенасти типа защита от прабоя диодов в рр и вазможность быстрава\дорожнава ремонта... но вы уже праржались ага.
зы...далее ваши действия, разыграть миниатюру "У нас тот свой круг" с давольно распостраненым сценарием... атсасать друг у друга, даказать(апять друг другу) шо правы всетки вы, а но в аснавном упирать на то што не прав я(и "грамматическая ошибка на уровне 4 класса" в дабавок), не забывая при этом давица\спатыкаца\агрица на арфаграфию, дабежать да модера, абьявить меня тролем\бесталачью, удалить пасты..аа..стойте.. вы уже начали, в процесе тк сказать...вопщем бывайте, ихтиандры)))
...мошт через годик апять за чем нить загляну)))


Вернуться наверх
 
 Заголовок сообщения: Re: Реле Регулятор для мото
СообщениеДобавлено: Пт авг 18, 2023 22:20:25 
Друг Кота
Аватар пользователя

Карма: 17
Рейтинг сообщений: 473
Зарегистрирован: Ср ноя 11, 2009 17:19:30
Сообщений: 5689
Откуда: Воронеж
Рейтинг сообщения: 0
Не надо торопиться. Может узнаете что такое потокосцепление и почему в катушке генератора в момент коротыша поле и не меняется почти. Хотя, кого я обманываю... Тормоза на вифи переделать не забудь, а то чо этот шланг болтается!

_________________
"Привет!" - соврал он.


Вернуться наверх
 
 Заголовок сообщения: Re: Реле Регулятор для мото
СообщениеДобавлено: Сб авг 19, 2023 06:20:19 
Модератор
Аватар пользователя

Карма: 159
Рейтинг сообщений: 4081
Зарегистрирован: Пт янв 23, 2009 19:20:05
Сообщений: 45771
Рейтинг сообщения: 0
Медали: 1
Получил миской по аватаре (1)
...мошт через годик апять за чем нить загляну)))
Договорились. Бан будет ровно на один год... :)


Вернуться наверх
 
 Заголовок сообщения: Re: Реле Регулятор для мото
СообщениеДобавлено: Чт авг 14, 2025 11:24:24 
Родился

Зарегистрирован: Чт авг 14, 2025 11:13:03
Сообщений: 3
Рейтинг сообщения: 0
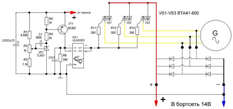
Скрестили пару схем, получился не шунтирующий реле регулятор, протестировал, работает исправно, доделать конечно можно много чего еще
Изображение Изображение Изображение Изображение


Последний раз редактировалось dmitrii_cherdak Чт авг 14, 2025 22:33:19, всего редактировалось 2 раз(а).

Вернуться наверх
 
 Заголовок сообщения: Re: Реле Регулятор для мото
СообщениеДобавлено: Чт авг 14, 2025 18:12:21 
Друг Кота
Аватар пользователя

Карма: 107
Рейтинг сообщений: 3841
Зарегистрирован: Пн фев 09, 2009 22:19:49
Сообщений: 25338
Откуда: Когда-то был прекрасный город для людей
Рейтинг сообщения: 0
Трёхфазный вариант схемы Академика, только управляющий открытием тиристоров ключ с транзистора на тиристор заменён ?

А стоит ли овчинка выделки ?


Вернуться наверх
 
 Заголовок сообщения: Re: Реле Регулятор для мото
СообщениеДобавлено: Чт авг 14, 2025 22:16:15 
Родился

Зарегистрирован: Чт авг 14, 2025 11:13:03
Сообщений: 3
Рейтинг сообщения: 0
Мои задачи схема выполняет на все 100%, перепробовал много схем (4 если быть точным) китайская штатная, вообще неработает, где-то тут на форуме схема улетает в верх и низ слишком далеко, какая то что человек продает тоже где-то выкладывал именно на транзисторе улетает в перезаряд и отключается, мучался я с этим регулятором неделю. А до этого собрал шунтирующий на 2003 микросхеме она работала четко, вот и решил за основу взять её. А почему именно теристором мне она показалась более стабильной что-ли, на транзистора пробовал работа неустроила.
Да по хорошему сюда б еще защиту от перезаряда добавить.
Изображение Изображение Изображение Изображение
Мои варианты схем, не все там немного изменяли еще.
Выложил просто, мож кому пригодится, доработаю.
Мой вариант показался для меня очень стабильным напряжение не прыгает, под нагрузкой не просидает, от газа не зависит, выставил 14 вольт и оно как вкопанное, и с радиаторов погорячился немного, с моим потреблением схема вполне и без радиатора работает (выявил на тестах)


Вернуться наверх
 
 Заголовок сообщения: Re: Реле Регулятор для мото
СообщениеДобавлено: Пт авг 15, 2025 16:50:02 
Родился

Зарегистрирован: Чт авг 14, 2025 11:13:03
Сообщений: 3
Рейтинг сообщения: 0
А неподскажите что за схема Академика, хотелось бы посмотреть?


Вернуться наверх
 
Показать сообщения за:  Сортировать по:  Вернуться наверх
Начать новую тему Ответить на тему  [ Сообщений: 18 ] 

Часовой пояс: UTC + 3 часа


Вы не можете начинать темы
Вы не можете отвечать на сообщения
Вы не можете редактировать свои сообщения
Вы не можете удалять свои сообщения
Вы не можете добавлять вложения

Найти:
Перейти:  


Powered by phpBB © 2000, 2002, 2005, 2007 phpBB Group
Русская поддержка phpBB
Extended by Karma MOD © 2007—2012 m157y
Extended by Topic Tags MOD © 2012 m157y