Например TDA7294

Форум РадиоКот • Просмотр темы - Регулятор напряжения для китайских мопедов.
Форум РадиоКот
Здесь можно немножко помяукать :)

Текущее время: Чт окт 30, 2025 03:17:13

Часовой пояс: UTC + 3 часа


ПРЯМО СЕЙЧАС:



Начать новую тему Ответить на тему  [ Сообщений: 528 ]     ... , , , , 27
Автор Сообщение
Не в сети
 Заголовок сообщения: Re: Регулятор напряжения для китайских мопедов.
СообщениеДобавлено: Ср авг 13, 2025 08:13:08 
Друг Кота
Аватар пользователя

Карма: 104
Рейтинг сообщений: 3791
Зарегистрирован: Пн фев 09, 2009 22:19:49
Сообщений: 23893
Откуда: Когда-то был прекрасный город для людей
Рейтинг сообщения: 0
Конечно.

И на входные линии надо ещё плёночный конденсатор повесить, этак на микрофарадину и на 600 вольт лучше.


Вернуться наверх
 
Не в сети
 Заголовок сообщения: Re: Регулятор напряжения для китайских мопедов.
СообщениеДобавлено: Ср авг 13, 2025 09:01:04 
Родился

Зарегистрирован: Вт авг 12, 2025 17:49:21
Сообщений: 6
Рейтинг сообщения: 0
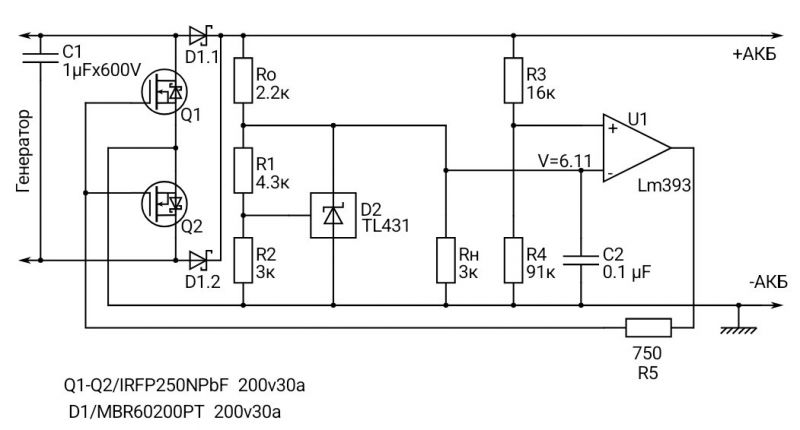
СпойлерИзображение

Так должно работать?
Конденсатор параллельно генератору?


Последний раз редактировалось Нуб78 Ср авг 13, 2025 09:24:09, всего редактировалось 2 раз(а).

Вернуться наверх
 
Не в сети
 Заголовок сообщения: Re: Регулятор напряжения для китайских мопедов.
СообщениеДобавлено: Ср авг 13, 2025 09:21:11 
Друг Кота
Аватар пользователя

Карма: 104
Рейтинг сообщений: 3791
Зарегистрирован: Пн фев 09, 2009 22:19:49
Сообщений: 23893
Откуда: Когда-то был прекрасный город для людей
Рейтинг сообщения: 0
Не вижу конденсатора. Но конечно, параллельно.


Вернуться наверх
 
Не в сети
 Заголовок сообщения: Re: Регулятор напряжения для китайских мопедов.
СообщениеДобавлено: Ср авг 13, 2025 09:29:03 
Потрогал лапой паяльник

Карма: 2
Рейтинг сообщений: -9
Зарегистрирован: Сб авг 09, 2025 22:08:28
Сообщений: 373
Рейтинг сообщения: 0
открытый коллектор 393 не нагружен


Вернуться наверх
 
Эиком - электронные компоненты и радиодетали
Не в сети
 Заголовок сообщения: Re: Регулятор напряжения для китайских мопедов.
СообщениеДобавлено: Ср авг 13, 2025 09:33:53 
Родился

Зарегистрирован: Вт авг 12, 2025 17:49:21
Сообщений: 6
Рейтинг сообщения: 0
СпойлерИзображение

Нарисовал с конденсатором.

Добавлено after 2 minutes 49 seconds:
открытый коллектор 393 не нагружен

Мне это не понятно. Можно ссылку чтоб ознакомиться как работать с открытым коллектором?


Вернуться наверх
 
Не в сети
 Заголовок сообщения: Re: Регулятор напряжения для китайских мопедов.
СообщениеДобавлено: Ср авг 13, 2025 09:42:49 
Потрогал лапой паяльник

Карма: 2
Рейтинг сообщений: -9
Зарегистрирован: Сб авг 09, 2025 22:08:28
Сообщений: 373
Рейтинг сообщения: 0
https://wirenboard.com/wiki/index.php?t ... ew_desktop
или
Изображение


Вернуться наверх
 
Не в сети
 Заголовок сообщения: Re: Регулятор напряжения для китайских мопедов.
СообщениеДобавлено: Пт авг 15, 2025 10:17:08 
Родился

Зарегистрирован: Вт авг 12, 2025 17:49:21
Сообщений: 6
Рейтинг сообщения: 0
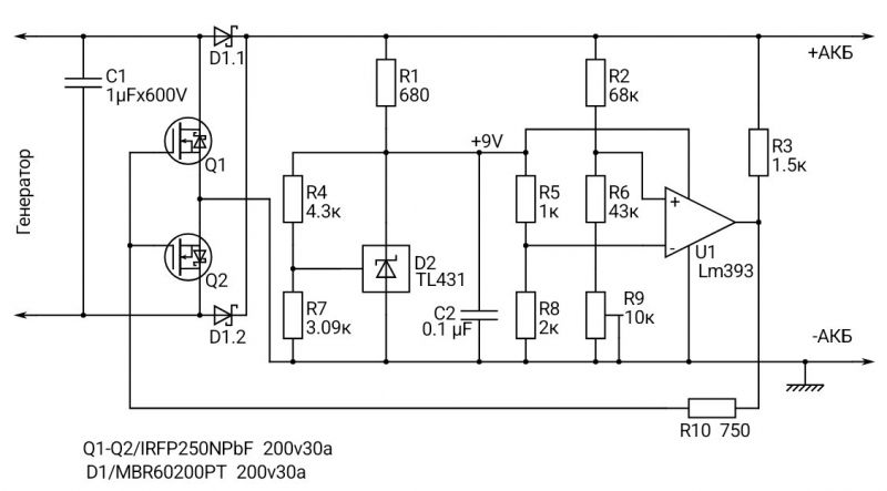
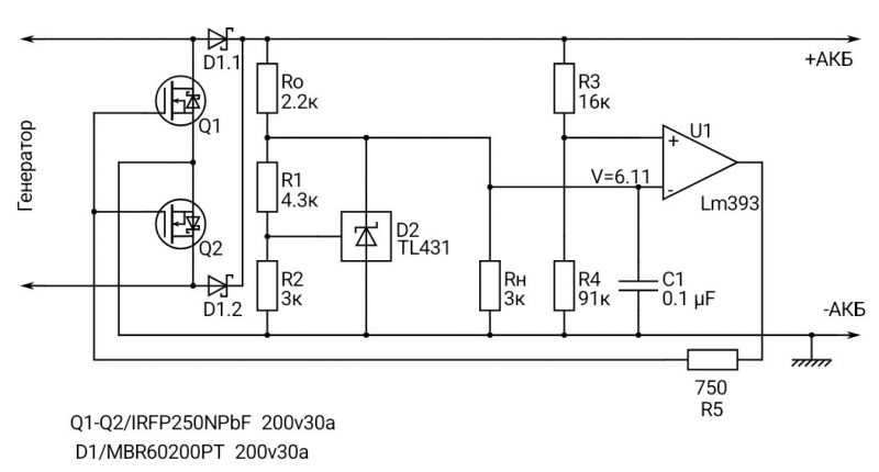
СпойлерИзображение

Надеюсь все ошибки исправил.


Вернуться наверх
 
Не в сети
 Заголовок сообщения: Re: Регулятор напряжения для китайских мопедов.
СообщениеДобавлено: Пт авг 15, 2025 18:13:38 
Потрогал лапой паяльник

Карма: 2
Рейтинг сообщений: -9
Зарегистрирован: Сб авг 09, 2025 22:08:28
Сообщений: 373
Рейтинг сообщения: 0
а вот с подтягивающим резистором открытого коллектора компаратора уже начинает казаться, что драйвер-то может был не зря... теперь получились различные временные характеристики закрытия и открытия транзистора, по идее, их тоже надо учитывать. Плохо помню силовую электронику, но вроде бы, на индуктивной нагрузке предпочтительней быстро открывать транзисторы и медленней закрывать, в этом случае, при закрытии, меньше риск получить перенапряжение на ключах. Но могу ошибаться. Лучше почитать про это в книжках.


Вернуться наверх
 
Показать сообщения за:  Сортировать по:  Вернуться наверх
Начать новую тему Ответить на тему  [ Сообщений: 528 ]     ... , , , , 27

Часовой пояс: UTC + 3 часа


Кто сейчас на форуме

Сейчас этот форум просматривают: нет зарегистрированных пользователей и гости: 31


Вы не можете начинать темы
Вы не можете отвечать на сообщения
Вы не можете редактировать свои сообщения
Вы не можете удалять свои сообщения
Вы не можете добавлять вложения

Найти:
Перейти:  


Powered by phpBB © 2000, 2002, 2005, 2007 phpBB Group
Русская поддержка phpBB
Extended by Karma MOD © 2007—2012 m157y
Extended by Topic Tags MOD © 2012 m157y