Например TDA7294

Форум РадиоКот • Просмотр темы - Зажигание без трамблера, распределителя
Форум РадиоКот
Здесь можно немножко помяукать :)

Текущее время: Вт янв 06, 2026 10:52:47

Часовой пояс: UTC + 3 часа


ПРЯМО СЕЙЧАС:



Начать новую тему Ответить на тему  [ Сообщений: 29 ]    , 2
Автор Сообщение
Не в сети
 Заголовок сообщения: Re: Зажигание без трамблера, распределителя
СообщениеДобавлено: Пт дек 13, 2013 06:01:48 
Родился

Зарегистрирован: Сб ноя 30, 2013 23:51:14
Сообщений: 19
Рейтинг сообщения: 0
Итак приступим к практике:

Сначала покажу осциллограммы с машины. Синий луч - это сигнал с индуктивного датчика на распредвале, который я буду использовать для сигнала сброса на делителе частоты (нужно для определения пар цилиндров). Желтый луч - это сигналы с бортового компьютера на коммутатор катушки зажигания. Луч плавает от работы индуктивного датчика, не надо обращать внимания, просто неверно подключены земли щупов. Длительность импульса на коммутатор получается примерно 3.5 миллисекунды.
Вложение:
ADS00028.jpg [34.06 KiB]
Скачиваний: 1169

Вложение:
ADS00029.jpg [30.4 KiB]
Скачиваний: 929

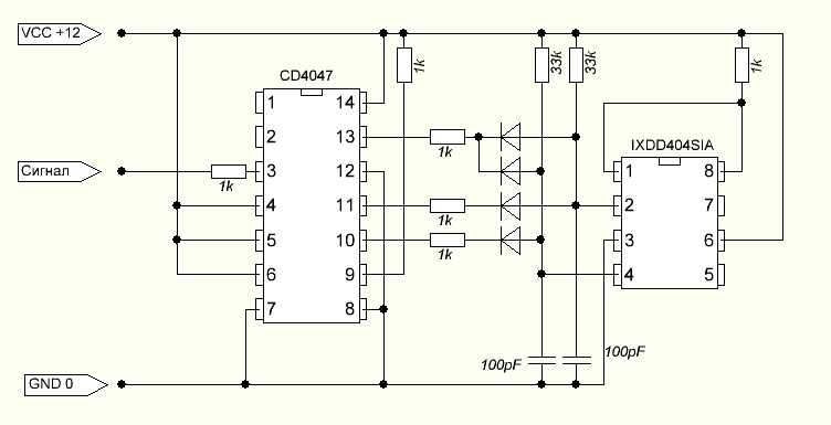
Схема изучения и как это выглядит в живую:
Вложение:
ign2.png [18.69 KiB]
Скачиваний: 777

Вложение:
maketka.JPG [116.25 KiB]
Скачиваний: 709

Схемка подключена к аккумулятору 12 вольт. В качестве сигнала использован генератор импульсов на 555 таймере. Длительность импульса выставлена 3.5 миллисекунды. Выход номер 9 делителя частоты, который предполагается использовать для сброса, я пока повесил на минус (в схеме ошибка). Далее я покажу осциллограммы на всех ступенях прохождения сигнала от входа до выхода, и сравним синхронизацию(насколько выход отличается от входа).

ДА! Самое важное. Схема претерпела изменения, так как использование входов "Enable" на микросхеме драйвера не оправдало ожидания. При отключении драйвера синхронно с отключением сигнала, на выходе повисает емкость затвора (IRFP460 )и не разряжается, то есть ключ остается открытым. Вообщем такое исполнение не подходит и я решил использовать логический элемент "И" на диодах и резисторе. В такой схеме теперь можно использовать любой драйвер, наличие входа "Enable" отпадает.

Кому интересно почитать как работает логический элемент "И" и другие на дискретных элементах, вот сюда:
http://gendocs.ru/v29681/?cc=5


Последний раз редактировалось primus86 Пт дек 13, 2013 13:07:44, всего редактировалось 3 раз(а).

Вернуться наверх
 
Не в сети
 Заголовок сообщения: Re: Зажигание без трамблера, распределителя
СообщениеДобавлено: Пт дек 13, 2013 06:26:01 
Родился

Зарегистрирован: Сб ноя 30, 2013 23:51:14
Сообщений: 19
Рейтинг сообщения: 0
Осциллограммы:
Вложение:
01 Input3pin(Y)and13pin(B).jpg [67.65 KiB]
Скачиваний: 818

Вложение:
02 Input3pin(Y)and13pin(B)FRONT.jpg [65.03 KiB]
Скачиваний: 469

Вложение:
03 Input3pin(Y)and13pin(B) BACK.jpg [65.62 KiB]
Скачиваний: 490

Синхронизация сигнала на входе микросхемы и на 13 ноге микросхемы. 13 нога дублирует входной сигнал. Из осциллограмм видно что сигнал на 13 лапе отстает примерно на 50 наносекунд от первого. Такое отставание никак не повлияет на момент зажигания, поэтом можно не брать во внимание.
Вложение:
04 13pin(Y)and11pin(B).jpg [67.7 KiB]
Скачиваний: 460

Вложение:
05 13pin(Y)and11pin(B) FRONT.jpg [66 KiB]
Скачиваний: 838

Синхронизация сигнала с 13 и 11 ног микросхемы. На 11 и 10 ногах микросхемы идет поделенный входной сигнал на 2. На делителе сигнал отстает еще на 50 наносекунд (ничтожно мало для какого либо заметного влияния).


Вернуться наверх
 
Не в сети
 Заголовок сообщения: Re: Зажигание без трамблера, распределителя
СообщениеДобавлено: Пт дек 13, 2013 06:45:04 
Родился

Зарегистрирован: Сб ноя 30, 2013 23:51:14
Сообщений: 19
Рейтинг сообщения: 0
Вложение:
06 10pin(Y)and11pin(B).jpg [67.31 KiB]
Скачиваний: 737

Сигналы на 10 и 11 ногах, один прямой, другой инверсный, все как и должно быть
Вложение:
07 13pin(Y)andDriver4pin(B).jpg [65.31 KiB]
Скачиваний: 442

Синхронизация входного сигнала (13 нога) с сигналом на входе драйвера (4 нога), после логического элемента "И".
Вложение:
08 13pin(Y)andDriver4pin(B) FRONT.jpg [63.72 KiB]
Скачиваний: 814

Фронты входного сигнала и сигнала на драйвере. Здесь стоит остановится. Как видно из схемы, на оба вход драйвера повешены конденсаторы по 100 пикофарад. Это было сделано чтобы увеличить входную емкость драйвера, тем самым немного отодвинуть момент его включения. Сделано это было по той причине, что фронты спада и нарастания сигналов после делителя (10,11 ноги) имеют небольшое пересечение. Это вызывало ложное срабатывание драйвера на втором канал на 50-100 наносекунд. Это врятле бы как то повлияло на зажигание, так как за 100 наносекунд катушка зажигания не успеет набрать существенной энергии, но тем не мене лишний шум и срабатывание ключей. На осцилограмке снизу я нарисовал как выглядели сигналы на выходах драйвера без задержки.
Вложение:
09 Driver5pin(Y)and7pin(B)bad.jpg [67.32 KiB]
Скачиваний: 804



Вложение:
09 Driver2pin(Y)and4pin(B).jpg [66.04 KiB]
Скачиваний: 809

Сигналы на оба канала драйвера


Вернуться наверх
 
Не в сети
 Заголовок сообщения: Re: Зажигание без трамблера, распределителя
СообщениеДобавлено: Пт дек 13, 2013 06:51:58 
Родился

Зарегистрирован: Сб ноя 30, 2013 23:51:14
Сообщений: 19
Рейтинг сообщения: 0
Общая рассинхронизация сигналов на 13 ноге делителя и 5 ноге драйвера (выход на силовой ключ). Видно 300 наносекунд, к ним добавить еще 50 наносекунд задержки на 13 ноге от входного сигнала с генератора. Еще можно добавить около 100 наносекунд на открытие силового ключа (сколько будет точно измеряю позже), получаем примерно 500 наносекунд = 0.5 микросекунды = 0.0005 миллисекунды. Такая задержка никак не может повлиять на угол опережения зажигания.

Вложение:
10 13pin(Y)andDriver5pin(B) FRONT.jpg [67.07 KiB]
Скачиваний: 854

Вложение:
11 13pin(Y)andDriver5pin(B) BACK.jpg [65.32 KiB]
Скачиваний: 862


Продолжение следует... :shock:


Вернуться наверх
 
Эиком - электронные компоненты и радиодетали
Не в сети
 Заголовок сообщения: Re: Зажигание без трамблера, распределителя
СообщениеДобавлено: Чт дек 25, 2014 21:53:35 
Первый раз сказал Мяу!

Зарегистрирован: Ср янв 15, 2014 20:07:22
Сообщений: 33
Рейтинг сообщения: 0
Продолжение будет?


Вернуться наверх
 
Не в сети
 Заголовок сообщения: Re: Зажигание без трамблера, распределителя
СообщениеДобавлено: Пн дек 29, 2014 09:03:11 
Родился

Зарегистрирован: Сб ноя 30, 2013 23:51:14
Сообщений: 19
Рейтинг сообщения: 0
пока забросил


Вернуться наверх
 
Не в сети
 Заголовок сообщения: Re: Зажигание без трамблера, распределителя
СообщениеДобавлено: Чт май 28, 2015 21:46:17 
Мучитель микросхем
Аватар пользователя

Карма: 3
Рейтинг сообщений: 38
Зарегистрирован: Пн мар 01, 2010 23:46:57
Сообщений: 405
Откуда: Пенза
Рейтинг сообщения: 0
primus86 писал(а):
Продолжение следует...

хлеба и зрелищЬ

_________________
Лидерство – это стиль жизни, девиз которой: «Если не мы, то кто?..»


Вернуться наверх
 
Не в сети
 Заголовок сообщения: Re: Зажигание без трамблера, распределителя
СообщениеДобавлено: Пт июл 24, 2015 22:29:11 
Родился

Зарегистрирован: Чт ноя 07, 2013 20:05:21
Сообщений: 11
Рейтинг сообщения: 0
я собрал статическое зажигание на двух катушках и двух коммутаторах +модуль распределения импульса по каналам в трамблер был добавлен дополнительный датчик Холла, переделка деталей трамблера минимальная, возврат на штатное зажигание за 5 минут
данную систему можно установить на любой 4-х цилиндровый движок с трамблером
ща обкатую ее


Вернуться наверх
 
Не в сети
 Заголовок сообщения: Re: Зажигание без трамблера, распределителя
СообщениеДобавлено: Ср янв 19, 2022 17:03:31 
Родился

Зарегистрирован: Чт ноя 07, 2013 20:05:21
Сообщений: 11
Рейтинг сообщения: 0
Здравствуйте, прошло немало времени с момента установки статической системы зажигания (две катушки , одна катушка на два цилиндра), и есть что сказать двигатель работает мягче, с низов немного увеличилась тяга, за время эксплуатации никаких отказов по зажиганию не было. Теперь захотелось сделать индивидуальное зажигание (1 катушка на цилиндр) пока в разработке


Вернуться наверх
 
Показать сообщения за:  Сортировать по:  Вернуться наверх
Начать новую тему Ответить на тему  [ Сообщений: 29 ]    , 2

Часовой пояс: UTC + 3 часа


Кто сейчас на форуме

Сейчас этот форум просматривают: нет зарегистрированных пользователей и гости: 12


Вы не можете начинать темы
Вы не можете отвечать на сообщения
Вы не можете редактировать свои сообщения
Вы не можете удалять свои сообщения
Вы не можете добавлять вложения

Найти:
Перейти:  


Powered by phpBB © 2000, 2002, 2005, 2007 phpBB Group
Русская поддержка phpBB
Extended by Karma MOD © 2007—2012 m157y
Extended by Topic Tags MOD © 2012 m157y