Например TDA7294

Форум РадиоКот • Просмотр темы - Стенд промывки форсунок.
Форум РадиоКот
Здесь можно немножко помяукать :)

Текущее время: Пн янв 05, 2026 13:15:35

Часовой пояс: UTC + 3 часа


ПРЯМО СЕЙЧАС:



Начать новую тему Ответить на тему  [ Сообщений: 323 ]     ... , , , 15, ,  
Автор Сообщение
Не в сети
 Заголовок сообщения: Re: Стенд промывки форсунок.
СообщениеДобавлено: Пт сен 30, 2016 17:56:56 
Открыл глаза

Зарегистрирован: Вт апр 19, 2016 11:32:48
Сообщений: 47
Откуда: Красноярский край
Рейтинг сообщения: 0
shindax писал(а):
Почитайте нормальную литературу, а не РК.

:shock:
Какую?
Если даташитам не верить, тогда кому?


Вернуться наверх
 
Не в сети
 Заголовок сообщения: Re: Стенд промывки форсунок.
СообщениеДобавлено: Пт сен 30, 2016 21:18:29 
Первый раз сказал Мяу!

Зарегистрирован: Пт окт 16, 2015 20:47:38
Сообщений: 34
Рейтинг сообщения: 0
Блин ну так можно k2837 вместо irf3710 поставить? подключение к одной форсунке хотябы выдердит?


Вернуться наверх
 
Не в сети
 Заголовок сообщения: Re: Стенд промывки форсунок.
СообщениеДобавлено: Сб окт 01, 2016 06:36:04 
Открыл глаза

Зарегистрирован: Вт апр 19, 2016 11:32:48
Сообщений: 47
Откуда: Красноярский край
Рейтинг сообщения: 0
Схема супер навороченая
Уже давно навешали все навесным монтажом :solder: и узнали ответ

Как я уже писал, при использовании БП от компа, накрылся дисплей.
Чтобы сделать одно питание привесил 7805, прям на печатку, теперь запитываю всю схему от аккума.
Пока трансформаторный БП не соберу.


Вернуться наверх
 
Не в сети
 Заголовок сообщения: Re: Стенд промывки форсунок.
СообщениеДобавлено: Чт ноя 03, 2016 05:48:04 
Мучитель микросхем
Аватар пользователя

Зарегистрирован: Чт дек 16, 2010 08:28:29
Сообщений: 471
Откуда: С-Пб
Рейтинг сообщения: 0
Всем привет! На досуге озадачился постройкой стенда для проверки/промывки, но все уперлось в проблему более /менее нормальной схемы на 6 каналов. На 4 канала нет проблем - найти можно... хоть бы в этой теме есть варианты...
Я понимаю что самое простое сделать на 555 и нее париться, но хочется же чтоб дисплей для вывода инфы))) , а это контроллер с прошивкой... А прошивка и я, это не совместимо))). Зашить могу, написать - нет.
Может встречал кто хорошую схемку для шести форсунок?


Вернуться наверх
 
Эиком - электронные компоненты и радиодетали
Не в сети
 Заголовок сообщения: Re: Стенд промывки форсунок.
СообщениеДобавлено: Чт ноя 03, 2016 06:39:34 
Открыл глаза

Зарегистрирован: Вт апр 19, 2016 11:32:48
Сообщений: 47
Откуда: Красноярский край
Рейтинг сообщения: 0
На многих моторах форсы просто запараллелены, что вам мешает?


Вернуться наверх
 
Не в сети
 Заголовок сообщения: Re: Стенд промывки форсунок.
СообщениеДобавлено: Чт ноя 03, 2016 08:21:25 
Мучитель микросхем
Аватар пользователя

Зарегистрирован: Чт дек 16, 2010 08:28:29
Сообщений: 471
Откуда: С-Пб
Рейтинг сообщения: 0
Budum писал(а):
На многих моторах форсы просто запараллелены, что вам мешает?

Так это... Тогда опять таки все сводится к самому простому варианту. Ни проверок на сопротивление, ни вывода информации на экран... В таком варианте 555 рулит, просто и надежно, но и функционал соответствующий...


Вернуться наверх
 
Не в сети
 Заголовок сообщения: Re: Стенд промывки форсунок.
СообщениеДобавлено: Чт ноя 03, 2016 08:42:57 
Открыл глаза

Зарегистрирован: Вт апр 19, 2016 11:32:48
Сообщений: 47
Откуда: Красноярский край
Рейтинг сообщения: 0
Замер сопротивления не самый главный параметр у стенда, мое мнение.
В "отличный прибор"е есть такие фишки как кавитация и самопрокачка, и несколько режимов мытья форс, только ради этого стоит заморочится.


Вернуться наверх
 
Не в сети
 Заголовок сообщения: Re: Стенд промывки форсунок.
СообщениеДобавлено: Чт ноя 03, 2016 21:30:02 
Мучитель микросхем
Аватар пользователя

Зарегистрирован: Чт дек 16, 2010 08:28:29
Сообщений: 471
Откуда: С-Пб
Рейтинг сообщения: 0
Budum писал(а):
Замер сопротивления не самый главный параметр у стенда, мое мнение.
В "отличный прибор"е есть такие фишки как кавитация и самопрокачка, и несколько режимов мытья форс, только ради этого стоит заморочится.

Все правильно, не ради сопротивления конечно, но лишняя опция никому еще не вредила.
Так то можно и патефон слушать , однако удобнее диски...

Кавитация и пр. конечно хорошо, и даже можно реализовать на 4 каналах... Я тут как-то еще недодумал...


Вернуться наверх
 
Не в сети
 Заголовок сообщения: Re: Стенд промывки форсунок.
СообщениеДобавлено: Вс ноя 06, 2016 12:23:11 
Родился

Зарегистрирован: Вс ноя 06, 2016 12:15:44
Сообщений: 1
Рейтинг сообщения: 0
Здравствуйте. Вопрос по "отличному прибору": вместо механических реле можно использовать мосфеты?


Вернуться наверх
 
Не в сети
 Заголовок сообщения: Re: Стенд промывки форсунок.
СообщениеДобавлено: Чт янв 26, 2017 15:41:15 
Родился

Зарегистрирован: Пт апр 03, 2015 05:04:45
Сообщений: 1
Рейтинг сообщения: 0
А может проще.. Андроид то уже у всех есть,и в телефоне и планшет старенький приспособить можно. Вот например отличный генератор сигналов https://play.google.com/store/apps/deta ... ator&hl=ru
Сигнал берем с выхода наушников и на IRF44 например.


Вернуться наверх
 
Не в сети
 Заголовок сообщения: Re: Стенд промывки форсунок.
СообщениеДобавлено: Вс май 28, 2017 18:18:17 
Родился

Зарегистрирован: Пт сен 18, 2015 21:52:48
Сообщений: 17
Откуда: Россия Моск.обл. г.Серпухов
Рейтинг сообщения: 0
мужики как выставить фьюзы в авр студио а то медленно работает


Вернуться наверх
 
Не в сети
 Заголовок сообщения: Re: Стенд промывки форсунок.
СообщениеДобавлено: Пн май 29, 2017 05:21:15 
Открыл глаза

Зарегистрирован: Вт апр 19, 2016 11:32:48
Сообщений: 47
Откуда: Красноярский край
Рейтинг сообщения: 0
В смысле медленно работает? в режиме мойки или переключения? и вообче по какой схеме вопрос?


Вернуться наверх
 
Не в сети
 Заголовок сообщения: Re: Стенд промывки форсунок.
СообщениеДобавлено: Пн май 29, 2017 06:10:47 
Первый раз сказал Мяу!

Зарегистрирован: Чт окт 20, 2011 13:28:56
Сообщений: 21
Откуда: Санкт-Петербург
Рейтинг сообщения: 0
Делал как-то недавно товарищу такой стенд на STM32 с тачскрином, все базировалось на купленной в Китае STM32mini плате, добавка была только по ключам управления и узлу замера сопротивления на отдельных форсунках. Кому интересно, посмотреть можно тут: http://cxema.helpany.ru/stend-dlya-chis ... nyh-forsu/
Получившуюся силовую плату можно доработать/переработать под практически любую цифровую часть управления.


Вернуться наверх
 
Не в сети
 Заголовок сообщения: Re: Стенд промывки форсунок.
СообщениеДобавлено: Вт май 30, 2017 17:52:44 
Родился

Зарегистрирован: Пт сен 18, 2015 21:52:48
Сообщений: 17
Откуда: Россия Моск.обл. г.Серпухов
Рейтинг сообщения: 0
В смысле медленно работает? в режиме мойки или переключения? и вообче по какой схеме вопрос?


в режиме переключения. делал "Отличный прибор"


Вернуться наверх
 
Не в сети
 Заголовок сообщения: Re: Стенд промывки форсунок.
СообщениеДобавлено: Ср май 31, 2017 05:34:24 
Открыл глаза

Зарегистрирован: Вт апр 19, 2016 11:32:48
Сообщений: 47
Откуда: Красноярский край
Рейтинг сообщения: 0
У меня кнопка старт\стоп подтормаживат, а переключения между режимами резвое, нормально там с фьюзами.


Вернуться наверх
 
Не в сети
 Заголовок сообщения: Re: Стенд промывки форсунок.
СообщениеДобавлено: Чт июн 01, 2017 22:38:44 
Родился

Зарегистрирован: Пт сен 18, 2015 21:52:48
Сообщений: 17
Откуда: Россия Моск.обл. г.Серпухов
Рейтинг сообщения: 0
ну так какие выставлял??? и еще вопрос а 100 омный подстроечник обезательно ставить или можно резистор на 100 ом поставить или перемычку


Вернуться наверх
 
Не в сети
 Заголовок сообщения: Re: Стенд промывки форсунок.
СообщениеДобавлено: Пт июн 02, 2017 06:14:10 
Открыл глаза

Зарегистрирован: Вт апр 19, 2016 11:32:48
Сообщений: 47
Откуда: Красноярский край
Рейтинг сообщения: 0
ну так какие выставлял??? и еще вопрос а 100 омный подстроечник обезательно ставить или можно резистор на 100 ом поставить или перемычку

а где там такой
фьюзы:
SPIEN
SUT0
BOOTSZ0
BOOTSZ1


Вернуться наверх
 
Не в сети
 Заголовок сообщения: Re: Стенд промывки форсунок.
СообщениеДобавлено: Пт июн 02, 2017 09:41:13 
Родился

Зарегистрирован: Пт сен 18, 2015 21:52:48
Сообщений: 17
Откуда: Россия Моск.обл. г.Серпухов
Рейтинг сообщения: 0
ну так какие выставлял??? и еще вопрос а 100 омный подстроечник обезательно ставить или можно резистор на 100 ом поставить или перемычку

а где там такой
фьюзы:
SPIEN
SUT0
BOOTSZ0
BOOTSZ1


Вложения:
gkjhgfgfy.JPG [251.49 KiB]
Скачиваний: 1092


Последний раз редактировалось AlekseyEnergo Пт июн 02, 2017 10:08:25, всего редактировалось 1 раз.
Нарушение п2.7 правил форума. Предупрежден.
Вернуться наверх
 
Не в сети
 Заголовок сообщения: Re: Стенд промывки форсунок.
СообщениеДобавлено: Пт июн 02, 2017 12:00:08 
Открыл глаза

Зарегистрирован: Вт апр 19, 2016 11:32:48
Сообщений: 47
Откуда: Красноярский край
Рейтинг сообщения: 0
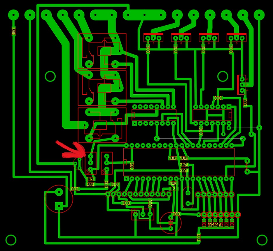
это подстроичник для замера сопротивления форсунок
я этой функцией не пользуюсь, переделал плату- без релюшек, без лишних (для меня) элементов.
Вложение:
stendout.sbrs.lay6 [76.38 KiB]
Скачиваний: 758


Вернуться наверх
 
Не в сети
 Заголовок сообщения: Re: Стенд промывки форсунок.
СообщениеДобавлено: Сб июн 03, 2017 17:06:53 
Родился

Зарегистрирован: Пт сен 18, 2015 21:52:48
Сообщений: 17
Откуда: Россия Моск.обл. г.Серпухов
Рейтинг сообщения: 0
а с какой длительностью и частотой лучше промывать форсунки и если есть инструкция на русском языке скинь


Вернуться наверх
 
Показать сообщения за:  Сортировать по:  Вернуться наверх
Начать новую тему Ответить на тему  [ Сообщений: 323 ]     ... , , , 15, ,  

Часовой пояс: UTC + 3 часа


Кто сейчас на форуме

Сейчас этот форум просматривают: нет зарегистрированных пользователей и гости: 25


Вы не можете начинать темы
Вы не можете отвечать на сообщения
Вы не можете редактировать свои сообщения
Вы не можете удалять свои сообщения
Вы не можете добавлять вложения

Найти:
Перейти:  


Powered by phpBB © 2000, 2002, 2005, 2007 phpBB Group
Русская поддержка phpBB
Extended by Karma MOD © 2007—2012 m157y
Extended by Topic Tags MOD © 2012 m157y