Например TDA7294

Форум РадиоКот • Просмотр темы - Конструктор ФУОЗ для одноцилиндрового двигателя
Форум РадиоКот
Здесь можно немножко помяукать :)

Текущее время: Вс окт 19, 2025 00:41:55

Часовой пояс: UTC + 3 часа


ПРЯМО СЕЙЧАС:



Начать новую тему Ответить на тему  [ Сообщений: 387 ]     ... , , , 19,  
Автор Сообщение
Не в сети
 Заголовок сообщения: Re: Конструктор ФУОЗ для одноцилиндрового двигателя
СообщениеДобавлено: Пн фев 26, 2024 08:52:23 
Потрогал лапой паяльник

Зарегистрирован: Сб май 03, 2014 20:01:51
Сообщений: 361
Откуда: Ижевск
Рейтинг сообщения: 0
сделать принудительную искру на оборотах выше 5000 по первому импульсу. Так уже делали.

Я думаю лучше после 7 тысяч. Пока подождём. Через недели полторы приедит ещё карбюратор микуни, посмотрим как мотор покажет себя на нём.
Вчера покатал по лесу, по полям, накатал 30 км. Всё отлично!

_________________
Электроника -очень точная наука, бубен необходимо держать в левой руке!!!


Вернуться наверх
 
Не в сети
 Заголовок сообщения: Re: Конструктор ФУОЗ для одноцилиндрового двигателя
СообщениеДобавлено: Вс мар 10, 2024 08:08:45 
Потрогал лапой паяльник

Зарегистрирован: Сб май 03, 2014 20:01:51
Сообщений: 361
Откуда: Ижевск
Рейтинг сообщения: 0
Доброго времени суток, никто не собирал DC коммутаторс ФУОЗом?
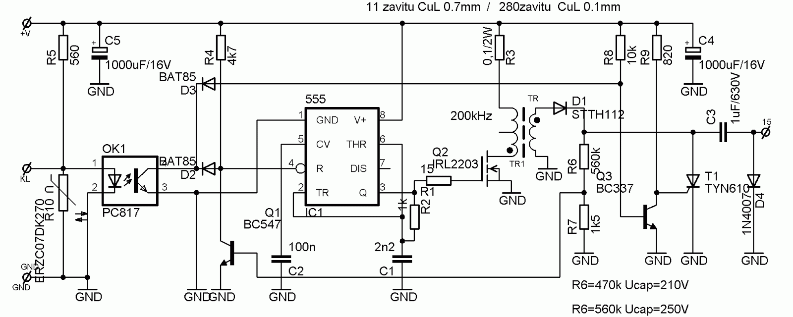
собрал повышайку на NE555 и трансформаторе, конденсатор заряжен до 240 вольт.
пробовал вчера подключать вместо ВВ обмотки, в момент прокрутки вышибло транзистор. я так понял, что надо останавливать генерацию во время искры, вот тумаю откуда взять сигнал, чтоб наверняка, то ли с выхода процессора то ли с оптронов

_________________
Электроника -очень точная наука, бубен необходимо держать в левой руке!!!


Вернуться наверх
 
Не в сети
 Заголовок сообщения: Re: Конструктор ФУОЗ для одноцилиндрового двигателя
СообщениеДобавлено: Вс мар 10, 2024 09:25:32 
Потрогал лапой паяльник

Зарегистрирован: Пн окт 26, 2020 08:37:51
Сообщений: 302
Откуда: г.Волгоград
Рейтинг сообщения: 0
...вот тумаю откуда взять сигнал, чтоб наверняка, то ли с выхода процессора то ли с оптронов

можно прямо с сигнала зажигания, а лучше с отдельного выхода...

_________________
ФУОЗ на платформе Ардуино: viewtopic.php?p=4366626#p4366626
ВК - "ФУОЗ на микроконтроллере Atmega328P (МПСЗ)"


Вернуться наверх
 
Не в сети
 Заголовок сообщения: Re: Конструктор ФУОЗ для одноцилиндрового двигателя
СообщениеДобавлено: Вс мар 10, 2024 10:56:52 
Потрогал лапой паяльник

Зарегистрирован: Сб май 03, 2014 20:01:51
Сообщений: 361
Откуда: Ижевск
Рейтинг сообщения: 0
попробовал запустить на повышайке, напряжение на выходе 250в, подтянул транзистором ресет 555 к земле, сигнал взял от выхода зажигания.
пару вспышек и начинает греться мосфет.
не пойму чего ему надо, по осциллу во время искры генерация шима пропадает.

_________________
Электроника -очень точная наука, бубен необходимо держать в левой руке!!!


Вернуться наверх
 
Эиком - электронные компоненты и радиодетали
Не в сети
 Заголовок сообщения: Re: Конструктор ФУОЗ для одноцилиндрового двигателя
СообщениеДобавлено: Вс мар 10, 2024 10:59:04 
Потрогал лапой паяльник

Зарегистрирован: Пн окт 26, 2020 08:37:51
Сообщений: 302
Откуда: г.Волгоград
Рейтинг сообщения: 0
Значит кто-то не успевает - или выключиться или раньше включается. Скорее надо мосфет в обход 555 лочить. Давайте схему.

_________________
ФУОЗ на платформе Ардуино: viewtopic.php?p=4366626#p4366626
ВК - "ФУОЗ на микроконтроллере Atmega328P (МПСЗ)"


Вернуться наверх
 
Не в сети
 Заголовок сообщения: Re: Конструктор ФУОЗ для одноцилиндрового двигателя
СообщениеДобавлено: Вс мар 10, 2024 11:42:41 
Потрогал лапой паяльник

Зарегистрирован: Сб май 03, 2014 20:01:51
Сообщений: 361
Откуда: Ижевск
Рейтинг сообщения: 0
вот эта схема взята за основу
https://3.bp.blogspot.com/-sBV6QVXtJoY/ ... di_4_0.gif
оптопары естественно нет, 4ю ногу таймера по мимо транзистора обратной связи тянет к земле второй pnp транзистор, берет сигнал зажигания с меги


Вложения:
schema_cdi_4_0.gif [67.27 KiB]
Скачиваний: 193

_________________
Электроника -очень точная наука, бубен необходимо держать в левой руке!!!
Вернуться наверх
 
Не в сети
 Заголовок сообщения: Re: Конструктор ФУОЗ для одноцилиндрового двигателя
СообщениеДобавлено: Вс мар 10, 2024 12:49:01 
Потрогал лапой паяльник

Зарегистрирован: Пн окт 26, 2020 08:37:51
Сообщений: 302
Откуда: г.Волгоград
Рейтинг сообщения: 0
Фантазии не хватает. Нарисуйте как получилось. Схема исходная интересная, если она под трансформатор из магазина. Скорее всего проблема в полярности сигнала.
А диод D4 переместить к тиристору и развернуть полярность - искра будет мощнее.

_________________
ФУОЗ на платформе Ардуино: viewtopic.php?p=4366626#p4366626
ВК - "ФУОЗ на микроконтроллере Atmega328P (МПСЗ)"


Вернуться наверх
 
Не в сети
 Заголовок сообщения: Re: Конструктор ФУОЗ для одноцилиндрового двигателя
СообщениеДобавлено: Вс мар 10, 2024 13:08:36 
Потрогал лапой паяльник

Зарегистрирован: Сб май 03, 2014 20:01:51
Сообщений: 361
Откуда: Ижевск
Рейтинг сообщения: 0
А диод D4 переместить к тиристору и развернуть полярность - искра будет мощнее.

часть коммутатора у меня стандартная.
вот я с трансформатора ему пытаюсь подсунуть уже выпрямленное напряжение вместо заводской катушки.


Вложения:
На Arduino NANO_MOTO.pdf [99.38 KiB]
Скачиваний: 147

_________________
Электроника -очень точная наука, бубен необходимо держать в левой руке!!!
Вернуться наверх
 
Не в сети
 Заголовок сообщения: Re: Конструктор ФУОЗ для одноцилиндрового двигателя
СообщениеДобавлено: Вс мар 10, 2024 13:35:39 
Потрогал лапой паяльник

Зарегистрирован: Пн окт 26, 2020 08:37:51
Сообщений: 302
Откуда: г.Волгоград
Рейтинг сообщения: 0
Зачем мне моя то схема? Меня интересует итоговая. Сигналы проследить....

_________________
ФУОЗ на платформе Ардуино: viewtopic.php?p=4366626#p4366626
ВК - "ФУОЗ на микроконтроллере Atmega328P (МПСЗ)"


Вернуться наверх
 
Не в сети
 Заголовок сообщения: Re: Конструктор ФУОЗ для одноцилиндрового двигателя
СообщениеДобавлено: Пт мар 15, 2024 19:58:10 
Родился

Зарегистрирован: Пт мар 15, 2024 14:55:44
Сообщений: 4
Рейтинг сообщения: 0
Двигатель четырехтактный, один цилиндр 125 см куб. Два индуктивных датчика 32 град./10 град.(или 36/12), зажигание TCI, коммутатор неисправен. Можно применить ФУОЗ на платформе Ардуино 1Ц.ИД(с удлинением метки), используя положительную полярность сигналов первого датчика(М1) и второго(М2)? Удлинение метки позволит на низких оборотах уменьшить угол меньше 10 градусов? При отключеном флаге контроля высоких оборотов отсечки искры не будет? На высоких оборотах нужен максимальный(определяемый датчиком) угол, на оборотах ниже холостых желательно получить меньше 10 градусов.


Вернуться наверх
 
Не в сети
 Заголовок сообщения: Re: Конструктор ФУОЗ для одноцилиндрового двигателя
СообщениеДобавлено: Сб мар 16, 2024 10:31:38 
Потрогал лапой паяльник

Зарегистрирован: Пн окт 26, 2020 08:37:51
Сообщений: 302
Откуда: г.Волгоград
Рейтинг сообщения: 0
Сегодня после обеда отпишусь.. Немного занят

_________________
ФУОЗ на платформе Ардуино: viewtopic.php?p=4366626#p4366626
ВК - "ФУОЗ на микроконтроллере Atmega328P (МПСЗ)"


Вернуться наверх
 
Не в сети
 Заголовок сообщения: Re: Конструктор ФУОЗ для одноцилиндрового двигателя
СообщениеДобавлено: Сб мар 16, 2024 15:04:26 
Нашел транзистор. Понюхал.

Карма: 1
Рейтинг сообщений: 7
Зарегистрирован: Вт апр 02, 2019 11:55:15
Сообщений: 173
Рейтинг сообщения: 0
Kolin.по вашим вопросам,двигатель 72 кубика,катаюсь два года,на холостых 8 градусов с удлинением метки,максимальный угол 31 градус,максимальные обороты 12500.


Вернуться наверх
 
Не в сети
 Заголовок сообщения: Re: Конструктор ФУОЗ для одноцилиндрового двигателя
СообщениеДобавлено: Сб мар 16, 2024 15:18:05 
Потрогал лапой паяльник

Зарегистрирован: Пн окт 26, 2020 08:37:51
Сообщений: 302
Откуда: г.Волгоград
Рейтинг сообщения: 0
Ну по порядку...
Двигатель четырехтактный, один цилиндр 125 см куб. Два индуктивных датчика 32 град./10 град.(или 36/12), зажигание TCI, коммутатор неисправен.
А что за зверь такой невиданный с двумя датчиками?

..Два индуктивных датчика 32 град./10 град.(или 36/12)...Можно применить ФУОЗ на платформе Ардуино 1Ц.ИД(с удлинением метки), используя положительную полярность сигналов первого датчика(М1) и второго(М2)? Удлинение метки позволит на низких оборотах уменьшить угол меньше 10 градусов?
Если все правильно понял, 36/12 - это градусы датчика. Тогда можно на одном нем все и сделать. Если зажигание не будет AC-CDI. И кстати какое зажигание то будет CDI или хотите коммутатор ВАЗ поставить?

Удлинение метки позволит на низких оборотах уменьшить угол меньше 10 градусов? При отключеном флаге контроля высоких оборотов отсечки искры не будет? На высоких оборотах нужен максимальный(определяемый датчиком) угол, на оборотах ниже холостых желательно получить меньше 10 градусов.
Да.И если флаг отключен, то нет никакой отсечки.

_________________
ФУОЗ на платформе Ардуино: viewtopic.php?p=4366626#p4366626
ВК - "ФУОЗ на микроконтроллере Atmega328P (МПСЗ)"


Вернуться наверх
 
Не в сети
 Заголовок сообщения: Re: Конструктор ФУОЗ для одноцилиндрового двигателя
СообщениеДобавлено: Сб мар 16, 2024 19:00:55 
Родился

Зарегистрирован: Пт мар 15, 2024 14:55:44
Сообщений: 4
Рейтинг сообщения: 0
Ну по порядку...
А что за зверь такой невиданный с двумя датчиками?

Если все правильно понял, 36/12 - это градусы датчика. Тогда можно на одном нем все и сделать. Если зажигание не будет AC-CDI. И кстати какое зажигание то будет CDI или хотите коммутатор ВАЗ поставить?

Благодарю!
Мотоцикл Yamaha SR125. 36 и 12 - это градусы установки датчиков, где-то в сети нашел, прозвонка разъемов показывает два одинаковых датчика. Если использовать сигналы двух датчиков вместо одного(физического доступа сейчас нет, измерить длину метки пока невозможно), получится как-бы датчик с длиной метки 36 - 12(по другим данным 32/10). AC-CDI не станет - на генераторе нет катушки для AC, проще будет коммутатор ВАЗ поставить. Начал разбираться с программой, пока так получилось:
"В процессе компиляции возникли ошибки или предупреждения!
main.asm(2): Including file 'C:\ProgramData\SetUpCtrl\AVRProg\m168pdef.inc'
main.asm(188): Including file 'C:\ProgramData\SetUpCtrl\AVRProg\core.inc'"
Удлинение метки в файле прописывать вручную(вроде так понял)?


Вернуться наверх
 
Не в сети
 Заголовок сообщения: Re: Конструктор ФУОЗ для одноцилиндрового двигателя
СообщениеДобавлено: Сб мар 16, 2024 20:34:46 
Потрогал лапой паяльник

Зарегистрирован: Пн окт 26, 2020 08:37:51
Сообщений: 302
Откуда: г.Волгоград
Рейтинг сообщения: 0
Вы в ручном режиме что-ли делаете?
Внизу в моей подписи есть ссылка на сообщение.
"...«Инсталлятор SetUpCtrl.zip» (Кнопка «Скачать всё») по ссылке: https://disk.yandex.ru/d/KJhFwDSXCfWwlQ
Архив следует распаковать в любую папку и выполнить «setup.exe». Время работы программы «setup.exe» 1-2 секунды. После её закрытия ни исходный архив ни его распакованный вариант уже не нужен – удаляйте или прячьте далеко чтобы не запутаться с одинаковыми именами! Так уж получилось, что и вся система и главная её часть носит одно и тоже имя - «SetUpCtrl».

"Моторная часть" представляет собой папку в любой части дискового пространства с тремя файлами: утилита «SetUpCtrl», файлы «fuoz.ini» и «main.asm». В процессе своей работы утилита «SetUpCtrl» сохраняет все параметры построенной системы в файле «fuoz.ini» и самостоятельно вносит изменения в файл «main.asm». Утилита «SetUpCtrl» имеет возможность компилировать и записать в чип микроконтроллера по средствам загрузчика Arduino. При наличии программатора Usbasp можно дополнительно записать в чип и саму прошивку и прошить загрузчик Arduino (версия Optiboot). Кроме того, можно производить манипуляции с включением и отключением загрузчик Arduino для безбатарейного варианта системы. После обновления всей системы «SetUpCtrl» старые версии одноименной утилиты «SetUpCtrl» из моторных частей при первом их запуске автоматически обновятся из системной папки ProgramData..."

Потом вот этот проект для коммутатора ВАЗ и индуктивного датчика (он из моей группы ВК).
Удлинять пока ничего не надо.

Кроме того, Вы уверены в своем мнении по поводу устройства Вашего аппарата. Скачал сейчас для Yamaha SR125 1997 вот отсюда
https://guidessimo.com/document/970135/ ... l-243.html
Там вроде обычное CDI и один датчик. Может переделал кто?


Вложения:
принципиальная схема и схема подключения.pdf [295.98 KiB]
Скачиваний: 169
вид со стороны монтажа (ЛУТ 76.2мм Х 58.2мм ).pdf [67.53 KiB]
Скачиваний: 135
вид со стороны деталей(сборка).pdf [30.03 KiB]
Скачиваний: 136
Моторная часть.part2.rar [457.26 KiB]
Скачиваний: 129
Моторная часть.part1.rar [900 KiB]
Скачиваний: 121

_________________
ФУОЗ на платформе Ардуино: viewtopic.php?p=4366626#p4366626
ВК - "ФУОЗ на микроконтроллере Atmega328P (МПСЗ)"
Вернуться наверх
 
Не в сети
 Заголовок сообщения: Re: Конструктор ФУОЗ для одноцилиндрового двигателя
СообщениеДобавлено: Сб мар 16, 2024 21:40:57 
Родился

Зарегистрирован: Пт мар 15, 2024 14:55:44
Сообщений: 4
Рейтинг сообщения: 0
Извиняюсь, не указал год выпуска, 1991. Многие руки прошёл, но на переделку не похоже, генератор точно не CDI. И за два датчика в сети встречалось, снегоход ещё какой-то вроде есть по такой системе, один цилиндр - два датчика. По Вашей ссылке углы: 9 град. 1300 об/мин и 29 град. 5500 об/мин, я в программе рисовал от 10/1200 до 30/5000.
Вот так пишут: <<Yamaha SR125 SR185 igniter ignition module CDI TCI Box (5H0-M0, 5HO-MO, 5HO-M0)>>. Прозвонка разъемов подтверждает систему TCI. Неисправность коммутатора установлена однозначно.
Ваши видео по работе с программой смотрел.


Вернуться наверх
 
Не в сети
 Заголовок сообщения: Re: Конструктор ФУОЗ для одноцилиндрового двигателя
СообщениеДобавлено: Сб мар 16, 2024 22:00:23 
Потрогал лапой паяльник

Зарегистрирован: Пн окт 26, 2020 08:37:51
Сообщений: 302
Откуда: г.Волгоград
Рейтинг сообщения: 0
В таком случае мне просто нечего добавить, пока Вы своего железного коня не разбирете. Надо быть на 100 процентов уверенным в параметрах датчика (датчиков), длины метки на маховике, и еë положения относительно ВМТ.

_________________
ФУОЗ на платформе Ардуино: viewtopic.php?p=4366626#p4366626
ВК - "ФУОЗ на микроконтроллере Atmega328P (МПСЗ)"


Вернуться наверх
 
Не в сети
 Заголовок сообщения: Re: Конструктор ФУОЗ для одноцилиндрового двигателя
СообщениеДобавлено: Пн мар 18, 2024 16:50:34 
Родился

Зарегистрирован: Пт мар 15, 2024 14:55:44
Сообщений: 4
Рейтинг сообщения: 0
Ошибка моя: в разделе "Корректор УОЗ(_Manual)" УОЗ при АЦП=0 ввел значение -2.0. Файл "error.rpt" создавался,
но сведений об ошибке в нём не было. Написал bat с перенаправлением вывода, получил "строка 1099 - недопустимое значение", убрал отрицательное значение, программа скомпилировалась.По железу пока отложено.
Рабочий китаец: один цилиндр 72 cc, один датчик индуктивный, зажигание AC CDI, начало метки 25 градусов до ВМТ, длина метки 14 градусов, при заводке бывает обратный удар. В программе(с удлинением метки) M1=25, M2=11. УОЗ мин. не устанавливается меньше 11, можно ли сделать УОЗ мин. 5-8 градусов до ВМТ? Или удлинение метки - это для работы с коммутатором?


Вернуться наверх
 
Не в сети
 Заголовок сообщения: Re: Конструктор ФУОЗ для одноцилиндрового двигателя
СообщениеДобавлено: Пн мар 18, 2024 19:24:28 
Потрогал лапой паяльник

Зарегистрирован: Пн окт 26, 2020 08:37:51
Сообщений: 302
Откуда: г.Волгоград
Рейтинг сообщения: 0
К сожалению на двигатель с меткой 25 градусов нельзя это ставить. Удлинение в сторону ВМТ. То есть искра будет 23,5 и менее градусов. Смысла просто нет. . Стрельба в ногу надо как-то осмыслять.. Причина не понятна... Можно попробовать специальную версию, которая искрит на высоких сразу по метке М1. Если надо, то сделаю. Уже было...В личку архив моторной части скиньте.

Добавлено after 2 hours 17 seconds:
Вот так должно быть в Вашем случае. Замените в своей моторной части fuoz.ini и main.asm
Файл fuoz.asm в fuoz.ini переименовать надо. Странные какие то правила безопасности - файл *.ini запрещены и приложения больше 1 Мб.


Вложения:
fuoz.asm [2.07 KiB]
Скачиваний: 89
main.asm [13.38 KiB]
Скачиваний: 90

_________________
ФУОЗ на платформе Ардуино: viewtopic.php?p=4366626#p4366626
ВК - "ФУОЗ на микроконтроллере Atmega328P (МПСЗ)"
Вернуться наверх
 
Не в сети
 Заголовок сообщения: Re: Конструктор ФУОЗ для одноцилиндрового двигателя
СообщениеДобавлено: Чт июн 20, 2024 11:16:06 
Родился

Зарегистрирован: Чт май 09, 2024 12:00:59
Сообщений: 1
Рейтинг сообщения: 0
приветствую.огромное спасибо автору за такую вещь.в электронике полный ноль, но каким то неведомым чудом собрал себе плату.всё работает отлично,но при плавном нажатии на кик есть отдача. не пойму почему?


Вернуться наверх
 
Показать сообщения за:  Сортировать по:  Вернуться наверх
Начать новую тему Ответить на тему  [ Сообщений: 387 ]     ... , , , 19,  

Часовой пояс: UTC + 3 часа


Кто сейчас на форуме

Сейчас этот форум просматривают: нет зарегистрированных пользователей и гости: 14


Вы не можете начинать темы
Вы не можете отвечать на сообщения
Вы не можете редактировать свои сообщения
Вы не можете удалять свои сообщения
Вы не можете добавлять вложения

Найти:
Перейти:  


Powered by phpBB © 2000, 2002, 2005, 2007 phpBB Group
Русская поддержка phpBB
Extended by Karma MOD © 2007—2012 m157y
Extended by Topic Tags MOD © 2012 m157y