Например TDA7294

Форум РадиоКот • Просмотр темы - для тех у кого есть муравей или тула
Форум РадиоКот
Здесь можно немножко помяукать :)

Текущее время: Пн дек 29, 2025 14:03:47

Часовой пояс: UTC + 3 часа


ПРЯМО СЕЙЧАС:



Начать новую тему Ответить на тему  [ Сообщений: 75 ]    , , 3,  
Автор Сообщение
Не в сети
 Заголовок сообщения: Re: для тех у кого есть муравей или тула
СообщениеДобавлено: Вс дек 08, 2013 18:29:57 
Это не хвост, это антенна
Аватар пользователя

Карма: 6
Рейтинг сообщений: 83
Зарегистрирован: Ср сен 03, 2008 21:42:17
Сообщений: 1351
Откуда: Ленинградская область,пос.Красный Остров
Рейтинг сообщения: 0
Я имел в виду не замыкание в катушке,а тот факт,что в каждом цикле работы схемы повышающий преобразователь подключается к _разряженному_ накопительному конденсатору. Это то же самое что кратковременное короткое замыкание. Так вот,преобразователь должен сам ограничивать ток в своей индуктивности чтобы ее сердечник в этот момент не влезал в насыщение. То есть должна быть обратная связь по току. А вот что лучше - обратноходовой или прямоходовой преобразователь - сказать затрудняюсь. Тут у нас на форуме есть уважаемый специалист по преобразователям,думаю он подскажет.


Вернуться наверх
 
Не в сети
 Заголовок сообщения: Re: для тех у кого есть муравей или тула
СообщениеДобавлено: Пт дек 19, 2014 01:24:05 
Родился

Зарегистрирован: Пт янв 29, 2010 23:37:44
Сообщений: 7
Рейтинг сообщения: 0
Все уже сделано за нас. Коммутатор от Honda Dio AF35, катушка и датчик от 4т скутера сезон успешно отработали на Муравье.Датчик разместил возле маховика,на который приварил полуавтоматом тонкую железную пластинку.Работа и запуск двигателя стали отличными.Люфты в подшипниках теперь не влияют на работу.


Вернуться наверх
 
Не в сети
 Заголовок сообщения: Re: для тех у кого есть муравей или тула
СообщениеДобавлено: Вс дек 21, 2014 15:53:26 
Это не хвост, это антенна
Аватар пользователя

Карма: 6
Рейтинг сообщений: 83
Зарегистрирован: Ср сен 03, 2008 21:42:17
Сообщений: 1351
Откуда: Ленинградская область,пос.Красный Остров
Рейтинг сообщения: 0
А разве скутерные коммутаторы от 12 вольт питаются? По-моему там отдельная обмотка,которая выдает заметно больше. Удивлен что 12 вольт коммутатору хватило.


Вернуться наверх
 
Не в сети
 Заголовок сообщения: Re: для тех у кого есть муравей или тула
СообщениеДобавлено: Вс дек 21, 2014 17:16:42 
Говорящий с текстолитом
Аватар пользователя

Карма: 12
Рейтинг сообщений: 99
Зарегистрирован: Пн апр 12, 2010 13:08:39
Сообщений: 1513
Откуда: Новосибирская область. Колхоз.
Рейтинг сообщения: 0
Ну что Бригадир опездол, и каждой дырке затычка- это я знаю уже несколько лет, но что и As безграмотный в технике- узнал только прочитав эту тему.
Бригадиру уж объясню, что то, что он говорит по поводу того, что академики уже всё придумали- это придумали академики 1920-х годов, современные академики придумали как раз установку современных систем зажигания. Пускай на свою иномарку поставит трамблёр от копейки, и не звиздит, что функция искры только бенз поджечь.
У меня было много разной техники, и всякую я сразу переводил на электронное зажигание, где его не было изначально.
Для мототехники, безусловно, вариант с катушками-коммутаторами от импортной мототехники.

_________________
Я не хочу ни чего ни от кого.
Просто, за державу обидно.


Вернуться наверх
 
Эиком - электронные компоненты и радиодетали
Не в сети
 Заголовок сообщения: Re: для тех у кого есть муравей или тула
СообщениеДобавлено: Чт дек 25, 2014 19:21:21 
Это не хвост, это антенна
Аватар пользователя

Карма: 6
Рейтинг сообщений: 83
Зарегистрирован: Ср сен 03, 2008 21:42:17
Сообщений: 1351
Откуда: Ленинградская область,пос.Красный Остров
Рейтинг сообщения: 0
Электромеханическая система зажигания имеет ровно одно,но в некоторых случаях существенное достоинство - ремонтопригодность в любых условиях. Контакты можно зачистить и ехать дальше. А вот пробитый транзистор в коммутаторе в полевых условиях не поменяешь.
Естественно,всё это актуально только для тех кто ездит далеко от дома. Например на снегоходе километров за десять по морозу. Уж сколько раз я красивые импортные снегоходы своим антикварным "Бураном" таскал на буксире...


Вернуться наверх
 
Не в сети
 Заголовок сообщения: Re: для тех у кого есть муравей или тула
СообщениеДобавлено: Чт дек 25, 2014 19:28:32 
Говорящий с текстолитом
Аватар пользователя

Карма: 12
Рейтинг сообщений: 99
Зарегистрирован: Пн апр 12, 2010 13:08:39
Сообщений: 1513
Откуда: Новосибирская область. Колхоз.
Рейтинг сообщения: 0
Ну, как бы да. Только кто отменил магазины для покупки коммутатора, или кто мешает возить с собой комплект з/частей для зажигания? Имеются ввиду конечно же готовые блоки, а не транзисторы, и микросхемы. В магазине всё есть. ТС же не предлагает собирать что-то своё. Я поддерживаю.

_________________
Я не хочу ни чего ни от кого.
Просто, за державу обидно.


Вернуться наверх
 
Не в сети
 Заголовок сообщения: Re: для тех у кого есть муравей или тула
СообщениеДобавлено: Пт дек 26, 2014 23:49:06 
Держит паяльник хвостом
Аватар пользователя

Карма: 1
Рейтинг сообщений: 62
Зарегистрирован: Чт янв 13, 2011 13:51:26
Сообщений: 986
Рейтинг сообщения: 0
Вау, Котёнок. Полегче. Я не оспариваю твоё мнение о комментариях Бригадира. Я лишь напоминаю - на данном форуме, принято придерживаться технического обсуждения. И не переходить на обсуждение пользователей. (за это и люблю данный форум)
Есть разные варианты, мною опробованные, переделки зажигания. Можно вариант ИК-оптопары. (если кто не знает - для ИК-оптопары с зазором в 10мм - лист офисной бумаги не препятствие). Можешь почитать об установке Саруманки на квадрик на форуме АВГ.
Можно поставить ДиСи коммутатор от скутера, как рекомендовали выше.
Но, конечно же - кулачки это архаика. И от них следует избавляться.


Вернуться наверх
 
Не в сети
 Заголовок сообщения: Re: для тех у кого есть муравей или тула
СообщениеДобавлено: Сб дек 27, 2014 07:40:30 
Говорящий с текстолитом
Аватар пользователя

Карма: 12
Рейтинг сообщений: 99
Зарегистрирован: Пн апр 12, 2010 13:08:39
Сообщений: 1513
Откуда: Новосибирская область. Колхоз.
Рейтинг сообщения: 0
Arwood, согласен по первому пункту, просто когда убожество говорит о том, о чём представления не имеет- это бесит.
Оптика мной была опробована на авто Исузу пиазза, и показала себя очень плохо. В плане того, что приходится помещать её чуть ли не в гермобокс, что бы защитить от пыли, и масла, в изобилии имеющегося возле любого ДВС. По сему остаётся только ДХ, и CDI.
Саруманку испытал Evgen75 на паяльнике, и особых плюсов против ДХ не обнаружил, а я ему верю.
На своих Урал- движках я применял только штатный центробежный регулятор ОЗ, в купе со шторкой и ДХ. На 21011- аналогично, + ваккуумник. На всех иномарках- было штатное БСЗ, кроме вышеозначеной Исузы- там оптика в гермобоксе.
Ещё полезнее придерживаться серийно выпускаемых узлов на случай поломки далеко от дома. :)

_________________
Я не хочу ни чего ни от кого.
Просто, за державу обидно.


Вернуться наверх
 
Не в сети
 Заголовок сообщения: Re: для тех у кого есть муравей или тула
СообщениеДобавлено: Сб дек 27, 2014 08:08:46 
Это не хвост, это антенна
Аватар пользователя

Карма: 6
Рейтинг сообщений: 83
Зарегистрирован: Ср сен 03, 2008 21:42:17
Сообщений: 1351
Откуда: Ленинградская область,пос.Красный Остров
Рейтинг сообщения: 0
<kotenok> писал(а):
Ещё полезнее придерживаться серийно выпускаемых узлов на случай поломки далеко от дома. :)

Причем если дом не в городе-миллионнике то доступные без предзаказа запчасти ограничиваются датчиком холла и коммутатором от карбюраторной вазовской "восьмерки". Вот это действительно найдется в любом придорожном магазине автозапчастей.
Знаю байкера,который очень хотел восстановить антикварную 634 яву и на ней кататься,как в юности. Так вот чтобы она ездила,он поставил туда именно что датчик холла и коммутатор от 2108,двухвыводную катушку зажигания от Оки,а также регулятор тоже от какого-то ВАЗа и двенадцативольтовый генератор от Ижа. Лет пять уже катается. В полевых условиях менял вроде только регулятор напряжения.
Недостаток всей этой конструкции - разве что только в фиксированном угле опережения зажигания,но так как мотоцикл совсем не гоночный то это не критично.


Вернуться наверх
 
Не в сети
 Заголовок сообщения: Re: для тех у кого есть муравей или тула
СообщениеДобавлено: Сб дек 27, 2014 10:41:45 
Держит паяльник хвостом
Аватар пользователя

Карма: 1
Рейтинг сообщений: 62
Зарегистрирован: Чт янв 13, 2011 13:51:26
Сообщений: 986
Рейтинг сообщения: 0
Ну - давайте по пунктам. (Котёнок, не провоцируй. Первый пункт обсудили, закончили и больше не возвращаемся :) )

Опто-датчик. Возможно ты имел в виду какие-то серийные устройства (оптопары). Их я даже не пробовал. Всегда изготовлял оптопару сам. Подбирая по длине волны. И повторю - кусок от листа офисной бумаги ("Берёзка"), наклеенный на светодиод или фотодиод, пыль, грязь или кусок мазута (толщиной 1-1.5мм) ничуть не изменяет работу оптопары, изготовленной в ручную.
Оптопару никогда не подключаю непосредственно на вход. Оптопара (у меня) всегда управляет ЛМ393. А уже выход компаратора - на вход ФУОЗ. (Тут же, на РадиоКоте, неделю-другую обсуждали схему подключения. Результатом пользуюсь и очень доволен)
Поставил оптопару уже на трёх Гризли. (По технологии стыреной на АВГ). Оптодатчик (оптопара+393), управляет Саруманкой. Саруманка - рулит Жигулёвскими коммутаторами. Результат - чрезвычайно приятен. (Кстати - результатом сам очень удивлён. По Датащиту - 393 не должна работать при минусе. Обратил на это внимание лишь недавно. До этого - не замечал. И ведь - работает. Впрочем, -18 здесь считается - жуткий мороз)

ДХ - прекрасно рулит на оппозитном месте прерывателя. Однако на Ижах, Явах и прочих, схожих, моторах - не комильфо. (ДХ на крышке генератора, в сильнейшем магнитном поле...)

Далее. Хочу напомнить, Господа, что сайт - РадиоКот. И говорить ТУТ о замене на серийное устройство, а не замене копеечной детали - как-то не профильно.
Но даже в этом ключе - большинство изготавливаемых устройств, я, в отсутствии корпусов, просто заливаю полиэфиркой. Получаются пластиковые кубики, с пучком проводов. Несколько раз, люди обращались с просьбой о замене. Каждый раз, причина - пожар, механическое повреждение или - "хочу иметь запасной кубик, на всякий случай". (Никогда не загоняю в крайние режимы. Предпочитаю запас 200-300% ) (Кто-то, возможно, поспорит. Но я считаю - ели система зажигания отработала без какого либо вмешательства 3-5 лет - всё с ней ОК)

Даже в самой "жопе Мира" ныне есть интернет. И, поэтому, правильно - заказывая детали для будущего устройства, заказать два-три комплекта. Изготовить два-три кубика. И быть уверенным, что замена есть дома или в ближайшем автомагазине.

Датчиком Холла на скутерах называется индуктивный датчик. И - да, когда хочется сделать чего, по быстрому и просто - ставлю комплект от китайской 150-ки. Индуктивный датчик, ДиСи коммутатор, скутерная катушка. В качестве бронепровода - всегда использую Бошевские силиконовые. (Покупаю 2-3 десятка упаковок. Стоят недорого. За сезон - расходуются все)

Всю технику, попавшую ко мне в лапы, переделываю на 12в. Фары - на постоянное питание. Считаю это правильным.

СледящийКот, твоему другу, отлично бы помогла банальная Саруманка, поставленная между ДХ и коммутатором.
Сам же я - от Саруманки давно отошёл. По мере возможности, ставлю Шкильменского. (Всю свою технику, включая оппозит, перевёл на него). ДАД всё же - как-то получше механического вакуумника. ;)


Вернуться наверх
 
Не в сети
 Заголовок сообщения: Re: для тех у кого есть муравей или тула
СообщениеДобавлено: Сб дек 27, 2014 16:11:29 
Это не хвост, это антенна
Аватар пользователя

Карма: 6
Рейтинг сообщений: 83
Зарегистрирован: Ср сен 03, 2008 21:42:17
Сообщений: 1351
Откуда: Ленинградская область,пос.Красный Остров
Рейтинг сообщения: 0
Еще раз хочу повторить свой вопрос,который как-то не заметили: разве у скутерного коммутатора вход питания 12 вольт,а не специально намотанная в генераторе катушка,выдающая под сотню вольт для зарядки накопительного конденсатора? Точно помню,что у какого-то скутера в котором я лет несколько назад помогал ковыряться, на коммутатор и на фару работали отдельные обмотки генератора. Я правда не измерял сколько обмотка выдает,был уверен что аналогично лодочным моторам,у которых именно так как выше описано - обмотка достаточно высоковольтная.
И кстати датчик момента зажигания у него был совершенно точно не на эффекте Холла как в автомобилях ВАЗ,а просто катушка,намотанная на сердечнике,вроде бы слегка намагниченном для большей эффективности.


Вернуться наверх
 
Не в сети
 Заголовок сообщения: Re: для тех у кого есть муравей или тула
СообщениеДобавлено: Сб дек 27, 2014 16:46:06 
Держит паяльник хвостом
Аватар пользователя

Карма: 1
Рейтинг сообщений: 62
Зарегистрирован: Чт янв 13, 2011 13:51:26
Сообщений: 986
Рейтинг сообщения: 0
Да-Да.
Ты извини. Это, для меня, такой очевидный момент, что я упустил его и не стал заостряться на нём.
У скутеров есть два типа зажигания. СиДиАй и ДиСи-СиДиАй.
Простое скутерное зажигание - СиДиАй. В генераторе есть специальная высоковольтная катушка. С неё напряжение 120-20 в. подаётся на коммутатор СиДиАй.
И есть второй тип. В генераторе нет высоковольтной катушки, а в коммутаторе встроен тот или иной тип генератора высокого напряжения. Это - генератор ДиСи (означает постоянный ток) СиДиАй.
Поэтому, делая чего-то на заказ - я, в зависимости от важности проекта, человека, и оплаты, выпираю разные пути.
1. Блок Пуш-Пул. На него подаётся постоянное 12в. С выхода - переменное 250-280 на коммутатор СиДиАй. (Обычно - тоже самодельный).
2. Ставится генератор с высоковольтной катушкой. С него - на коммутатор СиДиАй.
3. Самое простое. Самое дешёвое. Самое лёгкое. Иду в скутерный магазин и так и говорю:"Дайте 12-вольтовый коммутатор на китайскую сто-пятидесятку". (ДиСиСиДиАй)


Вернуться наверх
 
Не в сети
 Заголовок сообщения: Re: для тех у кого есть муравей или тула
СообщениеДобавлено: Сб дек 27, 2014 17:30:06 
Это не хвост, это антенна
Аватар пользователя

Карма: 6
Рейтинг сообщений: 83
Зарегистрирован: Ср сен 03, 2008 21:42:17
Сообщений: 1351
Откуда: Ленинградская область,пос.Красный Остров
Рейтинг сообщения: 0
О! За полезную информацию - спасибо. Я не знал что на 150сс скутерах блоки зажигания с встроенным преобразователем. Просто как-то не приходилось в них ковыряться - "полтинники" куда чаще встречаются.
А вот такой еще вопрос: известно ли какие параметры импульса (напряжение и длительность) нужно подать на управляющий вход этого блока? Это к вопросу возможности использования с самодельными датчиками.


Вернуться наверх
 
Не в сети
 Заголовок сообщения: Re: для тех у кого есть муравей или тула
СообщениеДобавлено: Сб дек 27, 2014 17:50:32 
Держит паяльник хвостом
Аватар пользователя

Карма: 1
Рейтинг сообщений: 62
Зарегистрирован: Чт янв 13, 2011 13:51:26
Сообщений: 986
Рейтинг сообщения: 0
Погодь. Не так быстро. :)
150-ки поставляются с обоими типами зажиганий. Поэтому - вовсе не факт, что на любой 150-ке ты увидишь ДиСи.
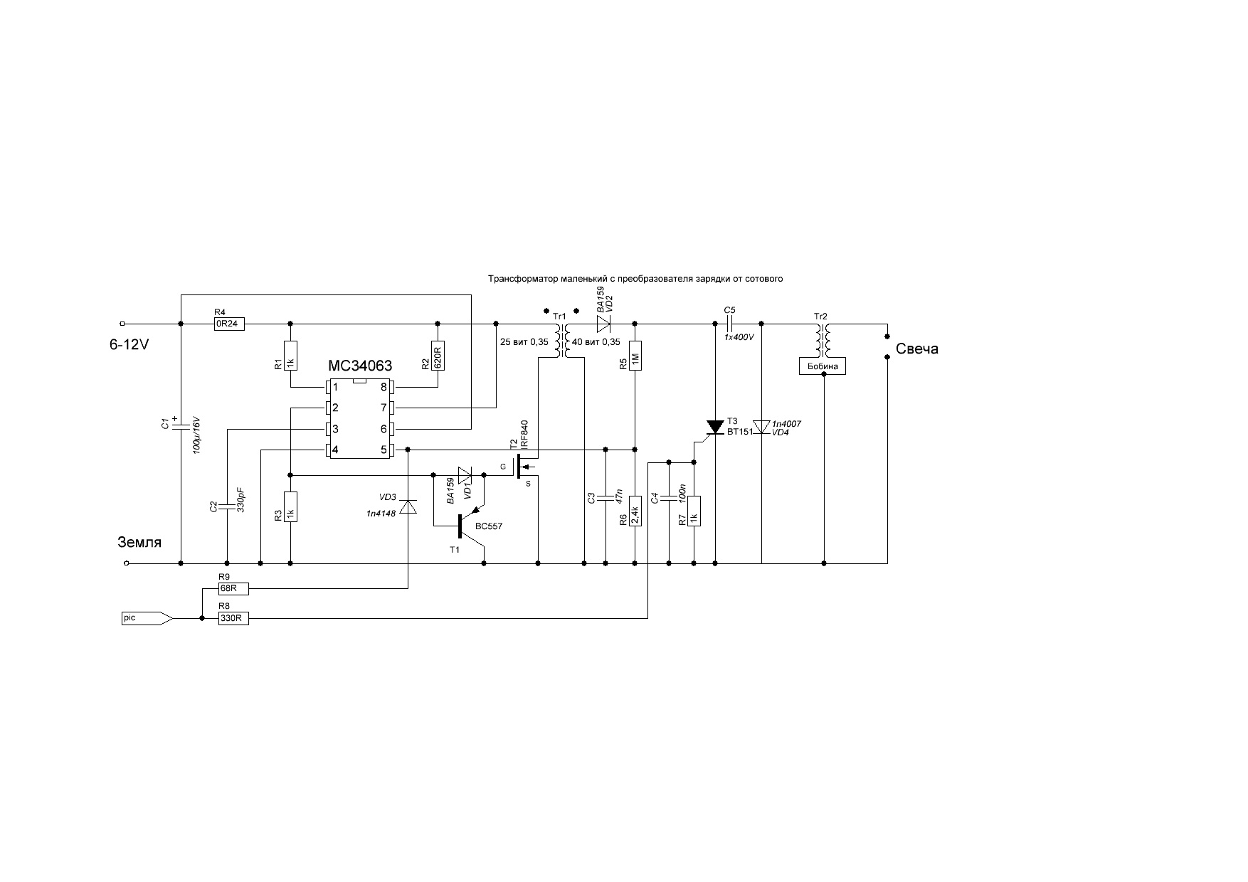
А по поводу параметров - вот схема от Хилл. Работает на всех (почти) скутерах с СиДиАй. Параметры видны из схемы. (Схема реальная, существующая, проверенная мной сотни раз, рабочая)


Вложения:
1.jpg [64.01 KiB]
Скачиваний: 1250
Вернуться наверх
 
Не в сети
 Заголовок сообщения: Re: для тех у кого есть муравей или тула
СообщениеДобавлено: Сб дек 27, 2014 18:07:13 
Это не хвост, это антенна
Аватар пользователя

Карма: 6
Рейтинг сообщений: 83
Зарегистрирован: Ср сен 03, 2008 21:42:17
Сообщений: 1351
Откуда: Ленинградская область,пос.Красный Остров
Рейтинг сообщения: 0
Arwood писал(а):
Погодь. Не так быстро.

Быстро не получится. В сельской местности бывает такое явление как распутица,так вот оно тут как раз сейчас и есть:)
Главное что я теперь знаю что искать,а найти - это уже намного проще.

Цитата:
А по поводу параметров - вот схема от Хилл.

Судя по виду - должна бы от +5в срабатывать. Тиристорам,кроме больших тепловозных,этого обычно достаточно.
Есть шанс что и DC-CDI сможет от логического уровня работать,если конечно достаточный ток на этом выходе обеспечить.
Это я размышляю в сторону своей основной темы - двигателей автономных электростанций. На них классическое CDI но на некоторых питающая обмотка очень небольшая и от этого неприлично маленькая энергия искры.Китайцы считают что зимой эти моторы заводить не надо:)
А вот мощные 12 вольт в системе автономного энергоснабжения как раз есть.


Вернуться наверх
 
Не в сети
 Заголовок сообщения: Re: для тех у кого есть муравей или тула
СообщениеДобавлено: Сб дек 27, 2014 18:19:51 
Держит паяльник хвостом
Аватар пользователя

Карма: 1
Рейтинг сообщений: 62
Зарегистрирован: Чт янв 13, 2011 13:51:26
Сообщений: 986
Рейтинг сообщения: 0
На DC-CDI исполнительная часть схемы точно такая же.
Добавлю лишь технологию проверки датчика на скутере.
Подключаем китайский мультиметр к контакту датчика и массе. Ставим режим измерения переменного напряжения. Крутим стартёром. Если на табло - 0.6-1.2в. - датчик считается исправным. (думаю - от 5в. будет уверенно срабатывать.
Но, в конце концов, не трудно же подкинуть пару транзисторов и получить 12в управляющий сигнал. Как видишь из схемы - длительность не имеет значения.

Вот эту делал - работает.
http://sxema.ucoz.ua/load/skhemy/avto_m ... /21-1-0-25

А вот несколько схем фабричных, для ознакомления.


Вложения:
www.motelek.net__ducati_zuendbox.png [36.5 KiB]
Скачиваний: 1379
www.motelek.net__ducati_cdi2.png [4.1 KiB]
Скачиваний: 1197
www.motelek.net__cgc_tronic.png [28.6 KiB]
Скачиваний: 1159
www.motelek.net__1217_280_022.png [31.07 KiB]
Скачиваний: 802
www.motelek.net__1217_280_005.png [35.07 KiB]
Скачиваний: 1088
Вернуться наверх
 
Не в сети
 Заголовок сообщения: Re: для тех у кого есть муравей или тула
СообщениеДобавлено: Сб дек 27, 2014 18:40:06 
Держит паяльник хвостом
Аватар пользователя

Карма: 1
Рейтинг сообщений: 62
Зарегистрирован: Чт янв 13, 2011 13:51:26
Сообщений: 986
Рейтинг сообщения: 0
В предыдущем посте не поместилось.
Вот эти две - тоже делал.


Вложения:
Безымянный.jpg [112.47 KiB]
Скачиваний: 1258
NEW Коммутатор 12в.JPG [236 KiB]
Скачиваний: 1203
Вернуться наверх
 
Не в сети
 Заголовок сообщения: Re: для тех у кого есть муравей или тула
СообщениеДобавлено: Сб дек 27, 2014 20:32:35 
Это не хвост, это антенна
Аватар пользователя

Карма: 6
Рейтинг сообщений: 83
Зарегистрирован: Ср сен 03, 2008 21:42:17
Сообщений: 1351
Откуда: Ленинградская область,пос.Красный Остров
Рейтинг сообщения: 1
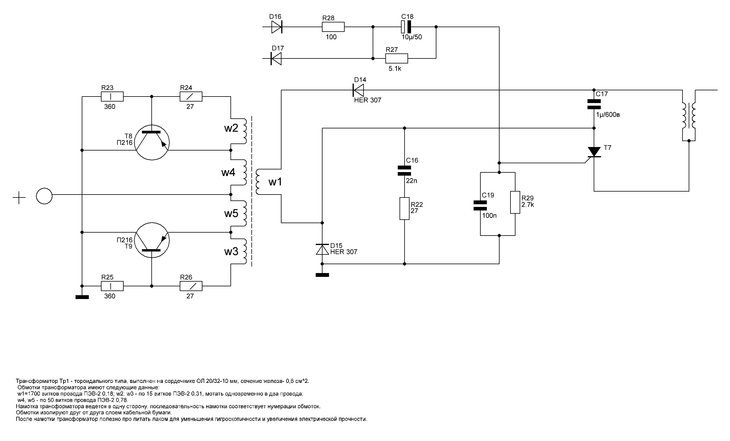
Спасибо за публикацию схем - с интересом ознакомился. Вот преобразователь на MC34063 - правильный,а там где два транзистора это "схема Ройера",она для заряда конденсатора плохо подходит потому что в начальный момент заряда вторичная обмотка трансформатора оказывается замкнута практически накоротоко и это приводит к нарушению режима преобразователя,от чего у него получается плохой кпд. Не даром в этих схемах монстрообразные транзисторы ставили да еще и на не менее монстрообразные радиаторы. Схема Ройера вообще чувствительна ко всему,она исходно в качестве _измерительной_ была предложена (как датчик внешних воздействий).
Вот в другой схеме,где 34063,сигнал с датчика управляет не только тиристором но и преобразователем,и это правильно,чтобы на короткозамкнутый выход не работать. А также там есть конденсатор в цепи обратной связи,добавляющий некоторую инерционность и не позволяющий в момент включения преобразователя (при разряженном накопительном конденсаторе) сразу резко выйти на максимальную длительность шим и тем самым убить кпд из-за насыщения сердечника и большого тока в обмотках.


Вернуться наверх
 
Не в сети
 Заголовок сообщения: Re: для тех у кого есть муравей или тула
СообщениеДобавлено: Вс июн 28, 2015 20:57:53 
Родился

Зарегистрирован: Пт янв 29, 2010 23:37:44
Сообщений: 7
Рейтинг сообщения: 0
Коммутатор от скутера Honda Dio AF-35,36.Он питается от 12в,вместо высоковольтной обмотки генератора используется встроенный преобразователь.Оптика на Муравей плохо подходит через проблему изоляции оптопары от постороннего яркого света.


Вернуться наверх
 
Не в сети
 Заголовок сообщения: Re: для тех у кого есть муравей или тула
СообщениеДобавлено: Сб июл 25, 2015 00:31:23 
Это не хвост, это антенна
Аватар пользователя

Карма: 6
Рейтинг сообщений: 83
Зарегистрирован: Ср сен 03, 2008 21:42:17
Сообщений: 1351
Откуда: Ленинградская область,пос.Красный Остров
Рейтинг сообщения: 0
Видел в продаже конструкцию оптопары на муравей: там она спрятана в то углубление где болт крепления ротора находится.
Но от второй проблемы - пыли - и это не спасает.
Однако с магнитными датчиками тоже могут быть проблемы - из-за близости обмоток генератора,который на муравье еще и стартер по совместительству. Приятель ставил генератор от Ижа на старую Яву (чтобы сделать 12 вольт) и датчик Холла на зажигание. Так вот ему магнитное поле генератора мешало,пришлось повозиться пока работать заставил.


Вернуться наверх
 
Показать сообщения за:  Сортировать по:  Вернуться наверх
Начать новую тему Ответить на тему  [ Сообщений: 75 ]    , , 3,  

Часовой пояс: UTC + 3 часа


Кто сейчас на форуме

Сейчас этот форум просматривают: нет зарегистрированных пользователей и гости: 13


Вы не можете начинать темы
Вы не можете отвечать на сообщения
Вы не можете редактировать свои сообщения
Вы не можете удалять свои сообщения
Вы не можете добавлять вложения

Найти:
Перейти:  


Powered by phpBB © 2000, 2002, 2005, 2007 phpBB Group
Русская поддержка phpBB
Extended by Karma MOD © 2007—2012 m157y
Extended by Topic Tags MOD © 2012 m157y