Например TDA7294

Форум РадиоКот • Просмотр темы - Заряд и восстановление аккумулятора
Форум РадиоКот
Здесь можно немножко помяукать :)

Текущее время: Вс дек 28, 2025 08:04:40

Часовой пояс: UTC + 3 часа


ПРЯМО СЕЙЧАС:



Начать новую тему Ответить на тему  [ Сообщений: 131 ]    , , , , 5, ,  
Автор Сообщение
Не в сети
 Заголовок сообщения: Re: Заряд и восстановление аккумулятора
СообщениеДобавлено: Чт мар 18, 2021 18:41:49 
Друг Кота

Карма: 62
Рейтинг сообщений: 750
Зарегистрирован: Пт авг 04, 2017 19:36:00
Сообщений: 5635
Откуда: постнурсултанат Боратистан
Рейтинг сообщения: 0
Ты и фотки шифруешь! :)))


Вернуться наверх
 
Не в сети
 Заголовок сообщения: Re: Заряд и восстановление аккумулятора
СообщениеДобавлено: Чт мар 18, 2021 18:58:35 
Друг Кота
Аватар пользователя

Карма: 123
Рейтинг сообщений: 7959
Зарегистрирован: Сб сен 13, 2014 16:27:32
Сообщений: 39199
Откуда: СпиртоГонск созвездия Омега
Рейтинг сообщения: 0
не понял о чем т0 все открывается? опера хром!
к стати в основе регенератора стандартное автореле 495.374.7от поворотникоф авто в этом варианте я его оставил штатным но гдето валчется 2е где бане припаяна пожирнее оно шелкает реже

_________________
ZМудрость(Опыт и выдержка) приходит с годами.
Все Ваши беды и проблемы, от недостатка знаний.
Умный и у дурака научится, а дураку и ..
Алберт Ейнштейн не поможет и ВВП не спасет.и МЧС опаздает


Вернуться наверх
 
Не в сети
 Заголовок сообщения: Re: Заряд и восстановление аккумулятора
СообщениеДобавлено: Пт мар 19, 2021 07:10:39 
Потрогал лапой паяльник

Карма: 7
Рейтинг сообщений: 20
Зарегистрирован: Чт июн 25, 2020 16:12:34
Сообщений: 321
Рейтинг сообщения: 0
Это в смысле ,, долбёжка,, с частотой поворотники?


Мне тоже думается что у Кабанова частота импульсов большая


Вернуться наверх
 
Не в сети
 Заголовок сообщения: Re: Заряд и восстановление аккумулятора
СообщениеДобавлено: Пт мар 19, 2021 12:05:46 
Друг Кота
Аватар пользователя

Карма: 123
Рейтинг сообщений: 7959
Зарегистрирован: Сб сен 13, 2014 16:27:32
Сообщений: 39199
Откуда: СпиртоГонск созвездия Омега
Рейтинг сообщения: 4
да гдето 0.7-1гц примерно в штатном реле в 2 переделаном я банку подобрал что период был 5 сек реле втыкается в стандартну панелку под них-замена 30 сек
контакты не подгорают но всетаки имете запас ....

Добавлено after 10 minutes 28 seconds:
а насчет частоты электрохимия вещь неспешная там все медлено нет смысла ускорять толку мало от этого..

_________________
ZМудрость(Опыт и выдержка) приходит с годами.
Все Ваши беды и проблемы, от недостатка знаний.
Умный и у дурака научится, а дураку и ..
Алберт Ейнштейн не поможет и ВВП не спасет.и МЧС опаздает


Вернуться наверх
 
Эиком - электронные компоненты и радиодетали
Не в сети
 Заголовок сообщения: Re: Заряд и восстановление аккумулятора
СообщениеДобавлено: Пт мар 19, 2021 12:44:23 
Модератор
Аватар пользователя

Карма: 159
Рейтинг сообщений: 4074
Зарегистрирован: Пт янв 23, 2009 19:20:05
Сообщений: 45294
Рейтинг сообщения: 0
Медали: 1
Получил миской по аватаре (1)
...На сколько помню описания алгоритмов заряда, там отсчёт идёт от абсолютной величины напряжения на АКБ и скорости его изменения... На основе этих двух параметров подстраивается зарядный и разрядный ток и моменты переключения... (причём, критерии этих параметров автор алгоритма не сообщает, туманно ссылаясь на учебники, мол, там всё написано...)


Вернуться наверх
 
Не в сети
 Заголовок сообщения: Re: Заряд и восстановление аккумулятора
СообщениеДобавлено: Пт мар 19, 2021 13:08:48 
Друг Кота
Аватар пользователя

Карма: 123
Рейтинг сообщений: 7959
Зарегистрирован: Сб сен 13, 2014 16:27:32
Сообщений: 39199
Откуда: СпиртоГонск созвездия Омега
Рейтинг сообщения: 1
... (причём, критерии этих параметров автор алгоритма не сообщает, туманно ссылаясь на учебники, мол, там всё написано...)
а афтор кто??? просто было очень мало ученых работ в этой области а ютуберы со своими каналами не в щет

_________________
ZМудрость(Опыт и выдержка) приходит с годами.
Все Ваши беды и проблемы, от недостатка знаний.
Умный и у дурака научится, а дураку и ..
Алберт Ейнштейн не поможет и ВВП не спасет.и МЧС опаздает


Вернуться наверх
 
Не в сети
 Заголовок сообщения: Re: Заряд и восстановление аккумулятора
СообщениеДобавлено: Пн мар 22, 2021 14:08:43 
Опытный кот

Зарегистрирован: Вт янв 06, 2015 11:00:44
Сообщений: 750
Рейтинг сообщения: 0
Насчет "долбилки". Замучился совсем. Какие то неадекватные процессы.
Пробовал "долбилку" с двумя дросселями и с одним. (просто закоротив дроссель и ...диод на АК)
Долбал сутки. ... АГМ ожил. Лампу 12в 21вт раньше держал 5 минут. Сейчас 40мин. .. и потом идет резкий спад напряжения АК. "Подолбим" еще. А вот КАК?
1. Нужно для теста взять новый живой и плохой. И сравнить. Почему? Так и не понял по осциллографу, изменение в АК при "долбежке".
2. Схему , которую выложил выше постом, изменил. Стрелочный микроамперметр "садит" импульсы. Выкинул. Пока спаял контроль на лм339. Работает "не адекват", но не садит. С неадекватом разберемся, почему не правильно "светит".
3. Конденсатор 22n выпаял. Тоже садил импулсь. Диод оставил. Четко показывает, если нет осциллографа .. что на АК.
4. 555. Резистор 10 ком и последовательно впаял 50ком. Частота 1кгц. Резистором изменяем ширину импульса. Диодик , см. выше, изменяет свечение. Чем ярче, тем ширина импульса больше.
5. Конденсатор!! Набор маленьких, ... думал взорвутся от нагрева. В итоге стоит с мин еср 100мкф. Реакции, если 2х100 нет. В параллель мощная керамика.
6. И вот теперь полная непонятка. Импульс на АК ограничивается где-то 24в. Где девается остальное . Не понятно. Менял дроссель - 100-150-200мкг. Практически никаких изменений.
При изменении ширины импульса.... Импульс на АК растет, потом ограничивается и... расширяется..
7. Последнее и совсем не понятное. Пока не могу осилить. Дроссель , который в разных схемах 1мг или 10мг. Без него идет колебательный процесс. Так и писал автор, что он "убивает" генерацию.
Но греется!!!! Т.е. если увеличиваем ширину импульса, то .. как чайчик.
Далее. Менял разные дросселя, от 1 до 15мг. На разных кольцах - желтых, зеленых, бочка. И .. или срывается импульс, или греется, или не вытягивает импульс... Короче ничего пока не понял, какой нужно. И почему на разных кольцах такая разница, при том что индуктивность одинаковая.
Далее. Дроссель - 220мкг на кольце желто-бел от Бп компа. И 5мг "бочка". Греется, но работает лучше всех. И греется еще больше, чем больше ширина импульса.
Итого. Как "долбал". Импульс выставил по началу ограничения на АК. Через диод и лампу 12в 21в от БП 18в в точку соединения дросселей. Ток от БП получился 1а. Если без лампы, то ток до 1.7-1.8а
И последнее. Тоже не понял. С БП, мы и заряжаем и "долбаем". Но например АК уже зарядился, а его еще продолжаем "долбать"?
ПС. Попробовал на авто АК 44а (нечаянно умер зимой, зарядил). Процессы теже. Есть новый АК. Нужно проверить на нем .
Все. :beer:


Вернуться наверх
 
Не в сети
 Заголовок сообщения: Re: Заряд и восстановление аккумулятора
СообщениеДобавлено: Ср мар 24, 2021 09:37:58 
Опытный кот

Зарегистрирован: Вт янв 06, 2015 11:00:44
Сообщений: 750
Рейтинг сообщения: 0
Итого.
АГМ 12а еще раз "подолбал", стал еще лучше. Для неверующих. Пока не нашел совсем бу (не подносят) что бы еще поиграться.
Два раза сжег, неправильно подключил к АК. Пока все на соплях.
С дросселем 1мг? По науке, дроссель греется от насыщения. Маленький на 5мг, на бочке так нагрелся, что отпаялись провода от него. Поэтому все таки нужно намотать этот дроссель на "распытенке" от БП компа и .. сколько влезет витков..
Второе. Индикация. При "долбежке" постоянно был включен осциллограф. Показывает и импульсы и заряд на батарее. Неудобно. Нужно довести до ума компаратор на 4047.
Третье. "Долбая", подпитывал от блока питания через лампочку 21вт. Блок питания показывает ток. Т.е. и "долбаем" и немного заряжаем. Так же неудобно, в процессе получилось , что по мере зарядки, поднимал напряжение на блоке питания. Т.е. заряжаем АК малым током но стабильным током. А хочется автомат!!
Т.е. нужен БП на где то 18в и к нему стабилизатор тока. :(
И суть. Все таки импульсы от "долбилки" амплитудой 55в!! Ограничил стабилитронами. Но они короткие.
Все выше сказанное отнесем к малым АК 7,9,12,18а
Далее
АК с авто 44а, (который отказался вращать мотор зимой) восстановился. Проверил токовыми клещами. Прям отличный!! И далее .... вообще шок. Бу АК 44а, который установил вместо умершего, ездил и вращал зимой. А сейчас его снял и ...клещами , а он .... мертвый. Не держит ток. Напряжение падает до 10в!!! Но крутит же!!! Сейчас его "долбаю", уже вторые сутки. Оживает. Напряжение дошло до 14в. А сначала отказывался брать ток заряда.
Вот так бывает с авто АК. :(
Теперь о Кабанове (и статье).
Прибор Кабанова, это десульфатор. Постоянку 30-35в Шимим и ... все. Как понял, можно только изменять ширину импульса. А в "долбалке" на дросселях импульсы до 60в!!!
Облазил весь интернет. Так и не нашел схемы, которую планирую. Универсальную.
Идея. (тиристорные зарядки отбросил. полудолбалка).
Мощный простой регулируемый стабилизатор напряжения лм317+транзистор. Ввести также некую регулировку-стабилизацию тока. И естественно автоматик-отключение при 14.4в. Этот стабилизатор можем использовать как зарядное малым или больше током, в зависимости от емкости АК.
Далее. После стабилизатора по цепи полевой транзистор. И вот тут имеем много преимуществ. При простой зарядке он просто открыт. (можно его использовать и для автоматик). Можно его использовать и в паре с таймером вкл-выкл заряд-разряд на резистор. И можно его использовать как "десульфатор" ШИМ. И мало того, можно импульсы по амплитуде изменять стабилизатором напряжения.
Индикация. Сложнее. Нужен измеритель тока и напряжения после стабилизатора. И измеритель напряжения именно на АК (измерим вместе с импульсами). И нужен пороговый измеритель импульсов. Т.е. отсекти постоянку, а измерять только величину импульса десульфации, (ну и просто его наличие)
Калибровку , естественно, без осциллографа не сделаешь. Да и точность до сотых не нужна.
Вот такая идея. Хочется просто, без наворотов и больших схем.
:shock:


Вернуться наверх
 
Не в сети
 Заголовок сообщения: Re: Заряд и восстановление аккумулятора
СообщениеДобавлено: Ср мар 24, 2021 16:55:56 
Модератор
Аватар пользователя

Карма: 159
Рейтинг сообщений: 4074
Зарегистрирован: Пт янв 23, 2009 19:20:05
Сообщений: 45294
Рейтинг сообщения: 0
Медали: 1
Получил миской по аватаре (1)
...Тоже не понял. С БП, мы и заряжаем и "долбаем". Но например АК уже зарядился, а его еще продолжаем "долбать"?
Обычно, зарядный ток отключается и включается микропроцессором по достижению неких пороговых напряжений, про алгоритм их вычисления я мало что знаю, но нижний предел, при котором включается зарядный ток, у полностью заряженного аккумулятора достигается довольно долго, а верхний - наоборот, быстро, и в конце заряда заряд идёт короткими импульсами тока с длительными паузами между ними... Примерно так же работает зарядное и с сульфатированным аккумулятором: короткий заряд - и длительная пауза рекомбинации... :dont_know:


Вернуться наверх
 
Не в сети
 Заголовок сообщения: Re: Заряд и восстановление аккумулятора
СообщениеДобавлено: Ср мар 24, 2021 18:08:34 
Друг Кота
Аватар пользователя

Карма: 123
Рейтинг сообщений: 7959
Зарегистрирован: Сб сен 13, 2014 16:27:32
Сообщений: 39199
Откуда: СпиртоГонск созвездия Омега
Рейтинг сообщения: 0
не знаю где вы нащли в той статье процесоры таймеры програмируемые щетчики...там багналная шимка даже бещ дроса.... в принципе страно что оно работает...

Добавлено after 2 minutes 39 seconds:
Калибровку , естественно, без осциллографа не сделаешь. Да и точность до сотых не нужна.
Вот такая идея. Хочется просто, без наворотов и больших схем.
:shock:
индикатором годен увы толка осел ну можно тупо сделать пикдетектор импулса на диоде-мерить он не поменрит но покажет наличие наседки

_________________
ZМудрость(Опыт и выдержка) приходит с годами.
Все Ваши беды и проблемы, от недостатка знаний.
Умный и у дурака научится, а дураку и ..
Алберт Ейнштейн не поможет и ВВП не спасет.и МЧС опаздает


Вернуться наверх
 
Не в сети
 Заголовок сообщения: Re: Заряд и восстановление аккумулятора
СообщениеДобавлено: Ср мар 24, 2021 20:47:51 
Модератор
Аватар пользователя

Карма: 159
Рейтинг сообщений: 4074
Зарегистрирован: Пт янв 23, 2009 19:20:05
Сообщений: 45294
Рейтинг сообщения: 0
Медали: 1
Получил миской по аватаре (1)
...Ну, я же не про "ту статью", а про "интеллектуальный алгоритм заряда", зарядное с таким алгоритмом обсуждалось на форуме электротранспорта (и у нас на форуме то же...), причём, как обычно, отзывы противоречивые... :)


Вернуться наверх
 
Не в сети
 Заголовок сообщения: Re: Заряд и восстановление аккумулятора
СообщениеДобавлено: Ср мар 24, 2021 21:17:52 
Опытный кот

Зарегистрирован: Вт янв 06, 2015 11:00:44
Сообщений: 750
Рейтинг сообщения: 0
...Ну, я же не про "ту статью", а про "интеллектуальный алгоритм заряда", зарядное с таким алгоритмом обсуждалось на форуме электротранспорта (и у нас на форуме то же...), причём, как обычно, отзывы противоречивые... :)

Суть в том, что пишут, типа я умный , а закон ОМа не знают. Закон Ома - напряжение и ток. Ну еще в наших условиях можно добавить - импульсное напряжение и ток.
В лучшем случае - проверить на новом АК. Проверка под нагрузкой понятна. Вторая проверка, как новый АК "съедает" импульсное.. Вот и все.
Авто АК новый есть. Нужно только набраться сил и мужества втащить и включить.
С АГМ и т.п. Нет желания покупать новый. Бу пока нету.
Итого. Разрядил 44а и 12а. И ... рано обрадовался. Долбаю по новой. И ... конструирую медленно то, о чем писал выше.
ПС. Для зарядно -долб. На трансе 20в. С емкостью 25в. Чет мне кажется мало напряжения для "долбежки" по методу Кабанова. :( И в схеме у него так. :shock:
ПС. Купил пару китайских зарядных... на дачу. Посмотрим. А дома надо свое...
ПС. Сосед, с которым проверяли "рабочий" АК, (который крутил авто зимой), сказал, я такие "сдаю"... Вот это шок. Т.е. крутит, но не заряжается полностью. И не держит малую нагрузку долго (лампу, эхолот). Короче, я совсем ничего "не понимать". Пока ... :)))
ПС. Вот сейчас. АК 12а Агм, уже "всосал" ток 0.3а
АК 44а авто, пропали импульсы по осцилу... Чуть уменьшил ширину импульса на полевик. Импульсы пошли. :shock: Процессы непонятные. :(


Вернуться наверх
 
Не в сети
 Заголовок сообщения: Re: Заряд и восстановление аккумулятора
СообщениеДобавлено: Ср мар 24, 2021 21:34:07 
Друг Кота
Аватар пользователя

Карма: 123
Рейтинг сообщений: 7959
Зарегистрирован: Сб сен 13, 2014 16:27:32
Сообщений: 39199
Откуда: СпиртоГонск созвездия Омега
Рейтинг сообщения: 0
схема та ваше мутная .... надо делать независимогго гену на 555 или 4093 с изменяемой частотой и скважностью оно должно долбать всегда независимо от....ну можно сделать нижний предел автоатключки при разряде...но при внешнем питаннрии оно не надо думаю
я вобше наблюдая пришел к выводу что 1 полярка ничо не дает надо иметь
4фазы
1фаза зарядки мощным импуссом (попутно можно оценить реакцию акума на это-ослом по току _П_)
2 пауза для востановителных процесов деполяризаци эл
3 мошный короткий импус отрицателный (разряд) попутно мерится ESR
4 пауза для деполяризаци и выравнивания в конце замер ЭДС на 1ком нагрузки
1
2
3
4.....
повтор по периоду....

_________________
ZМудрость(Опыт и выдержка) приходит с годами.
Все Ваши беды и проблемы, от недостатка знаний.
Умный и у дурака научится, а дураку и ..
Алберт Ейнштейн не поможет и ВВП не спасет.и МЧС опаздает


Вернуться наверх
 
Не в сети
 Заголовок сообщения: Re: Заряд и восстановление аккумулятора
СообщениеДобавлено: Чт мар 25, 2021 15:14:23 
Опытный кот

Зарегистрирован: Вт янв 06, 2015 11:00:44
Сообщений: 750
Рейтинг сообщения: 0
1. "Долбежка" на дросселях .. это наверно для АГМ. Хилая. Импульсы 60в, но короткие. Расширяя импульс, .. дроссель уходит в насыщение. А для авто АК, эти импульсы как ... Т.е. оставим эту "долбежку", раз уже спаяна, для пробы реанимации АГМ.
2. По Кабанову. На вых транса 20в , после мостика, на конденсаторе 25в. "Долбать" такими импульсами авто АК? Так ему они тоже , как банный лист...(Как паятели "долбали" , непонятно.)
Итого. Пока все в идеях и проектировании ... решил домотать вторичку, чтобы получить 50-60в постоянки. К ней мостик, и опять большие емкости. Лучше еще сделать и стабилизатор высоковольтный , регулируя напряжение "долбежа". Конструкцию все усложняет. Но .. попытка не пытка.
ПС. Прикидываю лицевую панель .. будет как у самолета :))) Т.е. будет сделан полностью универсальный прибор. Но кнопки-тумблера .. - не для пионеров.
ПС2. Все "импульсы" будем делать на 555.
Пока так. Нужно идти последовательно... :(


Вернуться наверх
 
Не в сети
 Заголовок сообщения: Re: Заряд и восстановление аккумулятора
СообщениеДобавлено: Чт мар 25, 2021 16:36:52 
Потрогал лапой паяльник

Карма: 7
Рейтинг сообщений: 20
Зарегистрирован: Чт июн 25, 2020 16:12:34
Сообщений: 321
Рейтинг сообщения: 0
musor
Есть схема работающая по вашему алгоритму или это только идея ?
Что то все в импульсах получается и заряд и разряд .
Наверное и скважность этих импульсов должна меняться
разные аккумуляторы и состояние их тоже может быть разным .


Вернуться наверх
 
Не в сети
 Заголовок сообщения: Re: Заряд и восстановление аккумулятора
СообщениеДобавлено: Пт мар 26, 2021 09:07:57 
Опытный кот

Зарегистрирован: Вт янв 06, 2015 11:00:44
Сообщений: 750
Рейтинг сообщения: 0
Идея простая как.... :)))
1. Трансформатор с отводом 2х 20в. Одну половинку берем и мощно стабилизируем, с регулированием, и ограничением тока. Это для зарядки постоянкой или импульсами не большой амплитудой.
2. Две половинки обмоток выпрямляем - будет 50в. Это для долбежки.
3. Идея на картинке. Только осталось паять. И подобрать частоты и диапазон их.
4. К идее делаем еще реле, переключая на норм или долбеж. Т.е. переключаем или на 50в, или на регулируемый. (Потому как если регулировать от 50в до 12в, это "чайник")
5. На картинке. Добавить еще мощный полевик с драйвером. Включает разрядный резистор, в момент когда нет импульса зарядки.
6. Ну и потом уже добавить автоматик заряда, когда все заработало. Но тут еще также варианты. Что выключать? БП или генератор?
7. Ну и приборы , какие и куда вставить и что измерять.. Но это уже в конце


Вложения:
NE_555.4.jpg [164.54 KiB]
Скачиваний: 265
Вернуться наверх
 
Не в сети
 Заголовок сообщения: Re: Заряд и восстановление аккумулятора
СообщениеДобавлено: Вс май 16, 2021 14:30:11 
Потрогал лапой паяльник

Карма: 7
Рейтинг сообщений: 20
Зарегистрирован: Чт июн 25, 2020 16:12:34
Сообщений: 321
Рейтинг сообщения: 0
схема та ваше мутная .... надо делать независимогго гену на 555 или 4093 с изменяемой частотой и скважностью оно должно долбать всегда независимо от....ну можно сделать нижний предел автоатключки при разряде...но при внешнем питаннрии оно не надо думаю
я вобше наблюдая пришел к выводу что 1 полярка ничо не дает надо иметь
4фазы
1фаза зарядки мощным импуссом (попутно можно оценить реакцию акума на это-ослом по току _П_)
2 пауза для востановителных процесов деполяризаци эл
3 мошный короткий импус отрицателный (разряд) попутно мерится ESR
4 пауза для деполяризаци и выравнивания в конце замер ЭДС на 1ком нагрузки
1
2
3
4.....
повтор по периоду....


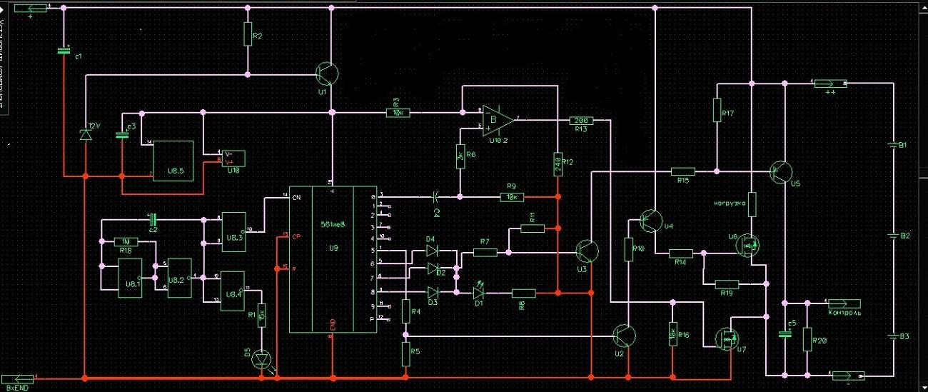
Приветствую
попробовал следовать вашему алглритму .
На U7 импульсы зарядки
Через U6 разрядка
На R20 измеряем напряжение .

вообще думаю что было бы лучше на МК
но писать программы пока не умею
да и по поводу отрицательного импульса разрядки .
В наличии был только один источник питания на 25V на его и ориентировался


Вложения:
десул..jpg [138.42 KiB]
Скачиваний: 214
Вернуться наверх
 
Не в сети
 Заголовок сообщения: Re: Заряд и восстановление аккумулятора
СообщениеДобавлено: Вт июл 20, 2021 07:28:48 
Друг Кота

Карма: 6
Рейтинг сообщений: 303
Зарегистрирован: Вт авг 26, 2008 14:36:02
Сообщений: 5248
Откуда: москва
Рейтинг сообщения: 0
Провожу эксперимент. Взял аккум 2008 г. выпуска , 75 Ач. год назад оставалось 30Ач. Разрядил до 0, теперь заряжаю обратной полярностью. 10час никакого заряда не было, сейчас идет при напр. 14В ток 5А.


Вернуться наверх
 
Не в сети
 Заголовок сообщения: Re: Заряд и восстановление аккумулятора
СообщениеДобавлено: Вт июл 20, 2021 17:58:10 
Мудрый кот

Карма: 10
Рейтинг сообщений: 278
Зарегистрирован: Пт мар 26, 2010 17:16:52
Сообщений: 1799
Откуда: Kazan
Рейтинг сообщения: 0
сэм, И что сейчас аккумулятор имеет обратную полярность?
Отключите от зарядки на сутки и замерьте напряжение и отдаваемый ток.


Вернуться наверх
 
Не в сети
 Заголовок сообщения: Re: Заряд и восстановление аккумулятора
СообщениеДобавлено: Вт июл 20, 2021 18:44:31 
Друг Кота

Карма: 6
Рейтинг сообщений: 303
Зарегистрирован: Вт авг 26, 2008 14:36:02
Сообщений: 5248
Откуда: москва
Рейтинг сообщения: 0
Аккум заимел обратную полярность, разрядил током 5А. емкость получилась около тех же 30Ач. Сейчас делаю повторную зарядку обратной полярностью, будем посмотреть , что с емкостью станет.


Вернуться наверх
 
Показать сообщения за:  Сортировать по:  Вернуться наверх
Начать новую тему Ответить на тему  [ Сообщений: 131 ]    , , , , 5, ,  

Часовой пояс: UTC + 3 часа


Кто сейчас на форуме

Сейчас этот форум просматривают: нет зарегистрированных пользователей и гости: 19


Вы не можете начинать темы
Вы не можете отвечать на сообщения
Вы не можете редактировать свои сообщения
Вы не можете удалять свои сообщения
Вы не можете добавлять вложения

Найти:
Перейти:  


Powered by phpBB © 2000, 2002, 2005, 2007 phpBB Group
Русская поддержка phpBB
Extended by Karma MOD © 2007—2012 m157y
Extended by Topic Tags MOD © 2012 m157y