Например TDA7294

Форум РадиоКот • Просмотр темы - питание топливного насоса (подогреватель пжд 12б)
Форум РадиоКот
Здесь можно немножко помяукать :)

Текущее время: Вт дек 23, 2025 14:30:35

Часовой пояс: UTC + 3 часа


ПРЯМО СЕЙЧАС:



Начать новую тему Ответить на тему  [ Сообщений: 83 ]    , , , , 5
Автор Сообщение
Не в сети
 Заголовок сообщения: Re: питание топливного насоса (подогреватель пжд 12б)
СообщениеДобавлено: Вт янв 03, 2017 09:08:00 
Держит паяльник хвостом
Аватар пользователя

Карма: 1
Рейтинг сообщений: 62
Зарегистрирован: Чт янв 13, 2011 13:51:26
Сообщений: 986
Рейтинг сообщения: 0
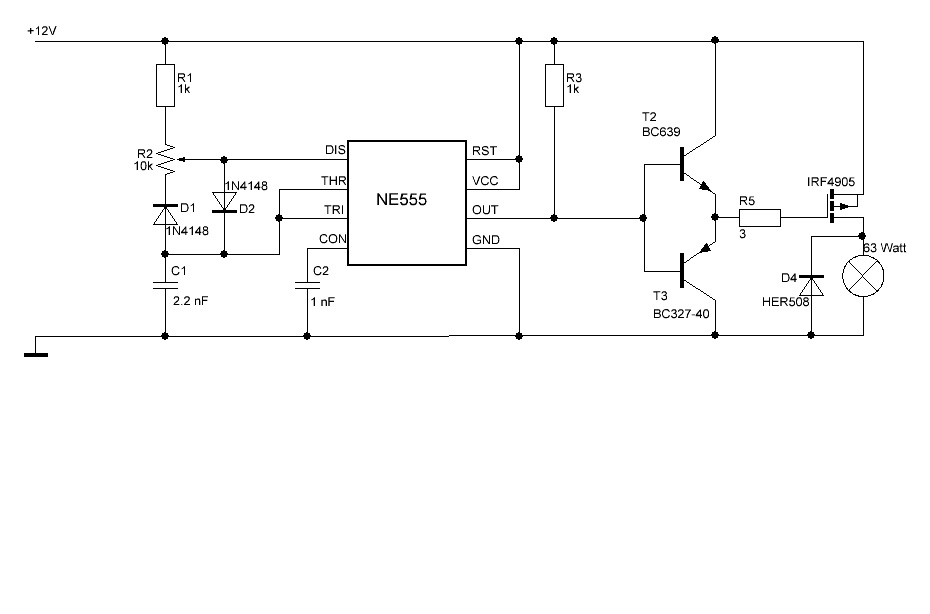
Сама 555, потребляет 3-5мА. Но это только внутреннее потребление. А ток управления полевиками?
Вообще, думается при таких токах потребления, не получится обойтись без драйвера открытия-закрытия.
Иначе, время переключения полевиков будет слишком велико. А длинное переключение, это повышенный нагрев.


Вложения:
555.JPG [47.04 KiB]
Скачиваний: 401
Вернуться наверх
 
Не в сети
 Заголовок сообщения: Re: питание топливного насоса (подогреватель пжд 12б)
СообщениеДобавлено: Вт янв 03, 2017 16:46:14 
Первый раз сказал Мяу!

Зарегистрирован: Чт мар 31, 2016 16:11:17
Сообщений: 32
Рейтинг сообщения: 0
в инструкции написано потребление печки на установившемся режиме работы потребляемая мощность не более 36 вт. ток всего-то полтора ампера, разве нужны драйвера?


Вернуться наверх
 
Не в сети
 Заголовок сообщения: Re: питание топливного насоса (подогреватель пжд 12б)
СообщениеДобавлено: Чт фев 15, 2024 08:53:44 
Родился

Зарегистрирован: Чт фев 15, 2024 08:17:42
Сообщений: 10
Рейтинг сообщения: 0
Собрал плату для питания топливного насоса по указанной "серым волком" схеме. Схема рабочая, но немного пришлось доработать.
Схема у меня используется для питания насоса подачи топлива от автономки. Обычный китайский на 22 мл. Запустив насос по схеме от СВ, насос через пять мин был офигенно горячий. Немного подумав, допёрло, что длина импульса большая, катушка в насосе тупо перегревается. Покапавшись на просторах интернета, набрёл на схему независимой регулировки частоты и скважности импульсов(на большинстве схем они зависимые). Методом тыка подобрал нужные параметры. В итоге: пол часа работы насоса - он холодный. Изменения обвёл зелёным.
Может кому понадобится.


Вложения:
Комментарий к файлу: Сам узел в оригинале
Fig_1_Rus.gif [13.87 KiB]
Скачиваний: 64
Комментарий к файлу: Схема конкретно для насоса
схема изм.jpg [62.68 KiB]
Скачиваний: 109
Вернуться наверх
 
Показать сообщения за:  Сортировать по:  Вернуться наверх
Начать новую тему Ответить на тему  [ Сообщений: 83 ]    , , , , 5

Часовой пояс: UTC + 3 часа


Кто сейчас на форуме

Сейчас этот форум просматривают: нет зарегистрированных пользователей и гости: 18


Вы не можете начинать темы
Вы не можете отвечать на сообщения
Вы не можете редактировать свои сообщения
Вы не можете удалять свои сообщения
Вы не можете добавлять вложения

Найти:
Перейти:  


Powered by phpBB © 2000, 2002, 2005, 2007 phpBB Group
Русская поддержка phpBB
Extended by Karma MOD © 2007—2012 m157y
Extended by Topic Tags MOD © 2012 m157y