Например TDA7294

Форум РадиоКот • Просмотр темы - Китайский контроллер DRL-
Форум РадиоКот
Здесь можно немножко помяукать :)

Текущее время: Сб фев 07, 2026 23:28:21

Часовой пояс: UTC + 3 часа


ПРЯМО СЕЙЧАС:



Начать новую тему Ответить на тему  [ Сообщений: 13 ] 
Автор Сообщение
Не в сети
 Заголовок сообщения: Китайский контроллер DRL-
СообщениеДобавлено: Пн янв 05, 2026 18:33:25 
Встал на лапы
Аватар пользователя

Зарегистрирован: Пт ноя 28, 2014 21:33:15
Сообщений: 99
Рейтинг сообщения: 0
Изображение
Доброго дня Уважаемые Коты!
Беда случилась.
Стоял у меня в машине контроллер ДХО то что на фото выше. Ну и заметил что ДХОшки у меня включаются не после пуска двигателя когда напряжение в бортсети поднимается выше 14V а вот прям сразу, сразу.
Снял я эту китайскую приблудину, разобрал,
Изображение
Проверил исправность транзисторов и разочаровался, и силовой транзистор и транзистор на управление силового транзистора неисправны. Силовой транзистор пробит по всем выводам, транзистор на управление, пробит база-коллектор переход. Начались поиски этих транзисторов. китайцы конечно хитрые, затерли название транзисторов так же и самой восьминогой микросхемы, оставили только название на стабилизаторе напряжения 78L05. ну в общем порыв в интернете я нашел что там за силовой транзистор стоит, сначала думал, что стоит mosfet, а оказалось биполярник В772m, ну это ладно, заменим транзистор, авот что бы выяснить какой стоит второй транзистор пришлось перекатать схему на листок. ну и собственно сама схема тут.
Изображение
В целом вопросов по замене транзисторов у меня нет, у меня вопрос в другом: подскажите что за микросхема стоит в этом контроллере? и еще смущает резистор в цепи базы силового транзистора с номиналом 0ом :dont_know:
Сначала думал что NE555, но увы распиновка не совпадает. перерыл кучи всего в поисках хотя бы чего либо подходящего по распиновке микросхемы, и тоже без результата.
Спасибо всем кто откликнется и прояснит название этой микросхемы
P/S на схему сильно не смотрите по названиям транзисторов, в протеусе не нашлось родных названий,

_________________
я не могу говорить лживые комплименты, по этому говорю искринние гадости....


Вернуться наверх
 
Не в сети
 Заголовок сообщения: Re: Китайский контроллер DRL-
СообщениеДобавлено: Вт янв 06, 2026 06:05:57 
Опытный кот

Карма: -5
Рейтинг сообщений: 98
Зарегистрирован: Ср янв 02, 2013 21:32:54
Сообщений: 863
Рейтинг сообщения: 0
В китайском контроллере DRL- применяется китайский микроконтроллер.
Вроде таких.
https://www.padauk.com.tw/index_en.aspx
https://www.fremontmicro.com/en/#/support/2

Заменяется подходящим по смыслу и понятным
по применению PIC12Fxxx (VCC GND совпадает) с созданием прошивки.


Вернуться наверх
 
Не в сети
 Заголовок сообщения: Re: Китайский контроллер DRL-
СообщениеДобавлено: Вт янв 06, 2026 07:08:34 
Друг Кота
Аватар пользователя

Карма: 59
Рейтинг сообщений: 2237
Зарегистрирован: Чт янв 26, 2012 16:44:29
Сообщений: 19839
Откуда: Таксимо
Рейтинг сообщения: 0
А принцип работы этой платки? Только при 14 вольтах включаться и все? Тонда мб и на тл431 сделать, зачем там чип

_________________
Мои поставщики запчастей с отличной репутацией
texnomag.ru
radioremont.com
pl-1.org
4ip.info
elitan.ru


Вернуться наверх
 
Не в сети
 Заголовок сообщения: Re: Китайский контроллер DRL-
СообщениеДобавлено: Вт янв 06, 2026 10:06:40 
Встал на лапы
Аватар пользователя

Зарегистрирован: Пт ноя 28, 2014 21:33:15
Сообщений: 99
Рейтинг сообщения: 0
А принцип работы этой платки? Только при 14 вольтах включаться и все? Тонда мб и на тл431 сделать, зачем там чип

не при 14В а при 13,2 приблизительно, и отключает питание через 20-30 сек. вот этот экземпляр с функцией при подаче напряжения на управляющий провод (3) от габаритов отключает ДХО. есть такие же экземпляры которые диммируют ДХО при подаче напряжения на управляющий провод, есть экземпляры у которых силовой транзистор подключен к GND, то есть как это сказать, нагрузка управляется через GND. мне вот попался такой экземпляр где силовой транзистор стоит на плюсовой шине

Добавлено after 3 minutes 43 seconds:
В китайском контроллере DRL- применяется китайский микроконтроллер.
Вроде таких.
https://www.padauk.com.tw/index_en.aspx
https://www.fremontmicro.com/en/#/support/2

Заменяется подходящим по смыслу и понятным
по применению PIC12Fxxx (VCC GND совпадает) с созданием прошивки.

Спасибо, за информацию. уверенности нет что после смены транзисторов этот девайс заработает. если не заработает тогда закажу новый или на самом деле соберу на TL431. вот только с ней есть вопросы, как заставить ее оставаться включённой при снижении напряжения, то есть вытянуть время переключения из одного состояния в другое.

Добавлено after 6 minutes 13 seconds:
и еще некая особенность, у сына в авто этот контроллер без проблем отработал 4 года, потом накрылся, причем накрылся механическим способом, его случайно придавили так что плата пополам, у товарища в x-treil отработал два года, потом накрылся, у меня отработал год.
ну скорее всего причину того что он у меня отрыгнул, то что было на его выход подключено реле, без дополнительного обратно ходового диода. так как ясно-понятно что эта коробочка дофига ампер не вытянет.

_________________
я не могу говорить лживые комплименты, по этому говорю искринние гадости....


Вернуться наверх
 
Эиком - электронные компоненты и радиодетали
Не в сети
 Заголовок сообщения: Re: Китайский контроллер DRL-
СообщениеДобавлено: Вт янв 06, 2026 10:58:38 
Друг Кота
Аватар пользователя

Карма: 182
Рейтинг сообщений: 8337
Зарегистрирован: Пт фев 04, 2011 17:57:51
Сообщений: 20092
Откуда: Рыбинск
Рейтинг сообщения: 1
Медали: 1
Лучший человек Форума 2017 (1)
livek писал(а):
сначала думал, что стоит mosfet, а оказалось биполярник В772m,
Ага, с нулевым резистором в базе. :facepalm: Мосфет там должен стоять Р канальный.


Вернуться наверх
 
Не в сети
 Заголовок сообщения: Re: Китайский контроллер DRL-
СообщениеДобавлено: Вт янв 06, 2026 12:19:21 
Встал на лапы
Аватар пользователя

Зарегистрирован: Пт ноя 28, 2014 21:33:15
Сообщений: 99
Рейтинг сообщения: 0
livek писал(а):
сначала думал, что стоит mosfet, а оказалось биполярник В772m,
Ага, с нулевым резистором в базе. :facepalm: Мосфет там должен стоять Р канальный.

так даже для мосфета не должно быть там резистора с нулевым сопротивлением. хотя бы минимум 10ом :dont_know:

Добавлено after 1 minute 44 seconds:
про транзистор биполярник я в интернете выискал, там точно такой же контроллер описывался.
если мосфет значит надо искать мосфет в таком корпусе

Добавлено after 2 minutes 8 seconds:
:facepalm: но опять же, мосфет не может так прощить чтобы он звонился ну прям по всем выводам во все стороны

Изображение Изображение Изображение

_________________
я не могу говорить лживые комплименты, по этому говорю искринние гадости....


Вернуться наверх
 
Не в сети
 Заголовок сообщения: Re: Китайский контроллер DRL-
СообщениеДобавлено: Вт янв 06, 2026 13:22:11 
Опытный кот

Карма: -5
Рейтинг сообщений: 98
Зарегистрирован: Ср янв 02, 2013 21:32:54
Сообщений: 863
Рейтинг сообщения: 0
Чип всегда.
Потому что проще не бывает.
Измерение напряжения , ожидание включения, таймеры всякие
и всякое разнообразное управление.

Если микроконтроллер выше понимания тогда
заменяем его тумблером и управляем сами.
TL431, 555 и вообще все старые идеи не актуальны.
Купить новое и не морочить голову .

Для освоения микроконтроллера на детском уровне.
https://www.flowcode.com

livek писал(а):
мосфет не может так прощить чтобы он звонился ну прям по всем выводам во все стороны

Штук 50 а может и больше за последнее время горелых видел.
Как они там звонятся не обращал внимания.
Теперь начну. :)


Вернуться наверх
 
Не в сети
 Заголовок сообщения: Re: Китайский контроллер DRL-
СообщениеДобавлено: Вт янв 06, 2026 14:40:12 
Встал на лапы
Аватар пользователя

Зарегистрирован: Пт ноя 28, 2014 21:33:15
Сообщений: 99
Рейтинг сообщения: 0
да я сильно не замарачиваюсь, просто интересно стало. ну теперь выяснилось что ту стоит МК PIC (скорее всего) попробую заменить транзисторы, если не очухкется коробочка, закажу новую и дело в шляпе. самый дешманский контроллер дхо на "ОЗОН"146 рублей,
Спасибо всем за подсказки :beer:
вместо биполярника поставлю мосфет IRFR5505. а то на самом деле как то странно то что в цепи управления резистор нулевого сопротивления. может и его сразу сменю на резистор в 30-50ом

Добавлено after 6 minutes 42 seconds:
Для освоения микроконтроллера на детском уровне.

ну с PIC я еще не встречался, в основном ATMEGA

Добавлено after 5 minutes 16 seconds:
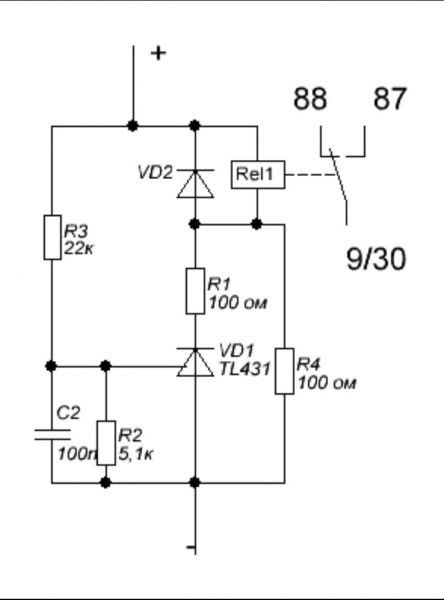
да уж раз зашла речь про TL431, типовых схем куча всяких, но подскажите тогда как вытянуть время удержания в включенном состоянии если допустим напряжение кратковременно просядет до 12.8В.
допустим я подберу делитель напряжения что бы TLка переключалась при положенных 13,2-13,3В, и как заставить ее быть включённой определенное время если напряжение будет ниже порога?

Добавлено after 6 minutes 47 seconds:
Изображение
так, да не так.
картинка из поисковика выдернута, стоит как раз наверно заменить реле на мосфет, и добавить конденсатор побольше емкости на нижнее плечо делителя напряжения. Верно?

Добавлено after 14 minutes 14 seconds:
а ну еще видел дополниетльно резистор на 160к в цепь управления стабилитроном для увеличения гистерезиса

Добавлено after 2 minutes 17 seconds:
Изображение
типа вот как то вот так

_________________
я не могу говорить лживые комплименты, по этому говорю искринние гадости....


Вернуться наверх
 
Не в сети
 Заголовок сообщения: Re: Китайский контроллер DRL-
СообщениеДобавлено: Вт янв 06, 2026 16:07:28 
Опытный кот

Карма: -5
Рейтинг сообщений: 98
Зарегистрирован: Ср янв 02, 2013 21:32:54
Сообщений: 863
Рейтинг сообщения: 0
livek писал(а):
что ту стоит МК PIC (скорее всего)

Китайский там микроконтроллер.
МК PIC возможно приделать.
Платка останется та же.

livek писал(а):
да уж раз зашла речь про TL431

Это тупиковая ветвь.
Вопросы уже появились и при их решении всегда будет - хвост вытащил нос увяз.

livek писал(а):
включённой определенное время если напряжение будет ниже порога?

Зарядную и разрядную цепь разделить диодами и сделать разные резисторы по этим направлениям.
Конденсатор быстро зарядился и медленно (определенное время) разряжается.

livek писал(а):
ну с PIC я еще не встречался, в основном ATMEGA

Наверняка заливали чужую прошивку и на этом дело кончалось.
Если бы сами писали то знали бы что все микроконтроллеры по одним правилам работают.
И все TLовские вопросы решают на раз.

После покупки нового полезно, пока не сгорел, списать что там к чему.


Вернуться наверх
 
Не в сети
 Заголовок сообщения: Re: Китайский контроллер DRL-
СообщениеДобавлено: Вт янв 06, 2026 17:32:54 
Встал на лапы
Аватар пользователя

Зарегистрирован: Пт ноя 28, 2014 21:33:15
Сообщений: 99
Рейтинг сообщения: 0
ну да, немного обидно на счет того что "типа я не работал с МК"....
ну и фиг с ним

_________________
я не могу говорить лживые комплименты, по этому говорю искринние гадости....


Вернуться наверх
 
Не в сети
 Заголовок сообщения: Re: Китайский контроллер DRL-
СообщениеДобавлено: Сб янв 10, 2026 12:08:15 
Встал на лапы
Аватар пользователя

Зарегистрирован: Пт ноя 28, 2014 21:33:15
Сообщений: 99
Рейтинг сообщения: 0
Изображение
вот пришел новый контроллер ДХО. схема абсолютно такая же, из плюсов только то что имена транзисторов имеются. по поиску искал силовой транзистор, но почему то не нашел точно его определение, но большинство ссылок идут на то что это PNP транзистор. но опять же "G" вывод у него наглухо подключается к минусовой шине при открытии первого транзистора. я в растерянности немного.

_________________
я не могу говорить лживые комплименты, по этому говорю искринние гадости....


Вернуться наверх
 
Не в сети
 Заголовок сообщения: Re: Китайский контроллер DRL-
СообщениеДобавлено: Сб янв 10, 2026 13:35:25 
Опытный кот

Карма: -5
Рейтинг сообщений: 98
Зарегистрирован: Ср янв 02, 2013 21:32:54
Сообщений: 863
Рейтинг сообщения: -1
livek писал(а):
ну и фиг с ним


Вернуться наверх
 
Не в сети
 Заголовок сообщения: Re: Китайский контроллер DRL-
СообщениеДобавлено: Сб янв 10, 2026 14:45:16 
Друг Кота
Аватар пользователя

Карма: 59
Рейтинг сообщений: 692
Зарегистрирован: Вт сен 25, 2012 23:13:41
Сообщений: 5678
Откуда: г.Дзержинск Нижегородской обл.
Рейтинг сообщения: 0
...большинство ссылок идут на то что это PNP транзистор.
Не знаю куда там заводят Вас эти ссылки, но судя по схеме включения это п-канальный мосфет. Потыкайте в него тестером и убедитесь сами.

_________________
Спасение утопающих дело рук самих утопающих.


Вернуться наверх
 
Показать сообщения за:  Сортировать по:  Вернуться наверх
Начать новую тему Ответить на тему  [ Сообщений: 13 ] 

Часовой пояс: UTC + 3 часа


Кто сейчас на форуме

Сейчас этот форум просматривают: нет зарегистрированных пользователей и гости: 8


Вы не можете начинать темы
Вы не можете отвечать на сообщения
Вы не можете редактировать свои сообщения
Вы не можете удалять свои сообщения
Вы не можете добавлять вложения

Найти:
Перейти:  


Powered by phpBB © 2000, 2002, 2005, 2007 phpBB Group
Русская поддержка phpBB
Extended by Karma MOD © 2007—2012 m157y
Extended by Topic Tags MOD © 2012 m157y