Например TDA7294

Форум РадиоКот • Просмотр темы - Индикатор работы свечей накаливания
Форум РадиоКот
Здесь можно немножко помяукать :)

Текущее время: Чт янв 08, 2026 09:32:02

Часовой пояс: UTC + 3 часа


ПРЯМО СЕЙЧАС:



Начать новую тему Ответить на тему  [ Сообщений: 6 ] 
Автор Сообщение
Не в сети
 Заголовок сообщения: Индикатор работы свечей накаливания
СообщениеДобавлено: Вт янв 16, 2024 14:03:30 
Родился

Зарегистрирован: Вт янв 16, 2024 13:46:28
Сообщений: 1
Рейтинг сообщения: 0
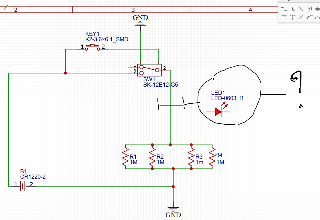
Доброго дня, в машине сгорело реле управления свечами накаливания, на стоянке быстро прокинул напрямую от аккумулятора и 2е пластины в салон которые идут в разрез плюса питания на свечи(минус постоянно на свечах), хотелось бы установить кнопку, но т.к там 4е свечи каждая из которых жрёт по 10А, кнопка успешно в момент включения нагрелась и перегорела за считанные секунды, нашёл реле 95VW 10K705CA вроде на 70А, но доверия ей если честно нет, и что-то мне показывает что может вполне слипнуться, поэтому хотелось бы установить между реле и свечами led индикатор, как это проще всего оформить и вставить туда параллельно 3.3v светодиод что бы через него этот большой ток не пропускать?
Псевдо-принципиальная схема в вложении


Вложения:
2FalU2m.png [60.91 KiB]
Скачиваний: 67
Вернуться наверх
 
В сети
 Заголовок сообщения: Re: Индикатор работы свечей накаливания
СообщениеДобавлено: Вт янв 16, 2024 19:48:29 
Друг Кота
Аватар пользователя

Карма: 17
Рейтинг сообщений: 467
Зарегистрирован: Ср ноя 11, 2009 17:19:30
Сообщений: 5592
Откуда: Воронеж
Рейтинг сообщения: 0
По напряжению на них проще всего. Но вообще, надо просто сменить штатное реле. Иначе резко повышается шанс спалить автомобиль.

_________________
"Привет!" - соврал он.


Вернуться наверх
 
Не в сети
 Заголовок сообщения: Re: Индикатор работы свечей накаливания
СообщениеДобавлено: Вт янв 16, 2024 20:07:53 
Друг Кота

Карма: 6
Рейтинг сообщений: 303
Зарегистрирован: Вт авг 26, 2008 14:36:02
Сообщений: 5248
Откуда: москва
Рейтинг сообщения: 0
У меня стоит реле на 80А. Ели есть сомнение , что 70 не потянет, поставте 2впараллель


Вернуться наверх
 
Не в сети
 Заголовок сообщения: Re: Индикатор работы свечей накаливания
СообщениеДобавлено: Вт янв 16, 2024 20:08:19 
Друг Кота
Аватар пользователя

Карма: 31
Рейтинг сообщений: 903
Зарегистрирован: Пт сен 10, 2021 15:19:36
Сообщений: 6217
Откуда: Протвино
Рейтинг сообщения: 0
да светодиод с резистором ~1k параллельно свечам.
вообще 40A не богвесть какой ток да и он меньше в реальности ~30 обычно на 4 горшка, немцы кнопочки обогрева заднего стекла часто делают безрелейными и там тож ~40A (если такая есть под рукой то ее можно временно попользовать)

важно чтоб провода толстые были и хорошо проложены. ато акк убить это одно а автомобиль запалить - другое


Вернуться наверх
 
Эиком - электронные компоненты и радиодетали
Не в сети
 Заголовок сообщения: Re: Индикатор работы свечей накаливания
СообщениеДобавлено: Вт янв 16, 2024 22:37:20 
Грызет канифоль

Зарегистрирован: Вт окт 21, 2014 15:29:48
Сообщений: 257
Откуда: Смоленск
Рейтинг сообщения: 0
1 Купить оригинальное реле и не мудрить!
2 поставить мощное реле,а на индикатор кинуть провод с выхода реле(провод на свечи)
3 Использовать в разрыв силового провода на свечи токовый шунт ,а с шунта использовать падение напряжения для индикации потребления тока свечами


Вернуться наверх
 
Не в сети
 Заголовок сообщения: Re: Индикатор работы свечей накаливания
СообщениеДобавлено: Ср янв 17, 2024 01:21:18 
Вымогатель припоя

Карма: -12
Рейтинг сообщений: 18
Зарегистрирован: Вс дек 17, 2023 10:19:52
Сообщений: 640
Рейтинг сообщения: 0
датчик тока - это пять витков проволоки вокруг геркона 20 мм (для 5-10 А или подобрать)

_________________
и все теперь знают, кто чмо


Вернуться наверх
 
Показать сообщения за:  Сортировать по:  Вернуться наверх
Начать новую тему Ответить на тему  [ Сообщений: 6 ] 

Часовой пояс: UTC + 3 часа


Кто сейчас на форуме

Сейчас этот форум просматривают: нет зарегистрированных пользователей и гости: 16


Вы не можете начинать темы
Вы не можете отвечать на сообщения
Вы не можете редактировать свои сообщения
Вы не можете удалять свои сообщения
Вы не можете добавлять вложения

Найти:
Перейти:  


Powered by phpBB © 2000, 2002, 2005, 2007 phpBB Group
Русская поддержка phpBB
Extended by Karma MOD © 2007—2012 m157y
Extended by Topic Tags MOD © 2012 m157y