Например TDA7294

Форум РадиоКот • Просмотр темы - индикация включения обм на светодиоде переменное напряжение
Форум РадиоКот
Здесь можно немножко помяукать :)

Текущее время: Пт мар 13, 2026 13:43:04

Часовой пояс: UTC + 3 часа


ПРЯМО СЕЙЧАС:



Начать новую тему Ответить на тему  [ Сообщений: 65 ]    , 2, ,  
Автор Сообщение
 Заголовок сообщения: Re: индикация включения обм на светодиоде переменное напряже
СообщениеДобавлено: Пн янв 09, 2023 22:18:23 
Поставщик валерьянки для Кота
Аватар пользователя

Карма: 40
Рейтинг сообщений: 495
Зарегистрирован: Ср июл 15, 2015 19:03:17
Сообщений: 1910
Откуда: Могилев
Рейтинг сообщения: 0
gsmart всё верно написал, берёте ваш светодиод, параллельно ему включаете в обратном направлении обычный диод(например 1N4148),дальше последовательно с этой гирляндой конденсатор на 0,1мкф( 630в) +резистор на 10кОм( 0,25 Вт) и втыкаете крайние выводы этой приблуды куда надо, где переменка 50Гц гуляет, светодиод будет светится(точнее быстро-быстро мерцать с частотой 50раз в секунду) чисто от переменного напряжения, от постоянного- ни-ни. Подключать данную приблуду можно хоть в 220 вольт.

_________________
Ом намо Бха га ва-тэ,Васу дэва -йа.


Вернуться наверх
 
 Заголовок сообщения: Re: индикация включения обм на светодиоде переменное напряже
СообщениеДобавлено: Пн янв 09, 2023 22:23:00 
Друг Кота
Аватар пользователя

Карма: 96
Рейтинг сообщений: 1505
Зарегистрирован: Вт мар 16, 2010 22:02:27
Сообщений: 15516
Откуда: ДОНЕЦК
Рейтинг сообщения: 0
Телекот писал(а):
Ага идёт продолжение темы, кому то делать нечего.
viewtopic.php?f=11&t=33923

Не совсем так... В данном случае таки низковольтный индикатор.
Правда не совсем понятно зачем - в любом случае обмотка транса на что-то нагружена - вот у того "что-то" и ставим индикатор...
Заметно проще будет расчет (если автобаланс на стабилизаторе тока сложно соорудить).
:dont_know:


Вернуться наверх
 
 Заголовок сообщения: Re: индикация включения обм на светодиоде переменное напряже
СообщениеДобавлено: Вт янв 10, 2023 00:35:09 
Друг Кота
Аватар пользователя

Карма: 95
Рейтинг сообщений: 2429
Зарегистрирован: Пт май 18, 2007 22:56:58
Сообщений: 26671
Рейтинг сообщения: 0
Один диод это все фигня.
Будете лицезреть постоянное мерцание. Очень даже видимое. Кому-то может и пофиг, но меня бесит.
Лучше диодный мост. Они мелкие стоят копейки. И мерцания уже практически не видно.

А ток (резистор) неплохо подбирать по желаемой яркости, если светодиод яркий. Часто нужно убавлять мощность просто чтобы не слепил как фонарь бешенный. Единицы миллиампер нынче вполне нормальное решение.

_________________
Не променяю медь на ржавую несгорайку!


Последний раз редактировалось Upgrader Вт янв 10, 2023 00:38:05, всего редактировалось 2 раз(а).

Вернуться наверх
 
 Заголовок сообщения: Re: индикация включения обм на светодиоде переменное напряже
СообщениеДобавлено: Вт янв 10, 2023 00:37:14 
Друг Кота

Карма: 67
Рейтинг сообщений: 1966
Зарегистрирован: Сб дек 18, 2021 19:25:32
Сообщений: 12867
Рейтинг сообщения: 0
Serj66610, а зачем последовательно конденсатор? в сети вряд ли возникнет постоянное напряжение.


Вернуться наверх
 
Эиком - электронные компоненты и радиодетали
 Заголовок сообщения: Re: индикация включения обм на светодиоде переменное напряже
СообщениеДобавлено: Вт янв 10, 2023 00:53:16 
Друг Кота
Аватар пользователя

Карма: 123
Рейтинг сообщений: 7959
Зарегистрирован: Сб сен 13, 2014 16:27:32
Сообщений: 39197
Откуда: СпиртоГонск созвездия Омега
Рейтинг сообщения: 3
Упоротые долбодятлы почемуто УПОРНО И ВО ВСЕХ ТЕМАХ ПРЕДЛАГАЮТ запитать бедный диод от кондерно гавноболаста... еще можно понять жадюг у кетаюзных ултралофбюджетных диводных лапдках но в индикаторном диоде ЭТО ПРОСМТО ШИЗОФРЕНИЯ даже при 230 сети современый краснй диот ярко светит менедаж мене1ма... при напруге 12-30в ваше хрень полная
кроме диода 1n4007 и резисстора там чтото лишнее

_________________
ZМудрость(Опыт и выдержка) приходит с годами.
Все Ваши беды и проблемы, от недостатка знаний.
Умный и у дурака научится, а дураку и ..
Алберт Ейнштейн не поможет и ВВП не спасет.и МЧС опаздает


Вернуться наверх
 
 Заголовок сообщения: Re: индикация включения обм на светодиоде переменное напряже
СообщениеДобавлено: Вт янв 10, 2023 01:02:55 
Друг Кота
Аватар пользователя

Карма: 59
Рейтинг сообщений: 2255
Зарегистрирован: Чт янв 26, 2012 16:44:29
Сообщений: 20067
Откуда: Таксимо
Рейтинг сообщения: 0
Согласен, есть диодные мосты размером с оптопару 817. Но ниже я писал что диоды магазинские двойные с резистором уже внутри. Просто цепляй 24 хоть постоянку хоть пременку

_________________
Мои поставщики запчастей с отличной репутацией
texnomag.ru
radioremont.com
pl-1.org
4ip.info
elitan.ru


Вернуться наверх
 
 Заголовок сообщения: Re: индикация включения обм на светодиоде переменное напряже
СообщениеДобавлено: Вт янв 10, 2023 01:21:23 
Друг Кота
Аватар пользователя

Карма: 123
Рейтинг сообщений: 7959
Зарегистрирован: Сб сен 13, 2014 16:27:32
Сообщений: 39197
Откуда: СпиртоГонск созвездия Омега
Рейтинг сообщения: 0
Изображение
8)

даже не представляю шо надо было курить чтоб такое придумать... в индикаторном диоде который просто индицирует подачу питания на девайс ..
и да SUPERBEST

лучшим решением там будет дополнителная отделная обмотка
на 3-5в в тране от которой и запитывается диод просто через гасяший резистор


ране имено так поступали в пром девайсах но исползовали лампу Илича на 3.5-13.5в с цоколем е9 или бескорпуснные лампы НСМ6-20 и НСМ10-55
кстати для ТС ватора применени мелкой лампы Е9 на 28в или комутаторной на КМ24-90 с доп резисторм ноже весма ращумно арматура этих ламп имет разные по форрме линзы и транпаренттабло
срок службы если подавать чуть заниженое притание18-20в нередко превышает срок службы девайса а яркость стол хороща что их видно даже солнечным днем
спецдиоды индикаторные для переменки таки да есть но увы НИЖЕ ЛЮБОЙ КРИТИКИ.. даже не думайте для 230vac много хуже неонок для боле низких напряжени внутрений резистор избыточен(они расчитаны на 127 и 240в 2 вида ) тут лучше взят 2полярный диот +сответствующий напруге резистор...но по болшому счето это тоже уже изврат...СМ ВЫШЕ

_________________
ZМудрость(Опыт и выдержка) приходит с годами.
Все Ваши беды и проблемы, от недостатка знаний.
Умный и у дурака научится, а дураку и ..
Алберт Ейнштейн не поможет и ВВП не спасет.и МЧС опаздает


Последний раз редактировалось musor Вт янв 10, 2023 01:25:27, всего редактировалось 1 раз.

Вернуться наверх
 
 Заголовок сообщения: Re: индикация включения обм на светодиоде переменное напряже
СообщениеДобавлено: Вт янв 10, 2023 01:24:38 
Друг Кота

Карма: 67
Рейтинг сообщений: 1966
Зарегистрирован: Сб дек 18, 2021 19:25:32
Сообщений: 12867
Рейтинг сообщения: 0
можно сделать маленький умформер


Вернуться наверх
 
 Заголовок сообщения: Re: индикация включения обм на светодиоде переменное напряже
СообщениеДобавлено: Вт янв 10, 2023 01:28:30 
Друг Кота
Аватар пользователя

Карма: 123
Рейтинг сообщений: 7959
Зарегистрирован: Сб сен 13, 2014 16:27:32
Сообщений: 39197
Откуда: СпиртоГонск созвездия Омега
Рейтинг сообщения: 0
можно сделать маленький умформер

вы чо там на празниках КУРИЛИ/ПИЛИ???

_________________
ZМудрость(Опыт и выдержка) приходит с годами.
Все Ваши беды и проблемы, от недостатка знаний.
Умный и у дурака научится, а дураку и ..
Алберт Ейнштейн не поможет и ВВП не спасет.и МЧС опаздает


Вернуться наверх
 
 Заголовок сообщения: Re: индикация включения обм на светодиоде переменное напряже
СообщениеДобавлено: Вт янв 10, 2023 01:38:14 
Друг Кота

Карма: 67
Рейтинг сообщений: 1966
Зарегистрирован: Сб дек 18, 2021 19:25:32
Сообщений: 12867
Рейтинг сообщения: 0
почему в прошедшем времени? праздник только начался! :beer:

но офигенно же: сделать маленький умформер для светодиода! :)


Вернуться наверх
 
 Заголовок сообщения: Re: индикация включения обм на светодиоде переменное напряже
СообщениеДобавлено: Вт янв 10, 2023 02:01:53 
Друг Кота
Аватар пользователя

Карма: 59
Рейтинг сообщений: 2255
Зарегистрирован: Чт янв 26, 2012 16:44:29
Сообщений: 20067
Откуда: Таксимо
Рейтинг сообщения: 0
Маленький моторчик от фотика и маленький генератор на ось. А лучше турбинку и ветрогенератор.
Еще можно тэн греет пар и турбинку крутит

_________________
Мои поставщики запчастей с отличной репутацией
texnomag.ru
radioremont.com
pl-1.org
4ip.info
elitan.ru


Вернуться наверх
 
 Заголовок сообщения: Re: индикация включения обм на светодиоде переменное напряже
СообщениеДобавлено: Вт янв 10, 2023 02:40:38 
Друг Кота

Карма: 67
Рейтинг сообщений: 1966
Зарегистрирован: Сб дек 18, 2021 19:25:32
Сообщений: 12867
Рейтинг сообщения: 0
с паром неудобно - расходник присутствует, придется либо вручную подливать, либо делать конденсацию на базе маленького холодильника


Вернуться наверх
 
 Заголовок сообщения: Re: индикация включения обм на светодиоде переменное напряже
СообщениеДобавлено: Вт янв 10, 2023 02:44:45 
Друг Кота
Аватар пользователя

Карма: 146
Рейтинг сообщений: 6067
Зарегистрирован: Чт июн 04, 2009 21:06:49
Сообщений: 36290
Откуда: г.Мариинск
Рейтинг сообщения: 0
Медали: 1
Лучший человек Форума 2017 (1)
Конденсатор и закольцевать всё будет водяное кольцо.

_________________
Тем кого не устаревает наличия ошибок в моем тексте, оставляю права не пользоваться моими советами или просто не читать мои сообщения.


Вернуться наверх
 
 Заголовок сообщения: Re: индикация включения обм на светодиоде переменное напряже
СообщениеДобавлено: Вт янв 10, 2023 02:48:06 
Друг Кота

Карма: 67
Рейтинг сообщений: 1966
Зарегистрирован: Сб дек 18, 2021 19:25:32
Сообщений: 12867
Рейтинг сообщения: 0
а будет успевать конденсировать?


Вернуться наверх
 
 Заголовок сообщения: Re: индикация включения обм на светодиоде переменное напряже
СообщениеДобавлено: Вт янв 10, 2023 03:11:38 
Друг Кота
Аватар пользователя

Карма: 146
Рейтинг сообщений: 6067
Зарегистрирован: Чт июн 04, 2009 21:06:49
Сообщений: 36290
Откуда: г.Мариинск
Рейтинг сообщения: 0
Медали: 1
Лучший человек Форума 2017 (1)
Зависит от размера.
https://www.atomic-energy.ru/files/styl ... k=ChfyjaIj

_________________
Тем кого не устаревает наличия ошибок в моем тексте, оставляю права не пользоваться моими советами или просто не читать мои сообщения.


Вернуться наверх
 
 Заголовок сообщения: Re: индикация включения обм на светодиоде переменное напряже
СообщениеДобавлено: Вт янв 10, 2023 03:33:21 
Друг Кота
Аватар пользователя

Карма: 123
Рейтинг сообщений: 7959
Зарегистрирован: Сб сен 13, 2014 16:27:32
Сообщений: 39197
Откуда: СпиртоГонск созвездия Омега
Рейтинг сообщения: 0
о опять PerpetumMoobile изобретамм ????
кались народ чем ШИРЯЕТЕСЬ???

_________________
ZМудрость(Опыт и выдержка) приходит с годами.
Все Ваши беды и проблемы, от недостатка знаний.
Умный и у дурака научится, а дураку и ..
Алберт Ейнштейн не поможет и ВВП не спасет.и МЧС опаздает


Вернуться наверх
 
 Заголовок сообщения: Re: индикация включения обм на светодиоде переменное напряже
СообщениеДобавлено: Вт янв 10, 2023 03:46:53 
Друг Кота

Карма: 67
Рейтинг сообщений: 1966
Зарегистрирован: Сб дек 18, 2021 19:25:32
Сообщений: 12867
Рейтинг сообщения: 0
вариант от Телекот действительно, мобиле можно перпетум... пару секций надо убрать всё-таки, а то светодиод будет плохо виден.


Вернуться наверх
 
 Заголовок сообщения: Re: индикация включения обм на светодиоде переменное напряже
СообщениеДобавлено: Вт янв 10, 2023 14:46:42 
Встал на лапы

Карма: -4
Рейтинг сообщений: -29
Зарегистрирован: Вс июл 15, 2018 10:55:48
Сообщений: 113
Рейтинг сообщения: 0
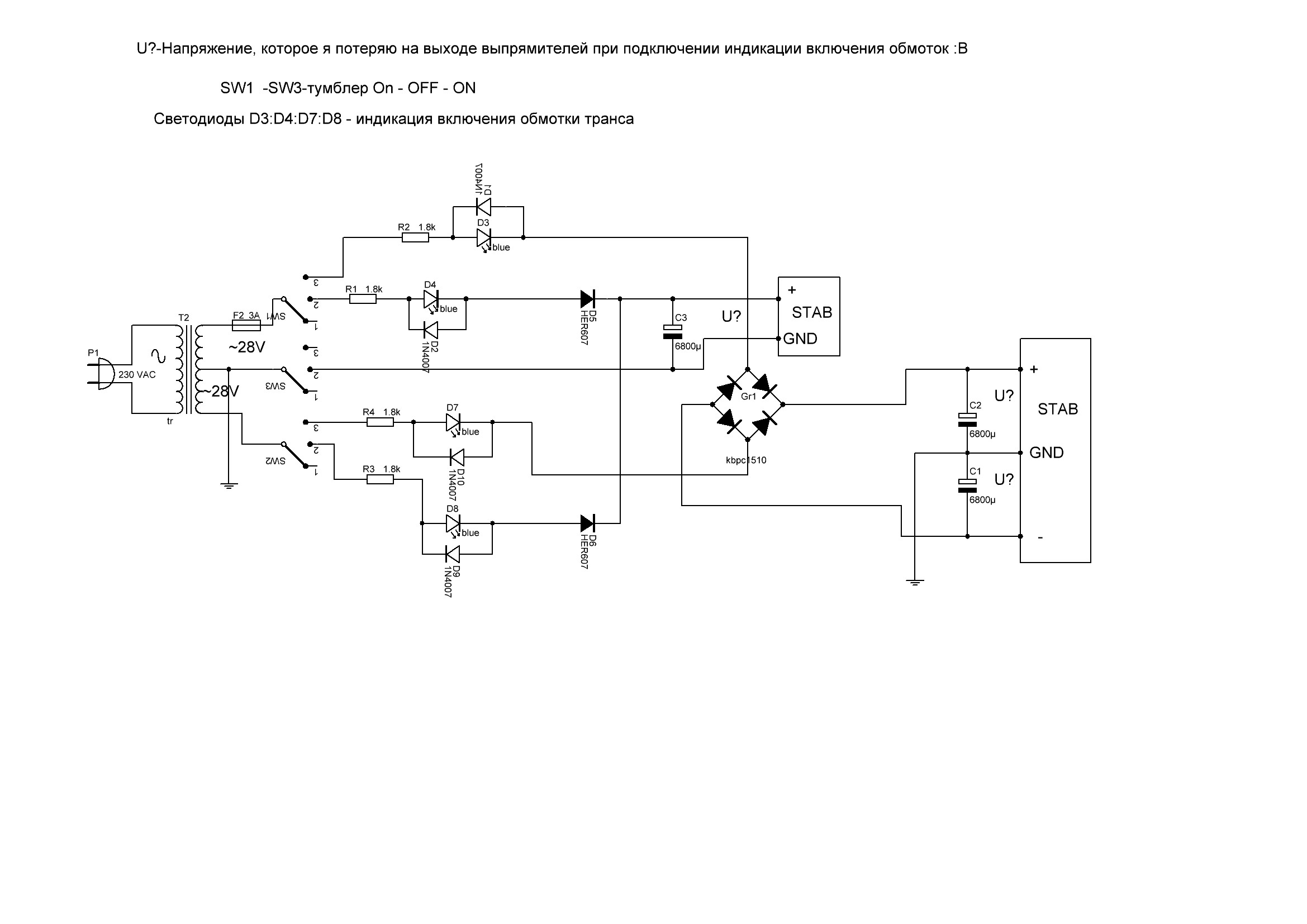
Вот схему включения набросал ,как хочу индикацию сделать .Интересуют следующие вопросы 1 .правильно ли я нарисовал схему включения :2.Сколько я потеряю напряжения при включении индикации работы обмоток :3.в монм первом сообщении расчет правильный или нет номинала и мощности резистора для светодиода .или как по другому пощитать его .или схему перерисовать по другому включения ??Жду ваших ответов и предложений безгранично благодарен за ранее .просьба сильно ногами не пинать если что неправильно .


Вложения:
Комментарий к файлу: схема включения
podkl.jpg [183.75 KiB]
Скачиваний: 116
Вернуться наверх
 
 Заголовок сообщения: Re: индикация включения обм на светодиоде переменное напряже
СообщениеДобавлено: Вт янв 10, 2023 15:20:17 
Друг Кота
Аватар пользователя

Карма: 146
Рейтинг сообщений: 6067
Зарегистрирован: Чт июн 04, 2009 21:06:49
Сообщений: 36290
Откуда: г.Мариинск
Рейтинг сообщения: 0
Медали: 1
Лучший человек Форума 2017 (1)
:)))

_________________
Тем кого не устаревает наличия ошибок в моем тексте, оставляю права не пользоваться моими советами или просто не читать мои сообщения.


Вернуться наверх
 
 Заголовок сообщения: Re: индикация включения обм на светодиоде переменное напряже
СообщениеДобавлено: Вт янв 10, 2023 15:54:07 
Встал на лапы

Карма: -4
Рейтинг сообщений: -29
Зарегистрирован: Вс июл 15, 2018 10:55:48
Сообщений: 113
Рейтинг сообщения: 0
ТЕлекот ну и чего смеюмося ?что не так если грамотный тени носом где не так .смайликами общаться открытый "грамматическая ошибка на уровне 4 класса" соцсетей ...

Добавлено after 1 minute 10 seconds:
Re: индикация включения обм на светодиоде переменное напряжение
что и на радиокоте тоже T9?


Вернуться наверх
 
Показать сообщения за:  Сортировать по:  Вернуться наверх
Начать новую тему Ответить на тему  [ Сообщений: 65 ]    , 2, ,  

Часовой пояс: UTC + 3 часа


Вы не можете начинать темы
Вы не можете отвечать на сообщения
Вы не можете редактировать свои сообщения
Вы не можете удалять свои сообщения
Вы не можете добавлять вложения

Найти:
Перейти:  


Powered by phpBB © 2000, 2002, 2005, 2007 phpBB Group
Русская поддержка phpBB
Extended by Karma MOD © 2007—2012 m157y
Extended by Topic Tags MOD © 2012 m157y