Например TDA7294

Форум РадиоКот • Просмотр темы - Где заказать печатные платы?
Форум РадиоКот
Здесь можно немножко помяукать :)

Текущее время: Вс фев 01, 2026 21:37:05

Часовой пояс: UTC + 3 часа


ПРЯМО СЕЙЧАС:



Начать новую тему Ответить на тему  [ Сообщений: 1447 ]     ... , , , 28, , , ...  
Автор Сообщение
Не в сети
 Заголовок сообщения: Re: Где заказать печатные платы?
СообщениеДобавлено: Ср ноя 06, 2019 11:45:42 
Друг Кота
Аватар пользователя
Рейтинг продавца:
[Всего оценок: 1]
Карма: 61
Рейтинг сообщений: 320
Зарегистрирован: Сб янв 14, 2012 15:34:13
Сообщений: 13330
Откуда: 26RUS
Рейтинг сообщения: 1
И тут: https://www.pcbway.ru/setinvite.aspx?inviteid=92090
Вложение:
2.jpg [88.31 KiB]
Скачиваний: 362


Вернуться наверх
 
Не в сети
 Заголовок сообщения: Re: Где заказать печатные платы?
СообщениеДобавлено: Чт ноя 07, 2019 08:13:08 
Прорезались зубы
Рейтинг продавца: нет оценок
[Всего оценок: 0]
Зарегистрирован: Вс фев 24, 2019 11:30:48
Сообщений: 236
Рейтинг сообщения: 0
ИВАНЫЧ956, понял что заказывать лучше по 5 плат в одной, если умещаются в размер 100 на 100 мм. А как дорожки с дырочками, самому рисовать, или передать им схему, чтобы они по ней сделали макетку :dont_know:

_________________
пРОСТо - от слова РОСТ!
сЛОЖно - от слова ЛОЖЬ!


Вернуться наверх
 
Не в сети
 Заголовок сообщения: Re: Где заказать печатные платы?
СообщениеДобавлено: Чт ноя 07, 2019 10:13:25 
Друг Кота
Аватар пользователя
Рейтинг продавца:
[Всего оценок: 1]
Карма: 61
Рейтинг сообщений: 320
Зарегистрирован: Сб янв 14, 2012 15:34:13
Сообщений: 13330
Откуда: 26RUS
Рейтинг сообщения: 0
А как дорожки с дырочками, самому рисовать, или передать им схему, чтобы они по ней сделали макетку :dont_know:

Гы. Дырочка в ....... у технарей отверстие. :))) И дорожки, и дырдочки, и полигоны, и надписи всё сам. Для изготовления им нужны платы в Гербер, там всё должно быть. У меня для этого заточен Протеус. Есличо то здесь много полезного.
https://radiokot.ru/forum/viewforum.php?f=8
Ну типа так.
Вложение:
11.jpg [101.57 KiB]
Скачиваний: 382

Вложение:
77.jpg [112.75 KiB]
Скачиваний: 312


Вернуться наверх
 
Не в сети
 Заголовок сообщения: Re: Где заказать печатные платы?
СообщениеДобавлено: Чт ноя 07, 2019 10:19:49 
Встал на лапы
Рейтинг продавца: нет оценок
[Всего оценок: 0]
Зарегистрирован: Вс апр 01, 2012 22:15:14
Сообщений: 106
Рейтинг сообщения: 0
Гы. Дырочка в ....... у технарей отверстие. :)))

А дырокол, технические дырочки делает или отверстия ? :)))


Вернуться наверх
 
Эиком - электронные компоненты и радиодетали
Не в сети
 Заголовок сообщения: Re: Где заказать печатные платы?
СообщениеДобавлено: Сб ноя 09, 2019 12:11:11 
Прорезались зубы
Рейтинг продавца: нет оценок
[Всего оценок: 0]
Зарегистрирован: Вс фев 24, 2019 11:30:48
Сообщений: 236
Рейтинг сообщения: 0
[uquote="koluhok",url="/forum/viewtopic.php?p=3732028#p3732028"]... макетку :dont_know:
Для изготовления им нужны платы в Гербер...

Заказываю и делаю этот проект первый раз, но прежде чем заказать, необходимо всё проверить :facepalm:
Не уверен, что правильно всё сделал, кто может проверить мой таймер на аттини13 с твердотельным реле.
Плату делал двустороннюю, толщину слоя фольги не указывал, не знаю как это сделать (в нагрузке - мотор 200 - 300 ватт), как бы дорожки не погорели :idea: Для этого и делал двустороннюю фольгу на плате.
Изображение


Вложения:
Комментарий к файлу: 1drill - отверстия
Ф1 - верхняя сторона платы
Ф2 - нижняя сторона платы

project_gbr.zip [8.96 KiB]
Скачиваний: 257

_________________
пРОСТо - от слова РОСТ!
сЛОЖно - от слова ЛОЖЬ!


Последний раз редактировалось koluhok Сб ноя 09, 2019 18:09:25, всего редактировалось 4 раз(а).
Вернуться наверх
 
Не в сети
 Заголовок сообщения: Re: Где заказать печатные платы?
СообщениеДобавлено: Сб ноя 09, 2019 14:31:24 
Поставщик валерьянки для Кота
Рейтинг продавца: нет оценок
[Всего оценок: 0]
Карма: 34
Рейтинг сообщений: 316
Зарегистрирован: Вс ноя 15, 2009 23:13:59
Сообщений: 2145
Откуда: Харьков
Рейтинг сообщения: 0
Цитата:
Ещё, как называется пункт, где указывают дорожки зеркально отображающиеся с обоих сторон платы???

Не встречал такого. Но если слои дублируются, по идее можно просто скопировать все дорожки из одного слоя и вставить их в другой.

_________________
Иногда мой питомец уходит в такую спячку, что разбудить его можно только щелчком по первой ноге...


Вернуться наверх
 
Не в сети
 Заголовок сообщения: Re: Где заказать печатные платы?
СообщениеДобавлено: Вс ноя 10, 2019 17:02:29 
Друг Кота
Аватар пользователя
Рейтинг продавца:
[Всего оценок: 15]
Карма: 48
Рейтинг сообщений: 96
Зарегистрирован: Пн мар 22, 2010 11:01:14
Сообщений: 7497
Откуда: СССР, г. Москва.
Рейтинг сообщения: 0
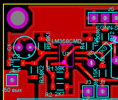
Заказываю и делаю этот проект первый раз, но прежде чем заказать, необходимо всё проверить :facepalm:
Не уверен, что правильно всё сделал, кто может проверить мой таймер на аттини13 с твердотельным реле.
Плату делал двустороннюю, толщину слоя фольги не указывал, не знаю как это сделать (в нагрузке - мотор 200 - 300 ватт), как бы дорожки не погорели :idea: Для этого и делал двустороннюю фольгу на плате.
Изображение

1 и 3 выводы симистора закорочены, отверстия под конденсатор какие-то странные. Скинь файл в LAY.

_________________
Я рожден при социализме, и я этим горжусь!


Вернуться наверх
 
Не в сети
 Заголовок сообщения: Re: Где заказать печатные платы?
СообщениеДобавлено: Вс ноя 10, 2019 18:45:08 
Прорезались зубы
Рейтинг продавца: нет оценок
[Всего оценок: 0]
Зарегистрирован: Вс фев 24, 2019 11:30:48
Сообщений: 236
Рейтинг сообщения: 0
Переделал, вот:

Изображение


Вложения:
Проекты.zip [198.13 KiB]
Скачиваний: 256
1.lay6 [35.09 KiB]
Скачиваний: 281

_________________
пРОСТо - от слова РОСТ!
сЛОЖно - от слова ЛОЖЬ!
Вернуться наверх
 
Не в сети
 Заголовок сообщения: Re: Где заказать печатные платы?
СообщениеДобавлено: Вт ноя 12, 2019 09:11:50 
Друг Кота
Аватар пользователя
Рейтинг продавца:
[Всего оценок: 15]
Карма: 48
Рейтинг сообщений: 96
Зарегистрирован: Пн мар 22, 2010 11:01:14
Сообщений: 7497
Откуда: СССР, г. Москва.
Рейтинг сообщения: 0
Так намного лучше. Цепь 39 Ом + 10нф куда-то потерялась.
Поправил некоторые дорожки и отверстия.
А вообще такое можно на макетке собрать.


Вложения:
1.lay6 [35.08 KiB]
Скачиваний: 307

_________________
Я рожден при социализме, и я этим горжусь!
Вернуться наверх
 
Не в сети
 Заголовок сообщения: Re: Где заказать печатные платы?
СообщениеДобавлено: Ср ноя 13, 2019 06:53:04 
Друг Кота
Аватар пользователя
Рейтинг продавца:
[Всего оценок: 1]
Карма: 61
Рейтинг сообщений: 320
Зарегистрирован: Сб янв 14, 2012 15:34:13
Сообщений: 13330
Откуда: 26RUS
Рейтинг сообщения: 0
Оперативно однако. PCBWay оплата 04.11.. Уже прошли таможню. :music:
Вложение:
88.jpg [92.55 KiB]
Скачиваний: 285


Вернуться наверх
 
Не в сети
 Заголовок сообщения: Re: Где заказать печатные платы?
СообщениеДобавлено: Ср ноя 13, 2019 08:03:27 
Прорезались зубы
Рейтинг продавца: нет оценок
[Всего оценок: 0]
Зарегистрирован: Вс фев 24, 2019 11:30:48
Сообщений: 236
Рейтинг сообщения: 0
Цепь 39 Ом + 10нф куда-то потерялась.
Поправил некоторые дорожки и отверстия.


А зачем правили? Сопротивления все, я распологаю вертикально - для экономии места. Цепь (39 Ом + 10нф) я убрал намеренно, так как на платах производителей бытовых холодильников, такая цепь отсутствует, да и места много занимает. У меня движки не более 200 ватт, я думаю слишком маломощны, чтобы туда ставить эту цепь. :dont_know:

_________________
пРОСТо - от слова РОСТ!
сЛОЖно - от слова ЛОЖЬ!


Вернуться наверх
 
Не в сети
 Заголовок сообщения: Re: Где заказать печатные платы?
СообщениеДобавлено: Ср ноя 13, 2019 08:30:27 
Друг Кота
Аватар пользователя
Рейтинг продавца:
[Всего оценок: 15]
Карма: 48
Рейтинг сообщений: 96
Зарегистрирован: Пн мар 22, 2010 11:01:14
Сообщений: 7497
Откуда: СССР, г. Москва.
Рейтинг сообщения: 0
В отверстия 0.6 ничего не войдёт, исправил на 0.8.
Наружный диаметр увелмчмл с 1.8 до 2мм, так удобнее.
Дорожкам придал правильную форму. От поворота резистора габариты не увеличились.
На спичках не экономят, ещё вышибет симистор самоиндукцией... :dont_know:

_________________
Я рожден при социализме, и я этим горжусь!


Вернуться наверх
 
Не в сети
 Заголовок сообщения: Re: Где заказать печатные платы?
СообщениеДобавлено: Ср ноя 13, 2019 19:01:00 
Прорезались зубы
Рейтинг продавца: нет оценок
[Всего оценок: 0]
Зарегистрирован: Вс фев 24, 2019 11:30:48
Сообщений: 236
Рейтинг сообщения: 0
Соник спасибо, но поздно прочёл твоё сообщение, платы уже заказал, вот скриншот моего заказа, заказ обошёлся мне в 2 бакса:

Изображение

_________________
пРОСТо - от слова РОСТ!
сЛОЖно - от слова ЛОЖЬ!


Вернуться наверх
 
Не в сети
 Заголовок сообщения: Re: Где заказать печатные платы?
СообщениеДобавлено: Пн ноя 18, 2019 22:25:12 
Грызет канифоль
Рейтинг продавца: нет оценок
[Всего оценок: 0]
Карма: 3
Рейтинг сообщений: 13
Зарегистрирован: Пн июн 05, 2017 10:27:45
Сообщений: 264
Рейтинг сообщения: 3
PCBWAY купон SILICIOSLAB на 5$ .


Вернуться наверх
 
Не в сети
 Заголовок сообщения: Изготовление печатных плат
СообщениеДобавлено: Ср ноя 20, 2019 09:36:32 
Встал на лапы
Рейтинг продавца: нет оценок
[Всего оценок: 0]
Карма: -4
Рейтинг сообщений: -19
Зарегистрирован: Чт июн 08, 2017 11:01:58
Сообщений: 93
Рейтинг сообщения: 0
Подскажите пожалуйста, где можно изготовить печатные платы под заказ? Чтобы отослать схему и по ней сделали печатные платы ?


Последний раз редактировалось aen Ср ноя 20, 2019 12:01:44, всего редактировалось 1 раз.
Сюда перенес.


Вернуться наверх
 
Не в сети
 Заголовок сообщения: Re: Изготовление печатных плат
СообщениеДобавлено: Ср ноя 20, 2019 09:38:21 
Собутыльник Кота
Аватар пользователя
Рейтинг продавца: нет оценок
[Всего оценок: 0]
Карма: -12
Рейтинг сообщений: -24
Зарегистрирован: Пт июл 12, 2019 22:52:01
Сообщений: 2516
Рейтинг сообщения: 0
google: PCB manufacturing

Полным-полно контор, которые из герберов делают печатные платы. Неужели в гугле забанили?
В России наиболее известен "резонит", в Китае - jlcpcb.

_________________
Linux rules! Windows must die. Здравомыслящий человек добровольно будет пользоваться мастдаем лишь в двух случаях: под дулом автомата или под влиянием анального зонда.
Я на гитхабе, в ЖЖ


Вернуться наверх
 
Не в сети
 Заголовок сообщения: Re: Изготовление печатных плат
СообщениеДобавлено: Ср ноя 20, 2019 09:46:13 
Друг Кота
Рейтинг продавца: нет оценок
[Всего оценок: 0]
Карма: 27
Рейтинг сообщений: 1283
Зарегистрирован: Ср фев 11, 2009 20:35:58
Сообщений: 7853
Рейтинг сообщения: 0
Вот здесь сделают https://radiokot.ru/forum/viewforum.php?f=53


Вернуться наверх
 
Не в сети
 Заголовок сообщения: Re: Изготовление печатных плат
СообщениеДобавлено: Ср ноя 20, 2019 10:42:12 
Друг Кота
Аватар пользователя
Рейтинг продавца:
[Всего оценок: 1]
Карма: 61
Рейтинг сообщений: 320
Зарегистрирован: Сб янв 14, 2012 15:34:13
Сообщений: 13330
Откуда: 26RUS
Рейтинг сообщения: 0
Неужели в гугле забанили?
В России наиболее известен "резонит", в Китае - jlcpcb.

Читаем что он хочет.
torbik-2010 писал(а):
Чтобы отослать схему и по ней сделали печатные платы ?


Вернуться наверх
 
Не в сети
 Заголовок сообщения: Re: Где заказать печатные платы?
СообщениеДобавлено: Ср ноя 20, 2019 17:10:59 
Грызет канифоль
Рейтинг продавца: нет оценок
[Всего оценок: 0]
Карма: 3
Рейтинг сообщений: 13
Зарегистрирован: Пн июн 05, 2017 10:27:45
Сообщений: 264
Рейтинг сообщения: 0
pcbway купон на 10 от 30$
CHRISTMAS10


Вернуться наверх
 
Не в сети
 Заголовок сообщения: Re: Изготовление печатных плат
СообщениеДобавлено: Ср ноя 20, 2019 20:01:52 
Собутыльник Кота
Аватар пользователя
Рейтинг продавца: нет оценок
[Всего оценок: 0]
Карма: -12
Рейтинг сообщений: -24
Зарегистрирован: Пт июл 12, 2019 22:52:01
Сообщений: 2516
Рейтинг сообщения: 0
Читаем что он хочет.

Тогда ему в раздел JOB...
Думаю, тысяч за 30 достаточно желающих найдется развести схему и даже заказать ПП.

_________________
Linux rules! Windows must die. Здравомыслящий человек добровольно будет пользоваться мастдаем лишь в двух случаях: под дулом автомата или под влиянием анального зонда.
Я на гитхабе, в ЖЖ


Вернуться наверх
 
Показать сообщения за:  Сортировать по:  Вернуться наверх
Начать новую тему Ответить на тему  [ Сообщений: 1447 ]     ... , , , 28, , , ...  

Часовой пояс: UTC + 3 часа


Кто сейчас на форуме

Сейчас этот форум просматривают: нет зарегистрированных пользователей и гости: 3


Вы не можете начинать темы
Вы не можете отвечать на сообщения
Вы не можете редактировать свои сообщения
Вы не можете удалять свои сообщения
Вы не можете добавлять вложения

Найти:
Перейти:  


Powered by phpBB © 2000, 2002, 2005, 2007 phpBB Group
Русская поддержка phpBB
Extended by Karma MOD © 2007—2012 m157y
Extended by Topic Tags MOD © 2012 m157y