Например TDA7294

Форум РадиоКот • Просмотр темы - Не скучные часы на WS2812B
Форум РадиоКот
Здесь можно немножко помяукать :)

Текущее время: Чт окт 23, 2025 00:13:28

Часовой пояс: UTC + 3 часа


ПРЯМО СЕЙЧАС:



Начать новую тему Ответить на тему  [ Сообщений: 465 ]     ... , , , 9, , , ...  
Автор Сообщение
Не в сети
 Заголовок сообщения: Re: Не скучные часы на WS2812B
СообщениеДобавлено: Вт май 15, 2018 13:00:01 
Вымогатель припоя

Карма: 3
Рейтинг сообщений: 21
Зарегистрирован: Чт янв 07, 2010 16:58:11
Сообщений: 584
Рейтинг сообщения: 0
есть разные платы с одними и теми же датчиками
на одних есть стабилизатор, на других нету.

_________________
Изображение Большие часики на Arduino


Вернуться наверх
 
Не в сети
 Заголовок сообщения: Re: Не скучные часы на WS2812B
СообщениеДобавлено: Вт май 15, 2018 14:52:42 
Говорящий с текстолитом
Аватар пользователя

Карма: 16
Рейтинг сообщений: 151
Зарегистрирован: Вт апр 21, 2009 20:52:29
Сообщений: 1504
Откуда: ХМАО Югра Белоярский
Рейтинг сообщения: 0
Немного плату переделал от max50

А вкладка соединители, это что соединять?

_________________
Гнев - мгновенное разрушение реальности!
Делай всегда хорошо, а хреново и так получится!!!!!


Вернуться наверх
 
Не в сети
 Заголовок сообщения: Re: Не скучные часы на WS2812B
СообщениеДобавлено: Вт май 15, 2018 19:22:18 
Открыл глаза
Аватар пользователя

Зарегистрирован: Пн сен 13, 2010 21:43:59
Сообщений: 40
Откуда: Волгоград
Рейтинг сообщения: 0
max50, по поводу соединителей проектировал! Плату развел грамотно, молодца. На счет датчика- это самый бюджетный, без стабилизатора.
Фото приложу!
http://img.radiokot.ru/files/25476/medi ... cvpn1b.jpg
http://img.radiokot.ru/files/25476/medi ... i53jyh.jpg
http://img.radiokot.ru/files/25476/medi ... j8bhoi.jpg
http://img.radiokot.ru/files/25476/medi ... k7g1nt.jpg


Вернуться наверх
 
Не в сети
 Заголовок сообщения: Re: Не скучные часы на WS2812B
СообщениеДобавлено: Пт май 18, 2018 16:52:53 
Мучитель микросхем
Аватар пользователя

Карма: 4
Рейтинг сообщений: 44
Зарегистрирован: Ср дек 10, 2008 21:24:28
Сообщений: 497
Откуда: Алтайский край, Барнаул
Рейтинг сообщения: 0
SergeyK писал(а):
А вкладка соединители, это что соединять?

Планировалось соединять платы между собой, но пока обошелся так.
dimonvlg писал(а):
На счет датчика- это самый бюджетный, без стабилизатора.

Все равно не могу понять - что дешевле и проще: нормальная плата датчика или бюджетная со стабилизатором?

P.S. Последние платы. Поддерживается Ардуино.


Вложения:
Нескучные часы на WS2812B.lay6 [478.76 KiB]
Скачиваний: 714

_________________
Того, кто не задумывается о далеких трудностях, ожидают близкие неприятности.
Вернуться наверх
 
Эиком - электронные компоненты и радиодетали
Не в сети
 Заголовок сообщения: Re: Не скучные часы на WS2812B
СообщениеДобавлено: Вт июн 12, 2018 23:04:01 
Родился

Зарегистрирован: Вт июн 12, 2018 22:49:27
Сообщений: 1
Рейтинг сообщения: 0
Ребята, хотелось бы 3 или 4 светодиода на элемент сегмента. Возможно ли это сделать и как?


Вернуться наверх
 
Не в сети
 Заголовок сообщения: Re: Не скучные часы на WS2812B
СообщениеДобавлено: Ср июн 13, 2018 07:47:30 
Электрический кот
Аватар пользователя

Карма: 8
Рейтинг сообщений: 129
Зарегистрирован: Чт июн 20, 2013 00:00:58
Сообщений: 1031
Откуда: москва, м.Сходненская
Рейтинг сообщения: 0
нет ничего не возможного)))


Вернуться наверх
 
Не в сети
 Заголовок сообщения: Re: Не скучные часы на WS2812B
СообщениеДобавлено: Ср июн 13, 2018 09:56:12 
Вымогатель припоя

Карма: 3
Рейтинг сообщений: 21
Зарегистрирован: Чт янв 07, 2010 16:58:11
Сообщений: 584
Рейтинг сообщения: 0
Ребята, хотелось бы 3 или 4 светодиода на элемент сегмента. Возможно ли это сделать и как?
поглядите в сторону моих часиков у меня по 3
можете и по 4 даже прошивку переделывать не надо

_________________
Изображение Большие часики на Arduino


Вернуться наверх
 
Не в сети
 Заголовок сообщения: Re: Не скучные часы на WS2812B
СообщениеДобавлено: Вс июн 17, 2018 11:17:23 
Опытный кот
Аватар пользователя

Карма: 6
Рейтинг сообщений: 36
Зарегистрирован: Ср окт 10, 2007 10:54:35
Сообщений: 814
Откуда: Омская обл
Рейтинг сообщения: 0
сделайте на 1-2 светодиода на сегмент и без секунд ?


Вложения:
часы.jpg [128.61 KiB]
Скачиваний: 791

_________________
разные проекты
Вернуться наверх
 
Не в сети
 Заголовок сообщения: Re: Не скучные часы на WS2812B
СообщениеДобавлено: Вс июн 17, 2018 12:13:17 
Электрический кот
Аватар пользователя

Карма: 8
Рейтинг сообщений: 129
Зарегистрирован: Чт июн 20, 2013 00:00:58
Сообщений: 1031
Откуда: москва, м.Сходненская
Рейтинг сообщения: 0
делай макетку для тестов прошивок, только сохрани топологию соединения диодов


Вернуться наверх
 
Не в сети
 Заголовок сообщения: Re: Не скучные часы на WS2812B
СообщениеДобавлено: Вс июн 17, 2018 12:26:12 
Опытный кот
Аватар пользователя

Карма: 6
Рейтинг сообщений: 36
Зарегистрирован: Ср окт 10, 2007 10:54:35
Сообщений: 814
Откуда: Омская обл
Рейтинг сообщения: 0
а как соединять ?

_________________
разные проекты


Вернуться наверх
 
Не в сети
 Заголовок сообщения: Re: Не скучные часы на WS2812B
СообщениеДобавлено: Вс июн 17, 2018 12:49:08 
Электрический кот
Аватар пользователя

Карма: 8
Рейтинг сообщений: 129
Зарегистрирован: Чт июн 20, 2013 00:00:58
Сообщений: 1031
Откуда: москва, м.Сходненская
Рейтинг сообщения: 0
тут были печатки индикаторов


Вернуться наверх
 
Не в сети
 Заголовок сообщения: Re: Не скучные часы на WS2812B
СообщениеДобавлено: Вс июн 17, 2018 14:12:54 
Опытный кот
Аватар пользователя

Карма: 6
Рейтинг сообщений: 36
Зарегистрирован: Ср окт 10, 2007 10:54:35
Сообщений: 814
Откуда: Омская обл
Рейтинг сообщения: 0
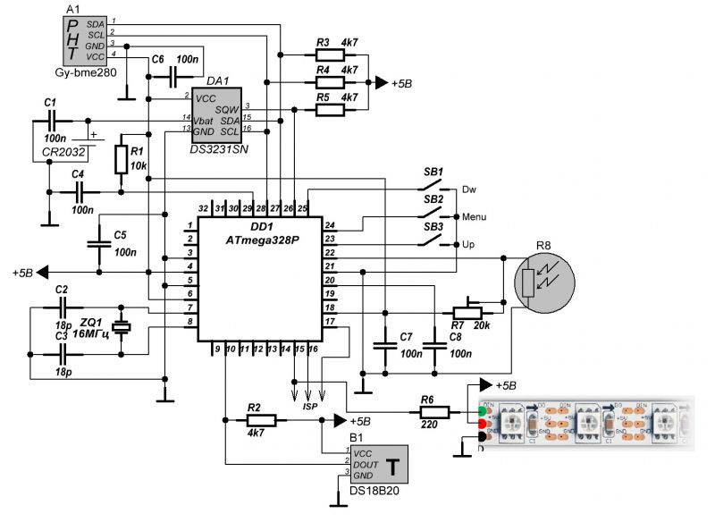
по сегментам разряда понятно (печатки max50) а по разрядам как ? справа налево ? от секунд к часам или я не понял ?
схему управления использовать эту ?


Вложения:
1hiufpud3p.JPG [60.88 KiB]
Скачиваний: 993

_________________
разные проекты
Вернуться наверх
 
Не в сети
 Заголовок сообщения: Re: Не скучные часы на WS2812B
СообщениеДобавлено: Вс июн 17, 2018 17:31:20 
Электрический кот
Аватар пользователя

Карма: 8
Рейтинг сообщений: 129
Зарегистрирован: Чт июн 20, 2013 00:00:58
Сообщений: 1031
Откуда: москва, м.Сходненская
Рейтинг сообщения: 0
да, от сек к часам


Вернуться наверх
 
Не в сети
 Заголовок сообщения: Re: Не скучные часы на WS2812B
СообщениеДобавлено: Вс июн 17, 2018 17:41:12 
Опытный кот
Аватар пользователя

Карма: 6
Рейтинг сообщений: 36
Зарегистрирован: Ср окт 10, 2007 10:54:35
Сообщений: 814
Откуда: Омская обл
Рейтинг сообщения: 0
схема платы контроллера правильная которую я выше прикрепил ?
у меня контроллера такого нет :( надо вырваться в город
а какой номинал фоторезистора ?

_________________
разные проекты


Вернуться наверх
 
Не в сети
 Заголовок сообщения: Re: Не скучные часы на WS2812B
СообщениеДобавлено: Вс июн 17, 2018 17:49:36 
Электрический кот
Аватар пользователя

Карма: 8
Рейтинг сообщений: 129
Зарегистрирован: Чт июн 20, 2013 00:00:58
Сообщений: 1031
Откуда: москва, м.Сходненская
Рейтинг сообщения: 0
фоторезистор обычный с китая.
Ничего нет, но прошивку дайте скорее))))


Вернуться наверх
 
Не в сети
 Заголовок сообщения: Re: Не скучные часы на WS2812B
СообщениеДобавлено: Вс июн 17, 2018 18:06:50 
Опытный кот
Аватар пользователя

Карма: 6
Рейтинг сообщений: 36
Зарегистрирован: Ср окт 10, 2007 10:54:35
Сообщений: 814
Откуда: Омская обл
Рейтинг сообщения: 0
да не тороплю с прошивкой :)
контроллер то проблема пары дней а вот модуль давления и влажности как то упустил из виду :( только с Китая придется заказывать
фоторезистор точно без номинала ?

_________________
разные проекты


Вернуться наверх
 
Не в сети
 Заголовок сообщения: Re: Не скучные часы на WS2812B
СообщениеДобавлено: Вс июн 17, 2018 19:51:29 
Электрический кот
Аватар пользователя

Карма: 8
Рейтинг сообщений: 129
Зарегистрирован: Чт июн 20, 2013 00:00:58
Сообщений: 1031
Откуда: москва, м.Сходненская
Рейтинг сообщения: 0
я давал тут где то ссылку на эти резисторы, 7 страница, 5 сообщение сверху
Еще термометр в BME280 и подобных меня не устроил, температуру он завышает на пару градусов, поэтому я к 9 ноге МК прикрутил второй DS18B20.


Вернуться наверх
 
Не в сети
 Заголовок сообщения: Re: Не скучные часы на WS2812B
СообщениеДобавлено: Пн июн 18, 2018 06:33:49 
Опытный кот
Аватар пользователя

Карма: 6
Рейтинг сообщений: 36
Зарегистрирован: Ср окт 10, 2007 10:54:35
Сообщений: 814
Откуда: Омская обл
Рейтинг сообщения: 0
bme280 есть версия со стабилизатором на плате и без. И если у неё питание на плате 3.3 то нужно ли согласовывать шину i2c по 5 в ? или выводы "толерантны" к 5в ?

_________________
разные проекты


Вернуться наверх
 
Не в сети
 Заголовок сообщения: Re: Не скучные часы на WS2812B
СообщениеДобавлено: Пн июн 18, 2018 07:36:51 
Вымогатель припоя

Карма: 3
Рейтинг сообщений: 21
Зарегистрирован: Чт янв 07, 2010 16:58:11
Сообщений: 584
Рейтинг сообщения: 0
у меня толерантны
и 1307 и 3231 работают без согласования

_________________
Изображение Большие часики на Arduino


Вернуться наверх
 
Не в сети
 Заголовок сообщения: Re: Не скучные часы на WS2812B
СообщениеДобавлено: Пн июн 18, 2018 12:49:56 
Мучитель микросхем
Аватар пользователя

Карма: 4
Рейтинг сообщений: 44
Зарегистрирован: Ср дек 10, 2008 21:24:28
Сообщений: 497
Откуда: Алтайский край, Барнаул
Рейтинг сообщения: 0
Здравствуйте, Mishany!
Mishany писал(а):
поэтому я к 9 ноге МК прикрутил второй DS18B20

Программкой не поделитесь?
Заранее спасибо.

_________________
Того, кто не задумывается о далеких трудностях, ожидают близкие неприятности.


Вернуться наверх
 
Показать сообщения за:  Сортировать по:  Вернуться наверх
Начать новую тему Ответить на тему  [ Сообщений: 465 ]     ... , , , 9, , , ...  

Часовой пояс: UTC + 3 часа


Кто сейчас на форуме

Сейчас этот форум просматривают: нет зарегистрированных пользователей и гости: 50


Вы не можете начинать темы
Вы не можете отвечать на сообщения
Вы не можете редактировать свои сообщения
Вы не можете удалять свои сообщения
Вы не можете добавлять вложения

Найти:
Перейти:  


Powered by phpBB © 2000, 2002, 2005, 2007 phpBB Group
Русская поддержка phpBB
Extended by Karma MOD © 2007—2012 m157y
Extended by Topic Tags MOD © 2012 m157y