Например TDA7294

Форум РадиоКот • Просмотр темы - Параллельный программатор
Форум РадиоКот
Здесь можно немножко помяукать :)

Текущее время: Вт дек 16, 2025 01:45:24

Часовой пояс: UTC + 3 часа


ПРЯМО СЕЙЧАС:



Начать новую тему Ответить на тему  [ Сообщений: 3008 ]     ... , , , 93, , , ...  
Автор Сообщение
Не в сети
 Заголовок сообщения: Re: Параллельный программатор
СообщениеДобавлено: Пт мар 11, 2011 07:00:18 
Грызет канифоль

Карма: 3
Рейтинг сообщений: 70
Зарегистрирован: Сб мар 05, 2011 09:19:01
Сообщений: 264
Рейтинг сообщения: 0
dinets писал(а):
подскажите страничку темы где есть ссылки на модификацию Мультика?

Вот здесь, например:
viewtopic.php?f=20&t=864&start=1540


Вернуться наверх
 
Не в сети
 Заголовок сообщения: Re: Параллельный программатор
СообщениеДобавлено: Пт мар 11, 2011 11:25:57 
Родился

Зарегистрирован: Вт фев 22, 2011 20:24:22
Сообщений: 16
Рейтинг сообщения: 0
dinets писал(а):
garrik007 писал(а):
2) In addition STK500 supports ISP programming of AT89S51 and AT89S52

тоесть ДА!!!!?

хорошо может это уженаглость но подскажите страничку темы где есть ссылки на модификацию Мультика?



Делайте вот этот. И будет Вам счастье.
http://multikonelectronics.com/subpage. ... =25#Hammer


Вернуться наверх
 
Не в сети
 Заголовок сообщения: Re: Параллельный программатор
СообщениеДобавлено: Пт мар 11, 2011 11:59:09 
Первый раз сказал Мяу!
Аватар пользователя

Зарегистрирован: Вт июн 08, 2010 10:39:11
Сообщений: 33
Откуда: гТверь
Рейтинг сообщения: 0
Собрал программатор ком и юсби но они как-то не так работают.вот здесь Сайт eldigi.ru
сигнатуру не ту определяют.пробовал даже рабочую ставить avr тоже самое.
на юсби светодиоды мерцают при попытке считать чип.а как проверить что все правильно работает я не знаю.

в программе avrosp-ll фузы вот так выставил
High-99
Low-CE. при чтении atmega 32- 00 01 02 , atmega8535 - 80 81 82 atmega 16 - 00 01 00 сигнатура


Вложения:
DSCN4731.JPG [33.71 KiB]
Скачиваний: 729
DSCN4729.JPG [48.5 KiB]
Скачиваний: 685
DSCN4722.JPG [88.83 KiB]
Скачиваний: 697
Вернуться наверх
 
Не в сети
 Заголовок сообщения: Re: Параллельный программатор
СообщениеДобавлено: Сб мар 12, 2011 23:21:49 
Открыл глаза

Зарегистрирован: Вс июл 26, 2009 11:56:03
Сообщений: 57
Откуда: СПб
Рейтинг сообщения: 0
запустил я все таки мультика. пока пробовал только isp. будем продолжать! на ком порте почему то не хотел. добавил на плату ft232rl. через юсб сразу определился.


Вернуться наверх
 
Эиком - электронные компоненты и радиодетали
Не в сети
 Заголовок сообщения: Re: Параллельный программатор
СообщениеДобавлено: Пн мар 14, 2011 13:01:24 
Открыл глаза

Зарегистрирован: Чт окт 14, 2010 20:34:05
Сообщений: 51
Рейтинг сообщения: 0
boba.s писал(а):
запустил я все таки мультика. пока пробовал только isp. будем продолжать! на ком порте почему то не хотел. добавил на плату ft232rl. через юсб сразу определился.

А можеш выложить схему, как подключал ft232rl, полностью от usb до программатора?
А то собрал переходник по вот этой схеме, он определяется системой, а программатор не находит.
Подключал и через max232 и на прямую к 8535.


Вложения:
usb-uart.gif [17.43 KiB]
Скачиваний: 783
Вернуться наверх
 
Не в сети
 Заголовок сообщения: Re: Параллельный программатор
СообщениеДобавлено: Ср мар 16, 2011 11:09:45 
Открыл глаза

Зарегистрирован: Чт окт 14, 2010 20:34:05
Сообщений: 51
Рейтинг сообщения: 0
awhmirik писал(а):
boba.s писал(а):
запустил я все таки мультика. пока пробовал только isp. будем продолжать! на ком порте почему то не хотел. добавил на плату ft232rl. через юсб сразу определился.

А можеш выложить схему, как подключал ft232rl, полностью от usb до программатора?
А то собрал переходник по вот этой схеме, он определяется системой, а программатор не находит.
Подключал и через max232 и на прямую к 8535.

Прошу прощения, схема полностью рабочая, просто на печатке были перепутаны Rx и Тx. От usb работает прекрасно)


Вернуться наверх
 
Не в сети
 Заголовок сообщения: Re: Параллельный программатор
СообщениеДобавлено: Вт апр 05, 2011 15:59:26 
Нашел транзистор. Понюхал.
Аватар пользователя

Зарегистрирован: Вт апр 05, 2011 15:39:55
Сообщений: 196
Откуда: Красноярск
Рейтинг сообщения: 0
Всем доброго времени!
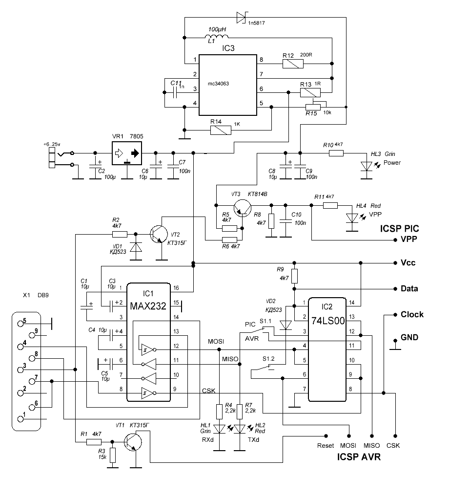
Люди добрые подскажите пожалуйста неучу: Дано - программатор универсальный АВР и ПИК с разъёмами для шлейфов ICSP. Будут изготовлены две универсальных платы под АВР и ПИК соответственно. ВОПРОС : на этих платах должна быть какая-либо обьвязка и если должна , то какая ?
Толком нигде ничего не нашел , но если судить по печаткам , то где есть , где нет , где резисторы ,
где кондеры. :dont_know:
Проясните кто в курсе - как должно быть на самом деле?
С уважением ко всем !


Вернуться наверх
 
Не в сети
 Заголовок сообщения: Re: Параллельный программатор
СообщениеДобавлено: Вт апр 05, 2011 21:19:41 
Нашел транзистор. Понюхал.
Аватар пользователя

Зарегистрирован: Сб апр 04, 2009 01:14:52
Сообщений: 180
Откуда: Россия Воронежская область
Рейтинг сообщения: 0
kt840 смотри тут... там есть плата, ну и программатор



обсуждают тут

_________________
Много знать не обязательно… всегда можно спросить то чего не знаешь!


Вернуться наверх
 
Не в сети
 Заголовок сообщения: Re: Параллельный программатор
СообщениеДобавлено: Ср апр 06, 2011 12:55:59 
Встал на лапы

Зарегистрирован: Чт мар 10, 2011 11:59:21
Сообщений: 81
Откуда: Котлас
Рейтинг сообщения: 0
Вложение:
stk200.gif [13.27 KiB]
Скачиваний: 395
Начали за здравие а закончили за упокой. причём тут пик контроллеры. Хотелось услышать и увидеть схемку программатора для прошивки AT89C2051. И чтоб управлялся ICprog. Уже треть сутки бьюсь не могу считать инфу с микросхемы.


Вернуться наверх
 
Не в сети
 Заголовок сообщения: Re: Параллельный программатор
СообщениеДобавлено: Ср апр 06, 2011 14:00:43 
Говорящий с текстолитом
Аватар пользователя

Карма: 1
Рейтинг сообщений: -1
Зарегистрирован: Сб окт 09, 2010 12:33:48
Сообщений: 1573
Откуда: Незалежная
Рейтинг сообщения: 0
vovkmix писал(а):
Вложение:
stk200.gif
Начали за здравие а закончили за упокой. причём тут пик контроллеры. Хотелось услышать и увидеть схемку программатора для прошивки AT89C2051. И чтоб управлялся ICprog. Уже треть сутки бьюсь не могу считать инфу с микросхемы.

http://www.radiokot.ru/forum/download/file.php?id=62410Так более понятно,или опять завопиш,что пики мешают?Тогда убери пиковую часть и будут только аврки!

_________________
У кошки 4 ноги и хвост-плюс,минус,вход,выход,а хвост-земля.....Надо переходить с китайской бурды на канифоль.......Изображение


Вернуться наверх
 
Не в сети
 Заголовок сообщения: Re: Параллельный программатор
СообщениеДобавлено: Ср апр 06, 2011 14:01:23 
Говорящий с текстолитом
Аватар пользователя

Карма: 1
Рейтинг сообщений: -1
Зарегистрирован: Сб окт 09, 2010 12:33:48
Сообщений: 1573
Откуда: Незалежная
Рейтинг сообщения: 0
vovkmix писал(а):
Вложение:
stk200.gif
Начали за здравие а закончили за упокой. причём тут пик контроллеры. Хотелось услышать и увидеть схемку программатора для прошивки AT89C2051. И чтоб управлялся ICprog. Уже треть сутки бьюсь не могу считать инфу с микросхемы.

http://www.radiokot.ru/forum/download/file.php?id=62410Так более понятно,или опять завопиш,что пики мешают?Тогда убери пиковую часть и будут только аврки!

_________________
У кошки 4 ноги и хвост-плюс,минус,вход,выход,а хвост-земля.....Надо переходить с китайской бурды на канифоль.......Изображение


Вернуться наверх
 
Не в сети
 Заголовок сообщения: Re: Параллельный программатор
СообщениеДобавлено: Ср апр 06, 2011 14:14:56 
Встал на лапы

Зарегистрирован: Чт мар 10, 2011 11:59:21
Сообщений: 81
Откуда: Котлас
Рейтинг сообщения: 0
К@Т писал(а):
vovkmix писал(а):
Вложение:
stk200.gif
Начали за здравие а закончили за упокой. причём тут пик контроллеры. Хотелось услышать и увидеть схемку программатора для прошивки AT89C2051. И чтоб управлялся ICprog. Уже треть сутки бьюсь не могу считать инфу с микросхемы.

http://www.radiokot.ru/forum/download/file.php?id=62410Так более понятно,или опять завопиш,что пики мешают?Тогда убери пиковую часть и будут только аврки!

Уважаемый К@Т я проживаю в таком ауле посреди тайги и достать такие как MAX232 большая проблема. Хотелось что нибудь по проще.
Есть микросхема в зарядном от шуруповёрта AT89C2051 надо считать с неё информацию и прошить новую вот и всё


Вернуться наверх
 
Не в сети
 Заголовок сообщения: Re: Параллельный программатор
СообщениеДобавлено: Ср апр 06, 2011 14:21:15 
Встал на лапы

Зарегистрирован: Чт мар 10, 2011 11:59:21
Сообщений: 81
Откуда: Котлас
Рейтинг сообщения: 0
Да забыл. Программист я начинающий так что если сказал не то прошу простить. Паяльник в руках держу с 12лет. Раньше работал регулировщиком на телевизионном заводе. Так что собрать любую схему могу проблема может быть в импортных деталях. Наша логика есть. :))


Вернуться наверх
 
Не в сети
 Заголовок сообщения: Re: Параллельный программатор
СообщениеДобавлено: Ср апр 06, 2011 14:52:45 
Говорящий с текстолитом
Аватар пользователя

Карма: 1
Рейтинг сообщений: -1
Зарегистрирован: Сб окт 09, 2010 12:33:48
Сообщений: 1573
Откуда: Незалежная
Рейтинг сообщения: 0
vovkmix писал(а):
Да забыл. Программист я начинающий так что если сказал не то прошу простить. Паяльник в руках держу с 12лет. Раньше работал регулировщиком на телевизионном заводе. Так что собрать любую схему могу проблема может быть в импортных деталях. Наша логика есть. :))

А интернет магазины для дураков придуманы?В разделе котоссылки есть их рейтинг.

_________________
У кошки 4 ноги и хвост-плюс,минус,вход,выход,а хвост-земля.....Надо переходить с китайской бурды на канифоль.......Изображение


Вернуться наверх
 
Не в сети
 Заголовок сообщения: Re: Параллельный программатор
СообщениеДобавлено: Ср апр 06, 2011 14:54:36 
Поставщик валерьянки для Кота
Аватар пользователя

Карма: 10
Рейтинг сообщений: 163
Зарегистрирован: Вс янв 09, 2011 16:51:39
Сообщений: 2347
Откуда: Санкт-Ленинград
Рейтинг сообщения: 0
vovkmix писал(а):
Есть микросхема в зарядном от шуруповёрта AT89C2051 надо считать с неё информацию
Хочу Вас огорчить.
В МК обычно устанавливают биты защиты прошивки, и считать её невозможно.

P.S.: Тема вроде про "Параллельный программатор", а обсуждают почему-то последовательные. :dont_know:

_________________
ICQ нет, и, в ближайшее время, не будет.


Вернуться наверх
 
Не в сети
 Заголовок сообщения: Re: Параллельный программатор
СообщениеДобавлено: Ср апр 06, 2011 15:31:28 
Встал на лапы

Зарегистрирован: Чт мар 10, 2011 11:59:21
Сообщений: 81
Откуда: Котлас
Рейтинг сообщения: 0
Dmitry Dubrovenko писал(а):
vovkmix писал(а):
Есть микросхема в зарядном от шуруповёрта AT89C2051 надо считать с неё информацию
Хочу Вас огорчить.
В МК обычно устанавливают биты защиты прошивки, и считать её невозможно.

P.S.: Тема вроде про "Параллельный программатор", а обсуждают почему-то последовательные. :dont_know:

программатор я собрал вот отсюда http://www.myrobot.ru/stepbystep/mc_programmer.php Простой программатор AVR. Пробовал читать при помощи Ic-Pog1.05C программа его опознаёт как TAFE но читать отказывается. выводит сообщение об ошибке и закрывает.
Пробовал PonyProg2000 она не ругается но получились вот такие данные


Вложения:
AT.rar [462 байт]
Скачиваний: 287
Вернуться наверх
 
Не в сети
 Заголовок сообщения: Re: Параллельный программатор
СообщениеДобавлено: Чт апр 07, 2011 08:21:41 
Встал на лапы

Зарегистрирован: Чт мар 10, 2011 11:59:21
Сообщений: 81
Откуда: Котлас
Рейтинг сообщения: 0
Господа коты дайте совет, какими средствами программными и железом можно прочитать содержимое AT89C2051.


Вернуться наверх
 
Не в сети
 Заголовок сообщения: Re: Параллельный программатор
СообщениеДобавлено: Чт апр 07, 2011 09:11:12 
Говорящий с текстолитом
Аватар пользователя

Карма: 1
Рейтинг сообщений: -1
Зарегистрирован: Сб окт 09, 2010 12:33:48
Сообщений: 1573
Откуда: Незалежная
Рейтинг сообщения: 0
vovkmix писал(а):
Господа коты дайте совет, какими средствами программными и железом можно прочитать содержимое AT89C2051.

Если она с защитой от чтения(все производители так защищают своё авторство)то никакие способы и приблуды непомогут.

_________________
У кошки 4 ноги и хвост-плюс,минус,вход,выход,а хвост-земля.....Надо переходить с китайской бурды на канифоль.......Изображение


Вернуться наверх
 
Не в сети
 Заголовок сообщения: Re: Параллельный программатор
СообщениеДобавлено: Чт апр 07, 2011 18:27:21 
Родился

Зарегистрирован: Чт апр 22, 2010 14:16:06
Сообщений: 15
Рейтинг сообщения: 0
Вообще то топик про параллельный программатор, зачем нормальную тему засОрать vovkmix?


Последний раз редактировалось sergo123 Чт апр 07, 2011 21:22:01, всего редактировалось 1 раз.

Вернуться наверх
 
Не в сети
 Заголовок сообщения: Re: Параллельный программатор
СообщениеДобавлено: Чт апр 07, 2011 20:16:42 
Встал на лапы

Зарегистрирован: Чт мар 10, 2011 11:59:21
Сообщений: 81
Откуда: Котлас
Рейтинг сообщения: 0
sergo123 писал(а):
Вообще то топик про параллельный программатор, зачем нормальную тему засирать vovkmix?

:shock:


Вернуться наверх
 
Показать сообщения за:  Сортировать по:  Вернуться наверх
Начать новую тему Ответить на тему  [ Сообщений: 3008 ]     ... , , , 93, , , ...  

Часовой пояс: UTC + 3 часа


Кто сейчас на форуме

Сейчас этот форум просматривают: нет зарегистрированных пользователей и гости: 51


Вы не можете начинать темы
Вы не можете отвечать на сообщения
Вы не можете редактировать свои сообщения
Вы не можете удалять свои сообщения
Вы не можете добавлять вложения

Найти:
Перейти:  


Powered by phpBB © 2000, 2002, 2005, 2007 phpBB Group
Русская поддержка phpBB
Extended by Karma MOD © 2007—2012 m157y
Extended by Topic Tags MOD © 2012 m157y