Например TDA7294

Форум РадиоКот • Просмотр темы - ВСЁ по прошивке и программированию AT90S2313/ATTiny2313
Форум РадиоКот
Здесь можно немножко помяукать :)

Текущее время: Пт дек 26, 2025 01:34:49

Часовой пояс: UTC + 3 часа


ПРЯМО СЕЙЧАС:



Начать новую тему Ответить на тему  [ Сообщений: 2636 ]     ... , , , 127, , , ...  
Автор Сообщение
Не в сети
 Заголовок сообщения: Re: ВСЁ по прошивке и программированию AT90S2313/ATTiny2313
СообщениеДобавлено: Пт июн 10, 2016 09:56:19 
Друг Кота
Аватар пользователя

Карма: 62
Рейтинг сообщений: 889
Зарегистрирован: Вт апр 24, 2007 07:45:40
Сообщений: 6208
Откуда: Minsk
Рейтинг сообщения: 5
Конечно, один номинал ресета тут не спасет. Меры борьбы с помехами давно изучены и в этом форуме многократно обсуждены: конденсаторы по питанию достаточной емкости, фильтрация, экранирование, развязка, оптимальная разводка платы ("чистая" и "грязная" земля) . Но если питание проваливается на несколько секунд, тут хучь убей - не поможет. Остается подхват питания встроенной батарейкой или ионистором.

_________________
Изображение


Вернуться наверх
 
Не в сети
 Заголовок сообщения: Re: ВСЁ по прошивке и программированию AT90S2313/ATTiny2313
СообщениеДобавлено: Пт июн 10, 2016 12:06:25 
Идёт направо - песнь заводит, Налево - сказку говорит.
Аватар пользователя

Карма: 133
Рейтинг сообщений: 782
Зарегистрирован: Чт апр 21, 2011 17:55:50
Сообщений: 4999
Откуда: Иркутск
Рейтинг сообщения: 0
Медали: 1
Получил миской по аватаре (1)
Думать что сделать с питанием.

Поставить мощнее блок питания. Налепить электролитов. В фьюзах выставить порог побольше, BOD по моему, если память не изменила.
Резет можно и вообще к плюсу припаять, только все равно не поможет, если просядет питание.

_________________
Станислав


Вернуться наверх
 
Не в сети
 Заголовок сообщения: Re: ВСЁ по прошивке и программированию AT90S2313/ATTiny2313
СообщениеДобавлено: Пт июн 10, 2016 17:27:55 
Опытный кот

Карма: 16
Рейтинг сообщений: 74
Зарегистрирован: Вс янв 19, 2014 00:55:09
Сообщений: 766
Рейтинг сообщения: 0
СКАЗОЧНИК писал(а):
Резет можно и вообще к плюсу припаять
для незабываемой камасутры с программатором?


Вернуться наверх
 
Не в сети
 Заголовок сообщения: Re: ВСЁ по прошивке и программированию AT90S2313/ATTiny2313
СообщениеДобавлено: Пт июн 10, 2016 19:22:14 
Идёт направо - песнь заводит, Налево - сказку говорит.
Аватар пользователя

Карма: 133
Рейтинг сообщений: 782
Зарегистрирован: Чт апр 21, 2011 17:55:50
Сообщений: 4999
Откуда: Иркутск
Рейтинг сообщения: 0
Медали: 1
Получил миской по аватаре (1)
:))) Ага. Ну, никто не говорил, что собирается снова и снова перепрошивать МК.

_________________
Станислав


Вернуться наверх
 
Эиком - электронные компоненты и радиодетали
Не в сети
 Заголовок сообщения: Re: ВСЁ по прошивке и программированию AT90S2313/ATTiny2313
СообщениеДобавлено: Пт июн 10, 2016 21:08:10 
Встал на лапы
Аватар пользователя

Карма: 1
Рейтинг сообщений: -2
Зарегистрирован: Пт сен 04, 2015 13:10:49
Сообщений: 121
Откуда: г. Ижевск
Рейтинг сообщения: 0
Цитата:
Поставить мощнее блок питания.
Макетировал то я как раз с блоком питания, с ограничением по току, где-то 1 А. Сейчас только дошло, что провалы могут быть из-за ограничения тока :facepalm:. Конечное устройство то будет работать от гелевого свинцового аккума - это регулятор хода для модели. Посмотрю как с ним будет работать.
Цитата:
В фьюзах выставить порог побольше, BOD по моему, если память не изменила.
А что значит побольше? Это 4,3 В что ли? Так чем порог ближе к питанию, т. е. к 5 В, тем чаще сброс будет происходить. Надо наоборот меньше делать, но к сожалению между 4,3 В и 2,7 В значений нет, а 2,7 В - это граничное напряжение устойчивой работы. Надо тогда монитор питания внешний ставить, где-нибудь на 3,0 В, если такой есть.

_________________
Истина где-то рядом...


Вернуться наверх
 
Не в сети
 Заголовок сообщения: Re: ВСЁ по прошивке и программированию AT90S2313/ATTiny2313
СообщениеДобавлено: Ср июн 15, 2016 10:35:01 
Встал на лапы
Аватар пользователя

Карма: 1
Рейтинг сообщений: -2
Зарегистрирован: Пт сен 04, 2015 13:10:49
Сообщений: 121
Откуда: г. Ижевск
Рейтинг сообщения: 0
Увеличил порог ограничения тока до 2 А - ничего не изменилось, а вот установка внешнего монитора питания, вместо резистора на reset + 0,1 мкф, значительно добавила стабильности, хотя провалы на reset остались, причем эти провалы бывают ниже нуля, судя по осциллографу, как такое возможно - не понимаю :shock: . А до этого контроллер временами уходил в "ступор", от помех видимо, не реагировал на внешние прерывания, ШИМ отключался, и не выходил из этого состояния до тех пор пока ему reset не сделать. Что там происходило в его электронных мозгах :dont_know: .
Jack_A писал(а):
Меры борьбы с помехами давно изучены и в этом форуме многократно обсуждены: конденсаторы по питанию достаточной емкости, фильтрация, экранирование, развязка, оптимальная разводка платы ("чистая" и "грязная" земля) .
А подскажите, пожалуйста, где конкретно это обсуждалось, а то я тыкаюсь по всему сайту и не могу найти серьезной информации на эту тему?

_________________
Истина где-то рядом...


Вернуться наверх
 
Не в сети
 Заголовок сообщения: Re: ВСЁ по прошивке и программированию AT90S2313/ATTiny2313
СообщениеДобавлено: Ср июн 15, 2016 14:25:18 
Друг Кота
Аватар пользователя

Карма: 62
Рейтинг сообщений: 889
Зарегистрирован: Вт апр 24, 2007 07:45:40
Сообщений: 6208
Откуда: Minsk
Рейтинг сообщения: 0
Это обсуждалось в десятках разных мест ( в т.ч. и на этом форуме), и дать одну конкретную ссылку невозможно. Просто я уже в этом ремесле с пол-века, и методом набивания шишек и поиска ответов на вопросы вывел для себя определенный набор приемов - как можно и как не нужно. Вот у меня на полке "библия" того времени "Защита ЭВМ :) ! от внешних помех" И.С.Гурвич, 1984 -много полезного извлек. Сто'ит погуглить "борьба с помехами" site:radiokot.ru и терпеливо пошерстить по ссылкам. Может, у кого из гуру есть наводка на более концентрированный материал. Для меня после перехода в "чистые" программисты, хоть и с эмбеддерским наклоном :) , вопрос стал иенее актуальным.
Успехов!

_________________
Изображение


Вернуться наверх
 
Не в сети
 Заголовок сообщения: Re: ВСЁ по прошивке и программированию AT90S2313/ATTiny2313
СообщениеДобавлено: Ср июн 15, 2016 20:23:41 
Встал на лапы
Аватар пользователя

Карма: 3
Рейтинг сообщений: 0
Зарегистрирован: Вт июл 06, 2010 10:58:07
Сообщений: 82
Рейтинг сообщения: 0
Чем мне нравятся форумы, так это отсутствием изначального смысла.. Что ни спросишь, сразу гуру тут как тут. Выскажется один по заумному и понеслась - баталия на тему кто умнее! И сами почему-то думают, что их диспут помогает спросившему.. Я в своё время собрал вышеупомянутую схему из обучалки и даже не парился какой там резистор и конденсатор. Собрал и по сей день пользуюсь очень даже успешно данным устройством для программирования МК, даже имея в наличии более продвинутый программатор.
Резистор на RESET стоит 300 Ом, и кондер по питанию 0,1 мкФ. "Защита ЗВМ от помех".. ..это очень актуально в схеме бегущего огня!


Вернуться наверх
 
Не в сети
 Заголовок сообщения: Re: ВСЁ по прошивке и программированию AT90S2313/ATTiny2313
СообщениеДобавлено: Ср июн 15, 2016 22:18:44 
Друг Кота
Аватар пользователя

Карма: 62
Рейтинг сообщений: 889
Зарегистрирован: Вт апр 24, 2007 07:45:40
Сообщений: 6208
Откуда: Minsk
Рейтинг сообщения: 0
ScoolBoy писал(а):
"Защита ЗВМ от помех".. ..это очень актуально в схеме бегущего огня!

Ну если весь опыт и перспективы ограничиваются только бегущими огнями, тогда никакие помехи не важны. А если бы критикующий хотя бы бегло пролистал упомянутую книгу, не было бы необходимости, брезгливо оттопырив губу, ее хаять. Ибо ЭВМ, как они в старину назывались, выполнены не на блямбурных шелеспоидах, а на таких же электронных элементах, как и обсуждаемые нами устройства, и общие принципы появления помех и борьбы с ними не являются уникальными и пригодны для любой электронной техники. С учетом специфики конкретного устройства, конечно. Кроме бегущих огней :(
СпойлерЯ не первый раз замечаю: только что вылупившийся форумец зачастую с высот своего суперакадемического всезнания тут же рвется раздавать оплеухи: все вы тут дураки и семь дней не умывались. Со временем это проходит. Или же свежеиспеченный гений канает в Лету, не оставив следа. А что автор по картинке из букваря собрал схему и она ко всему еще и заработала - снимаю шляпу. :shock:

_________________
Изображение


Вернуться наверх
 
Не в сети
 Заголовок сообщения: Re: ВСЁ по прошивке и программированию AT90S2313/ATTiny2313
СообщениеДобавлено: Ср июн 15, 2016 23:01:37 
Встал на лапы
Аватар пользователя

Карма: 3
Рейтинг сообщений: 0
Зарегистрирован: Вт июл 06, 2010 10:58:07
Сообщений: 82
Рейтинг сообщения: 0
Я не критикую вышеуказанную книгу! И не оспариваю Вашу осведомленность в данном вопросе! Более того, я признаю свою некомпетентность, поскольку более практик, чем теоретик! Имею ввиду, что обычно собираю нужные мне устройства, часто не вникая в молекулярный анализ их действия. И только тогда, когда девайс не работает, приходится подключать моск и .. .. как хотелось бы верить, более опытных товарищей по увлечению. К чему я это все?
Да к тому, что можно много лет изучать справочники и литературу, своим лбом пытаясь пробить стену своего непонимания вопроса. А можно спросить более опытного товарища, который, может чуть больше прожил, чуть больше видел, чуть больше прочитал, чуть больше столкнулся.. А может и намного больше! Хотелось бы верить в это! Как мне кажется в этом и есть смысл слова "форум"! Чтобы описать проблему, а ему помогли её решить. Но из опыта общения вижу следующее - если человек знает много, ему западло делиться с новичком! Он же САМ читал, САМ думал, САМ копал! И по вашему мнению ВСЕ должны постигать все своим умом!! Ну конечно, ВАМ великим не солидно найти информацию, хорошо зная с вашим опытом, ЧТО нужно искать, и, дать готовую ссылку нуждающемуся.. Более правильно послать человека по просторам форума, интернета, книг, чтобы он САМ смог найти нужный ему номинал резистора в копеечной схеме! И так сплошь и рядом! Спросишь сколько стоит рюмка водки, а тебе начинают рассказывать сколько стоит ящик, вагон и т. д. и вообще не хрен рюмками пить, надо пить стаканами.. Вы человеку ответьте на его вопрос, а для ваших пикетов ветку отдельную создайте! Вот!))


Вернуться наверх
 
Не в сети
 Заголовок сообщения: Re: ВСЁ по прошивке и программированию AT90S2313/ATTiny2313
СообщениеДобавлено: Чт июн 16, 2016 08:44:48 
Друг Кота
Аватар пользователя

Карма: 62
Рейтинг сообщений: 889
Зарегистрирован: Вт апр 24, 2007 07:45:40
Сообщений: 6208
Откуда: Minsk
Рейтинг сообщения: 0
Вроде у нас не началась конфронтация и общение осталось в конструктивном русле. Просто вопрос защиты от помех настолько многогранен, что на него невозможно дать краткий ответ: поставь 1 мэкафэ и будет тебе счастье. Допустим, поможет, но только в этом случае и в этих условиях. Если радиолюбительство на этом заканчивается, то game over. Но если это только первый шаг, и в дальнейшем предполагается делать более сложные и значимые устройства, то общие приемы борьбы с помехами придется изучить. Что мне оставалось - перечислить методы и способы этой борьбы, собрав в кучу разнообразные сведения из разных источников, создать N+1й учебник по этому делу? Занятие неблагодарное и бессмысленное, тем более что это уже многократно описывалось, а аппаратная часть - не основная часть моих занятий. Поэтому единственный путь постижения - учиться, выяснять, зачем нужны экраны, фильтры, супрессоры, оптронные развязки, почему длинный проводник к чувствительному входу - это плохо, почему силовые токи не должны бегать по слаботочной земле - и пр., и пр. Хорошо, если у кого нашлась бы ссылка на концентрированное изложение этого материала, у меня, к сожалению, нет. Вот в описаниях автоэлектронных приблуд этих вопросов - под завязку, ибо там и искрения под капотом киловольтные, и выбросы по питанию жуткие и др. Народ обсуждает, дает конкретные направления решения. Ну а предложение - погуглите за меня и принесите разжеванное решение - путь к иждивенчеству и отсутствие стимула к саморазвитию. Есть у меня конкретный ответ на конкретный вопрос - я его даю, ну а универсальное лекарство на все случаи - их нет у меня.

_________________
Изображение


Вернуться наверх
 
Не в сети
 Заголовок сообщения: Re: ВСЁ по прошивке и программированию AT90S2313/ATTiny2313
СообщениеДобавлено: Чт июн 16, 2016 12:02:56 
Встал на лапы
Аватар пользователя

Карма: 3
Рейтинг сообщений: 0
Зарегистрирован: Вт июл 06, 2010 10:58:07
Сообщений: 82
Рейтинг сообщения: 0
Да я с Вами согласен полностью! Просто из собственного опыта знаю, когда пишешь на форум какой-то вопрос, хочется получить ответ в формате "попробуй вот это". Не хотел никого обидеть, просто накипело.. Все, замнем для ясности! :beer:


Вернуться наверх
 
Не в сети
 Заголовок сообщения: Re: ВСЁ по прошивке и программированию AT90S2313/ATTiny2313
СообщениеДобавлено: Пн дек 12, 2016 01:47:35 
Первый раз сказал Мяу!
Аватар пользователя

Зарегистрирован: Вс авг 16, 2015 10:55:51
Сообщений: 23
Рейтинг сообщения: 0
Привет, как в ПониПрог2000 выставлять фьюзы для AT2313, я вижу такое окошко:
Изображение
Чего это всё значит и как добраться до CKSEL например? Используется Version 2.07c Beta.
И такая проблема: программа на ноге выставляет лог.1, когда без нагрузки то там 5В, но если подключить светодиод то падает до 1.5В, подал выход ноги на базу транзистора - на эмитере 0.Питаюсь USB, если важно.


Вернуться наверх
 
Не в сети
 Заголовок сообщения: Re: ВСЁ по прошивке и программированию AT90S2313/ATTiny2313
СообщениеДобавлено: Пн дек 12, 2016 03:27:41 
Друг Кота
Аватар пользователя

Карма: 96
Рейтинг сообщений: 1494
Зарегистрирован: Вт мар 16, 2010 22:02:27
Сообщений: 15327
Откуда: ДОНЕЦК
Рейтинг сообщения: 0
Вообще-то картинка весьма странная...
даже если нет ни железа ни МК при вызове конфигурации и ответе кнопкой "игнорировать" (возможно пару раз тыцьнуть прийдется) имеем картинку с верными заготовками:
Вложение:
Снимок_2016_12_12_04_30_17_859.JPG [58.37 KiB]
Скачиваний: 682

:dont_know:


Вернуться наверх
 
Не в сети
 Заголовок сообщения: Re: ВСЁ по прошивке и программированию AT90S2313/ATTiny2313
СообщениеДобавлено: Пн дек 12, 2016 04:39:10 
Друг Кота

Карма: 64
Рейтинг сообщений: 1022
Зарегистрирован: Пт мар 07, 2008 06:54:43
Сообщений: 4371
Откуда: Ижевск
Рейтинг сообщения: 0
ma747 писал(а):
фьюзы для AT2313, я вижу такое окошко
Правильное окошко для AT90S2313, для ATtiny2313 будет другое.
ma747 писал(а):
И такая проблема: программа на ноге выставляет лог.1, когда без нагрузки то там 5В, но если подключить светодиод то падает до 1.5В, подал выход ноги на базу транзистора - на эмитере 0.
Подключите светик через резистор 300 Ом


Вернуться наверх
 
Не в сети
 Заголовок сообщения: Re: ВСЁ по прошивке и программированию AT90S2313/ATTiny2313
СообщениеДобавлено: Пн дек 12, 2016 10:29:32 
Первый раз сказал Мяу!
Аватар пользователя

Зарегистрирован: Вс авг 16, 2015 10:55:51
Сообщений: 23
Рейтинг сообщения: 0
Спасибо, выставил AT2313 теперь окошко правильное, а стояло AVR Auto.
Диод я подключал через 2.2 КОм и без резистора вообще, результат один - горит тусклым светом от этих примерно 1.5В. Сейчас подключил выход к базе КТ315Г, меряю - там +5В, +5В на коллектор - смотрю а на эмитере минус 0.5В, что за фигня???


Вернуться наверх
 
Не в сети
 Заголовок сообщения: Re: ВСЁ по прошивке и программированию AT90S2313/ATTiny2313
СообщениеДобавлено: Пн дек 12, 2016 11:21:01 
Поставщик валерьянки для Кота
Аватар пользователя

Карма: 38
Рейтинг сообщений: 305
Зарегистрирован: Вт апр 21, 2009 22:24:10
Сообщений: 2255
Откуда: Иркутск
Рейтинг сообщения: 0
Медали: 1
Получил миской по аватаре (1)
Кусок кода конфигурации порта, будьте добры.

_________________
"Слишком много людей ломаются, даже не подозревая о том, насколько близки к успеху они были в тот момент, когда упали духом". Томас Алва Эдисон


Вернуться наверх
 
Не в сети
 Заголовок сообщения: Re: ВСЁ по прошивке и программированию AT90S2313/ATTiny2313
СообщениеДобавлено: Пн дек 12, 2016 14:13:27 
Друг Кота
Аватар пользователя

Карма: 96
Рейтинг сообщений: 1494
Зарегистрирован: Вт мар 16, 2010 22:02:27
Сообщений: 15327
Откуда: ДОНЕЦК
Рейтинг сообщения: 0
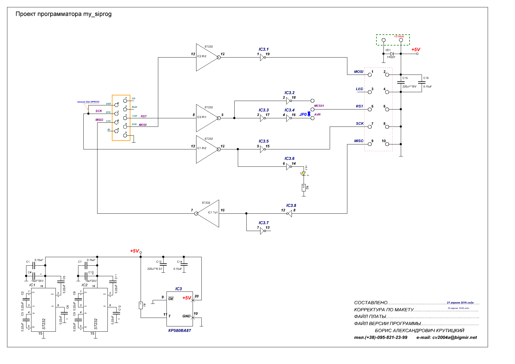
А что за железо-то к компу присоединено?
У поньки в большинстве или LPTшный STK200 или СОМовская версия сипрога....
У мня вот такая сипрожина:
http://img.radiokot.ru/files/20529/155n707ezh.GIF
никаких транзистеров и кормится с USB...
:dont_know:


Вернуться наверх
 
Не в сети
 Заголовок сообщения: Re: ВСЁ по прошивке и программированию AT90S2313/ATTiny2313
СообщениеДобавлено: Вт дек 13, 2016 10:43:12 
Первый раз сказал Мяу!
Аватар пользователя

Зарегистрирован: Вс авг 16, 2015 10:55:51
Сообщений: 23
Рейтинг сообщения: 0
Изображение
Программатор всё шьёт прекрасно, на плате подаю с USB 5V (прямо, безо всяких конденсаторов и стабилизаторов) и GND, нагрузка подключена только к 12-ноге на которой лог. 1 программой выставляется. Больше никуда ничего не подключено. На RESET что-то около 4.7В меряется - не знаю это нормально или нет. На 12-й ноге 5В на остальных нули, т.е. прога работает как надо.
Если просто диод к ноге цеплять то не ней напряжение падает до 1.5В где-то, убрал диод поставил КТ315Г подал выход на его базу, 5В на коллектор, диод к эмитеру - результат на эмитере какая-то жесть. Меряю мультиметром - там какие-то пляски напряжения около 0В, но если поменять щупы (т.е. тем которым эмитер мерял взять землю и наоборот) то там выскакивает -0.5В, это вообще как такое может быть я не представляю. Убрал диод подключил резистор 500 Ом к эмитеру - результат на эмитере ноль как не меряй.
В коллектор включил диод - результат - ток через него не течет, транзистор закрыт короче.


Вернуться наверх
 
Не в сети
 Заголовок сообщения: Re: ВСЁ по прошивке и программированию AT90S2313/ATTiny2313
СообщениеДобавлено: Вт дек 13, 2016 10:50:34 
Поставщик валерьянки для Кота
Аватар пользователя

Карма: 38
Рейтинг сообщений: 305
Зарегистрирован: Вт апр 21, 2009 22:24:10
Сообщений: 2255
Откуда: Иркутск
Рейтинг сообщения: 0
Медали: 1
Получил миской по аватаре (1)
Так код можно все же посмотреть? Вы точно настроили пин на выход? Может Вы подтяжку у входа включили, и пытаетесь туда нагрузку подключить? Как-то я к этому склоняюсь. Или пин подпалили. Тогда хотя бы попробуйте другой вывод... А вывод RESET подтяните к питанию через резистор 10кОм, внутренняя подтяжка слишком ненадежная. :tea:

_________________
"Слишком много людей ломаются, даже не подозревая о том, насколько близки к успеху они были в тот момент, когда упали духом". Томас Алва Эдисон


Вернуться наверх
 
Показать сообщения за:  Сортировать по:  Вернуться наверх
Начать новую тему Ответить на тему  [ Сообщений: 2636 ]     ... , , , 127, , , ...  

Часовой пояс: UTC + 3 часа


Кто сейчас на форуме

Сейчас этот форум просматривают: нет зарегистрированных пользователей и гости: 22


Вы не можете начинать темы
Вы не можете отвечать на сообщения
Вы не можете редактировать свои сообщения
Вы не можете удалять свои сообщения
Вы не можете добавлять вложения

Найти:
Перейти:  


Powered by phpBB © 2000, 2002, 2005, 2007 phpBB Group
Русская поддержка phpBB
Extended by Karma MOD © 2007—2012 m157y
Extended by Topic Tags MOD © 2012 m157y