Например TDA7294

Форум РадиоКот • Просмотр темы - Часы-календарь-термометр (Mega8+DS1307+DS18B20+4LED)
Форум РадиоКот
Здесь можно немножко помяукать :)

Текущее время: Вт ноя 18, 2025 09:33:17

Часовой пояс: UTC + 3 часа


ПРЯМО СЕЙЧАС:



Начать новую тему Ответить на тему  [ Сообщений: 2955 ]     ... , , , 128, , , ...  
Автор Сообщение
Не в сети
 Заголовок сообщения: Re: Часы-календарь-термометр (Mega8+DS1307+DS18B20+4LED)
СообщениеДобавлено: Вт дек 19, 2017 16:34:56 
Опытный кот
Аватар пользователя

Карма: 11
Рейтинг сообщений: 79
Зарегистрирован: Пт фев 27, 2015 12:00:53
Сообщений: 831
Откуда: Рязанская область
Рейтинг сообщения: 0
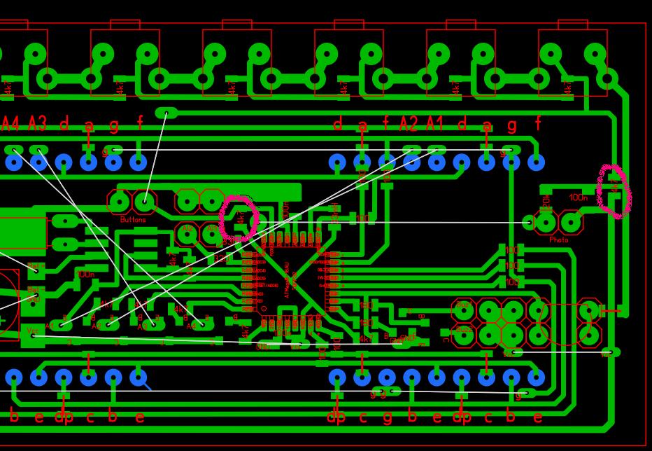
лишний резистор 4к7 к плюсу на ножке РС0

мне кажется вам нужно самому внимательно плату посмотреть


Вложения:
резистор.JPG [138.16 KiB]
Скачиваний: 656
Вернуться наверх
 
Не в сети
 Заголовок сообщения: Re: Часы-календарь-термометр (Mega8+DS1307+DS18B20+4LED)
СообщениеДобавлено: Ср дек 20, 2017 09:49:02 
Встал на лапы
Аватар пользователя

Зарегистрирован: Ср авг 05, 2015 19:34:20
Сообщений: 107
Рейтинг сообщения: 0
лишний резистор 4к7 к плюсу на ножке РС0

Согласен. Спасибо. Но он не может влиять на работу часов.

Добавлено after 7 minutes 24 seconds:
Фото монтажа

Индикаторы - FJ8201BG. Часы - DS1307ZN.


Вложения:
IMG_0430.jpg [62.23 KiB]
Скачиваний: 500
MVI_0435.rar [878.57 KiB]
Скачиваний: 374
Вернуться наверх
 
Не в сети
 Заголовок сообщения: Re: Часы-календарь-термометр (Mega8+DS1307+DS18B20+4LED)
СообщениеДобавлено: Ср дек 20, 2017 11:12:22 
Опытный кот
Аватар пользователя

Карма: 11
Рейтинг сообщений: 79
Зарегистрирован: Пт фев 27, 2015 12:00:53
Сообщений: 831
Откуда: Рязанская область
Рейтинг сообщения: 0
из-за резистора могут кнопки не корректно работать

насчет фото монтажа КРАСИВО, КРУТО!!!

что делать:
1) распечатать картинку 1 ( во вложении ) открыть свою 2-2.lay
и внимательно сравнивать , к примеру на картинке РС0 нога атмеги 8 - точки подключения 3 (4к7, 4к7, и кнопка)
у вас 5 (4к7, buttons. 4к7, 4к7 и кнопка)

и так все ноги амега 8, и ds1307, и индикаторы, и конечно плюс с минусом
если в плате не будет ошибок часы заработают без всяких бубнов

2) прозвоните соседние ножки каждой микросхемы , пайка мелкая возможно короткое между ножками


Вложения:
картинка1.7z [418.59 KiB]
Скачиваний: 355
2-2.lay6 [200.15 KiB]
Скачиваний: 407
Вернуться наверх
 
Не в сети
 Заголовок сообщения: Re: Часы-календарь-термометр (Mega8+DS1307+DS18B20+4LED)
СообщениеДобавлено: Ср дек 20, 2017 11:19:07 
Встал на лапы
Аватар пользователя

Зарегистрирован: Ср авг 05, 2015 19:34:20
Сообщений: 107
Рейтинг сообщения: 0
И еще вопрос. В описании дано примечание:
+ динамическа индикация 4-х разрядный 7-ми сегментник с ОК или ОА (*)
(*) - выбирается пользователем
Где и как это выбирается? Потому как там же нет ячейки, которая за это отвечает: номера ячеек EEPROM и их значение (на индикаторе номер ячейка Е2 - Е8 и ее значение).


Вернуться наверх
 
Эиком - электронные компоненты и радиодетали
Не в сети
 Заголовок сообщения: Re: Часы-календарь-термометр (Mega8+DS1307+DS18B20+4LED)
СообщениеДобавлено: Ср дек 20, 2017 11:26:24 
Опытный кот
Аватар пользователя

Карма: 11
Рейтинг сообщений: 79
Зарегистрирован: Пт фев 27, 2015 12:00:53
Сообщений: 831
Откуда: Рязанская область
Рейтинг сообщения: 1
Выбор типа индикатора делается удержанием одной из четырех кнопок ("+", "-", "сек", "уст").
Если быть более точным то не выбор индикатора, а выбор активного 0 или 1 для зажигания сегмента и выбор активного 0 или 1 для зажигания разряда.


вам нужно нажать кнопку "+" и включить блок питания в розетку, отпустить кнопку. смотрим цифры правильно высвечиваются?, нет
повторяем нажимаем "сек" и включить блок питания в розетку, отпустить кнопку. смотрим цифры правильно высвечиваются?, нет
повторяем нажимаем "-" и включить блок питания в розетку, отпустить кнопку. смотрим цифры правильно высвечиваются?, нет
повторяем нажимаем "уст" и включить блок питания в розетку, отпустить кнопку. смотрим цифры правильно высвечиваются?, нет


Вернуться наверх
 
Не в сети
 Заголовок сообщения: Re: Часы-календарь-термометр (Mega8+DS1307+DS18B20+4LED)
СообщениеДобавлено: Ср дек 20, 2017 11:51:53 
Встал на лапы
Аватар пользователя

Зарегистрирован: Ср авг 05, 2015 19:34:20
Сообщений: 107
Рейтинг сообщения: 0

Вспомнил, что кнопки у меня вовсе пока работать не будут, т.к. не нашел еще индуктивности для питания ADC. НО индикатор должен и так показывать.
Буду проверять монтаж. Спасибо!!!

Добавлено after 1 minute 52 seconds:
Выбор типа индикатора делается удержанием одной из четырех кнопок ("+", "-", "сек", "уст").


Спасибо. Упустил.


Вернуться наверх
 
Не в сети
 Заголовок сообщения: Re: Часы-календарь-термометр (Mega8+DS1307+DS18B20+4LED)
СообщениеДобавлено: Ср дек 20, 2017 12:34:39 
Опытный кот
Аватар пользователя

Карма: 11
Рейтинг сообщений: 79
Зарегистрирован: Пт фев 27, 2015 12:00:53
Сообщений: 831
Откуда: Рязанская область
Рейтинг сообщения: 0
Цитата:
Вспомнил, что кнопки у меня вовсе пока работать не будут, т.к. не нашел еще индуктивности для питания ADC.


у меня без индукции работают


Вернуться наверх
 
Не в сети
 Заголовок сообщения: Re: Часы-календарь-термометр (Mega8+DS1307+DS18B20+4LED)
СообщениеДобавлено: Ср дек 20, 2017 12:39:24 
Встал на лапы
Аватар пользователя

Зарегистрирован: Ср авг 05, 2015 19:34:20
Сообщений: 107
Рейтинг сообщения: 0
[quote]у меня без индукции работают

Тогда вы вместо нее резистор ставили, у меня - обрыв.


Вернуться наверх
 
Не в сети
 Заголовок сообщения: Re: Часы-календарь-термометр (Mega8+DS1307+DS18B20+4LED)
СообщениеДобавлено: Ср дек 20, 2017 14:33:30 
Опытный кот
Аватар пользователя

Карма: 11
Рейтинг сообщений: 79
Зарегистрирован: Пт фев 27, 2015 12:00:53
Сообщений: 831
Откуда: Рязанская область
Рейтинг сообщения: 0
[quote]у меня без индукции работают

Тогда вы вместо нее резистор ставили, у меня - обрыв.


вместо нее перемычка у меня


Вернуться наверх
 
Не в сети
 Заголовок сообщения: Re: Часы-календарь-термометр (Mega8+DS1307+DS18B20+4LED)
СообщениеДобавлено: Ср дек 20, 2017 15:17:54 
Встал на лапы
Аватар пользователя

Зарегистрирован: Ср авг 05, 2015 19:34:20
Сообщений: 107
Рейтинг сообщения: 0
Спасибо за ответы.
Перемкну Vcc и AVcc, проверю разводку и пайку...


Вернуться наверх
 
Не в сети
 Заголовок сообщения: Re: Часы-календарь-термометр (Mega8+DS1307+DS18B20+4LED)
СообщениеДобавлено: Вт дек 26, 2017 10:42:37 
Встал на лапы
Аватар пользователя

Зарегистрирован: Ср авг 05, 2015 19:34:20
Сообщений: 107
Рейтинг сообщения: 0
Закоротил Vcc и AVcc. Проверку и проверку платы выполнил.
Найдены и устранены:
1. Отсутствие кондера 0,1 мкФ в цепи питания МК. Добавлен.
2. Подтягивающий резистор 10 кОм на вывод Reset. Добавлен.
3. Сопля между выводами PB1-PB2 на дальнем конце (через общее сопротивление 200 Ом). Устранена.

Симптомы прежние: светятся все сегменты, подмаргивая с периодом в 3 секунды. См. видео.

Убрал питание от DS1307.
Ситуация не изменилась.

МК программатором читается и перепрошивается.

Помогите, у кого какие догадки где проблема?


Вернуться наверх
 
Не в сети
 Заголовок сообщения: Re: Часы-календарь-термометр (Mega8+DS1307+DS18B20+4LED)
СообщениеДобавлено: Вт дек 26, 2017 11:51:17 
Друг Кота
Аватар пользователя

Карма: 182
Рейтинг сообщений: 8320
Зарегистрирован: Пт фев 04, 2011 17:57:51
Сообщений: 19956
Откуда: Рыбинск
Рейтинг сообщения: 0
Медали: 1
Лучший человек Форума 2017 (1)
Кнопки то при включении питания понажимайте. Даже без нормальной инициализации RTC будет надпись Fnd и будут мигать точки или что там вместо них.


Вернуться наверх
 
Не в сети
 Заголовок сообщения: Re: Часы-календарь-термометр (Mega8+DS1307+DS18B20+4LED)
СообщениеДобавлено: Вт дек 26, 2017 12:02:28 
Опытный кот
Аватар пользователя

Карма: 11
Рейтинг сообщений: 79
Зарегистрирован: Пт фев 27, 2015 12:00:53
Сообщений: 831
Откуда: Рязанская область
Рейтинг сообщения: 0
а может фьюзы не правильно проставлены
и еще попробуй при включении питания нажми 5 кнопку "К" в настройки войти, можешь ?


Вернуться наверх
 
Не в сети
 Заголовок сообщения: Re: Часы-календарь-термометр (Mega8+DS1307+DS18B20+4LED)
СообщениеДобавлено: Вт дек 26, 2017 12:32:41 
Встал на лапы
Аватар пользователя

Зарегистрирован: Ср авг 05, 2015 19:34:20
Сообщений: 107
Рейтинг сообщения: 0
Кнопки то при включении питания понажимайте.

Пробовал все. Попробую при отключенной RTC.

Даже без нормальной инициализации RTC будет надпись Fnd и будут мигать точки или что там вместо них.

Значит надо копать в пределах MK. Спасибо!

Добавлено after 19 minutes 21 second:
а может фьюзы не правильно проставлены
и еще попробуй при включении питания нажми 5 кнопку "К" в настройки войти, можешь ?

Программировал из-под Sinaprog с предварительным расчетом. Получилось так: Low=E3, High=99. См. вложение.
Или надо отключить WDTON? Тогда Low=E3, High=D9. Может мерцания на индикаторах из-за него...

В настройки войти не мог.

Да, надо отключить WDTON. Неужели он так может влиять?
Подмечено, что моргание сопровождается характерным звуком в блоке питания, независимо от его мощности.
Проверил сопротивление по цепи питания: при прямом включении - бесконечность. При обратном - около 500 Ом.


Вложения:
Fuse.png [20.27 KiB]
Скачиваний: 467
Вернуться наверх
 
Не в сети
 Заголовок сообщения: Re: Часы-календарь-термометр (Mega8+DS1307+DS18B20+4LED)
СообщениеДобавлено: Вт дек 26, 2017 17:09:22 
Опытный кот
Аватар пользователя

Карма: 11
Рейтинг сообщений: 79
Зарегистрирован: Пт фев 27, 2015 12:00:53
Сообщений: 831
Откуда: Рязанская область
Рейтинг сообщения: 0
у меня вот так стоят галки
где у меня галка там у тебя должен быть пробел (ориентируемся по SPIEN, ЕГО ТРОГАТЬ НЕ НАДО)


Вложения:
фьюзы.JPG [88.2 KiB]
Скачиваний: 787
Вернуться наверх
 
Не в сети
 Заголовок сообщения: Re: Часы-календарь-термометр (Mega8+DS1307+DS18B20+4LED)
СообщениеДобавлено: Ср дек 27, 2017 10:25:57 
Встал на лапы
Аватар пользователя

Зарегистрирован: Ср авг 05, 2015 19:34:20
Сообщений: 107
Рейтинг сообщения: 0
Спасибо, Serzh2000! Вчера вечером убрал DWTON; теперь фьюзы полностью соответствуют вашим.
Но симптомы те же.
Буду дальше прозванивать плату и снимать по одному периферию.
Может периодическое подмаргивание - это результат перегрузки на каком-то порту?


Вернуться наверх
 
Не в сети
 Заголовок сообщения: Re: Часы-календарь-термометр (Mega8+DS1307+DS18B20+4LED)
СообщениеДобавлено: Ср дек 27, 2017 11:03:40 
Опытный кот
Аватар пользователя

Карма: 11
Рейтинг сообщений: 79
Зарегистрирован: Пт фев 27, 2015 12:00:53
Сообщений: 831
Откуда: Рязанская область
Рейтинг сообщения: 0
Прости если вопрос глупый, ты прошил динамикой или статикой?

если динамика то правильно

может с ключами что не так, тестиром или светодиод повесь на ножки атмеги, без ключей, в место разделительных точек. Будут мигать?

выпаять можно ds1307 без нее ничего светиться не должно (если нет ошибок в плате)


Вернуться наверх
 
Не в сети
 Заголовок сообщения: Re: Часы-календарь-термометр (Mega8+DS1307+DS18B20+4LED)
СообщениеДобавлено: Ср дек 27, 2017 12:07:42 
Встал на лапы
Аватар пользователя

Зарегистрирован: Ср авг 05, 2015 19:34:20
Сообщений: 107
Рейтинг сообщения: 0
Прошил динамикой. Разводку платы параллелил с изменением прошивки и проверкой в протеус, т.к. ноги менялись. В протеус все работало.
ds1307 исключена (вынута батарейка и оборвал питание на 3-ю ногу).
Разделительные точки, как понял, настраиваются в прошивке. Как понять на какую ногу вешать светодиод?


Вернуться наверх
 
Не в сети
 Заголовок сообщения: Re: Часы-календарь-термометр (Mega8+DS1307+DS18B20+4LED)
СообщениеДобавлено: Ср дек 27, 2017 17:10:07 
Опытный кот
Аватар пользователя

Карма: 11
Рейтинг сообщений: 79
Зарегистрирован: Пт фев 27, 2015 12:00:53
Сообщений: 831
Откуда: Рязанская область
Рейтинг сообщения: 0
Цитата:
Разводку платы параллелил с изменением прошивки и проверкой в протеус, т.к. ноги менялись. В протеус все работало.


??????????????

Цитата:
ds1307 исключена (вынута батарейка и оборвал питание на 3-ю ногу).


тут немного не так: если вынуть батарейку как раз все ноли или все сегменты светятся ( точно не помню )

3 нога это резервное питание ds 1307, а питается она с 8 ноги. И я имел ввиду отпаять ее полностью

светодиод подпаять к PD1 и PB5 (у меня общий анод)


Вложения:
светодиод.JPG [119.79 KiB]
Скачиваний: 683
Вернуться наверх
 
Не в сети
 Заголовок сообщения: Re: Часы-календарь-термометр (Mega8+DS1307+DS18B20+4LED)
СообщениеДобавлено: Ср дек 27, 2017 17:12:06 
Потрогал лапой паяльник
Аватар пользователя

Карма: 1
Рейтинг сообщений: 194
Зарегистрирован: Пт сен 27, 2013 19:02:55
Сообщений: 370
Рейтинг сообщения: 0
siimao, я так понял Вы что то правили в прошивке. Для начала, залейте авторскую, для динамики с первого поста автора. Там есть все четыре варианта управления индикаторами как ОА, так и ОК. Чтоб выбрать нужный, сначала зажимаете одну из четырёх кнопок и удерживая её, подаёте питание на часы.

_________________
Мастеру достаточно одной пальчиковой батарейки, чтобы запустить любое устройство, в любом направление, с любой скоростью...


Вернуться наверх
 
Показать сообщения за:  Сортировать по:  Вернуться наверх
Начать новую тему Ответить на тему  [ Сообщений: 2955 ]     ... , , , 128, , , ...  

Часовой пояс: UTC + 3 часа


Кто сейчас на форуме

Сейчас этот форум просматривают: нет зарегистрированных пользователей и гости: 31


Вы не можете начинать темы
Вы не можете отвечать на сообщения
Вы не можете редактировать свои сообщения
Вы не можете удалять свои сообщения
Вы не можете добавлять вложения

Найти:
Перейти:  


Powered by phpBB © 2000, 2002, 2005, 2007 phpBB Group
Русская поддержка phpBB
Extended by Karma MOD © 2007—2012 m157y
Extended by Topic Tags MOD © 2012 m157y