Например TDA7294

Форум РадиоКот • Просмотр темы - Параллельный программатор
Форум РадиоКот
Здесь можно немножко помяукать :)

Текущее время: Пт янв 23, 2026 17:11:36

Часовой пояс: UTC + 3 часа


ПРЯМО СЕЙЧАС:



Начать новую тему Ответить на тему  [ Сообщений: 3008 ]     ... , , , 129, , , ...  
Автор Сообщение
Не в сети
 Заголовок сообщения: Re: Параллельный программатор
СообщениеДобавлено: Вт фев 10, 2015 11:48:22 
Потрогал лапой паяльник
Аватар пользователя

Карма: 2
Рейтинг сообщений: 42
Зарегистрирован: Чт дек 25, 2014 13:49:58
Сообщений: 310
Откуда: Юкон
Рейтинг сообщения: 0
Кобель брехае, ветер гуляе. Экономически выгоднее заблокировать копеечный элемент, вот и вся логика.


Вернуться наверх
 
Не в сети
 Заголовок сообщения: Re: Параллельный программатор
СообщениеДобавлено: Вт фев 10, 2015 13:07:35 
Поставщик валерьянки для Кота
Аватар пользователя

Карма: 10
Рейтинг сообщений: 163
Зарегистрирован: Вс янв 09, 2011 16:51:39
Сообщений: 2348
Откуда: Санкт-Ленинград
Рейтинг сообщения: 0
White_Pit писал(а):
заблокировать копеечный элемент
А мне почему-то кажется, что кто-то просто схему неправильно "сдул". :roll:

_________________
ICQ нет, и, в ближайшее время, не будет.


Вернуться наверх
 
Не в сети
 Заголовок сообщения: Re: Параллельный программатор
СообщениеДобавлено: Вт фев 10, 2015 13:15:52 
Потрогал лапой паяльник
Аватар пользователя

Карма: 2
Рейтинг сообщений: 42
Зарегистрирован: Чт дек 25, 2014 13:49:58
Сообщений: 310
Откуда: Юкон
Рейтинг сообщения: 0
Все может быть. Если убрать соединение базы и эмиттера, получится схема Дарлингтона.


Вернуться наверх
 
Не в сети
 Заголовок сообщения: Re: Параллельный программатор
СообщениеДобавлено: Вт фев 10, 2015 17:35:33 
Первый раз сказал Мяу!
Аватар пользователя

Карма: 1
Рейтинг сообщений: 1
Зарегистрирован: Ср апр 21, 2010 23:05:06
Сообщений: 32
Откуда: Воронеж
Рейтинг сообщения: 0
Я тут думал три дня и три ночи и пришёл к выводу, что закороченный транзистор поддерживает напряжение на базе второго транзистора в зависимости от величины напряжения VTG. Видимо это нужно для более качественного преобразования уровней.


Вернуться наверх
 
Эиком - электронные компоненты и радиодетали
Не в сети
 Заголовок сообщения: Re: Параллельный программатор
СообщениеДобавлено: Ср фев 11, 2015 13:13:15 
Грызет канифоль

Карма: 3
Рейтинг сообщений: 70
Зарегистрирован: Сб мар 05, 2011 09:19:01
Сообщений: 264
Рейтинг сообщения: 0
Dmitry Dubrovenko писал(а):
...кто-то просто схему неправильно "сдул".

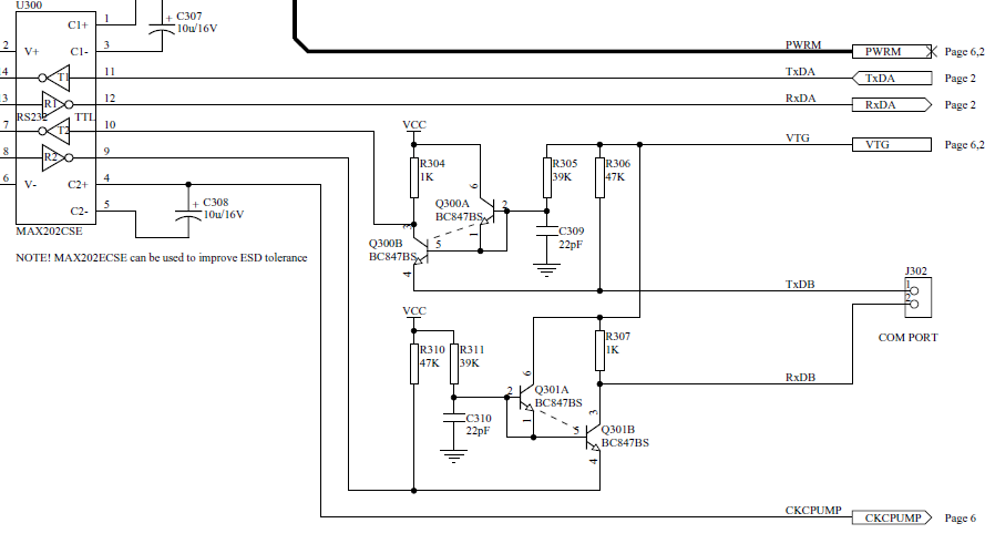
Как будто правильно "сдули"(см. фрагмент схемы из фирменного описания с сайта). Погонял в симуляторе, разницу не обнаружил, ну чуть лучше начало спада импульса на выходе, но импульсный ток (единицы мА) в коллекторе перемкнутого транзистора есть! А при работе на небольшую емкостную нагрузку есть завал переднего фронта, так что импульсы этим каскадом не улучшаются. Зато, если перемычку Б-Э убрать, то все хорошо. Загадка...


Вложения:
Фрагмент схемы STK500.png [40.16 KiB]
Скачиваний: 655
Вернуться наверх
 
Не в сети
 Заголовок сообщения: Re: Параллельный программатор
СообщениеДобавлено: Ср фев 11, 2015 13:22:57 
Потрогал лапой паяльник
Аватар пользователя

Карма: 2
Рейтинг сообщений: 42
Зарегистрирован: Чт дек 25, 2014 13:49:58
Сообщений: 310
Откуда: Юкон
Рейтинг сообщения: 0
А если все же предположить, что это (замыкание б - э ) есть технический ляп (и не важно, чей), и сделать нормальное соединение по схеме дарлингтона, плохого то ничего и нету. Наоборот, уменьшится влияние конденсаторов С309 и С310 на форму импульсов.


Вернуться наверх
 
Не в сети
 Заголовок сообщения: Re: Параллельный программатор
СообщениеДобавлено: Ср фев 11, 2015 21:55:24 
Друг Кота
Аватар пользователя

Карма: 140
Рейтинг сообщений: 4277
Зарегистрирован: Чт сен 01, 2011 12:53:27
Сообщений: 20131
Откуда: ТьмуТаракания. Почетный житель подмостовья
Рейтинг сообщения: 0
транзель в таком включении это просто диод. скорее всего в микросборке применили, чтобы не расширять номенклатуру.
хочу, так-же заметить, что работает и без этого формирователя, и с ним. лично я собирал по схеме мультика, потом, когда выяснял траблы с тиньками 2313 переделывал на всякие варианты, в том числе как у хамера, ваще без формирователя. все работало. вернулся к схеме мультика, просто красивая реализация,(грамотная :))) )
так что мамы всякие важны, мамы всякие нужны :beer:
по поводу обсуждения схемы: мужыки, а ктонить из вас знаком с включением транзистора с общей базою? вам ничего это не напоминает? а согласование уровней TTL-CMOS?
печально :(

_________________
Шекспир сказал: Судить меня -дано лишь Богу, другим я укажу дорогу... https://natribu.org/
Я его полностью поддерживаю.
Программирую на Fuse AtmelAVR.


Вернуться наверх
 
Не в сети
 Заголовок сообщения: Re: Параллельный программатор
СообщениеДобавлено: Чт фев 12, 2015 10:22:55 
Грызет канифоль

Карма: 3
Рейтинг сообщений: 70
Зарегистрирован: Сб мар 05, 2011 09:19:01
Сообщений: 264
Рейтинг сообщения: 0
oleg63m писал(а):
... печально :(...чтобы не расширять номенклатуру...

Не надо плакать, про ОБ мы уже сами давно догадались. :)) А вот диод нужен для того, чтобы напряжение на коллекторе Q301B (в файле "Фрагмент...") не превысило Vtg. Про номенклатуру - это верно, ибо в схеме полно таких сборок.

White_Pit писал(а):
...что это (замыкание б-э ) есть технический ляп (и не важно, чей), и сделать нормальное соединение по схеме дарлингтона, плохого то ничего и нету. Наоборот, уменьшится влияние конденсаторов С309 и С310 на форму импульсов

Это не технический ляп. Без перемычки Б-Э хоть и будет схема Дарлингтона, и плохого ничего не будет, но не будет и преобразователя уровня :)) Конденсатор С310(С309) компенсирует емкость эмиттерного перехода, без него будет задержан спад импульса .

мафиози писал(а):
... Блин, как-же достали уже меня эти эксперименты... Интересно было-бы послушать людей, собравших эту схему.(

Если полистать ветку, то можно найти не один рабочий вариант параллельного программатора. Сам пользуюсь доработанным USB вариантом Sema и правильным адаптером от Мультика. В доработке ничего лишнего, не было ни разу проблем ни с одним МК из тех, что попадались, функционал весь, кроме в общем-то ненужной регулировки Vtg.


Вернуться наверх
 
Не в сети
 Заголовок сообщения: Re: Параллельный программатор
СообщениеДобавлено: Чт фев 12, 2015 20:38:53 
Первый раз сказал Мяу!
Аватар пользователя

Карма: 1
Рейтинг сообщений: 1
Зарегистрирован: Ср апр 21, 2010 23:05:06
Сообщений: 32
Откуда: Воронеж
Рейтинг сообщения: 0
Я тоже сначала собрал схему от Хаммера, только с ЮСБ. Последовательное программирование пошло сразу без проблем. А вот с параллельным начались пляски. Из 10 залоченых присланных китайцем тинек 2313, шесть разблокировались сразу, а четыре - раза с пятого-десятого. И неверно читалась сигнатура. А с тини13 он вообще работать отказывается, ни читает, ни пишет. Печатку разводил сам, проверял мильён раз, косяков не выявил. Перепахал весь прогер, порезал дорожки, повесил формирователь XTAL - пользы НОЛЬ ! Ответьте пожалуйста, у кого всё работает как надо на пару вопросов:
1. Определяется ли программатор как STK500 компьютером ? У меня он видится как USB Serial Port (COM2) порт, в отличии от AVR910-го, который и опознаётся как AVR910.
2. Насколько должно проседать напряжение VTG ? У меня оно падает до 2-х вольт всего.

Студия версии 6.2. Мега 8535 прошивалась хексом на ПониПроге. Преобразователь +5V/+12V держит 100 ма минимум, с просадкой всего 0.1 вольт.


Вернуться наверх
 
Не в сети
 Заголовок сообщения: Re: Параллельный программатор
СообщениеДобавлено: Чт фев 12, 2015 23:42:54 
Друг Кота
Аватар пользователя

Карма: 140
Рейтинг сообщений: 4277
Зарегистрирован: Чт сен 01, 2011 12:53:27
Сообщений: 20131
Откуда: ТьмуТаракания. Почетный житель подмостовья
Рейтинг сообщения: 0
_abk_ писал(а):
про ОБ мы уже сами давно догадались

Правда? а я что-то по постам сразу не заметил. приплели дарлингтоны.... :))) :))) :)))
мафиози писал(а):
Из 10 залоченых присланных китайцем тинек 2313, шесть разблокировались сразу, а четыре - раза с пятого-десятого. И неверно читалась сигнатура.
я сказал бы, что форум читать полезно, но я это уже раз 20 повторял- никто не читает. отвечу Этот казус проявляется довольно часто, а вот решался у всех по разному. у меня решился заменою 8535. и то еще встречаются 2313 не восстанавливаемые, как правило в дип корпусе

Цитата:
А с тини13 он вообще работать отказывается
,
есть тини15 и есть похожие тини13 и прочие. отличие в том, что не на ту ногу хтаll заводится. это если сам печать делал. посмотри как у мультика разведено. у меня все читается и пишется по его разводке.
Цитата:
1. Определяется ли программатор как STK500

компьютером не определяется, а студией, если неправильно укажешь, работать не станет. а как USB Serial Port (COM2) это у тебя определяется твоя ft232 а не программатор.
F AVR910 определяется так изза прошивки. если поменять прошивку, он будет определяться и как Sтк500

Цитата:
Насколько должно проседать напряжение VTG

Это зависит чисто от схемной реализации, и от примененных деталей. твою схему не видел, поэтому трудно сказать сколько у тебя должно быть. но можешь сам прикинуть. lm317 на выходе не менее 1,2 вольта. на диоде падает на обычном-0,6-0,8 вольт, на шотках от 0,2 до 0,4 в зависимости от типа. вот и считай. я свой дорабатывал интегратором с усилком, но это не решило проблему, оставил с доработкой

Цитата:
Преобразователь +5V/+12V держит 100 ма минимум, с просадкой всего 0.1 вольт.

тут выше один товарищ предлагал на выходы порта последовательно резисторы ставить, у него сильно просаживалось питани.
я себе тоже на всяк случай вставил, мало ли, битый мк попадется....
а вобщем, еще раз дам совет, надо читать хотя-бы страниц 5-10 от конца, вопросов было бы значительно меньше

_________________
Шекспир сказал: Судить меня -дано лишь Богу, другим я укажу дорогу... https://natribu.org/
Я его полностью поддерживаю.
Программирую на Fuse AtmelAVR.


Вернуться наверх
 
Не в сети
 Заголовок сообщения: Re: Параллельный программатор
СообщениеДобавлено: Пт фев 13, 2015 04:01:37 
Потрогал лапой паяльник
Аватар пользователя

Карма: -2
Рейтинг сообщений: 20
Зарегистрирован: Сб мар 17, 2012 20:31:44
Сообщений: 306
Откуда: Нью Йорк
Рейтинг сообщения: 1
Гдето читал, что у 2313 надо понижать напряжение питания до 4.5 и ниже Вольт, чтобы стереть защиту


Вернуться наверх
 
Не в сети
 Заголовок сообщения: Re: Параллельный программатор
СообщениеДобавлено: Пт фев 13, 2015 04:58:29 
Грызет канифоль

Карма: 3
Рейтинг сообщений: 70
Зарегистрирован: Сб мар 05, 2011 09:19:01
Сообщений: 264
Рейтинг сообщения: 0
мафиози писал(а):
...Я тоже сначала собрал схему от Хаммера, только с ЮСБ......с параллельным начались пляски. Из 10 залоченых присланных китайцем тинек 2313, шесть разблокировались сразу, а четыре - раза с пятого-десятого. И неверно читалась сигнатура.... Насколько должно проседать напряжение VTG ? У меня оно падает до 2-х вольт всего...

Вот тут Вы сами себе отвечаете :) Не будет нормально работать, если у Вас Vtg "проседает" до 2В. И что значит "проседает"? Чем смотрите?

мафиози писал(а):
...Преобразователь +5V/+12V держит 100 ма минимум, с просадкой всего 0.1 вольт.
Посмотрите осциллографом +5V в момент начала программирования в параллельном режиме. По +12V ток нужен, если мне не изменяет память, около 250 мкА макс. А вот по +5 нагрузка в режиме ПП нагрузка в импульсе значительная, и если у Вас жидкий китайский USB-кабель, то будет провал и +5 В и +12... Об этом всем тут 100 раз писано.
И вообще, 10 баллов Oleg63m - когда же лентяи начнут читать форум?.. Но чукча не читатель... :))) На 95 странице я делился своим опытом сборки программатора с массой подробностей. А до того внимательно прочитал все предыдущие страницы, и не раз. И там тоже все много раз обсосано.
oleg63m писал(а):


Цитата:
Насколько должно проседать напряжение VTG

Это зависит чисто от схемной реализации, и от примененных деталей. твою схему не видел, поэтому трудно сказать сколько у тебя должно быть. но можешь сам прикинуть. lm317 на выходе не менее 1,2 вольта. на диоде падает на обычном-0,6-0,8 вольт, на шотках от 0,2 до 0,4 в зависимости от типа. вот и считай. я свой дорабатывал интегратором с усилком, но это не решило проблему, оставил с доработкой

Да не должно оно "проседать"! И дались вам эта lm317, усилители и интеграторы! Ключ на полевом транзисторе с падением 0,0 В - и ВСЕ!!


Вернуться наверх
 
Не в сети
 Заголовок сообщения: Re: Параллельный программатор
СообщениеДобавлено: Пт фев 13, 2015 19:15:20 
Первый раз сказал Мяу!
Аватар пользователя

Карма: 1
Рейтинг сообщений: 1
Зарегистрирован: Ср апр 21, 2010 23:05:06
Сообщений: 32
Откуда: Воронеж
Рейтинг сообщения: 0
отвечаю всем и не по порядку.
1.Не знаю каких лентяев тут упоминают, лично я прочитал все страницы, начиная с 65. Очень много информации, но единственно правильного решения не нашёл. Смысл такой: у одних работает как есть в оригинале, у других после доработки, у третьих и так и так, у четвёртых ни так ни так.
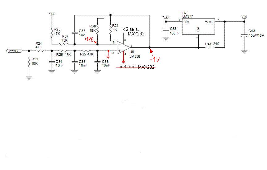
2. "Проседание" - не в смысле неконтролируемого понижения напряжения, а сознательное уменьшение VTG до нуля. Прилепляю схемку управления элэмкой317. Так вот, я специально закорачивал 3-ю ножку LM358 на массу. При этом она должна сработать тупо в качестве компаратора и на выходе (1 ножка) должен быть тоже ноль. Но там +0.98 вольт. Соответственно на выходе LM317 около +2 вольт. Вот что я имел в виду под словом "просаживает". LM358 менял на другую, результат тот-же. Четвёртый вывод LM358 сидит на земле, а не на минусе, но, по моему, в данном случае это не имеет значения. Кстати, VTG регулируется правильно в пределах 3 - 5 вольт.
3. Питание смотрел осциллографом, скачков не заметил ни по 5-ти, ни по 12-ти вольтам. Правда с ЮСБ порта компа идёт не 5, а 4.8 - 4.9 вольт.
4. На тиньку 13 XTAL1 подавал и на вторую и на третью ноги. Нифига.
Вот такие пироги...


Вложения:
Доработка_ОУ.jpg [29.9 KiB]
Скачиваний: 449
Вернуться наверх
 
Не в сети
 Заголовок сообщения: Re: Параллельный программатор
СообщениеДобавлено: Пт фев 13, 2015 20:04:37 
Друг Кота
Аватар пользователя

Карма: 140
Рейтинг сообщений: 4277
Зарегистрирован: Чт сен 01, 2011 12:53:27
Сообщений: 20131
Откуда: ТьмуТаракания. Почетный житель подмостовья
Рейтинг сообщения: 0
_abk_ писал(а):
И дались вам эта lm317, усилители и интеграторы!

Когда я начинал собирать программатор по схеме Мультика, я еще даже не подозревал об этом форуме и топике. :roll: но интернет исправно перелопатил, и остановился на его схеме и печатке(сайт мультика). потом уже, когда плата была готова (кстати и лут впервые попробовал, до этого рейсфедером трахался) и начал набивать детали, заметил котоссылку, и уже перечитал этот форум, тогда было всего всего страниц 100-120. точно не считал, можно отследить по появлению моего ника с аватаром.
а так, как я впервые решил попробовать что такое мк :solder: (до этого вполне рассыпухой обходился), сильно в схеме копаться не стал, от греха подальше, да к тому-же такая пужалка на плате была как мега8535 :shock:, которую я тоже впервые в лапах держал :facepalm: .
Это теперь я уже (благодаря траблам с тини2313) могу хоть пол схемы переделать не в ущерб работоспособности, а тогда очковал.
Цитата:
Да не должно оно "проседать"

как это не должно проседать? когда только включаем проггер напруга около "0", да и в процессе программирования она несколько раз меняется от около5 до около 0. я это имел ввиду. думал, может у чела до ноля не просаживается.
Это на коннекторе SPI оно постоянно присутствует, что вобщем тоже не есть гуд, но терпимо

мафиози писал(а):
на выходе LM317 около +2 вольт.

Так нормальные люди 4ю ногу на минусовое питание а не на землю сажают.
кстати _abk_ прав, увлекаться сильно регулировкой напруги нет смысла, так как остальная часть схемы при этом остается реализована не правильно, и чтобы программировать низковольтные микры, надо еше на на все выводы городить преобразователи уровня, или запитывать мегу 8535 от пониженного напряжения, что может потребовать замену ее на L8535 или 8535L, точно не помню. вобщем не стоит вычинки.
и еще, если читал форум, должен был прочитать, что большую емкость на выходе LM317 ставить нельзя, как и блоккеры на плате програмирования, и еще иногда помогает шунтирование выхода резистором на землю. может тогда и тинька 13 запрограммируется :solder:

_________________
Шекспир сказал: Судить меня -дано лишь Богу, другим я укажу дорогу... https://natribu.org/
Я его полностью поддерживаю.
Программирую на Fuse AtmelAVR.


Вернуться наверх
 
Не в сети
 Заголовок сообщения: Re: Параллельный программатор
СообщениеДобавлено: Пт фев 13, 2015 20:32:10 
Первый раз сказал Мяу!
Аватар пользователя

Карма: 1
Рейтинг сообщений: 1
Зарегистрирован: Ср апр 21, 2010 23:05:06
Сообщений: 32
Откуда: Воронеж
Рейтинг сообщения: 0
А не смогли бы "нормальные люди" объяснить, почему нужно сажать 4-ю ногу на минус, а не на массу ? В даташите на LM358 написано, что она может работать при заземлённой 4-й ноге и минимальным выходном напряжении = 0 вольт. Правда при сопротивлении нагрузки = 2 ком. Просто не хотелось в очередной раз впустую переделывать программатор.


Вернуться наверх
 
Не в сети
 Заголовок сообщения: Re: Параллельный программатор
СообщениеДобавлено: Пт фев 13, 2015 22:30:21 
Грызет канифоль

Карма: 3
Рейтинг сообщений: 70
Зарегистрирован: Сб мар 05, 2011 09:19:01
Сообщений: 264
Рейтинг сообщения: 0
oleg63m писал(а):
как это не должно проседать?...она несколько раз меняется от около5 до около 0...

Питание программируемого МК включается/выключается программатором в процессе программирования по заданному алгоритму. Оно установлено заранее и не должно никуда проседать.
oleg63m писал(а):
...большую емкость на выходе LM317 ставить нельзя, как и блоккеры на плате програмирования...

Абсолютно верно. Процесс программирования четко регламентирован по очередности подачи сигналов (в том числе и Vtg) и их длительности. Лишняя емкость на шине Vtg приводит к запаздыванию подачи/снятия этого сигнала и краху алгоритма.
Насчет LM317. На мой взгляд, это ненужное усложнение, поскольку для программирования надо-то всего быстро включить/выключить Vtg. Не устаю агитировать за простой ключ на полевом транзисторе, коммутирующий напряжение питания. Падение напряжения на нем ничтожно. Можно к нему добавить еще один, для закорачивания шины Vtg на "землю" и гарантированного разряда всех блокировочных конденсаторов на адаптере, но это для маньяков, ибо работает и так.
Общие соображения насчет "не работает". Все сигналы, идущие на целевой МК с выводов 8535, определены программой, в правильности которой сомнений нет. При исправном 8535 и правильно прошитой программой и фьюзах остаются только 5 мест, где можно накосячить: Vcc, Vpp, Vtg, связь с компом и разводка. Два последних легко проверяются :), а первые 3 легко меряются - уровни и фронты. Все, никаких чудес. Разве что дохлый целевой МК попадется, но у вас же целые есть еще :) Так что собирающим - больше оптимизма и веры в успех! :))


Вернуться наверх
 
Не в сети
 Заголовок сообщения: Re: Параллельный программатор
СообщениеДобавлено: Сб фев 14, 2015 00:19:02 
Друг Кота
Аватар пользователя

Карма: 140
Рейтинг сообщений: 4277
Зарегистрирован: Чт сен 01, 2011 12:53:27
Сообщений: 20131
Откуда: ТьмуТаракания. Почетный житель подмостовья
Рейтинг сообщения: 0
_abk_ писал(а):
Абсолютно верно.

ну хоть чтото не оспорили :kill: :))) :))) :)))
кстати слово проседать было применено мафиози и понято мною абсолютно правильно,
хотя большой уверенности небыло.
сами знаете, как тут люди выражают свои мысли......

_________________
Шекспир сказал: Судить меня -дано лишь Богу, другим я укажу дорогу... https://natribu.org/
Я его полностью поддерживаю.
Программирую на Fuse AtmelAVR.


Вернуться наверх
 
Не в сети
 Заголовок сообщения: Re: Параллельный программатор
СообщениеДобавлено: Сб фев 14, 2015 07:41:39 
Грызет канифоль

Карма: 3
Рейтинг сообщений: 70
Зарегистрирован: Сб мар 05, 2011 09:19:01
Сообщений: 264
Рейтинг сообщения: 0
oleg63m писал(а):
...и понято мною абсолютно правильно,
хотя большой уверенности небыло.
сами знаете, как тут люди выражают свои мысли......

Поощряете косноязычие и техническую безграмотность :kill: Форум технический, а не искусствоведческий или политический, чтоб догадываться. Прочитайте еще раз: ""Проседание" - не в смысле неконтролируемого понижения напряжения, а сознательное уменьшение VTG до нуля" Вот это интепретация! Интертрепация :kill:

К теме. Есть хорошие книги А.В.Евстафьева по AVR (Tiny и Mega, руководство пользователя), написанные на основе даташитов и довольно удобные. Это концентрированный даташит на русском - рекомендую!
Книги есть в сети в электронном виде, можно найти и бумажные, что гораздо удобнее. Если вы хотите пользовать AVR, то эти книги станут настольными, поверьте. Когда-то я пожадничал 600р на книгу по Мегам и долго потом жалел об этом. А неделю назад нашел ее на Озоне за те же деньги 2015 года издания, и теперь она у меня есть! В этих книгах есть и разделы, посвященные программированию МК во всех его вариантах.


Вернуться наверх
 
Не в сети
 Заголовок сообщения: Re: Параллельный программатор
СообщениеДобавлено: Сб фев 14, 2015 12:33:48 
Первый раз сказал Мяу!
Аватар пользователя

Карма: 1
Рейтинг сообщений: 1
Зарегистрирован: Ср апр 21, 2010 23:05:06
Сообщений: 32
Откуда: Воронеж
Рейтинг сообщения: 0
"Просесть" и "проседание" - обычные русские слова. И если кто-то не знает их значения, то это ещё не повод их не употреблять. Читайте книжки, и не только про микроконтроллеры и будет вам щястье. И давайте уже закончим обсуждение словарного запаса участников форума и сконцентрируемся на программаторе.


Вложения:
просесть.JPG [135.99 KiB]
Скачиваний: 438
Вернуться наверх
 
Не в сети
 Заголовок сообщения: Re: Параллельный программатор
СообщениеДобавлено: Сб фев 14, 2015 14:06:31 
Друг Кота
Аватар пользователя

Карма: 140
Рейтинг сообщений: 4277
Зарегистрирован: Чт сен 01, 2011 12:53:27
Сообщений: 20131
Откуда: ТьмуТаракания. Почетный житель подмостовья
Рейтинг сообщения: 0
напряжение проседает под нагрузкою, а в данном случае принимает значение 0 или 5 Вольт.
Вопрос уже содержит 50% ответа, и от того как вы его зададите, такой ответ и получите.
Что еще не работает, или чего еще не понятно?
Вроде как уже в этом дискуссе все было освещено. нового ничего в голову не приходит

_________________
Шекспир сказал: Судить меня -дано лишь Богу, другим я укажу дорогу... https://natribu.org/
Я его полностью поддерживаю.
Программирую на Fuse AtmelAVR.


Вернуться наверх
 
Показать сообщения за:  Сортировать по:  Вернуться наверх
Начать новую тему Ответить на тему  [ Сообщений: 3008 ]     ... , , , 129, , , ...  

Часовой пояс: UTC + 3 часа


Кто сейчас на форуме

Сейчас этот форум просматривают: нет зарегистрированных пользователей и гости: 18


Вы не можете начинать темы
Вы не можете отвечать на сообщения
Вы не можете редактировать свои сообщения
Вы не можете удалять свои сообщения
Вы не можете добавлять вложения

Найти:
Перейти:  


Powered by phpBB © 2000, 2002, 2005, 2007 phpBB Group
Русская поддержка phpBB
Extended by Karma MOD © 2007—2012 m157y
Extended by Topic Tags MOD © 2012 m157y