Например TDA7294

Форум РадиоКот • Просмотр темы - Atmega8 регулировка частоты и амплитуды
Форум РадиоКот
Здесь можно немножко помяукать :)

Текущее время: Ср мар 18, 2026 01:03:36

Часовой пояс: UTC + 3 часа


ПРЯМО СЕЙЧАС:



Начать новую тему Ответить на тему  [ Сообщений: 121 ]  1, , , , ...  
Автор Сообщение
 Заголовок сообщения: Atmega8 регулировка частоты и амплитуды
СообщениеДобавлено: Вс апр 14, 2024 17:21:17 
Открыл глаза

Зарегистрирован: Сб фев 02, 2019 17:15:10
Сообщений: 52
Рейтинг сообщения: 0
Здравствуйте Коты. Нужна ваша помощь. В программировании у меня уровень начального класса церковно- приходской школы. Изучать это всё на старости лет у меня просто мигрень начинается. Просто не воспринимается и всё.
Схема рабочая, но регулировка частоты (и амплитуды) начинается с середины подстроечника (2,5В), и наиболее востребованный режим примерно с четверти (от 0 до 1,2 В). Переключение на внутренний ИОН ничего не дало, плюс срезало диапазон максимальной амплитуды. Подавал на AREF 2.5 вольта с стабилизатора, вообще ничего не изменилось. Добавочный резистор сверху переменника не устраивает, сужается диапазон. Тоже самое касается с подачей 1,2 (2,5) Вольт на переменник.
Пожалуйста, помогите. В архиве исходник.
Изображение


Вложения:
balance.rar [81.11 KiB]
Скачиваний: 125
Вернуться наверх
 
 Заголовок сообщения: Re: Atmega8 регулировка частоты и амплитуды
СообщениеДобавлено: Пн апр 15, 2024 08:46:14 
Это не хвост, это антенна

Карма: 4
Рейтинг сообщений: 139
Зарегистрирован: Ср июн 25, 2008 15:19:44
Сообщений: 1480
Рейтинг сообщения: 0
Всё начинается с ТЗ. Что за устройство вы хотите получить. Назначение. Что должно делать. Общими словами. По принципу - проектирование сверху вниз.


Вернуться наверх
 
 Заголовок сообщения: Re: Atmega8 регулировка частоты и амплитуды
СообщениеДобавлено: Пн апр 15, 2024 10:00:42 
Это не хвост, это антенна

Карма: 12
Рейтинг сообщений: 133
Зарегистрирован: Вт июн 07, 2011 08:03:18
Сообщений: 1359
Рейтинг сообщения: 0
Varlakotam, поставьте многооборотные переменники, что бы понять в чём дело.


Вернуться наверх
 
 Заголовок сообщения: Re: Atmega8 регулировка частоты и амплитуды
СообщениеДобавлено: Пн апр 15, 2024 11:23:29 
Открыл глаза

Зарегистрирован: Сб фев 02, 2019 17:15:10
Сообщений: 52
Рейтинг сообщения: 0
Всё начинается с ТЗ. Что за устройство вы хотите получить. Назначение. Что должно делать. Общими словами. По принципу - проектирование сверху вниз.

Если простыми словами- маятник. Почти как в настенных кварцевых часах. На выходе с контроллера (PB1, PB2) меандры в противофазе, с ШИМ регулировкой. Устройство работает. Нужно только сделать чтобы частота и амплитуда регулировались по всему диапазону подстроечников.

Добавлено after 7 minutes 54 seconds:
Varlakotam, поставьте многооборотные переменники, что бы понять в чём дело.

Дело в том что регулировка очень нелинейная. Сначала еле-еле, видимая начинается с середины переменника (2,5 вольта), и трудноустанавливаемая (т.е. чуток крутанул и лишка, назад - уже не хватает) в последней четверти (с 1,2 вольт).


Вернуться наверх
 
Эиком - электронные компоненты и радиодетали
 Заголовок сообщения: Re: Atmega8 регулировка частоты и амплитуды
СообщениеДобавлено: Пн апр 15, 2024 11:40:17 
Вымогатель припоя

Карма: 6
Рейтинг сообщений: 183
Зарегистрирован: Ср янв 06, 2010 10:01:46
Сообщений: 592
Рейтинг сообщения: 0
1. Я стесняюсь спросить - а характеристика резистора линейная?
2. Чтобы разобраться в подобной ситуации, неплохо накидать тестовую программу с минимумом кода (инициализация, опрос и индикация). Там будет два десятка строк, в которых будет гораздо найти ошибку вам, ну и особенно нам :)


Вернуться наверх
 
 Заголовок сообщения: Re: Atmega8 регулировка частоты и амплитуды
СообщениеДобавлено: Пн апр 15, 2024 11:54:40 
Открыл глаза

Зарегистрирован: Сб фев 02, 2019 17:15:10
Сообщений: 52
Рейтинг сообщения: 0
1. Я стесняюсь спросить - а характеристика резистора линейная?
2. Чтобы разобраться в подобной ситуации, неплохо накидать тестовую программу с минимумом кода (инициализация, опрос и индикация). Там будет два десятка строк, в которых будет гораздо найти ошибку вам, ну и особенно нам :)

Конечно линейная (советский, с буковкой А), нелинейные как раз рассматривались для использования, но дороговато (150х2+ почта).
Было бы много места, поставил бы два резистора- грубо- плавно. Места нет.
В программировании, как уже писал, практически ноль. Я не думаю что это ошибка. Как дилетант могу предположить что нужно где-то формулу пересчета подкорректировать.


Вернуться наверх
 
 Заголовок сообщения: Re: Atmega8 регулировка частоты и амплитуды
СообщениеДобавлено: Пн апр 15, 2024 12:12:11 
Вымогатель припоя

Карма: 6
Рейтинг сообщений: 183
Зарегистрирован: Ср янв 06, 2010 10:01:46
Сообщений: 592
Рейтинг сообщения: 0
Код:
   /* вот здесь  6 и 85 подгоночные коэффициенты для компенсации гистерезиса магнитного поля неодимового магнита.
   *  85-минимальное значение амплитуды при котором маятник начинает движение. этот коэффициент тем больше чем сильнее постоянный магнит
   *  и чем меньше зазор между постоянным и электромагнитом. Определяется раскомментированием строчек сериал ниже и просмотром сериал порта.
   *  6- коэффициент деления для того чтобы максимальное значение Amp не выходило за 256 ( 1024/6+85=255)
   */
   Amp=ampl/6+85;

чтобы Amp не выходил за 256, нужно просто Ampl разделить на 4 ))
А так у вас нуля никогда не будет


Вернуться наверх
 
 Заголовок сообщения: Re: Atmega8 регулировка частоты и амплитуды
СообщениеДобавлено: Пн апр 15, 2024 14:48:07 
Открыл глаза

Зарегистрирован: Сб фев 02, 2019 17:15:10
Сообщений: 52
Рейтинг сообщения: 0
Спасибо, проверю. А частоту где поправить?

Добавлено after 2 hours 8 minutes:
ничего (визуально) не поменялось


Вернуться наверх
 
 Заголовок сообщения: Re: Atmega8 регулировка частоты и амплитуды
СообщениеДобавлено: Пн апр 15, 2024 17:21:49 
Держит паяльник хвостом

Карма: -2
Рейтинг сообщений: 35
Зарегистрирован: Пн сен 10, 2018 19:16:28
Сообщений: 923
Рейтинг сообщения: 0
Varlakotam, исходник откуда?


Вернуться наверх
 
 Заголовок сообщения: Re: Atmega8 регулировка частоты и амплитуды
СообщениеДобавлено: Пн апр 15, 2024 17:25:30 
Открыл глаза

Зарегистрирован: Сб фев 02, 2019 17:15:10
Сообщений: 52
Рейтинг сообщения: 0
Знакомый человек поделился. Примерно год назад перестал отвечать.


Вернуться наверх
 
 Заголовок сообщения: Re: Atmega8 регулировка частоты и амплитуды
СообщениеДобавлено: Пн апр 15, 2024 18:15:13 
Держит паяльник хвостом

Карма: -2
Рейтинг сообщений: 35
Зарегистрирован: Пн сен 10, 2018 19:16:28
Сообщений: 923
Рейтинг сообщения: 0
Varlakotam, Если нужна помощь творческих людей, то они клюют только на идеи и помогают бескорыстно. Идея проекта в чем?


Вернуться наверх
 
 Заголовок сообщения: Re: Atmega8 регулировка частоты и амплитуды
СообщениеДобавлено: Пн апр 15, 2024 18:49:19 
Открыл глаза

Зарегистрирован: Сб фев 02, 2019 17:15:10
Сообщений: 52
Рейтинг сообщения: 0
linkov1959, Проектом это назвать можно с натяжкой, делается для себя (брата, друга, соседа..). Название есть в исходнике. Это электронная удочка -"дрыгалка", "самотряс" и т.д. Если Вы знакомы с зимней рыбалкой- безмотылка. Способ заключается в том чтоб совершать высокочастотные низкоамплитудные колебания мормышкой. У меня руку клинит и сводит через 5 минут этих "дрыганий". Хотя в молодости работал на телеграфном ключе и выдавал 110 знаков. Поэтому лет пять назад сделал сначала вариант из журнала Радио. И потихоньку пришел к этому варианту. Почти всё устраивает. Если б найти кого чтоб доделал все мои хотелки... В раздел работа уже обращался, не берутся.
Сейчас хотя бы нелинейность регулировки исправить.


Вернуться наверх
 
 Заголовок сообщения: Re: Atmega8 регулировка частоты и амплитуды
СообщениеДобавлено: Пн апр 15, 2024 20:57:34 
Держит паяльник хвостом

Карма: -2
Рейтинг сообщений: 35
Зарегистрирован: Пн сен 10, 2018 19:16:28
Сообщений: 923
Рейтинг сообщения: 0
Varlakotam, Это не просто идея, это сверх идея! Спешить не надо, до зимы время есть:)


Вернуться наверх
 
 Заголовок сообщения: Re: Atmega8 регулировка частоты и амплитуды
СообщениеДобавлено: Пн апр 15, 2024 21:44:16 
Открыл глаза

Зарегистрирован: Сб фев 02, 2019 17:15:10
Сообщений: 52
Рейтинг сообщения: 0
linkov1959, Идея эта опубликована в журнале Радио в сентябре 1965 года. И реализована сотнями способов. От релюшки на мультивибраторе, до шаговиков и сервомоторчиков. И даже при помощи вибромоторчиков из сотовых или зубных щёток. И тут есть viewtopic.php?f=21&t=112585
Время летит, в моём возрасте глазом моргнул- вот и зима пролетела. Раз и уже лето кончилось. Хочется успеть.

Добавлено after 16 minutes 36 seconds:
Мне бы кто просто подсказал:
Стандартная вроде схема- с делителя снимаем напряжение, запускаем на АЦП, получаем цифры. Дальше, насколько я понимаю, эти цифры при помощи какой-то формулы или коэффициента переводятся в герцы. Так же как в вольтметрах на Atmege. Должно быть линейно. В каком месте в этой программе это делается? И как передается на выход? Извините дилетанта, но изучить это не получается. Голова начинает болеть и засыпаю сразу.


Вернуться наверх
 
 Заголовок сообщения: Re: Atmega8 регулировка частоты и амплитуды
СообщениеДобавлено: Вт апр 16, 2024 10:41:11 
Это не хвост, это антенна

Карма: 4
Рейтинг сообщений: 139
Зарегистрирован: Ср июн 25, 2008 15:19:44
Сообщений: 1480
Рейтинг сообщения: 0
Автор топика. Озвучьте ТЗ удочки. Требуемый функционал. Интерфейс. В общем, нормальное грамотное ТЗ.

Лично я предпочёл бы регулировку частоты и скважности кнопками. Их хотя бы можно загерметизировать. Или вообще использовать сенсорные кнопки. Герметичный корпус. Внутри сенсорные кнопки.


Вернуться наверх
 
 Заголовок сообщения: Re: Atmega8 регулировка частоты и амплитуды
СообщениеДобавлено: Вт апр 16, 2024 11:19:42 
Вымогатель припоя

Карма: 6
Рейтинг сообщений: 183
Зарегистрирован: Ср янв 06, 2010 10:01:46
Сообщений: 592
Рейтинг сообщения: 0
Demiurg писал(а):
Озвучьте ТЗ удочки. Требуемый функционал. Интерфейс. В общем, нормальное грамотное ТЗ.
Яростно поддерживаю, это единственный способ что-то прояснить.
А вообще я думаю, что крайне сложно что-то понять даже в достаточно недлинном коде, который по уши залит какими-то неведомыми магическими числами.
Кроме того, даже беглая попытка что-то понять в коде, наводит на мысль о насущной необходимости полной переписи последнего.
Например, я даже не понимаю, как такое может вообще собраться без ошибок или предупреждений на худой конец:
Код:
   uint16_t  t;
...

      //1 полуволна - возрастание напряжение
      for (uint16_t i=(descr1*(1-k)); i<descr1; i++) {
         t=sin(1.57/descr1*i)*Amp; // считаем синус...
         PWM1(t);
      }

...

void PWM1(uint8_t val)
{
   OCR1A = val;// Output Compare Register = 250 в нашем случае это скважность шим (0 - это 0, а FF - 100 %)
}



Какая тут корректная работа?


Вернуться наверх
 
 Заголовок сообщения: Re: Atmega8 регулировка частоты и амплитуды
СообщениеДобавлено: Вт апр 16, 2024 17:30:34 
Модератор
Аватар пользователя

Карма: 153
Рейтинг сообщений: 2942
Зарегистрирован: Сб авг 14, 2010 15:05:51
Сообщений: 19005
Откуда: г. Озерск, Челябинская обл.
Рейтинг сообщения: 0
Медали: 1
Лучший человек Форума 2017 (1)
я тоже посмотрел исходники и тоже не смог ничего понять.
к тому же, в архиве нет заголовочных файлов.

_________________
Мудрость приходит вместе с импотенцией...
Когда на русском форуме переходят на Вы, в реальной жизни начинают бить морду.


Вернуться наверх
 
 Заголовок сообщения: Re: Atmega8 регулировка частоты и амплитуды
СообщениеДобавлено: Вт апр 16, 2024 21:09:04 
Держит паяльник хвостом

Карма: -2
Рейтинг сообщений: 35
Зарегистрирован: Пн сен 10, 2018 19:16:28
Сообщений: 923
Рейтинг сообщения: 0
Плясать нужно от печки(рыбы):) Зачем мормышке проц? В 90-е была мода бить рыбу эл-подсаками, пришлось изучать рыбу, бить не надо, нужно приманивать - вызывать у рыбы анодную реакцию, но это энергозатратно, эффект мормышки экономней.


Вернуться наверх
 
 Заголовок сообщения: Re: Atmega8 регулировка частоты и амплитуды
СообщениеДобавлено: Ср апр 17, 2024 10:37:49 
Открыл глаза

Зарегистрирован: Сб фев 02, 2019 17:15:10
Сообщений: 52
Рейтинг сообщения: 0
Demiurg, ТЗ озвучено в шапке: Поправить в 3-м и 4-м режиме нелинейную регулировку частоты (в первую очередь) и амплитуды на линейную (равномерную по всему диапазону подстроечного резистора). Или (в идеале) на логарифмическую- на большой частоте растянуть, на маленькой сузить. Всё. Требуемый функционал есть, интерфейс устраивает. Всё работает.
По кнопкам: такая версия программы у меня есть, меня не устраивает. Мне (и моим друзьям) удобнее пользоваться "крутилками". Это во первых наверно старомодность, во вторых на морозе тыкать в кнопки мне не нравится.

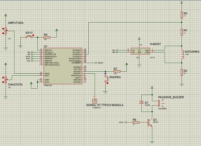
Функционал (как работает): R9 регулировка амплитуты
R8 частота
SF1 датчик наклона, переключает в "ручной режим"
SF2 датчик отключает удочку
S3 переключатель режимов , в 3-м режиме меняет продолжительность пауз между колебаниями
TTP223 сенсорная кнопка на включение
L9110s H мост
REL электромагнит 35-40 ом
25-я ножка ловим ЭДС при поклёвке

По работе: Режимы переключаются удержанием микрика S3, сопровождается звуковым сигналом. Длинный сигнал - 3-й режим, дальше переключение по кругу.
При включении запускается 1-й режим автомат (SF1 замкнут)- перебор различных колебаний с паузами между ними. В паузах ловим ЭДС с катушки- индикатор поклёвки.
2-й режим: Если в первом режиме случилась поклевка, вариант колебаний записывается и воспроизодится в втором режиме. В паузах работает индикатор поклёвки.
3-й режим Регулируемые по частоте и амплитуде колебания с паузами. Пауза регулируется коротким нажатием на S3. Тоже по кругу, самая длинная пауза двойной сигнал. В паузах работает индикатор поклёвки.
4-й режим -ручной включается при разомкнутом SF1. Непрерывные, регулируемые по частоте и амплитуде колебания. Паузы нет, индикатор поклёвки не работает.

Добавлено after 3 minutes 25 seconds:
Starichok51, не знаю как так получилось, вроде всё отправлял в шапку не дает исправить, добавил здесь

Добавлено after 3 minutes 1 second:
linkov1959, не нужно путать и подменять понятия. В законе есть чёткие определения что такое браконьерское орудие лова, и их перечень.


Вложения:
balance.rar [191.73 KiB]
Скачиваний: 103


Последний раз редактировалось Varlakotam Чт апр 18, 2024 07:12:22, всего редактировалось 2 раз(а).
Вернуться наверх
 
 Заголовок сообщения: Re: Atmega8 регулировка частоты и амплитуды
СообщениеДобавлено: Ср апр 17, 2024 10:40:53 
Модератор
Аватар пользователя

Карма: 153
Рейтинг сообщений: 2942
Зарегистрирован: Сб авг 14, 2010 15:05:51
Сообщений: 19005
Откуда: г. Озерск, Челябинская обл.
Рейтинг сообщения: 0
Медали: 1
Лучший человек Форума 2017 (1)
через 1 сутки возможность редактирования сообщения исчезает.

_________________
Мудрость приходит вместе с импотенцией...
Когда на русском форуме переходят на Вы, в реальной жизни начинают бить морду.


Вернуться наверх
 
Показать сообщения за:  Сортировать по:  Вернуться наверх
Начать новую тему Ответить на тему  [ Сообщений: 121 ]  1, , , , ...  

Часовой пояс: UTC + 3 часа


Вы не можете начинать темы
Вы не можете отвечать на сообщения
Вы не можете редактировать свои сообщения
Вы не можете удалять свои сообщения
Вы не можете добавлять вложения

Найти:
Перейти:  


Powered by phpBB © 2000, 2002, 2005, 2007 phpBB Group
Русская поддержка phpBB
Extended by Karma MOD © 2007—2012 m157y
Extended by Topic Tags MOD © 2012 m157y