Например TDA7294

Форум РадиоКот • Просмотр темы - PICkit2. Собираем.
Форум РадиоКот
Здесь можно немножко помяукать :)

Текущее время: Пт янв 30, 2026 16:42:33

Часовой пояс: UTC + 3 часа


ПРЯМО СЕЙЧАС:



Начать новую тему Ответить на тему  [ Сообщений: 1762 ]     ... , , , 64, , , ...  
Автор Сообщение
Не в сети
 Заголовок сообщения: Re: PICkit2. Собираем.
СообщениеДобавлено: Чт мар 12, 2015 02:59:06 
Первый раз сказал Мяу!

Зарегистрирован: Сб дек 22, 2012 09:02:51
Сообщений: 32
Откуда: Волгоград
Рейтинг сообщения: 0
В общем и целом, программатор работает, вернул резистор на 200 ом и регулируя напряжение на выходе преобразователя настроил vdd 5.1v. Все доступные контроллеры какие были без труда прочел, стер и зашил. Не радует только то, что vdd не реагирует на оболочку все время 5.1 в и при 2,5 в оболочке и при 5 в. :cry: Жаль конечно, что на этот форум я набрел уже после того как программатор был собран, проклятая lm358. Видимо придется собрать еще один но полноценный по одной из схем на форуме например как участник vvd-vvd. А этот кому нибудь задарю!

_________________
— Теперь я твердо знаю, что море — это все-таки море, а вкус глотка пива не меняется от моих рассуждений. Кроме того, я знаю, что задающий дурацкие вопросы неизбежно получает дурацкие ответы. Теперь я спокоен. Я знаю все, что мне нужно.


Вернуться наверх
 
Не в сети
 Заголовок сообщения: Re: PICkit2. Собираем.
СообщениеДобавлено: Чт мар 12, 2015 09:03:43 
Друг Кота
Аватар пользователя

Карма: 140
Рейтинг сообщений: 4277
Зарегистрирован: Чт сен 01, 2011 12:53:27
Сообщений: 20131
Откуда: ТьмуТаракания. Почетный житель подмостовья
Рейтинг сообщения: 2
Serёга писал(а):
проклятая lm358. Видимо придется собрать еще один но полноценный по одной из схем на форуме например как участник vvd-vvd. А этот кому нибудь задарю!

с таким же успехом может не заработать и еще один, и еще.
http://radiokot.ru/forum/viewtopic.php?f=58&t=49012&start=1160 если немного почитать форум, можно выяснить, что есть микросхемы R2R с распиновкою точно как у лм358. например ад8542 просто заменил и все тут. просто кроме лмки может еще и полевичек подобрать надобно, по напряжению отсечки, например.
тут как получается, кроме тупого перепаивания деталей на аналогичные, пока не заработает, не плохо еще и мозговую косточку привлечь к работе, мультиметром померять напруги в нужных точках, дабы определить истинную причину неработоспособности схемы.
но если вы просто программист-повторяльщик а не полноценный электронщик, тогда правильно будет следовать принцыпам dosicus а, ни шага вправо-влево, и все по номиналам.
А,главное, содрать все 1:1 с оригинала 8) :))

_________________
Шекспир сказал: Судить меня -дано лишь Богу, другим я укажу дорогу... https://natribu.org/
Я его полностью поддерживаю.
Программирую на Fuse AtmelAVR.


Вернуться наверх
 
Не в сети
 Заголовок сообщения: Re: PICkit2. Собираем.
СообщениеДобавлено: Чт мар 12, 2015 09:13:55 
Друг Кота
Аватар пользователя

Карма: 140
Рейтинг сообщений: 4277
Зарегистрирован: Чт сен 01, 2011 12:53:27
Сообщений: 20131
Откуда: ТьмуТаракания. Почетный житель подмостовья
Рейтинг сообщения: 0
Serёга писал(а):
проклятая lm358. Видимо придется собрать еще один но полноценный по одной из схем на форуме например как участник vvd-vvd. А этот кому нибудь задарю!

с таким же успехом может не заработать и еще один, и еще.
http://radiokot.ru/forum/viewtopic.php?f=58&t=49012&start=1160 если немного почитать форум, можно выяснить, что есть микросхемы R2R с распиновкою точно как у лм358. например ад8542 просто заменил и все тут. просто кроме лмки может еще и полевичек подобрать надобно, по напряжению отсечки, например.
тут как получается, кроме тупого перепаивания деталей на аналогичные, пока не заработает, не плохо еще и мозговую косточку привлечь к работе, мультиметром померять напруги в нужных точках, дабы определить истинную причину неработоспособности схемы.
но если вы просто программист-повторяльщик а не полноценный электронщик, тогда правильно будет следовать принцыпам dosicus а, ни шага вправо-влево, и все по номиналам.
А,главное, содрать все 1:1 с оригинала 8) :))
кстати схема, как у тебя была собрана когдато Дубровенко Дмитрием, можешь поспрошать о своих траблах на его форуме
http://www.dubrovenko.ru/ddssite/forum/index.php
Думаю, он с удовольствием ответит и поможет.

_________________
Шекспир сказал: Судить меня -дано лишь Богу, другим я укажу дорогу... https://natribu.org/
Я его полностью поддерживаю.
Программирую на Fuse AtmelAVR.


Вернуться наверх
 
Не в сети
 Заголовок сообщения: Re: PICkit2. Собираем.
СообщениеДобавлено: Пт мар 13, 2015 02:08:10 
Первый раз сказал Мяу!

Зарегистрирован: Сб дек 22, 2012 09:02:51
Сообщений: 32
Откуда: Волгоград
Рейтинг сообщения: 5
Итак, с легкой подачи, то бишь пинка oleg63m,
oleg63m писал(а):
тут как получается, кроме тупого перепаивания деталей на аналогичные, пока не заработает, не плохо еще и мозговую косточку привлечь к работе, мультиметром померять напруги в нужных точках, дабы определить истинную причину неработоспособности схемы.

спасибо кстати, что откликнулся, я имею в своем распоряжении полноценный программатор. Vdd регулируется от 2,5 до 5в из оболочки, vpp 11.9в.
То что уменьшение сопротивления между эмиттером транзистора bc556 на выходе операционника и базой транзистора bd140 приводило к дикому разогреву микросхемы преобразователя, заставило меня заменить биполярный транзистор полевиком, для уменьшения тока протекающего через базу, ибо полевики рулятся напряжением. Впаял я первый попавшийся (единственно присутствовавший) p-canal irf9540 вместо bd140 и все сразу же заработало. Преобразователь перестал нагреваться резистор 200 Ом вообще был исключен из схемы за ненадобностью. Снимаю свое проклятье с lm358, нормальный операционник! Как оказалось и без rail-to-rail усе прекрасно работает. 8) Однако ж спать пора.

_________________
— Теперь я твердо знаю, что море — это все-таки море, а вкус глотка пива не меняется от моих рассуждений. Кроме того, я знаю, что задающий дурацкие вопросы неизбежно получает дурацкие ответы. Теперь я спокоен. Я знаю все, что мне нужно.


Вернуться наверх
 
Эиком - электронные компоненты и радиодетали
Не в сети
 Заголовок сообщения: Re: PICkit2. Собираем.
СообщениеДобавлено: Пт мар 13, 2015 13:51:42 
Друг Кота
Аватар пользователя

Карма: 140
Рейтинг сообщений: 4277
Зарегистрирован: Чт сен 01, 2011 12:53:27
Сообщений: 20131
Откуда: ТьмуТаракания. Почетный житель подмостовья
Рейтинг сообщения: 2
за такие слова досикус проклятие наложит, и кулибиным обзовет. ну а я своей властью дарю тройной плюс, за то, что сам разобрался во всем

_________________
Шекспир сказал: Судить меня -дано лишь Богу, другим я укажу дорогу... https://natribu.org/
Я его полностью поддерживаю.
Программирую на Fuse AtmelAVR.


Вернуться наверх
 
Не в сети
 Заголовок сообщения: Re: PICkit2. Собираем.
СообщениеДобавлено: Ср мар 18, 2015 19:21:25 
Встал на лапы
Аватар пользователя

Карма: 4
Рейтинг сообщений: 48
Зарегистрирован: Чт дек 09, 2010 18:39:51
Сообщений: 119
Откуда: Украина,г.Горловка
Рейтинг сообщения: 0
Всем привет!
Столкнулся я с такой вот проблемой,не получается ни стереть ни записать Atmel'овскую 93c66,причём при чтении каждый раз получаются разные данные.
Вот фото моего переходника:
СпойлерИзображение

Может уже кто-то сталкивался с такой проблемой?
СпойлерИзображение Изображение

P.S. пробовал экспериментировать с выводами 6 и 7 EEPROM подтягивая их к Vcc и GND в разных комбинациях и это не принесло результата :( .Нашёл ещё 93c46 в so-8,так же пытался читать и записывать её,но результат такой же :cry:


Вернуться наверх
 
Не в сети
 Заголовок сообщения: Re: PICkit2. Собираем.
СообщениеДобавлено: Ср мар 18, 2015 19:47:32 
Друг Кота
Аватар пользователя

Карма: 140
Рейтинг сообщений: 4277
Зарегистрирован: Чт сен 01, 2011 12:53:27
Сообщений: 20131
Откуда: ТьмуТаракания. Почетный житель подмостовья
Рейтинг сообщения: 0
Цитата:
zabses

я себе делал вот этот, не скажу, что это моя разработка, я ее честно спер на этом форуме, вернее спер аж 2 платы, но основательно их перелопатил, обьединив и перазведя почти основательно. результат проведенных экспериментов-показал отличный результат- все что я совал для программирования, в том числе и еепромы и микры в режиме LVP, все шилось на ура. перемычки, правда надо экспериментально подобрать, не помню уже в каком положении я их зафиксировал. посмотри как сделано и проверь свою разводку. если что исправь как на моей. и еще, резисторы с sck и data 4к7 должны быть запаяны на минусовой провод еще в программаторе. остальное все можно в хелпе прочитать.
Вложение:
Pic+Eeprom Dip.rar [19.74 KiB]
Скачиваний: 260

_________________
Шекспир сказал: Судить меня -дано лишь Богу, другим я укажу дорогу... https://natribu.org/
Я его полностью поддерживаю.
Программирую на Fuse AtmelAVR.


Вернуться наверх
 
Не в сети
 Заголовок сообщения: Re: PICkit2. Собираем.
СообщениеДобавлено: Ср мар 18, 2015 21:05:33 
Встал на лапы
Аватар пользователя

Карма: 4
Рейтинг сообщений: 48
Зарегистрирован: Чт дек 09, 2010 18:39:51
Сообщений: 119
Откуда: Украина,г.Горловка
Рейтинг сообщения: 0
oleg63m писал(а):
посмотри как сделано и проверь свою разводку. если что исправь как на моей. и еще, резисторы с sck и data 4к7 должны быть запаяны на минусовой провод еще в программаторе. остальное все можно в хелпе прочитать.

В той плате есть ошибка,а именно отсутствует содинение 3-й ноги (DI) 93Cxx c 6-м выводом(AUX) программатора.
Резисторы конечно же запаяны,а хелп я уже читал:
Цитата:
Connections for 93LC devices
----------
PICkit 2 Pin 93LC Device Pin (DIP)
(1) VPP 1 CS
(2) Vdd 8 Vcc
(3) GND 5 Vss
(4) PGD 4 DO
(5) PGC 2 CLK
(6) AUX 3 DI
7 PE - enabled (Vdd)
6 'C' Device ORG
Set to select word size

В даташите от Атмела сказано:
Цитата:
Note: When the ORG pin is connected to VCC, the x 16 organization is selected. When it is connected to ground, the x 8 organization
is selected. If the ORG pin is left unconnected and the application does not load the input beyond the capability of the internal 1
Meg ohm pullup, then the x 16 organization is selected.

И 7-я нога там у них не задействована. :) Из чего следует что разводка у меня правильная.
А ещё:
Цитата:
Mature product, not recommended for new designs. Replaced by AT93C66B

Приобрести новую еепромку для теста нет возможности.Я в печали :cry:


Вернуться наверх
 
Не в сети
 Заголовок сообщения: Re: PICkit2. Собираем.
СообщениеДобавлено: Ср мар 18, 2015 21:19:21 
Друг Кота
Аватар пользователя

Карма: 140
Рейтинг сообщений: 4277
Зарегистрирован: Чт сен 01, 2011 12:53:27
Сообщений: 20131
Откуда: ТьмуТаракания. Почетный житель подмостовья
Рейтинг сообщения: 0
zabses писал(а):
В той плате есть ошибка

вот плата "оригинал" тоже проверена и рабочая.
Вложение:
pickit2-ad_files.rar [134.94 KiB]
Скачиваний: 311

_________________
Шекспир сказал: Судить меня -дано лишь Богу, другим я укажу дорогу... https://natribu.org/
Я его полностью поддерживаю.
Программирую на Fuse AtmelAVR.


Вернуться наверх
 
Не в сети
 Заголовок сообщения: Re: PICkit2. Собираем.
СообщениеДобавлено: Ср мар 18, 2015 22:24:50 
Встал на лапы
Аватар пользователя

Карма: 4
Рейтинг сообщений: 48
Зарегистрирован: Чт дек 09, 2010 18:39:51
Сообщений: 119
Откуда: Украина,г.Горловка
Рейтинг сообщения: 0
:) Решил проблему с чтением/записью путём понижения Vdd до 3.3 В.Самое интересное,что только при таком напряжении память читается и пишется. :dont_know:


Вернуться наверх
 
Не в сети
 Заголовок сообщения: Re: PICkit2. Собираем.
СообщениеДобавлено: Ср мар 18, 2015 23:03:25 
Друг Кота
Аватар пользователя

Карма: 140
Рейтинг сообщений: 4277
Зарегистрирован: Чт сен 01, 2011 12:53:27
Сообщений: 20131
Откуда: ТьмуТаракания. Почетный житель подмостовья
Рейтинг сообщения: 0
значит она была 3х вольтовая.

_________________
Шекспир сказал: Судить меня -дано лишь Богу, другим я укажу дорогу... https://natribu.org/
Я его полностью поддерживаю.
Программирую на Fuse AtmelAVR.


Вернуться наверх
 
Не в сети
 Заголовок сообщения: Re: PICkit2. Собираем.
СообщениеДобавлено: Ср мар 18, 2015 23:11:11 
Встал на лапы
Аватар пользователя

Карма: 4
Рейтинг сообщений: 48
Зарегистрирован: Чт дек 09, 2010 18:39:51
Сообщений: 119
Откуда: Украина,г.Горловка
Рейтинг сообщения: 0
Она стояла на плате с 5 В питанием всего.


Вернуться наверх
 
Не в сети
 Заголовок сообщения: Re: PICkit2. Собираем.
СообщениеДобавлено: Чт мар 19, 2015 15:53:35 
Друг Кота
Аватар пользователя

Карма: 140
Рейтинг сообщений: 4277
Зарегистрирован: Чт сен 01, 2011 12:53:27
Сообщений: 20131
Откуда: ТьмуТаракания. Почетный житель подмостовья
Рейтинг сообщения: 0
:dont_know:

_________________
Шекспир сказал: Судить меня -дано лишь Богу, другим я укажу дорогу... https://natribu.org/
Я его полностью поддерживаю.
Программирую на Fuse AtmelAVR.


Вернуться наверх
 
Не в сети
 Заголовок сообщения: Re: PICkit2. Собираем.
СообщениеДобавлено: Вт мар 24, 2015 13:13:38 
Вымогатель припоя
Аватар пользователя

Карма: 12
Рейтинг сообщений: 95
Зарегистрирован: Вс сен 08, 2013 21:36:22
Сообщений: 699
Откуда: 27.200 Мгц
Рейтинг сообщения: 0
День добрый. Вопрс конечно не по теме, но что то я ни чего похожего не нашол. И так , есть переходник usb в ttl , могу ли я без добовления ещё одного мк сделать программатор? А то pic 18f2550 надо чем то прошить что бы сделать pickit2

_________________
Пока сам себя не пнёшь с места не сдвинешься


Вернуться наверх
 
Не в сети
 Заголовок сообщения: Re: PICkit2. Собираем.
СообщениеДобавлено: Вт мар 24, 2015 14:03:53 
Друг Кота
Аватар пользователя

Карма: 140
Рейтинг сообщений: 4277
Зарегистрирован: Чт сен 01, 2011 12:53:27
Сообщений: 20131
Откуда: ТьмуТаракания. Почетный житель подмостовья
Рейтинг сообщения: 0
ftprog

_________________
Шекспир сказал: Судить меня -дано лишь Богу, другим я укажу дорогу... https://natribu.org/
Я его полностью поддерживаю.
Программирую на Fuse AtmelAVR.


Вернуться наверх
 
Не в сети
 Заголовок сообщения: Re: PICkit2. Собираем.
СообщениеДобавлено: Пт апр 17, 2015 21:05:25 
Нашел транзистор. Понюхал.

Карма: 2
Рейтинг сообщений: 3
Зарегистрирован: Ср май 30, 2007 21:46:18
Сообщений: 185
Откуда: Москва
Рейтинг сообщения: 0
Камрады, очень рассчитываю на вашу помощь. Собрал PICkit2. Софт его видит, но при загрузке возникает ошибка VDD and VPP voltage level error. Запуск теста VDD говорит о кз, VDD соответственно нулевое. Пытаюсь отлаживать по методе уважаемого dosikus , изложенной на 30 странице, промер напряжений в контрольных точках дает следующее:

1. Программатор подключен, софт не загружен
V1 = 0.07
V2 = 5.14
V3 = 0
V4 = 0
2. Софт программатора загружен
V1 = 0
V2 = 5.14
V3 = 0
V4 = 5.12
3. Запущен тест VDD
V1 = 0.11
V2 = 5.14
V3 = 0.02
V4 = 0

Куда копать дальше?


Вложения:
Новый точечный рисунок.png [87.87 KiB]
Скачиваний: 612
Вернуться наверх
 
 Заголовок сообщения: Re: PICkit2. Собираем.
СообщениеДобавлено: Пт апр 17, 2015 21:08:50 
+V_TGT имеется?


Вернуться наверх
   
 
Не в сети
 Заголовок сообщения: Re: PICkit2. Собираем.
СообщениеДобавлено: Пт апр 17, 2015 21:21:07 
Нашел транзистор. Понюхал.

Карма: 2
Рейтинг сообщений: 3
Зарегистрирован: Ср май 30, 2007 21:46:18
Сообщений: 185
Откуда: Москва
Рейтинг сообщения: 0
V_TGT = 1.48V во всех режимах


Вернуться наверх
 
Не в сети
 Заголовок сообщения: Re: PICkit2. Собираем.
СообщениеДобавлено: Сб апр 18, 2015 07:03:55 
Друг Кота

Карма: 27
Рейтинг сообщений: 1283
Зарегистрирован: Ср фев 11, 2009 20:35:58
Сообщений: 7853
Рейтинг сообщения: 0
А нужно 5в. Ищи где пропали.


Вернуться наверх
 
Не в сети
 Заголовок сообщения: Re: PICkit2. Собираем.
СообщениеДобавлено: Сб апр 18, 2015 14:48:47 
Друг Кота
Аватар пользователя

Карма: 30
Рейтинг сообщений: 156
Зарегистрирован: Пн июл 28, 2008 22:12:01
Сообщений: 3604
Рейтинг сообщения: 0
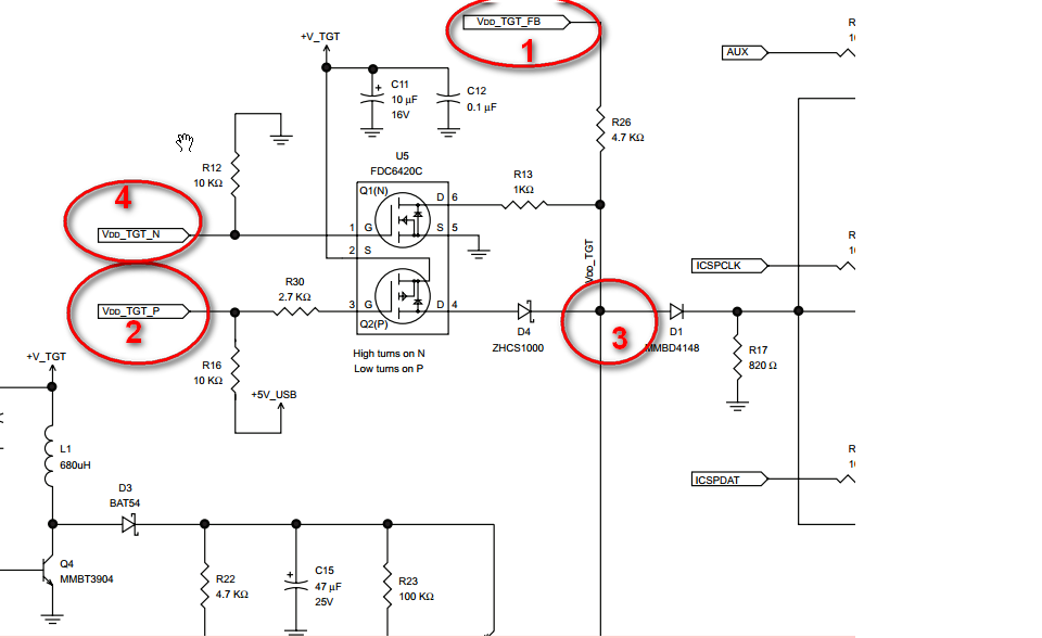
Замеры в студию.
Замеры производить на самих выводах компонентов !
Ну и так же в разных режимах.


Изображение


Вернуться наверх
 
Показать сообщения за:  Сортировать по:  Вернуться наверх
Начать новую тему Ответить на тему  [ Сообщений: 1762 ]     ... , , , 64, , , ...  

Часовой пояс: UTC + 3 часа


Кто сейчас на форуме

Сейчас этот форум просматривают: нет зарегистрированных пользователей и гости: 6


Вы не можете начинать темы
Вы не можете отвечать на сообщения
Вы не можете редактировать свои сообщения
Вы не можете удалять свои сообщения
Вы не можете добавлять вложения

Найти:
Перейти:  


Powered by phpBB © 2000, 2002, 2005, 2007 phpBB Group
Русская поддержка phpBB
Extended by Karma MOD © 2007—2012 m157y
Extended by Topic Tags MOD © 2012 m157y