Например TDA7294

Форум РадиоКот • Просмотр темы - PICkit2. Собираем.
Форум РадиоКот
Здесь можно немножко помяукать :)

Текущее время: Ср фев 11, 2026 01:34:21

Часовой пояс: UTC + 3 часа


ПРЯМО СЕЙЧАС:



Начать новую тему Ответить на тему  [ Сообщений: 1762 ]    , 2, , , ...  
Автор Сообщение
Не в сети
 Заголовок сообщения: Re: PICkit2. Собираем.
СообщениеДобавлено: Вт май 31, 2011 19:21:55 
Держит паяльник хвостом

Карма: 6
Рейтинг сообщений: 61
Зарегистрирован: Вт сен 07, 2010 19:27:48
Сообщений: 927
Откуда: Ташкент
Рейтинг сообщения: 0
Для dosicus.
Показанный двумя постами выше вариант не поддерживает режим Programmer-To-Go, однако
здесь никто не называет его кастратом. Этот режим очень редко и очень мало кому нужен, так
что его отсутствие - тридцать девятый вопрос.


Вернуться наверх
 
Не в сети
 Заголовок сообщения: Re: PICkit2. Собираем.
СообщениеДобавлено: Вт май 31, 2011 19:43:13 
Друг Кота
Аватар пользователя

Карма: 30
Рейтинг сообщений: 156
Зарегистрирован: Пн июл 28, 2008 22:12:01
Сообщений: 3604
Рейтинг сообщения: 0
Очень прискорбно , что вы не видите разницы .
Люди не поставили eeprom , открыто заявив о ограничении функционала .
И ваш вариант, при кажущейся целостности проекта, ни хрена не работает.
Совсем разницы нет , ДА ? :)))


Вернуться наверх
 
Не в сети
 Заголовок сообщения: Re: PICkit2. Собираем.
СообщениеДобавлено: Ср июн 01, 2011 04:34:32 
Друг Кота
Аватар пользователя

Карма: 33
Рейтинг сообщений: 50
Зарегистрирован: Вт мар 09, 2010 09:29:27
Сообщений: 6166
Откуда: Свердловская область, г. Ирбит
Рейтинг сообщения: 0
Кастратом можно полноценно назвать только тот пик кит 2, у которого упрощены выходные буферы, тем самым такой прогер может работать только с пятивольтовыми контроллерами. Ну а то что не установлена память- это просто удешевление и ничего больше, самим можно добавить...

_________________
"У принца Лимона всё наоборот: воры и убийцы у него во дворце, а в тюрьме сидят честные граждане" (с) Дж. Родари "Приключения Чипполино"


Вернуться наверх
 
Не в сети
 Заголовок сообщения: Re: PICkit2. Собираем.
СообщениеДобавлено: Ср июн 01, 2011 19:04:14 
Держит паяльник хвостом

Карма: 6
Рейтинг сообщений: 61
Зарегистрирован: Вт сен 07, 2010 19:27:48
Сообщений: 927
Откуда: Ташкент
Рейтинг сообщения: 0
Суровый Вы человек, товарищ dosikus!
Все таки между "ни хрена не работает" и "не работает режим Programmer-To-Go" есть некоторая
разница. Процессора прошиваются исключительно замечательно, что собственно и требуется от
программатора.


Вернуться наверх
 
Эиком - электронные компоненты и радиодетали
Не в сети
 Заголовок сообщения: Re: PICkit2. Собираем.
СообщениеДобавлено: Ср июн 01, 2011 22:01:10 
Открыл глаза
Аватар пользователя

Зарегистрирован: Ср июн 04, 2008 00:46:15
Сообщений: 77
Откуда: Украина, Киевская обл., г.Борисполь
Рейтинг сообщения: 0
Хватит дискуссий. Сплошной флуд, понимаете ли. :)) В данной теме идёт сборка именно PICkit2!
Я вот тчательно изучаю выбранную мною схему.
Сейчас застрял на следующем этапе.

Цитата:


О какой перемычке идет речь?
Как я понимаю, в этом PK2 есть второй icsp разъем, для внутрисхемного программирования собственного PIC`a?


Вернуться наверх
 
Не в сети
 Заголовок сообщения: Re: PICkit2. Собираем.
СообщениеДобавлено: Пт июн 10, 2011 11:03:21 
Открыл глаза
Аватар пользователя

Зарегистрирован: Ср июн 04, 2008 00:46:15
Сообщений: 77
Откуда: Украина, Киевская обл., г.Борисполь
Рейтинг сообщения: 0
:) Почти со всем разобрался. Сделал плату. Вот пытаюсь потихоньку собирать...
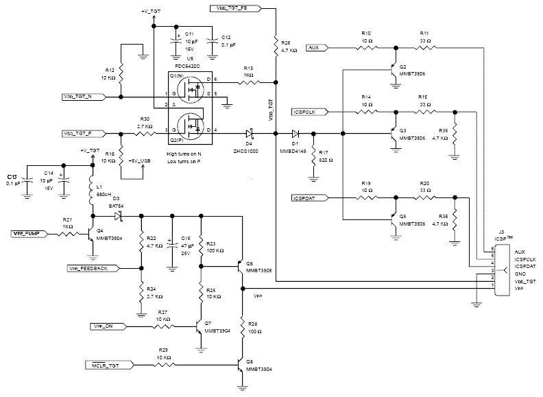
HELP! Please!!! :shock: Взял на радиорынке некоторые детали. Сейчас вот к ним. А на них же не пишется их название, а какой то шифр... Например я помню что брал 4шт. MMBT3906, нахожу те детали которых 4шт. в ленточке, а на нём надпись, "2АС", символ "С" вроде как на спине лежит...
Помогите пожалуйста, как разобраться в остальных обозначениях :o .


Вернуться наверх
 
Не в сети
 Заголовок сообщения: Re: PICkit2. Собираем.
СообщениеДобавлено: Пт июн 10, 2011 19:58:09 
Открыл глаза
Аватар пользователя

Зарегистрирован: Ср июн 04, 2008 00:46:15
Сообщений: 77
Откуда: Украина, Киевская обл., г.Борисполь
Рейтинг сообщения: 0
Никак не могу разобраться с последней деталью...
На схеме есть деталь D3 это ВАТ54. Но на печатке есть деталь под описанием D3, так же есть деталь D3smd... Но если посмотреть на даташит BAT54, то выходит что в печатке он вставлен абсолютно бесполезно. Т.к. нога 1, просто висит в воздухе, а ноги 2,3 - это одна дорожка... :shock:
И как понимать деталь D3(та что без надписи smd)? Разве BAT54 есть в корпусе с проводками?


Вернуться наверх
 
Не в сети
 Заголовок сообщения: Re: PICkit2. Собираем.
СообщениеДобавлено: Пт июн 10, 2011 22:43:35 
Друг Кота
Аватар пользователя

Карма: 30
Рейтинг сообщений: 156
Зарегистрирован: Пн июл 28, 2008 22:12:01
Сообщений: 3604
Рейтинг сообщения: 0
BAT54 существуют модификации (расположение диодов), все зависит от буквы ну и конЭчно все расписано в даташите.
Так же и на транзистор.
По какой печатке делаете ?

Изображение


Вернуться наверх
 
Не в сети
 Заголовок сообщения: Re: PICkit2. Собираем.
СообщениеДобавлено: Сб июн 11, 2011 08:43:28 
Открыл глаза
Аватар пользователя

Зарегистрирован: Ср июн 04, 2008 00:46:15
Сообщений: 77
Откуда: Украина, Киевская обл., г.Борисполь
Рейтинг сообщения: 0
Даташит я смотрел. Постом выше. В моём случае, никакой буквы нету.


Вложения:
Комментарий к файлу: Схема
03421346.gif [16.91 KiB]
Скачиваний: 1888
Комментарий к файлу: Печатка
83511837.jpg [179.89 KiB]
Скачиваний: 1693
Вернуться наверх
 
Не в сети
 Заголовок сообщения: Re: PICkit2. Собираем.
СообщениеДобавлено: Сб июн 11, 2011 11:26:38 
Друг Кота
Аватар пользователя

Карма: 30
Рейтинг сообщений: 156
Зарегистрирован: Пн июл 28, 2008 22:12:01
Сообщений: 3604
Рейтинг сообщения: 0
Я вам советовал свой вариант . Собрано более 40 экземпляров .
Что там наваял автор, разбирать не очень то и хочется.
Тем более что разводка оставляет желать лучшего..

Изображение


Вернуться наверх
 
Не в сети
 Заголовок сообщения: Re: PICkit2. Собираем.
СообщениеДобавлено: Сб июн 11, 2011 23:33:41 
Встал на лапы
Аватар пользователя

Зарегистрирован: Пт авг 20, 2010 18:31:05
Сообщений: 101
Рейтинг сообщения: 0
Привет всем котам! KILLER_2, а можно поинтересоваться почему выбор пал именно на PICKit2? В нем что-то особенное есть? Есть отличный программатор и для начинающих совсем не сложный по сборке. Сам его собирал, и еще много народу, применялись даже отечественные детали, и прогер работал! В статье автор очень подробно описывает процесс сборки и настройки. С уважением.

http://flowcode.info/index.php/examples/15-exempleschems/67-usbbrenner8-p


Вернуться наверх
 
Не в сети
 Заголовок сообщения: Re: PICkit2. Собираем.
СообщениеДобавлено: Сб июн 11, 2011 23:51:19 
Друг Кота
Аватар пользователя

Карма: 30
Рейтинг сообщений: 156
Зарегистрирован: Пн июл 28, 2008 22:12:01
Сообщений: 3604
Рейтинг сообщения: 0
Ваш бренер работает только с 5v чипами . Дебагером быть не может.
С Mplab не работает.
Этого мало ????


Вернуться наверх
 
Не в сети
 Заголовок сообщения: Re: PICkit2. Собираем.
СообщениеДобавлено: Вс июн 12, 2011 15:57:17 
Встал на лапы
Аватар пользователя

Зарегистрирован: Пт сен 18, 2009 07:37:41
Сообщений: 136
Откуда: Казань
Рейтинг сообщения: 0
Суров ты, брат Dosicus... но справедлив. Братцы, эта тема посвящена именно сборке Pickit2 а не других программаторов коих великое множество.Кто не заметил она так и называется - "PICkit2. Собираем." Чтобы не флудить гляньте такую же ветку на форуме http://www.kazus.ru - там все подробно объясняется на 61-ой страницах, Dosicus рулит эту тему с января 2009года. Все уже разжевано вдоль и поперек.Сам работаю с Brenner8, мне хватает. :lol:


Вернуться наверх
 
Не в сети
 Заголовок сообщения: Re: PICkit2. Собираем.
СообщениеДобавлено: Вс июн 12, 2011 16:21:32 
Держит паяльник хвостом

Карма: 6
Рейтинг сообщений: 61
Зарегистрирован: Вт сен 07, 2010 19:27:48
Сообщений: 927
Откуда: Ташкент
Рейтинг сообщения: 0
Опять старая песня: такой то программатор не работает с Mplab (AVR Studio и т.д.). Крутые специ-
алисты забывают простую вещь: основное назначение программатора - загрузка hex-файла в
микроконтроллер, причем быстро, без ошибок и заморочек. Этого основному большинству пользо-
вателей достаточно, особенно тем, кого больше волнует производство, а не отладка программ.


Вернуться наверх
 
Не в сети
 Заголовок сообщения: Re: PICkit2. Собираем.
СообщениеДобавлено: Пн июн 13, 2011 20:37:24 
Открыл глаза
Аватар пользователя

Зарегистрирован: Ср июн 04, 2008 00:46:15
Сообщений: 77
Откуда: Украина, Киевская обл., г.Борисполь
Рейтинг сообщения: 1
dosikus, спасибо за совет. Если что не так с этим программатором, обязательно займусь Вашим. А пока, я уже почти собрал этот.
Просто я уже сделал плату и припаял почти все компоненты. Тут кстати надеюсь последний вопрос... При покупке smd резисторов, размер брал приблизительно.
Ну и немного не угадал. Они отлично стали на свои места, но всё же, там должы были стоять больше. На сколько это плохо/критично?
И пойдёт ли в программаторе такая индуктивность?


Вернуться наверх
 
Не в сети
 Заголовок сообщения: Re: PICkit2. Собираем.
СообщениеДобавлено: Пн июн 13, 2011 22:26:23 
Друг Кота
Аватар пользователя

Карма: 30
Рейтинг сообщений: 156
Зарегистрирован: Пн июл 28, 2008 22:12:01
Сообщений: 3604
Рейтинг сообщения: 0
borys , я понимаю что у вас кредо делать тяп-ляп.
Другим то зачем навязывать свою позицию?
Человек решил собрать полноценный вариант , потому что понимает :
Лучше день потерять потом за пять минут долететь ©


Вернуться наверх
 
Не в сети
 Заголовок сообщения: Re: PICkit2. Собираем.
СообщениеДобавлено: Вт июн 14, 2011 01:13:21 
Опытный кот
Аватар пользователя

Карма: 7
Рейтинг сообщений: 262
Зарегистрирован: Сб фев 20, 2010 03:11:56
Сообщений: 718
Откуда: EU
Рейтинг сообщения: 0
Если эти резисторы припаять красиво сможете,то и проблемы нет,а c дросселем пробуйте сами.
Если 12 вольт получите,то и проблемы нет.
Скажу одно,что схема рабочая,печатка родная там была другая - под те компоненты, почти как у досика :)
Дерзайте.


Вернуться наверх
 
Не в сети
 Заголовок сообщения: Re: PICkit2. Собираем.
СообщениеДобавлено: Вт июн 14, 2011 19:40:26 
Держит паяльник хвостом

Карма: 6
Рейтинг сообщений: 61
Зарегистрирован: Вт сен 07, 2010 19:27:48
Сообщений: 927
Откуда: Ташкент
Рейтинг сообщения: 0
Для dosikus.
Кредо у меня несколько иное.


Вложения:
PICkit2(a).jpg [25.83 KiB]
Скачиваний: 2495
Вернуться наверх
 
Не в сети
 Заголовок сообщения: Re: PICkit2. Собираем.
СообщениеДобавлено: Вт июн 14, 2011 22:33:23 
Друг Кота
Аватар пользователя

Карма: 30
Рейтинг сообщений: 156
Зарегистрирован: Пн июл 28, 2008 22:12:01
Сообщений: 3604
Рейтинг сообщения: 0
borys 1:0 8)

Изображение

Изображение


Вернуться наверх
 
Не в сети
 Заголовок сообщения: Re: PICkit2. Собираем.
СообщениеДобавлено: Ср июн 15, 2011 07:35:05 
Друг Кота
Аватар пользователя

Карма: 33
Рейтинг сообщений: 50
Зарегистрирован: Вт мар 09, 2010 09:29:27
Сообщений: 6166
Откуда: Свердловская область, г. Ирбит
Рейтинг сообщения: 0
Алекс, привет! Покажи схему универсальной панели, если не трудно...

_________________
"У принца Лимона всё наоборот: воры и убийцы у него во дворце, а в тюрьме сидят честные граждане" (с) Дж. Родари "Приключения Чипполино"


Вернуться наверх
 
Показать сообщения за:  Сортировать по:  Вернуться наверх
Начать новую тему Ответить на тему  [ Сообщений: 1762 ]    , 2, , , ...  

Часовой пояс: UTC + 3 часа


Кто сейчас на форуме

Сейчас этот форум просматривают: нет зарегистрированных пользователей и гости: 31


Вы не можете начинать темы
Вы не можете отвечать на сообщения
Вы не можете редактировать свои сообщения
Вы не можете удалять свои сообщения
Вы не можете добавлять вложения

Найти:
Перейти:  


Powered by phpBB © 2000, 2002, 2005, 2007 phpBB Group
Русская поддержка phpBB
Extended by Karma MOD © 2007—2012 m157y
Extended by Topic Tags MOD © 2012 m157y