Например TDA7294

Форум РадиоКот • Просмотр темы - Нужен исходник прошивки для 12F629
Форум РадиоКот
Здесь можно немножко помяукать :)

Текущее время: Сб янв 03, 2026 03:52:16

Часовой пояс: UTC + 3 часа


ПРЯМО СЕЙЧАС:



Начать новую тему Ответить на тему  [ Сообщений: 36 ]  1,  
Автор Сообщение
Не в сети
 Заголовок сообщения: Нужен исходник прошивки для 12F629
СообщениеДобавлено: Сб мар 07, 2015 16:15:54 
Нашел транзистор. Понюхал.
Аватар пользователя

Зарегистрирован: Вс мар 16, 2014 10:13:35
Сообщений: 186
Откуда: Ровно
Рейтинг сообщения: 0
доброго времени суток, нарил в нете схемку драйвера для шагового двигателя на контроллере PIC12F629, к ней есть хекс файл прошивки, нужен исходник для измененич оборотов двигателя!!кто может с хекса витащить или написать програму заново!!!
прилагаю проект в протеусе и файл прошивки!


Вложения:
Комментарий к файлу: хекс
step_motor_629.HEX [1.44 KiB]
Скачиваний: 568
Комментарий к файлу: Протеус
step_motor.rar [12.92 KiB]
Скачиваний: 290

_________________
Фаза есть - ума не надо!
Вернуться наверх
 
Не в сети
 Заголовок сообщения: Re: Нужен исходник прошивки для 12F629
СообщениеДобавлено: Сб мар 07, 2015 17:07:12 
Опытный кот
Аватар пользователя

Карма: 2
Рейтинг сообщений: 71
Зарегистрирован: Пт дек 26, 2014 09:14:33
Сообщений: 779
Откуда: K-PAX
Рейтинг сообщения: 0
Легче написать поновой , а вьі автора спросите может он вам исходник предоставит или изменит вам прошивку под ваши хотелки :dont_know:

_________________
Я играю дураков, поэтому меня везде воспринимают как родного.
©Савелий Крамаров.


Вернуться наверх
 
Не в сети
 Заголовок сообщения: Re: Нужен исходник прошивки для 12F629
СообщениеДобавлено: Сб мар 07, 2015 17:12:07 
Нашел транзистор. Понюхал.
Аватар пользователя

Зарегистрирован: Вс мар 16, 2014 10:13:35
Сообщений: 186
Откуда: Ровно
Рейтинг сообщения: 0
Автора не знаю!!может можете написать програму по новой, я так понимаю она небольшая, но уви я к етому далек. но очень нада!!!если напишете програму и роскажете как менять скорость
с меня 100гр и пончик :))

_________________
Фаза есть - ума не надо!


Вернуться наверх
 
Не в сети
 Заголовок сообщения: Re: Нужен исходник прошивки для 12F629
СообщениеДобавлено: Сб мар 07, 2015 17:30:59 
Опытный кот
Аватар пользователя

Карма: 2
Рейтинг сообщений: 71
Зарегистрирован: Пт дек 26, 2014 09:14:33
Сообщений: 779
Откуда: K-PAX
Рейтинг сообщения: 0
Увьі , земляк, увьі ... не писателья , прошиватель - да ... дайте ссьілку на схему, возможно, вместе к автору достучимся

_________________
Я играю дураков, поэтому меня везде воспринимают как родного.
©Савелий Крамаров.


Вернуться наверх
 
Эиком - электронные компоненты и радиодетали
Не в сети
 Заголовок сообщения: Re: Нужен исходник прошивки для 12F629
СообщениеДобавлено: Сб мар 07, 2015 17:33:32 
Нашел транзистор. Понюхал.
Аватар пользователя

Зарегистрирован: Вс мар 16, 2014 10:13:35
Сообщений: 186
Откуда: Ровно
Рейтинг сообщения: 0
вот ссилочка http://avtoelectro.radioliga.com/device.php?show=bi_step

_________________
Фаза есть - ума не надо!


Вернуться наверх
 
Не в сети
 Заголовок сообщения: Re: Нужен исходник прошивки для 12F629
СообщениеДобавлено: Сб мар 07, 2015 17:41:34 
Модератор
Аватар пользователя

Карма: 23
Рейтинг сообщений: 331
Зарегистрирован: Пт янв 11, 2013 19:19:26
Сообщений: 2117
Откуда: Санкт-Петербург
Рейтинг сообщения: 0
Медали: 1
Получил миской по аватаре (1)
Я извиняюсь 100 гривен?

_________________
=========
Правила Форума ЗДЕСЬ _____ Правила раздела БАЗАР ЗДЕСЬ _____ Если вы продаете, прочтите ЗДЕСЬ

Редко появляюсь. Если вопрос не личного характера пользуйтесь кнопкой "!".


Вернуться наверх
 
Не в сети
 Заголовок сообщения: Re: Нужен исходник прошивки для 12F629
СообщениеДобавлено: Сб мар 07, 2015 17:49:17 
Нашел транзистор. Понюхал.
Аватар пользователя

Зарегистрирован: Вс мар 16, 2014 10:13:35
Сообщений: 186
Откуда: Ровно
Рейтинг сообщения: 0
AlekseyEnergo писал(а):
Я извиняюсь 100 гривен?

100грамм
ну впринципе могу теелфон пополнить! на пару рублей или гривен

_________________
Фаза есть - ума не надо!


Вернуться наверх
 
Не в сети
 Заголовок сообщения: Re: Нужен исходник прошивки для 12F629
СообщениеДобавлено: Сб мар 07, 2015 22:07:57 
Нашел транзистор. Понюхал.
Аватар пользователя

Зарегистрирован: Вс мар 16, 2014 10:13:35
Сообщений: 186
Откуда: Ровно
Рейтинг сообщения: 0
Неужели некто не может помочь???

_________________
Фаза есть - ума не надо!


Вернуться наверх
 
Не в сети
 Заголовок сообщения: Re: Нужен исходник прошивки для 12F629
СообщениеДобавлено: Сб мар 07, 2015 23:19:46 
Опытный кот
Аватар пользователя

Карма: 2
Рейтинг сообщений: 71
Зарегистрирован: Пт дек 26, 2014 09:14:33
Сообщений: 779
Откуда: K-PAX
Рейтинг сообщения: 0
nyvkom_sv писал(а):

У Мамеда я покупал однаждьі и давненько прошивочку там есть форма обратной связи можна связаться через нее , если Мамед не ушел на войну :facepalm:
Но вот ответ на тамошнем форуме по поводу таого же вопроса, смотрите под спойлер
СпойлерИзображение

И да вот схемка с кота намного лучше

_________________
Я играю дураков, поэтому меня везде воспринимают как родного.
©Савелий Крамаров.


Вернуться наверх
 
Не в сети
 Заголовок сообщения: Re: Нужен исходник прошивки для 12F629
СообщениеДобавлено: Сб мар 07, 2015 23:28:21 
Модератор
Аватар пользователя

Карма: 90
Рейтинг сообщений: 1432
Зарегистрирован: Чт мар 18, 2010 23:09:57
Сообщений: 4599
Откуда: Планета Земля
Рейтинг сообщения: 0
Медали: 1
Получил миской по аватаре (1)
Разбирайтесь :
Вложение:
step_motor_629.asm [3.39 KiB]
Скачиваний: 254

Почти исходник :)
Только не понятно, что Вы хотели увидеть в исходнике, если сами не можете написать такую элементарную программу ? Боюсь, Вам и исходник бы не помог ничем :dont_know:


Вернуться наверх
 
Не в сети
 Заголовок сообщения: Re: Нужен исходник прошивки для 12F629
СообщениеДобавлено: Вс мар 08, 2015 08:54:12 
Нашел транзистор. Понюхал.
Аватар пользователя

Зарегистрирован: Вс мар 16, 2014 10:13:35
Сообщений: 186
Откуда: Ровно
Рейтинг сообщения: 0
Вопрос канешно ожиданний, но все же как его скомпилировать В ХЕКС, а что то я нифига не понимаю!!!

_________________
Фаза есть - ума не надо!


Вернуться наверх
 
Не в сети
 Заголовок сообщения: Re: Нужен исходник прошивки для 12F629
СообщениеДобавлено: Вс мар 08, 2015 11:02:37 
Нашел транзистор. Понюхал.
Аватар пользователя

Зарегистрирован: Вс мар 16, 2014 10:13:35
Сообщений: 186
Откуда: Ровно
Рейтинг сообщения: 0
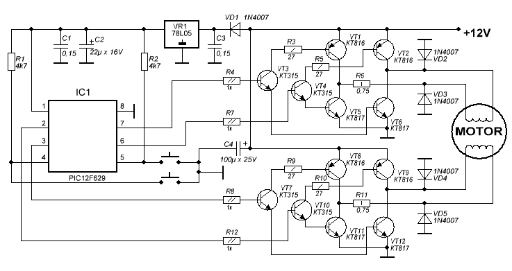
Ладно учить меня компилировать ето бред!! кто может написать прошивки для схемки с
0.25 об/с
0.5 об/с
0.75 об/с
1об/с
2 об/с
3 об/с
4 об/с
5 об/с
кто напишет рабочий код програми и раскажет как редактировать скорость двигателя и научит компилировать прошивку, пополнение телефона на 40грн или 40 грн на банковскую карту!!!!схему прилагаю
Изображение


Вложения:
шаговий драйв (1).gif [13.87 KiB]
Скачиваний: 1404

_________________
Фаза есть - ума не надо!
Вернуться наверх
 
Не в сети
 Заголовок сообщения: Re: Нужен исходник прошивки для 12F629
СообщениеДобавлено: Вс мар 08, 2015 21:26:51 
Опытный кот
Аватар пользователя

Карма: -9
Рейтинг сообщений: -66
Зарегистрирован: Пт окт 10, 2014 19:03:56
Сообщений: 803
Рейтинг сообщения: 0
nyvkom_sv писал(а):
Ладно учить меня компилировать ето бред!! кто может написать прошивки для схемки с
0.25 об/с
0.5 об/с
0.75 об/с
1об/с
2 об/с
3 об/с
4 об/с
5 об/с


зачем тебе вообще писать программу ?
взял драйвер TB6560 и запитал от 4060 (генератор с делителем) на любую частоту оборотов (можно даже с выбегом частоты типа плавного старта)
драйвер ШД тебе по любому нужен, а так ещё экономишь доллар на 12F629

а за 1,3 доллара(40гр) вряд ли кого найдёшь чтобы написать программу и отладить
может в африке поискать и то вряд ли
если совсем денег нет можешь на мусорке со старых плат драйвера феном сдуть
(как то видел в хламе плату с тремя TB6560AFG отдавали за доллар)

а собирать драйвер на рассыпухе мазохизм имхо
в этом драйвере и микрошаг можно задать и токи старта и удержания и реверс и степ
да паять проще на односторонке развёл и распечатал на плёнку и через фоторезист получишь отличные платы и дёшево, двухсторонка не нужна что удешевляет

ЗЫ так ли уж критично писать на 12F629 ?
AVR подойдёт также хорошо, например какая нибудь недорогая тини
а программы писать на атмел проще и програматор не нужен (5 проводков с порта подцепил и готово)
хотя и на PIC есть простой бесплатный програматор
но заморочек у PIC при отладке больше, опять же один аккумулятор и всё через него гонять
банки памяти гимор одним словом
если соберёшся писать сам то проще будет на атмеле написать.

_________________
Физика - это вам не математика, тут думать надо.
Марк Биньяминович Бирк директор Еврейской Школы


Вернуться наверх
 
Не в сети
 Заголовок сообщения: Re: Нужен исходник прошивки для 12F629
СообщениеДобавлено: Пн мар 09, 2015 08:33:43 
Опытный кот

Карма: 3
Рейтинг сообщений: -47
Зарегистрирован: Пт авг 12, 2011 09:14:27
Сообщений: 833
Откуда: Млечный путь/Земля/РФ/Екатеринбург
Рейтинг сообщения: 0
nyvkom_sv писал(а):
пополнение телефона на 40грн или 40 грн на банковскую карту

За:
nyvkom_sv писал(а):
кто может написать прошивки для схемки с
0.25 об/с
0.5 об/с
0.75 об/с
1 об/с
2 об/с
3 об/с
4 об/с
5 об/с
кто напишет рабочий код програми и раскажет как редактировать скорость двигателя и научит компилировать прошивку

Явно бред, не находите?
За эти деньги ищите готовые драйвера.

_________________
Разработал:
-BLDC
-ФУОЗ/МПСЗ
-SMART BMS
-ECU/EDC на STM32F4(43%)+CPLD(57%)
-Моноинжектор на ATSAMD20G16
-контроллер эффектов для RGB LED ленты
-умные часы/обратный счет/секундомер
-устройство измерения емкости АКБ


Вернуться наверх
 
Не в сети
 Заголовок сообщения: Re: Нужен исходник прошивки для 12F629
СообщениеДобавлено: Пн мар 09, 2015 08:53:55 
Нашел транзистор. Понюхал.
Аватар пользователя

Зарегистрирован: Вс мар 16, 2014 10:13:35
Сообщений: 186
Откуда: Ровно
Рейтинг сообщения: 0
НЕ ви неправильно поняли, если научите компилировать, то достаточно одного исходника а дальше буду сам експерементировать!!

_________________
Фаза есть - ума не надо!


Вернуться наверх
 
Не в сети
 Заголовок сообщения: Re: Нужен исходник прошивки для 12F629
СообщениеДобавлено: Пн мар 09, 2015 09:09:00 
Опытный кот

Карма: 3
Рейтинг сообщений: -47
Зарегистрирован: Пт авг 12, 2011 09:14:27
Сообщений: 833
Откуда: Млечный путь/Земля/РФ/Екатеринбург
Рейтинг сообщения: 0
nyvkom_sv писал(а):
НЕ ви неправильно поняли, если научите компилировать, то достаточно одного исходника а дальше буду сам експерементировать

А где исходник то?

_________________
Разработал:
-BLDC
-ФУОЗ/МПСЗ
-SMART BMS
-ECU/EDC на STM32F4(43%)+CPLD(57%)
-Моноинжектор на ATSAMD20G16
-контроллер эффектов для RGB LED ленты
-умные часы/обратный счет/секундомер
-устройство измерения емкости АКБ


Вернуться наверх
 
Не в сети
 Заголовок сообщения: Re: Нужен исходник прошивки для 12F629
СообщениеДобавлено: Пн мар 09, 2015 09:13:31 
Нашел транзистор. Понюхал.
Аватар пользователя

Зарегистрирован: Вс мар 16, 2014 10:13:35
Сообщений: 186
Откуда: Ровно
Рейтинг сообщения: 0
Вот но еще не проверен так как не могу скомпилировать в хекс
Спойлер; original File = C:\Users\Alex\Desktop\step_motor_629.HEX

processor 12F629
#include <P12F629.INC>
__config 0x3F84
; _CPD_OFF & _CP_OFF & _BODEN_OFF & _MCLRE_OFF & _PWRTE_ON & _WDT_OFF
; & _INTRC_OSC_NOCLKOUT

; RAM-Variable
LRAM_0x20 equ 0x20
LRAM_0x21 equ 0x21
LRAM_0x22 equ 0x22
LRAM_0x23 equ 0x23
LRAM_0x24 equ 0x24

; Program

Org 0x0000

; Reset-Vector
CLRWDT
GOTO LADR_0x00EB

Org 0x0004

; Interrupt-Vector
MOVWF LRAM_0x20
MOVF STATUS,W
MOVWF LRAM_0x21
MOVF LRAM_0x21,W
MOVWF STATUS
SWAPF LRAM_0x20,F
SWAPF LRAM_0x20,W
RETFIE
LADR_0x000C
ANDLW 0x03 ; b'00000011' d'003'
ADDWF PCL,F ; !!Program-Counter-Modification
RETLW 0x01 ; b'00000001' d'001'
RETLW 0x10 ; b'00010000' d'016'
RETLW 0x02 ; b'00000010' d'002'
RETLW 0x20 ; b'00100000' d'032' " "
LADR_0x0012
MOVF GPIO,W ; !!Bank!! GPIO - TRISIO
ANDLW 0x0C ; b'00001100' d'012'
MOVWF LRAM_0x24
CALL LADR_0x00E1
MOVF GPIO,W ; !!Bank!! GPIO - TRISIO
ANDLW 0x0C ; b'00001100' d'012'
SUBWF LRAM_0x24,W
BTFSS STATUS,Z
RETURN
MOVF LRAM_0x24,W
ANDLW 0x0C ; b'00001100' d'012'
BTFSC STATUS,Z
GOTO LADR_0x0036
BTFSS LRAM_0x24,2
GOTO LADR_0x002E
BTFSS LRAM_0x24,3
GOTO LADR_0x0032
CALL LADR_0x00E1
CLRF GPIO ; !!Bank!! GPIO - TRISIO
CALL LADR_0x00E1
CALL LADR_0x00E1
CALL LADR_0x00E1
CALL LADR_0x00E1
CALL LADR_0x00E1
CALL LADR_0x00E1
CALL LADR_0x00E1
CALL LADR_0x00E1
RETURN
LADR_0x002E
INCF LRAM_0x23,W
ANDLW 0x03 ; b'00000011' d'003'
MOVWF LRAM_0x23
GOTO LADR_0x00C2
LADR_0x0032
DECF LRAM_0x23,W
ANDLW 0x03 ; b'00000011' d'003'
MOVWF LRAM_0x23
GOTO LADR_0x00C2
LADR_0x0036
NOP
NOP
NOP
GOTO LADR_0x00C2

LADR_0x00C2
MOVF LRAM_0x23,W
CALL LADR_0x000C
MOVWF GPIO ; !!Bank!! GPIO - TRISIO
CALL LADR_0x00E1
CALL LADR_0x00E1
CALL LADR_0x00E1
CALL LADR_0x00E1
NOP
NOP
NOP
NOP
NOP
NOP
NOP
NOP
NOP
NOP
NOP
NOP
NOP
NOP
NOP
NOP
NOP
NOP
NOP
NOP
NOP
NOP
NOP
RETURN
LADR_0x00E1
MOVLW 0xFF ; b'11111111' d'255'
MOVWF LRAM_0x22
LADR_0x00E3
NOP
CLRWDT
DECFSZ LRAM_0x22,F
GOTO LADR_0x00E3
RETURN
LADR_0x00E8
CLRWDT
CALL LADR_0x0012
GOTO LADR_0x00E8
LADR_0x00EB
MOVLW 0x07 ; b'00000111' d'007'
MOVWF CMCON ; !!Bank!! CMCON - VRCON
CLRF GPIO ; !!Bank!! GPIO - TRISIO
BSF STATUS,RP0 ; !!Bank Register-Bank(0/1)-Select
MOVLW 0x55 ; b'01010101' d'085' "U"
MOVWF T1CON ; !!Bank!! T1CON - OSCCAL
MOVLW 0xCC ; b'11001100' d'204'
MOVWF GPIO ; !!Bank!! GPIO - TRISIO
MOVLW 0x8B ; b'10001011' d'139'
MOVWF TMR0 ; !!Bank!! TMR0 - OPTION_REG
BCF STATUS,RP0 ; !!Bank Register-Bank(0/1)-Select
CLRF GPIO ; !!Bank!! GPIO - TRISIO
CLRF LRAM_0x22
CLRF LRAM_0x23
CLRF LRAM_0x24
GOTO LADR_0x00E8

End

Я так понимаю управлять оборотами нужно с помощью количества импульсов, а частота должна бить статической???

_________________
Фаза есть - ума не надо!


Вернуться наверх
 
Не в сети
 Заголовок сообщения: Re: Нужен исходник прошивки для 12F629
СообщениеДобавлено: Пн мар 09, 2015 10:40:49 
Опытный кот

Карма: 3
Рейтинг сообщений: -47
Зарегистрирован: Пт авг 12, 2011 09:14:27
Сообщений: 833
Откуда: Млечный путь/Земля/РФ/Екатеринбург
Рейтинг сообщения: 0
nyvkom_sv писал(а):
Вот но еще не проверен

Это не исходник, это декомпилированный хекс файл. В нем топорно зашито.
Вы же хотите:
nyvkom_sv писал(а):
0.25 об/с
0.5 об/с
0.75 об/с
1об/с
2 об/с
3 об/с
4 об/с
5 об/с

Это будет делать совершенно другая прошивка.

В целом тут либо самому, либо за нормальные деньги.
А что такое 40 гривней? Это 1-2 проезда на общественном транспорте или 1.5 литра бензина.

Удачи вам.

_________________
Разработал:
-BLDC
-ФУОЗ/МПСЗ
-SMART BMS
-ECU/EDC на STM32F4(43%)+CPLD(57%)
-Моноинжектор на ATSAMD20G16
-контроллер эффектов для RGB LED ленты
-умные часы/обратный счет/секундомер
-устройство измерения емкости АКБ


Вернуться наверх
 
Не в сети
 Заголовок сообщения: Re: Нужен исходник прошивки для 12F629
СообщениеДобавлено: Пн мар 09, 2015 10:55:05 
Нашел транзистор. Понюхал.
Аватар пользователя

Зарегистрирован: Вс мар 16, 2014 10:13:35
Сообщений: 186
Откуда: Ровно
Рейтинг сообщения: 0
Нормальние деньги ето сколько? и сколько будет если не все варианти а один(еще уточню размери шкива и посчитаю какие обороти нужни!!!

_________________
Фаза есть - ума не надо!


Вернуться наверх
 
Не в сети
 Заголовок сообщения: Re: Нужен исходник прошивки для 12F629
СообщениеДобавлено: Пн мар 09, 2015 11:08:19 
Опытный кот
Аватар пользователя

Карма: -9
Рейтинг сообщений: -66
Зарегистрирован: Пт окт 10, 2014 19:03:56
Сообщений: 803
Рейтинг сообщения: 0
если у тебя ещё и шкив на валу сидит, то желателен микрошаг на малых оборотах
а он есть в готовом драйвере (TB6560) который можно запитать от 7555 и выставить резистором любую нужную частоту по входу драйвера, а когда определишься с рабочими частотами то 7555 заменишь на тини или пик восьминожку.

_________________
Физика - это вам не математика, тут думать надо.
Марк Биньяминович Бирк директор Еврейской Школы


Вернуться наверх
 
Показать сообщения за:  Сортировать по:  Вернуться наверх
Начать новую тему Ответить на тему  [ Сообщений: 36 ]  1,  

Часовой пояс: UTC + 3 часа


Кто сейчас на форуме

Сейчас этот форум просматривают: нет зарегистрированных пользователей и гости: 10


Вы не можете начинать темы
Вы не можете отвечать на сообщения
Вы не можете редактировать свои сообщения
Вы не можете удалять свои сообщения
Вы не можете добавлять вложения

Найти:
Перейти:  


Powered by phpBB © 2000, 2002, 2005, 2007 phpBB Group
Русская поддержка phpBB
Extended by Karma MOD © 2007—2012 m157y
Extended by Topic Tags MOD © 2012 m157y