Например TDA7294

Форум РадиоКот • Просмотр темы - МК, тиристор, аналог сопротивления
Форум РадиоКот
Здесь можно немножко помяукать :)

Текущее время: Сб дек 27, 2025 17:57:25

Часовой пояс: UTC + 3 часа


ПРЯМО СЕЙЧАС:



Начать новую тему Ответить на тему  [ Сообщений: 9 ] 
Автор Сообщение
Не в сети
 Заголовок сообщения: МК, тиристор, аналог сопротивления
СообщениеДобавлено: Вт апр 02, 2024 02:51:10 
Поставщик валерьянки для Кота
Аватар пользователя

Карма: 3
Рейтинг сообщений: 3
Зарегистрирован: Пт июл 17, 2009 07:34:07
Сообщений: 2309
Откуда: Свердловская обл.
Рейтинг сообщения: 0
Вложение:
Новый точечный рисунок.jpg [29.63 KiB]
Скачиваний: 116


Тиристор установлен в цепи высокого.
На управляющий электрод поступают импульсы с высокой амплитудой, которую не переживет МК

Чет затупил.
как бы мне туда МК прикрутить, что бы иметь возможность сдвигать время открытия тиристора.

ВАЖНО: МК нужен не всегда. Иногда он будет выключен, а схема должна работать без него.
По этому импульсы с диода D1 придется заводить на управляющий электрод тиристора минуя МК.

Остается управлять сопротивлением R1.
Думал прикрутить электронный аналог сопротивления ( не имел раньше дела с ними ).
Погуглив как они управляются - плеваться захотелось.. ( я смотрел на X9C103S )

Какие варианты видите Вы ?
Может обкатанная схема есть?
Может электронные сопротивления есть, у которых сопротивление регулируется более осмысленно?

_________________
не зная броду не лезь к вольтмоду


Вернуться наверх
 
Не в сети
 Заголовок сообщения: Re: МК, тиристор, аналог сопротивления
СообщениеДобавлено: Вт апр 02, 2024 06:34:37 
Вымогатель припоя

Карма: -12
Рейтинг сообщений: 18
Зарегистрирован: Вс дек 17, 2023 10:19:52
Сообщений: 640
Рейтинг сообщения: 0
uwrtey писал(а):
Чет затупил.

это точно....резистор, как вы его нарисовали вообще ничего не регулирует, кроме своего номинала...

_________________
и все теперь знают, кто чмо


Вернуться наверх
 
Не в сети
 Заголовок сообщения: Re: МК, тиристор, аналог сопротивления
СообщениеДобавлено: Вт апр 02, 2024 08:44:10 
Друг Кота
Аватар пользователя

Карма: 107
Рейтинг сообщений: 3804
Зарегистрирован: Пн фев 09, 2009 22:19:49
Сообщений: 24418
Откуда: Когда-то был прекрасный город для людей
Рейтинг сообщения: 0
Ну так используй регулятор громкости с моторчиком...


Вернуться наверх
 
Не в сети
 Заголовок сообщения: Re: МК, тиристор, аналог сопротивления
СообщениеДобавлено: Вт апр 02, 2024 09:26:53 
Нашел транзистор. Понюхал.
Аватар пользователя

Карма: 6
Рейтинг сообщений: 57
Зарегистрирован: Вс мар 18, 2018 22:12:38
Сообщений: 189
Рейтинг сообщения: 0
uwrtey писал(а):
как бы мне туда МК прикрутить, что бы иметь возможность сдвигать время открытия тиристора.

через оптрон

_________________
все гениальное просто. чем проще - тем надежнее


Вернуться наверх
 
Эиком - электронные компоненты и радиодетали
Не в сети
 Заголовок сообщения: Re: МК, тиристор, аналог сопротивления
СообщениеДобавлено: Вт апр 02, 2024 10:42:34 
Друг Кота
Аватар пользователя

Карма: 55
Рейтинг сообщений: 669
Зарегистрирован: Вт сен 25, 2012 23:13:41
Сообщений: 5450
Откуда: г.Дзержинск Нижегородской обл.
Рейтинг сообщения: 0
uwrtey, начните с того, что нарисуйте устраивающую Вас работающую на макетке схему управления тиристором, а уж потом спрашивайте как туда приторочить МК.

_________________
Спасение утопающих дело рук самих утопающих.


Вернуться наверх
 
Не в сети
 Заголовок сообщения: Re: МК, тиристор, аналог сопротивления
СообщениеДобавлено: Вт апр 02, 2024 13:21:27 
Поставщик валерьянки для Кота
Аватар пользователя

Карма: 3
Рейтинг сообщений: 3
Зарегистрирован: Пт июл 17, 2009 07:34:07
Сообщений: 2309
Откуда: Свердловская обл.
Рейтинг сообщения: 0
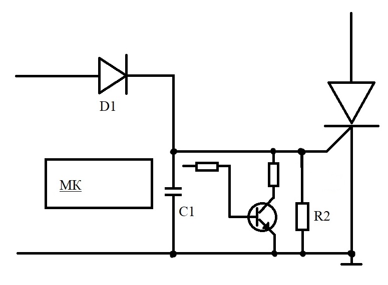
Так это кусок работающей схемы.

в голову приходит вот такая схема, но она уменьшает сопротивление, а мне бы его увеличивать...


Вложения:
Новый точечный рисунок.jpg [37.58 KiB]
Скачиваний: 98

_________________
не зная броду не лезь к вольтмоду
Вернуться наверх
 
Не в сети
 Заголовок сообщения: Re: МК, тиристор, аналог сопротивления
СообщениеДобавлено: Ср апр 03, 2024 10:11:24 
Друг Кота
Аватар пользователя

Карма: 96
Рейтинг сообщений: 1494
Зарегистрирован: Вт мар 16, 2010 22:02:27
Сообщений: 15331
Откуда: ДОНЕЦК
Рейтинг сообщения: 0
Так управляйте временем заряда конденсатора (или величиной сигнала, поступающего на него через диод)...
:roll:


Вернуться наверх
 
Не в сети
 Заголовок сообщения: Re: МК, тиристор, аналог сопротивления
СообщениеДобавлено: Ср апр 03, 2024 11:00:15 
Ум, честь и совесть. И скромность.
Аватар пользователя

Карма: 98
Рейтинг сообщений: 2135
Зарегистрирован: Чт дек 28, 2006 08:19:56
Сообщений: 18447
Откуда: Новочеркасск
Рейтинг сообщения: 0
Медали: 2
Получил миской по аватаре (1) Мявтор 3-й степени (1)
uwrtey писал(а):
На управляющий электрод поступают импульсы с высокой амплитудой, которую не переживет МК

Чет затупил.
как бы мне туда МК прикрутить, что бы иметь возможность сдвигать время открытия тиристора.


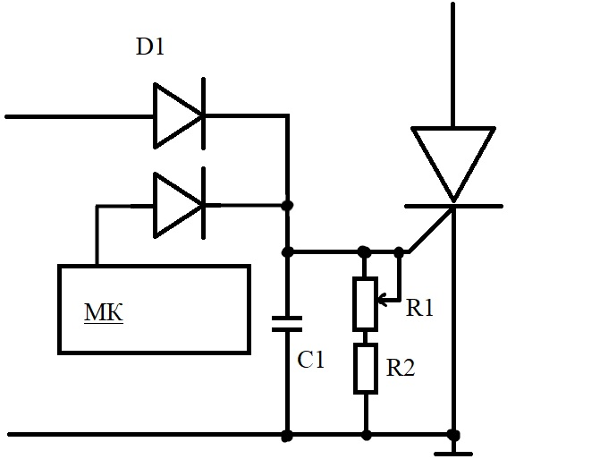
Схема, конечно, говно... но если выбора нет, то так:
Изображение


Вложения:
Безымянный.png [36.55 KiB]
Скачиваний: 205

_________________
если рассматривать человека снизу, покажется, что мозг у него глубоко в жопе
при взгляде на многих сверху ничего не меняется...

Мой уютный бложик... заходите!
Вернуться наверх
 
Не в сети
 Заголовок сообщения: Re: МК, тиристор, аналог сопротивления
СообщениеДобавлено: Пн апр 08, 2024 17:34:32 
Поставщик валерьянки для Кота
Аватар пользователя

Карма: 3
Рейтинг сообщений: 3
Зарегистрирован: Пт июл 17, 2009 07:34:07
Сообщений: 2309
Откуда: Свердловская обл.
Рейтинг сообщения: 0
Схема, конечно, говно... но если выбора нет, то так:


да, спасибо, придумал проще.
После емкости полупроводник и уже там нога управления.
МК не будет тратить энергию на заряд этой емкости.

_________________
не зная броду не лезь к вольтмоду


Вернуться наверх
 
Показать сообщения за:  Сортировать по:  Вернуться наверх
Начать новую тему Ответить на тему  [ Сообщений: 9 ] 

Часовой пояс: UTC + 3 часа


Кто сейчас на форуме

Сейчас этот форум просматривают: Bing [Bot] и гости: 14


Вы не можете начинать темы
Вы не можете отвечать на сообщения
Вы не можете редактировать свои сообщения
Вы не можете удалять свои сообщения
Вы не можете добавлять вложения

Найти:
Перейти:  


Powered by phpBB © 2000, 2002, 2005, 2007 phpBB Group
Русская поддержка phpBB
Extended by Karma MOD © 2007—2012 m157y
Extended by Topic Tags MOD © 2012 m157y