Например TDA7294

Форум РадиоКот • Просмотр темы - tm1637 и большие индикаторы
Форум РадиоКот
Здесь можно немножко помяукать :)

Текущее время: Чт дек 25, 2025 10:20:11

Часовой пояс: UTC + 3 часа


ПРЯМО СЕЙЧАС:



Начать новую тему Ответить на тему  [ Сообщений: 13 ] 
Автор Сообщение
Не в сети
 Заголовок сообщения: tm1637 и большие индикаторы
СообщениеДобавлено: Сб май 30, 2020 13:53:04 
Открыл глаза
Аватар пользователя

Зарегистрирован: Пн дек 19, 2011 23:07:52
Сообщений: 68
Рейтинг сообщения: 0
Доброго времени суток, уважаемые. Помогите с такой проблемой. делаю устройство с индикацией на 7-сегментных индикаторах. управляться они должны драйвером tm1637 для экономии ног МК. но проблема в том, что использую индикаторы e11801-g-ur3-8-w, они довольно больщие и на сегмент там по 3 светодиода, включенных последовательно (кроме десятичной точки, там 1 диод). Соответственно, точки светят нормально, а сегменты очень тускло, еле различимо. Посоветуйте, как победить данную проблему. Повышать напряжение питания драйвера. я так понимаю. нельзя.


Вложения:
Комментарий к файлу: схемка индикатора
unnamed.jpg [11.49 KiB]
Скачиваний: 395
Вернуться наверх
 
Не в сети
 Заголовок сообщения: Re: tm1637 и БОЛЬШИЕ индикаторы
СообщениеДобавлено: Сб май 30, 2020 14:53:43 
Друг Кота
Аватар пользователя

Карма: 182
Рейтинг сообщений: 8323
Зарегистрирован: Пт фев 04, 2011 17:57:51
Сообщений: 20020
Откуда: Рыбинск
Рейтинг сообщения: 0
Медали: 1
Лучший человек Форума 2017 (1)
Придется делать для каждого анода схему сопряжения например на двух транзисторах, нпн и пнп. Вариантов включения возможно несколько. Можно использовать так же в качестве нпн транзисторов УЛН2003 или ТТЛ инвертор с открытым коллектором, допускающим повышенное напряжение. Так же для предотвращения засветки точки придется ее тоже подключать например через транзистор с общей базой.
Вложение:
ключи для ТМ1637.jpg [35.35 KiB]
Скачиваний: 534

А, чуть не забыл, все эти ключи можно заменить одной TD62783 - это самый простой вариант.


Вернуться наверх
 
Не в сети
 Заголовок сообщения: Re: tm1637 и БОЛЬШИЕ индикаторы
СообщениеДобавлено: Сб май 30, 2020 15:23:12 
Открыл глаза
Аватар пользователя

Зарегистрирован: Пн дек 19, 2011 23:07:52
Сообщений: 68
Рейтинг сообщения: 0
я так понимаю, TD62783 и УЛН2003 это буферные каскады без инверсии и с инверсией? то есть достаточно через TD62783 подключить выходы-сегменты ТМ1637 к сегментам индикатора, а ее саму запитать через повышающий dc-dc? а есть еще какие-то аналоги буферных микросхем без инверсии?


Вернуться наверх
 
Не в сети
 Заголовок сообщения: Re: tm1637 и БОЛЬШИЕ индикаторы
СообщениеДобавлено: Сб май 30, 2020 15:29:52 
Друг Кота
Аватар пользователя

Карма: 182
Рейтинг сообщений: 8323
Зарегистрирован: Пт фев 04, 2011 17:57:51
Сообщений: 20020
Откуда: Рыбинск
Рейтинг сообщения: 0
Медали: 1
Лучший человек Форума 2017 (1)
UDN чего то там аналог , но ТДшки распространенней и значительно дешевле. Питание по любому нужно повышенное для трех диодов, нужно 1.8 Х 3 + запас на падение на ключе, те порядка 7,5-8В, хотя такие индикаторы бывают двухдиодные и два диода в параллель. Точку так же нужно обязательно развязывать при повышенном напряжении на анодах, либо как на показанной схеме, либо подключать через стабилитрон, вольт на 4-5.


Вернуться наверх
 
Эиком - электронные компоненты и радиодетали
Не в сети
 Заголовок сообщения: Re: tm1637 и БОЛЬШИЕ индикаторы
СообщениеДобавлено: Сб май 30, 2020 15:37:00 
Открыл глаза
Аватар пользователя

Зарегистрирован: Пн дек 19, 2011 23:07:52
Сообщений: 68
Рейтинг сообщения: 0
спасибо. буду пробовать, хотя странно, что данная тема не обсуждается на просторах интернета. и еще вопрос, а точки разве нельзя просто через резистор гасящий включить?


Вернуться наверх
 
Не в сети
 Заголовок сообщения: Re: tm1637 и БОЛЬШИЕ индикаторы
СообщениеДобавлено: Сб май 30, 2020 15:43:31 
Друг Кота
Аватар пользователя

Карма: 182
Рейтинг сообщений: 8323
Зарегистрирован: Пт фев 04, 2011 17:57:51
Сообщений: 20020
Откуда: Рыбинск
Рейтинг сообщения: 0
Медали: 1
Лучший человек Форума 2017 (1)
Все зависит от того, как сделан выход у микросхемы. Точка может подсвечиваться через защитные диоды и паразитные структуры микросхемы, тк у нее на катоде будет напряжение больше, чем 5+0,6В. 5В питание ТМ, 0,6 - падение на диоде защиты выхода ( если он есть). Хотя попробуйте, может и не будет засвечиваться, это может только для МК и логики актуально.


Вернуться наверх
 
Не в сети
 Заголовок сообщения: Re: tm1637 и БОЛЬШИЕ индикаторы
СообщениеДобавлено: Пн июн 01, 2020 11:34:29 
Мудрый кот

Карма: 10
Рейтинг сообщений: 278
Зарегистрирован: Пт мар 26, 2010 17:16:52
Сообщений: 1799
Откуда: Kazan
Рейтинг сообщения: 0
Надо учитывать особенность мс, катод и аноды индикатора управляются внутренними транзисторами.
Выходные цепиИзображение Изображение


Вернуться наверх
 
Не в сети
 Заголовок сообщения: Re: tm1637 и БОЛЬШИЕ индикаторы
СообщениеДобавлено: Пт июн 05, 2020 00:42:17 
Открыл глаза
Аватар пользователя

Зарегистрирован: Пн дек 19, 2011 23:07:52
Сообщений: 68
Рейтинг сообщения: 0
точки действительно засвечиваются, если просто подключить их через добавку(( Martin76, чего это Ваше вложение больше неактивно, как там точки то развязать?


Вернуться наверх
 
Не в сети
 Заголовок сообщения: Re: tm1637 и БОЛЬШИЕ индикаторы
СообщениеДобавлено: Пт июн 05, 2020 01:39:51 
Друг Кота
Аватар пользователя

Карма: 182
Рейтинг сообщений: 8323
Зарегистрирован: Пт фев 04, 2011 17:57:51
Сообщений: 20020
Откуда: Рыбинск
Рейтинг сообщения: 0
Медали: 1
Лучший человек Форума 2017 (1)
angry_black_cat писал(а):
Ваше вложение больше неактивно
Глюк форума, я ничего не удалял.
Вложение:
ключи для ТМ1637.jpg [35.35 KiB]
Скачиваний: 513


Вернуться наверх
 
Не в сети
 Заголовок сообщения: Re: tm1637 и большие индикаторы
СообщениеДобавлено: Пт июн 05, 2020 04:43:10 
Открыл глаза
Аватар пользователя

Зарегистрирован: Пн дек 19, 2011 23:07:52
Сообщений: 68
Рейтинг сообщения: 0
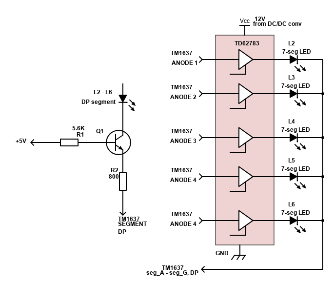
Спасибо огромное, Martin76. Все получилось по схемке приведенной ниже. Замеряем ток точки при нормальном подключении (обычным тестером около 2,7мА), потом подключаем все по схеме с буферами и повышающим преобразователем и, контролируя ток на любом сегменте, повышаем напряжение преобразователя, пока ток не станет 2,7мА (у меня получилось поднять только до 2,65, потом с преобразователем что то произошло, наверно перекрутил резистор через "0" и ток прыгнул более 200мА). Правда, неактивные сегменты, вроде, немного подсвечены (или это просто пластик засвечен соседними сегментами). Надеюсь эта тема кому-то еще окажется полезной.


Вложения:
Комментарий к файлу: дружим TM1637 и большой индикатор
schemeit-project (1).png [33.04 KiB]
Скачиваний: 686
Комментарий к файлу: и так сойдет...))) халтурка же
IMG_20200605_032449.jpg [194.78 KiB]
Скачиваний: 455
Комментарий к файлу: маленький индикатор подключен напрямую, большой - через TD62783
IMG_20200605_032402.jpg [232.7 KiB]
Скачиваний: 475
Вернуться наверх
 
Не в сети
 Заголовок сообщения: Re: tm1637 и большие индикаторы
СообщениеДобавлено: Вт ноя 19, 2024 22:21:59 
Родился

Зарегистрирован: Вт ноя 19, 2024 22:13:17
Сообщений: 2
Рейтинг сообщения: 0
Эх, везет Вам) Я всё пытаюсь найти информацию, как всё таки подключить TM1637 через ULN или другой драйвер, чтобы управлять 13 ! вольтовыми индикаторами, напрямую не получится, уперся в подключение анодов. Просто напрямую с ардуино и драйвер ULN всё легко, но это куча ног


Вернуться наверх
 
Не в сети
 Заголовок сообщения: Re: tm1637 и большие индикаторы
СообщениеДобавлено: Ср ноя 20, 2024 09:50:17 
Родился

Зарегистрирован: Вт ноя 19, 2024 22:13:17
Сообщений: 2
Рейтинг сообщения: 0
И нашел на просторах вот еще такую схему, на оптронах


Вложения:
conection2.jpg [244.81 KiB]
Скачиваний: 105
Вернуться наверх
 
Не в сети
 Заголовок сообщения: Re: tm1637 и большие индикаторы
СообщениеДобавлено: Ср ноя 20, 2024 10:50:10 
Друг Кота
Аватар пользователя

Карма: 182
Рейтинг сообщений: 8323
Зарегистрирован: Пт фев 04, 2011 17:57:51
Сообщений: 20020
Откуда: Рыбинск
Рейтинг сообщения: 0
Медали: 1
Лучший человек Форума 2017 (1)
Куча ног и корпусов оптронов не смущает?
Koncert-master писал(а):
но это куча ног
Тем более, как нарисовано на схеме, УЛН не будут управляться. Им нужно для открывания порядка 5В на входе, а не ноль, как нарисовано.
Koncert-master писал(а):
чтобы управлять 13 ! вольтовыми индикаторами
Что за индикаторы?


Вернуться наверх
 
Показать сообщения за:  Сортировать по:  Вернуться наверх
Начать новую тему Ответить на тему  [ Сообщений: 13 ] 

Часовой пояс: UTC + 3 часа


Кто сейчас на форуме

Сейчас этот форум просматривают: нет зарегистрированных пользователей и гости: 5


Вы не можете начинать темы
Вы не можете отвечать на сообщения
Вы не можете редактировать свои сообщения
Вы не можете удалять свои сообщения
Вы не можете добавлять вложения

Найти:
Перейти:  


Powered by phpBB © 2000, 2002, 2005, 2007 phpBB Group
Русская поддержка phpBB
Extended by Karma MOD © 2007—2012 m157y
Extended by Topic Tags MOD © 2012 m157y