Например TDA7294

Форум РадиоКот • Просмотр темы - понизить напряжение на gpio м\к AVR для управления катушкой
Форум РадиоКот
Здесь можно немножко помяукать :)

Текущее время: Пт янв 16, 2026 15:39:18

Часовой пояс: UTC + 3 часа


ПРЯМО СЕЙЧАС:



Начать новую тему Ответить на тему  [ Сообщений: 12 ] 
Автор Сообщение
Не в сети
 Заголовок сообщения: понизить напряжение на gpio м\к AVR для управления катушкой
СообщениеДобавлено: Ср май 29, 2024 21:33:24 
Первый раз сказал Мяу!
Аватар пользователя

Зарегистрирован: Пт май 22, 2009 19:23:54
Сообщений: 28
Рейтинг сообщения: 0
добрый вечер.

нужно управлять мотором Лаве - https://en.wikipedia.org/wiki/Lavet-type_stepping_motor

но м\к питается от 3 В, а на катушку надо бы 1.5 В

один импульс примерно 30 мс, сопротивление обмотки 240 Ом, индуктивность 15 мГн.

подскажите, какое схемотехническое и программное решение лучше применить чтобы приблизится к идеальному меандру?
пока подключил последовательно с катушкой рез. 240 Ом и параллельно катушке керам. конд. 10 мкФ.

240 Ом - т.к. получается делитель напряжения на 2. а 10 мкФ - т.к. с ёмкостями больше (22 мкФ) и меньше (1 мкФ) - меандр выглядит ещё хуже..

буду признателен если кто подскажет возможно ль как-то улучшить вид меандра?

на выводах можно использовать ШИМ, но с ним каша какая-то выходит. или может что-то с RC-фильтром напутал? как рассчитать в таком случае (ШИМ) номиналы?

Изображение
Изображение


Вложения:
вва.jpg [95.65 KiB]
Скачиваний: 362
Безымянный.png [29.69 KiB]
Скачиваний: 363


Последний раз редактировалось timex Ср май 29, 2024 21:44:42, всего редактировалось 1 раз.
Вернуться наверх
 
Не в сети
 Заголовок сообщения: Re: понизить напряжение на gpio м\к AVR для управления катуш
СообщениеДобавлено: Ср май 29, 2024 21:47:41 
Друг Кота

Карма: 67
Рейтинг сообщений: 1964
Зарегистрирован: Сб дек 18, 2021 19:25:32
Сообщений: 12867
Рейтинг сообщения: 1
резистор последовательно и двунаправленный супрессор параллельно катушке (на всякий случай, для мк). А конденсатор убрать.

Добавлено after 7 minutes 23 seconds:
Re: понизить напряжение на gpio м\к AVR для управления катушкой
или как здесь обсуждали: https://electronics.stackexchange.com/q ... per-motors


Вернуться наверх
 
Не в сети
 Заголовок сообщения: Re: понизить напряжение на gpio м\к AVR для управления катуш
СообщениеДобавлено: Ср май 29, 2024 22:06:29 
Первый раз сказал Мяу!
Аватар пользователя

Зарегистрирован: Пт май 22, 2009 19:23:54
Сообщений: 28
Рейтинг сообщения: 0
или как здесь обсуждали: ...


о, Martian, спасибо, искал и не находил подобного обсуждения, изучу!

Добавлено after 12 minutes 33 seconds:
резистор последовательно и двунаправленный супрессор параллельно катушке (на всякий случай, для мк). А конденсатор убрать.


только с резистором очень корявая осциллограмма была (я поэтому конденсатор поставил):

Изображение


Вложения:
ффф.jpg [104.71 KiB]
Скачиваний: 355
Вернуться наверх
 
Не в сети
 Заголовок сообщения: Re: понизить напряжение на gpio м\к AVR для управления катуш
СообщениеДобавлено: Чт май 30, 2024 00:06:22 
Друг Кота

Карма: 67
Рейтинг сообщений: 1964
Зарегистрирован: Сб дек 18, 2021 19:25:32
Сообщений: 12867
Рейтинг сообщения: 1
Так ведь на катушку работает. Если цепь с индуктивностью разомкнуть, что происходит на индуктивности? Не рост ли напряжения? Я потому про супрессоры и сказал, что есть риск убить микроконтроллер.


Вернуться наверх
 
Эиком - электронные компоненты и радиодетали
Не в сети
 Заголовок сообщения: Re: понизить напряжение на gpio м\к AVR для управления катуш
СообщениеДобавлено: Чт май 30, 2024 14:53:16 
Первый раз сказал Мяу!
Аватар пользователя

Зарегистрирован: Пт май 22, 2009 19:23:54
Сообщений: 28
Рейтинг сообщения: 0
Так ведь на катушку работает. Если цепь с индуктивностью разомкнуть, что происходит на индуктивности? Не рост ли напряжения? Я потому про супрессоры и сказал, что есть риск убить микроконтроллер.


не понял, выходит для того чтобы убрать "иголки" на осциллограмме нужен супрессор с напряжением срабатывания порядка чуть выше 1.5 В? что-то я не нашёл таких.


Вернуться наверх
 
Не в сети
 Заголовок сообщения: Re: понизить напряжение на gpio м\к AVR для управления катуш
СообщениеДобавлено: Чт май 30, 2024 16:20:42 
Друг Кота
Аватар пользователя

Карма: 17
Рейтинг сообщений: 467
Зарегистрирован: Ср ноя 11, 2009 17:19:30
Сообщений: 5601
Откуда: Воронеж
Рейтинг сообщения: 1
Четыре кремниевых диода. Два последовательно, две таких цепочки встречно-параллельно. Надо получить именно квадратную форму напряжения на катушке? Обычно важнее всё-таки ток через неё.

_________________
"Привет!" - соврал он.


Вернуться наверх
 
Не в сети
 Заголовок сообщения: Re: понизить напряжение на gpio м\к AVR для управления катуш
СообщениеДобавлено: Чт май 30, 2024 19:06:56 
Друг Кота

Карма: 67
Рейтинг сообщений: 1964
Зарегистрирован: Сб дек 18, 2021 19:25:32
Сообщений: 12867
Рейтинг сообщения: 1
timex, и не нужно защищать катушку, для неё всё соблюдено резистором. Защищается микроконтроллер от неё, диодами, или супрессорами или как ещё угодно. А входы микроконтроллера выдерживают напряжение, равное его питанию (если не оговорено иное). Вы никогда не видели параллельный диод для обмотки реле?


Вернуться наверх
 
Не в сети
 Заголовок сообщения: Re: понизить напряжение на gpio м\к AVR для управления катуш
СообщениеДобавлено: Пт май 31, 2024 18:22:33 
Первый раз сказал Мяу!
Аватар пользователя

Зарегистрирован: Пт май 22, 2009 19:23:54
Сообщений: 28
Рейтинг сообщения: 0
Четыре кремниевых диода. Два последовательно, две таких цепочки встречно-параллельно. Надо получить именно квадратную форму напряжения на катушке? Обычно важнее всё-таки ток через неё.


>TEHb<, могли бы рисунком, что-т не ясно как именно?

как на рисунке 1 или 2?
ИзображениеИзображение


Вложения:
Беккзымянный.png [7.17 KiB]
Скачиваний: 191
Безымянныуй.png [10.64 KiB]
Скачиваний: 209


Последний раз редактировалось timex Пт май 31, 2024 18:49:25, всего редактировалось 2 раз(а).
Вернуться наверх
 
Не в сети
 Заголовок сообщения: Re: понизить напряжение на gpio м\к AVR для управления катуш
СообщениеДобавлено: Пт май 31, 2024 18:32:50 
Говорящий с текстолитом

Карма: -7
Рейтинг сообщений: 191
Зарегистрирован: Вт авг 15, 2017 10:51:13
Сообщений: 1672
Рейтинг сообщения: -1
Защищается микроконтроллер от неё, диодами, или супрессорами или как ещё угодно.
А не поздно ли уже? Глядя как самонадеянно ТС подключил индуктивность почти напрямую к голым входам МК... :facepalm:
Может МК у него уже - того? Волшебный белый дым покинул многострадальные ножки бедного микроконтроллера и поздно пить боржоми....

Добавлено after 5 minutes 14 seconds:
>TEHb<, могли бы рисунком, что-т не ясно как именно?
Читать что такое индуктивность и как она работает:
https://microtechnics.ru/ustrojstvo-i-p ... ktivnosti/
Особенное внимание обратить на понимание - что такое "ЭДС самоиндукции" и чем она чревата для начинающих радиогубителей?


Вернуться наверх
 
Не в сети
 Заголовок сообщения: Re: понизить напряжение на gpio м\к AVR для управления катуш
СообщениеДобавлено: Пт май 31, 2024 19:00:38 
Друг Кота
Аватар пользователя

Карма: 17
Рейтинг сообщений: 467
Зарегистрирован: Ср ноя 11, 2009 17:19:30
Сообщений: 5601
Откуда: Воронеж
Рейтинг сообщения: 0
Мог бы хоть рисунком, хоть схемой. Только не совсем понятно что же всё-таки требуется. Именно красивая форма напряжения на катушке? Или на выводах? Защита? Чисто ограничение на 1,5 Вольта? Задача непонятна.

_________________
"Привет!" - соврал он.


Вернуться наверх
 
Не в сети
 Заголовок сообщения: Re: понизить напряжение на gpio м\к AVR для управления катуш
СообщениеДобавлено: Пт май 31, 2024 19:26:41 
Первый раз сказал Мяу!
Аватар пользователя

Зарегистрирован: Пт май 22, 2009 19:23:54
Сообщений: 28
Рейтинг сообщения: 0
Надо получить именно квадратную форму напряжения на катушке? Обычно важнее всё-таки ток через неё.


ну, я вижу осциллографом что происходит на катушке в оригинальной схеме, и хочу повторить.
такая форма сигнала на катушке - в каждом часовом механизме настенном (в механизмах плавного хода лишь частота больше)
без катушки - чистый меандр амплитудой 1.5 В - у меня без катушки на выводах тоже он.

Цитата:
напряжения на катушке?

т.е. да, хочется соблюсти форму напряжения на катушке по-возможности близко к оригинальному часовому механизму, но с ограничением амплитуды 1.5 В.


Вложения:
oor.jpg [74.17 KiB]
Скачиваний: 67
Вернуться наверх
 
Не в сети
 Заголовок сообщения: Re: понизить напряжение на gpio м\к AVR для управления катуш
СообщениеДобавлено: Пт май 31, 2024 23:56:50 
Друг Кота
Аватар пользователя

Карма: 17
Рейтинг сообщений: 467
Зарегистрирован: Ср ноя 11, 2009 17:19:30
Сообщений: 5601
Откуда: Воронеж
Рейтинг сообщения: 1
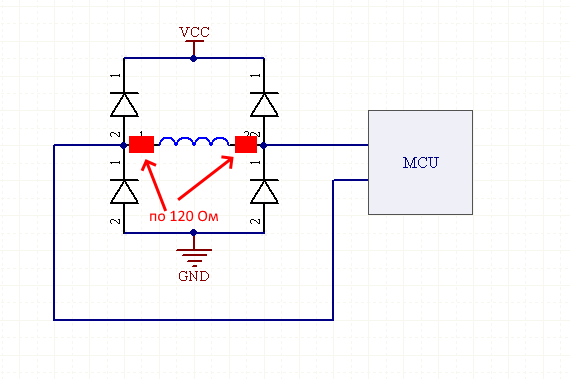
Ага, задачу понял, смысл не понял. Ну типа магнитное поле в сердечнике создаётся же током, а аналогичный ток можно создать большим напряжением, но пропорционально меньшим временем приложения напряжения. Самоиндукцию шунтировать приложением обратного состояния, а потом замыкания на шину. Ну ладно, свалим всё на механические свойства системы.
Вот такая примерно схема. Обычно рисовал в ЛТСпайс, а дома на новом компьютере его, внезапно, не оказалось. Вот же... Ну и раз всё равно в графическом редакторе схему рисовать... Короче, сгорел сарай, гори и хата. Будет считать это стилистическим решением.
Изображение
Резистор 240 Ом (почему именно столько так и не понял, но пускай будет), диоды хоть бы и 1N4148.

_________________
"Привет!" - соврал он.


Вернуться наверх
 
Показать сообщения за:  Сортировать по:  Вернуться наверх
Начать новую тему Ответить на тему  [ Сообщений: 12 ] 

Часовой пояс: UTC + 3 часа


Кто сейчас на форуме

Сейчас этот форум просматривают: нет зарегистрированных пользователей и гости: 8


Вы не можете начинать темы
Вы не можете отвечать на сообщения
Вы не можете редактировать свои сообщения
Вы не можете удалять свои сообщения
Вы не можете добавлять вложения

Найти:
Перейти:  


Powered by phpBB © 2000, 2002, 2005, 2007 phpBB Group
Русская поддержка phpBB
Extended by Karma MOD © 2007—2012 m157y
Extended by Topic Tags MOD © 2012 m157y