Например TDA7294

Форум РадиоКот • Просмотр темы - Cопряжением FT232RL и драйвера MICROLAN через опторазвязку.
Форум РадиоКот
Здесь можно немножко помяукать :)

Текущее время: Сб ноя 22, 2025 10:32:09

Часовой пояс: UTC + 3 часа


ПРЯМО СЕЙЧАС:



Начать новую тему Ответить на тему  [ Сообщений: 19 ] 
Автор Сообщение
Не в сети
 Заголовок сообщения: Cопряжением FT232RL и драйвера MICROLAN через опторазвязку.
СообщениеДобавлено: Сб фев 02, 2013 21:57:45 
Открыл глаза
Аватар пользователя

Зарегистрирован: Сб фев 02, 2013 21:40:40
Сообщений: 58
Рейтинг сообщения: 0
Уважаемые знатоки! Проверьте пожалуйста схему сопряжения конвертера USB-UART FT232RL и драйвера MICROLAN через оптротранзистор 6N137. Особое внимание обратите на пунктирный красный круг и соединение опторазвязки с TX выходом микросхемы FT232RL (выделено красным).
Схема не проверялась на работоспособность. Важны замечания и предложения.

Общая схема:
Вложение:
Комментарий к файлу: Общая схема
1-wire adapter с опторазвязкой.GIF [48.25 KiB]
Скачиваний: 1332


Схема опторазвязки:
Вложение:
Комментарий к файлу: Схема опторазвязки
Опторазвязка.GIF [13.8 KiB]
Скачиваний: 1326


Вернуться наверх
 
Не в сети
 Заголовок сообщения: Re: Cопряжением FT232RL и драйвера MICROLAN через опторазвяз
СообщениеДобавлено: Сб фев 02, 2013 23:09:53 
Говорящий с текстолитом
Аватар пользователя

Карма: 11
Рейтинг сообщений: 143
Зарегистрирован: Пт дек 28, 2012 21:56:46
Сообщений: 1518
Откуда: St. Petersburg
Рейтинг сообщения: 0
То, что красным выделено, неправильно.

Подключайте RXD просто к аноду через резистор 510-1000 Ом, а катод на землю.
На выходе оптопары сигнал инвертируется, чтобы исправить поставьте инвертор на транзисторе (эмиттер на землю, базу на выход оптопары, сигнал снимаете с коллектора).

и еще нужно уарт так соединять:
TXD <---> RXD
RXD <---> TXD

Изображение

Транзистор подойдет любой маломощный сигнальный типа BC547.


Вложения:
piss_shit.png [8.78 KiB]
Скачиваний: 4462

_________________
Изображение only pure true norwegian blackx Изображение
Вернуться наверх
 
Не в сети
 Заголовок сообщения: Re: Cопряжением FT232RL и драйвера MICROLAN через опторазвяз
СообщениеДобавлено: Вс фев 03, 2013 00:58:57 
Открыл глаза
Аватар пользователя

Зарегистрирован: Сб фев 02, 2013 21:40:40
Сообщений: 58
Рейтинг сообщения: 0
Уважаемый blackx, спасибо за подсказку в отношении подключения 6N137. Хотелось бы уточнить в отношении подключения UART...
Вы говорите соединять так:
TXD <---> RXD
RXD <---> TXD


а почему тогда моя схема:
Вложение:
Комментарий к файлу: Рабочая схема без опторазвязки
1-wire adapter.GIF [36.45 KiB]
Скачиваний: 956

прекрасно работает по схеме:
TXD <---> TXD
RXD <---> RXD
???


Вернуться наверх
 
Не в сети
 Заголовок сообщения: Re: Cопряжением FT232RL и драйвера MICROLAN через опторазвяз
СообщениеДобавлено: Вс фев 03, 2013 01:12:51 
Говорящий с текстолитом
Аватар пользователя

Карма: 11
Рейтинг сообщений: 143
Зарегистрирован: Пт дек 28, 2012 21:56:46
Сообщений: 1518
Откуда: St. Petersburg
Рейтинг сообщения: 0
Это мне неизвестно. Видимо, потому-что она ваша :)
Может быть вам кажется что оно работает правильно. Может быть вы перепутали ноги. В любом случае вам виднее, только не говорите потом что я не предупредил :))

Кстати, по поводу соединения оптопары. Что-то до меня не дошел сразу такой вариант, вполне логичный. Сейчас вспомнил, что в ждущем режиме UART держит линию на высоком уровне, а это значит, что так светодиод в оптопаре будет всегда гореть при отсутствии передачи и потреблять энергию. Решение простое - анод светодиода подключите к + питания, а катод - к соотв. выводу TXD. Только ограничительный резистор перед этим выводом не забудьте поставить. Тогда и инвертор не потребуется - можно будет выход оптопары сразу на RXD кидать.

_________________
Изображение only pure true norwegian blackx Изображение


Последний раз редактировалось blackx Вс фев 03, 2013 01:14:45, всего редактировалось 1 раз.

Вернуться наверх
 
Эиком - электронные компоненты и радиодетали
Не в сети
 Заголовок сообщения: Re: Cопряжением FT232RL и драйвера MICROLAN через опторазвяз
СообщениеДобавлено: Вс фев 03, 2013 01:14:32 
Открыл глаза
Аватар пользователя

Зарегистрирован: Сб фев 02, 2013 21:40:40
Сообщений: 58
Рейтинг сообщения: 0
И еще, уважаемый blackx, скажите... собрал якобы рабочую схему конвертера RS232 - 1-Wire .... но она не заработала....
Вложение:
Комментарий к файлу: Конвертер RS-232 в 1-Wire с опторазвязкой
RS232 - 1Wire.gif [52.05 KiB]
Скачиваний: 965

Осцилограф показал прерывание сигнала на 6N137.... мучался 2 дня... все перепроверял... не работает... :dont_know:


Вернуться наверх
 
Не в сети
 Заголовок сообщения: Re: Cопряжением FT232RL и драйвера MICROLAN через опторазвяз
СообщениеДобавлено: Вс фев 03, 2013 01:21:37 
Открыл глаза
Аватар пользователя

Зарегистрирован: Сб фев 02, 2013 21:40:40
Сообщений: 58
Рейтинг сообщения: 0
blackx писал(а):
... Решение простое - анод светодиода подключите к + питания, а катод - к соотв. выводу TXD. Только ограничительный резистор перед этим выводом не забудьте поставить. Тогда и инвертор не потребуется - можно будет выход оптопары сразу на RXD кидать.

А резистор такой же... 1кОм?


Вернуться наверх
 
Не в сети
 Заголовок сообщения: Re: Cопряжением FT232RL и драйвера MICROLAN через опторазвяз
СообщениеДобавлено: Вс фев 03, 2013 01:27:04 
Говорящий с текстолитом
Аватар пользователя

Карма: 11
Рейтинг сообщений: 143
Зарегистрирован: Пт дек 28, 2012 21:56:46
Сообщений: 1518
Откуда: St. Petersburg
Рейтинг сообщения: 0
Да, 1-2 кОм. Но на самом деле в схеме с FT232RL вам вообще оптопары не нужны.

Почему приведенная вами схема не заработала сказать не могу. Но если у вас осциллограф есть - то можно разобраться в ее принципе работы, проверить правильно ли от RS-232 сигнал приходит. Забавно, что в этой схеме тоже RXD-RXD соединено. Оставьте так, я в логику работы микросхемы не вникал, но, раз она является преобразователем интерфейса ("пропускает" данные через себя насквозь) то это логично.
Кстати, чего-то я не допер даже откуда тут питание в левой части на регулятор подводится, вы, я надеюсь, его подключали как надо.
Советую собирать на ft232, раз уже есть такая возможность, будет у вас нормальный USB-преобразователь :)))

_________________
Изображение only pure true norwegian blackx Изображение


Вернуться наверх
 
Не в сети
 Заголовок сообщения: Re: Cопряжением FT232RL и драйвера MICROLAN через опторазвяз
СообщениеДобавлено: Вс фев 03, 2013 01:47:09 
Открыл глаза
Аватар пользователя

Зарегистрирован: Сб фев 02, 2013 21:40:40
Сообщений: 58
Рейтинг сообщения: 0
blackx писал(а):
Забавно, что в этой схеме тоже RXD-RXD соединено. Оставьте так, я в логику работы микросхемы не вникал, но, раз она является преобразователем интерфейса ("пропускает" данные через себя насквозь) то это логично.

Эту схему взял с проверенного и серьёзного источника... производящего данные устройства.
НТЛ Элин
http://www.elin.ru/

А вот и схема устройства...
http://www.elin.ru/files/pdf/1-Wire/ml97g.pdf

Так что целиком доверился указанной схеме... :(
и сделал RXD-RXD



blackx писал(а):
Кстати, чего-то я не допер даже откуда тут питание в левой части на регулятор подводится, вы, я надеюсь, его подключали как надо.

питание снимается непосредственно с RxD, TxD, DTR, RTS и стабилизируется интегральным стабилизатором с малым падением напряжения... отчего подходит и для 12В и для 5В версии RS-232 ... по заявлению производителя... :)
Собрал схему правильно... аж 2 шт. обе не заработали... оптрон тормозит все дело... :(


Вернуться наверх
 
Не в сети
 Заголовок сообщения: Re: Cопряжением FT232RL и драйвера MICROLAN через опторазвяз
СообщениеДобавлено: Вс фев 03, 2013 02:03:02 
Открыл глаза
Аватар пользователя

Зарегистрирован: Сб фев 02, 2013 21:40:40
Сообщений: 58
Рейтинг сообщения: 0
Уважаемый blackx, должно получится так?
Вложение:
1-wire adapter переделанная схема.GIF [24.83 KiB]
Скачиваний: 903


Вложения:
Комментарий к файлу: Переделанная схема
1-wire adapter переделанная схема.GIF [24.1 KiB]
Скачиваний: 848
Вернуться наверх
 
Не в сети
 Заголовок сообщения: Re: Cопряжением FT232RL и драйвера MICROLAN через опторазвяз
СообщениеДобавлено: Вс фев 03, 2013 09:29:17 
Открыл глаза
Аватар пользователя

Зарегистрирован: Сб фев 02, 2013 21:40:40
Сообщений: 58
Рейтинг сообщения: 0
Прекрасно работает по схеме:
TXD <---> TXD
RXD <---> RXD


Потому... что ...
в даташите к DS2480B так написано...
Вложение:
Комментарий к файлу: Схема из даташита на DS2480B
DS2480B.gif [22.43 KiB]
Скачиваний: 648


Вернуться наверх
 
Не в сети
 Заголовок сообщения: Re: Cопряжением FT232RL и драйвера MICROLAN через опторазвяз
СообщениеДобавлено: Вс фев 03, 2013 11:36:34 
Говорящий с текстолитом
Аватар пользователя

Карма: 11
Рейтинг сообщений: 143
Зарегистрирован: Пт дек 28, 2012 21:56:46
Сообщений: 1518
Откуда: St. Petersburg
Рейтинг сообщения: 0
Поправил чуть-чуть схемку
СпойлерИзображение


Вложения:
1-wire adapter правильная схема.png [46.15 KiB]
Скачиваний: 2414

_________________
Изображение only pure true norwegian blackx Изображение
Вернуться наверх
 
Не в сети
 Заголовок сообщения: Re: Cопряжением FT232RL и драйвера MICROLAN через опторазвяз
СообщениеДобавлено: Вт фев 05, 2013 23:14:13 
Открыл глаза
Аватар пользователя

Зарегистрирован: Сб фев 02, 2013 21:40:40
Сообщений: 58
Рейтинг сообщения: 0
Уважаемый blackx, спасибо за подсказку я собрал по схеме, которую Вы привели:
TXD <---> RXD
RXD <---> TXD
Не заработало....
собрал то же самое но без оптронов.... не заработало...

Собрал по схеме, мной приведенной ранее (с оптронами) по схеме
TXD <---> TXD
RXD <---> RXD
Не заработало...
Убрал оптроны - заработало...
т.е. по схеме
Вложение:
Комментарий к файлу: Схема
TXD <---> TXD
RXD <---> RXD
без опторазвязки

1-wire adapter.GIF [36.45 KiB]
Скачиваний: 737


прекрасно работает... в остальных случаях - нет.
В даташите к DS2480B приведена схема подключения
Вложение:
Комментарий к файлу: Даташит DS2480B
DS2480B.gif [22.43 KiB]
Скачиваний: 462


Подскажите... в чем я просчитался... как решить проблему...

TXD <---> TXD
RXD <---> RXD


Вернуться наверх
 
Не в сети
 Заголовок сообщения: Re: Cопряжением FT232RL и драйвера MICROLAN через опторазвяз
СообщениеДобавлено: Ср фев 06, 2013 06:39:07 
Говорящий с текстолитом
Аватар пользователя

Карма: 11
Рейтинг сообщений: 143
Зарегистрирован: Пт дек 28, 2012 21:56:46
Сообщений: 1518
Откуда: St. Petersburg
Рейтинг сообщения: 0
Хм, ну а если подтяжку не убирать к Vcc?

download/file.php?id=137131

Если уж так не заработает, то проверяйте оптопары. :wink:

Про соединения RXD-RXD вроде уже выяснили, сначала я не знал назначение вашей микросхемы, и предположил что в этом ошибка. Можете уже не пробовать такой вариант.


Вложения:
1-wire adapter правильная схема.png [46.03 KiB]
Скачиваний: 581

_________________
Изображение only pure true norwegian blackx Изображение
Вернуться наверх
 
Не в сети
 Заголовок сообщения: Re: Cопряжением FT232RL и драйвера MICROLAN через опторазвяз
СообщениеДобавлено: Ср фев 06, 2013 15:46:47 
Открыл глаза
Аватар пользователя

Зарегистрирован: Сб фев 02, 2013 21:40:40
Сообщений: 58
Рейтинг сообщения: 0
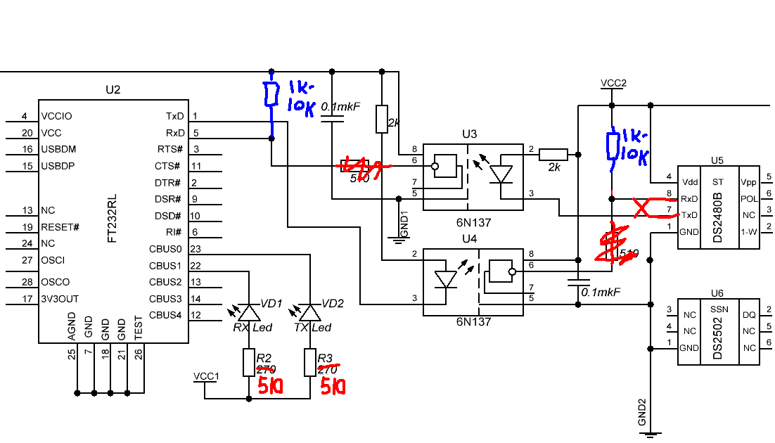
Спасибо вам огромное blackx! Заработало по приведенной ниже схеме:
Вложение:
Комментарий к файлу: Рабочая, правильная схема
1-wire adapter правильная схема.png [59.3 KiB]
Скачиваний: 1043


Я собирал ее и ранее, но перепутал резисторы на входах оптрона, ставил не 510ом а 5,1 кОм )))
Просто не хватало напряжения на светодиод )))
Спасибо за подсказки )))


Вернуться наверх
 
Не в сети
 Заголовок сообщения: Re: Cопряжением FT232RL и драйвера MICROLAN через опторазвяз
СообщениеДобавлено: Ср фев 06, 2013 15:51:42 
Поставщик валерьянки для Кота
Аватар пользователя

Карма: 21
Рейтинг сообщений: 143
Зарегистрирован: Сб фев 21, 2009 13:11:40
Сообщений: 1900
Откуда: Москва
Рейтинг сообщения: 0
поздравляю!) :beer:
только не хватало тока в светодиоде, а не напряжения на нем.

_________________
Ставим плюсы: )


Вернуться наверх
 
Не в сети
 Заголовок сообщения: Re: Cопряжением FT232RL и драйвера MICROLAN через опторазвяз
СообщениеДобавлено: Ср фев 06, 2013 16:05:28 
Открыл глаза
Аватар пользователя

Зарегистрирован: Сб фев 02, 2013 21:40:40
Сообщений: 58
Рейтинг сообщения: 0
да... тока... нужно бы сейчас сверить ток с даташитом...


Вернуться наверх
 
Не в сети
 Заголовок сообщения: Re: Cопряжением FT232RL и драйвера MICROLAN через опторазвяз
СообщениеДобавлено: Ср фев 06, 2013 16:30:54 
Говорящий с текстолитом
Аватар пользователя

Карма: 11
Рейтинг сообщений: 143
Зарегистрирован: Пт дек 28, 2012 21:56:46
Сообщений: 1518
Откуда: St. Petersburg
Рейтинг сообщения: 0
А какое напряжение питания в каждой из сторон?

По даташиту нужно смотреть параметры Vf и Ifh(max), это типовое падение напряжения на диоде и максимальный рекомендуемый ток диода опторазвязки. Они равны соотв. 1.4 В и 15 мА. При токе в 50 мА из таблицы Absolute Maximum Ratings тоже работать будет, но такой ток не рекомендуется.

Теперь посчитаем сопротивление резистора (предположим напряжение питания Vcc = 5 В):

R = (Vcc - Vf)/Ifh(max) = (5 - 1.4)/0.015 = 240 Ом. Это минимальное значение, ниже не рекомендуется.

Можно рассчитать аналогично максимальное сопротивление, выше которого работа не гарантирована:

R = (Vcc - Vf)/Ifh(min) = (5 - 1.4)/0.0063 = 571 Ом.

_________________
Изображение only pure true norwegian blackx Изображение


Вернуться наверх
 
Не в сети
 Заголовок сообщения: Re: Cопряжением FT232RL и драйвера MICROLAN через опторазвяз
СообщениеДобавлено: Ср фев 06, 2013 19:18:23 
Открыл глаза
Аватар пользователя

Зарегистрирован: Сб фев 02, 2013 21:40:40
Сообщений: 58
Рейтинг сообщения: 0
я поставил 430ом... полет нормальный но буду тестировать...
ЗЫ: в исходной схеме стояли резисторы по 2кОм - явно перебор....


Вернуться наверх
 
Не в сети
 Заголовок сообщения: Re: Cопряжением FT232RL и драйвера MICROLAN через опторазвяз
СообщениеДобавлено: Ср фев 06, 2013 19:23:49 
Говорящий с текстолитом
Аватар пользователя

Карма: 11
Рейтинг сообщений: 143
Зарегистрирован: Пт дек 28, 2012 21:56:46
Сообщений: 1518
Откуда: St. Petersburg
Рейтинг сообщения: 0
Это зависит от напряжения питания.

_________________
Изображение only pure true norwegian blackx Изображение


Вернуться наверх
 
Показать сообщения за:  Сортировать по:  Вернуться наверх
Начать новую тему Ответить на тему  [ Сообщений: 19 ] 

Часовой пояс: UTC + 3 часа


Кто сейчас на форуме

Сейчас этот форум просматривают: нет зарегистрированных пользователей и гости: 12


Вы не можете начинать темы
Вы не можете отвечать на сообщения
Вы не можете редактировать свои сообщения
Вы не можете удалять свои сообщения
Вы не можете добавлять вложения

Найти:
Перейти:  


Powered by phpBB © 2000, 2002, 2005, 2007 phpBB Group
Русская поддержка phpBB
Extended by Karma MOD © 2007—2012 m157y
Extended by Topic Tags MOD © 2012 m157y