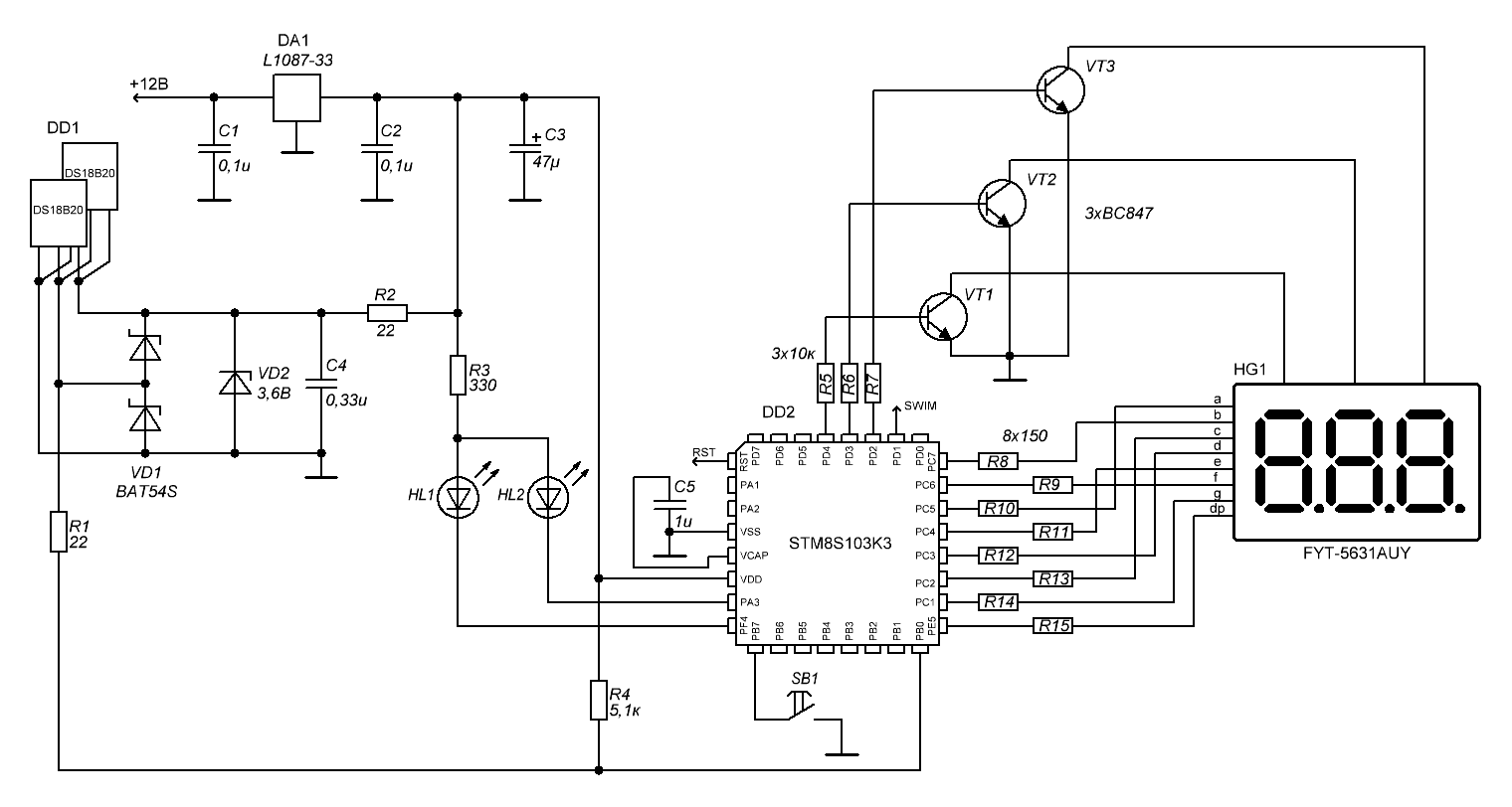
Предлагаю вниманию общественности термометр, выполненный на STM8S103K3. Устройство заточено под двухзонный контроль температуры с помощью датчиков DS18B20 (один датчик на плате, другой - выносной). Значения отображается на трехсимвольном 7-сегментном дисплее. Номер зоны измерения температуры обозначается свечением отдельного светодиода. Переключение зон осуществляется кнопкой.

Температура отображается в градусах цельсия с округлением до целого. Значения от -9 до 99 отображаются со значком градуса. Ниже и выше - без.
Все задержки протокола 1-wire реализованы на прерываниях таймера. Мерцание динамической индикации на глаз не заметно.
Замечания, дополнения и пожелания приветствуются.
Принципиальная схема:

Плата:

Исходники (IAR), плата (SLayout 5.0), схема (SPlan 7.0):