Например TDA7294

Форум РадиоКот • Просмотр темы - Помощь в подключении USB Debug Adapter от silabs.
Форум РадиоКот
Здесь можно немножко помяукать :)

Текущее время: Сб фев 14, 2026 08:48:31

Часовой пояс: UTC + 3 часа


ПРЯМО СЕЙЧАС:



Начать новую тему Ответить на тему  [ Сообщений: 14 ] 
Автор Сообщение
Не в сети
 Заголовок сообщения: Помощь в подключении USB Debug Adapter от silabs.
СообщениеДобавлено: Вт фев 21, 2023 23:47:33 
Первый раз сказал Мяу!

Зарегистрирован: Пт фев 05, 2021 15:03:11
Сообщений: 27
Откуда: Россия
Рейтинг сообщения: 0
Здравствуйте уважаемые форумчане!
Нужна помощь в подключении USB Debug Adapter_а от silabs (оригинал).
Пытаюсь подключить этот адаптер к "Flash Programming Utility" и "Silicon Labs IDE", не получается.
Flash Programming Utility с начало увидел отладчик ругнулся, что прошивка устарела, обновил ее и при нажатии на "connect" выдаёт следующее сообщение "Connect didn't Complete". При этом программа видит отладчик. Причём выбирал и JTAG и C2 все то же самое.
Попробовал "Silicon Labs IDE" так же программа видит отладчик, но выдаёт уже другую ошибку "Detect un-supported target revision. Please download a new version of the silicon laboratories IDE from www.silabs.com. но версия программы последняя.
Я сам первый раз имею дела с этим отладчиком, мне просто нужно считать с одного МК информацию и залить в другой через C2 интерфейс.
Отладчик должен подключаться к программе без подключения к нему МК?
Кто может подсказать, что я делаю не так?
Заранее спасибо!


Вернуться наверх
 
Не в сети
 Заголовок сообщения: Re: Помощь в подключении USB Debug Adapter от silabs.
СообщениеДобавлено: Вс фев 26, 2023 11:03:14 
Сверлит текстолит когтями
Аватар пользователя

Карма: 25
Рейтинг сообщений: 168
Зарегистрирован: Ср янв 29, 2014 08:41:31
Сообщений: 1231
Откуда: Баку
Рейтинг сообщения: 0
Открывали коробку? Какой там чип стоит?
Должен быть C8051F321. Может китайцы начали что левое в них пихать?
У меня проблем с подключением не было, правда, это было лет 5 назад. Flash utility, Keil, родная IDE – все нормально воспринимали программатор.

_________________
Каждый имеет право на свое личное ошибочное мнение.

У меня было тяжелое детство - я до 14 лет смотрел черно-белый телевизор.


Вернуться наверх
 
Не в сети
 Заголовок сообщения: Re: Помощь в подключении USB Debug Adapter от silabs.
СообщениеДобавлено: Ср мар 01, 2023 13:25:15 
Первый раз сказал Мяу!

Зарегистрирован: Пт фев 05, 2021 15:03:11
Сообщений: 27
Откуда: Россия
Рейтинг сообщения: 0
Открывали коробку? Какой там чип стоит?
Должен быть C8051F321. Может китайцы начали что левое в них пихать?
У меня проблем с подключением не было, правда, это было лет 5 назад. Flash utility, Keil, родная IDE – все нормально воспринимали программатор.

Отладчик оригинальный. К нему чип на прямую можно подключать? Я первый раз столкнулся с silabs_сом. Коробку вскрывал там SILABS F321 ECL04X 1602.
Целевой МК Si1062.


Вернуться наверх
 
Не в сети
 Заголовок сообщения: Re: Помощь в подключении USB Debug Adapter от silabs.
СообщениеДобавлено: Ср мар 01, 2023 16:52:45 
Сверлит текстолит когтями
Аватар пользователя

Карма: 25
Рейтинг сообщений: 168
Зарегистрирован: Ср янв 29, 2014 08:41:31
Сообщений: 1231
Откуда: Баку
Рейтинг сообщения: 0
С таким чипом дел не имел, только с обычными С8051 и EFM8.
Но ругаются программы, как я понимаю, не на отладчик, а на целевой контроллер.
Мне кажется они для этого МК вообще не предназначены, для него свой софт должен быть.
Может Ser60 что-то подскажет?

_________________
Каждый имеет право на свое личное ошибочное мнение.

У меня было тяжелое детство - я до 14 лет смотрел черно-белый телевизор.


Вернуться наверх
 
Эиком - электронные компоненты и радиодетали
Не в сети
 Заголовок сообщения: Re: Помощь в подключении USB Debug Adapter от silabs.
СообщениеДобавлено: Ср мар 01, 2023 18:18:33 
Друг Кота
Аватар пользователя

Карма: 75
Рейтинг сообщений: 621
Зарегистрирован: Ср дек 24, 2008 09:58:58
Сообщений: 3771
Рейтинг сообщения: 0
Медали: 3
Мявтор 1-й степени (1) Мявтор 2-й степени (1) Мявтор 3-й степени (1)
Адаптер этот работает с Simplicity Studio, только месяц назад использовал его совместно в EFM8SB10 микроконтроллером. Однако, Si1062 не поддерживается Simplicity Studio, даже её старой версией 4. Очень давно программировал подобный чип (Si1082) этим адаптером из Silicon Labs IDE тогда ещё под Windows-XP. Всё тогда работало. Сейчас этого компа и даже софта у меня нет. Но плата должна остаться. Попробую её отыскать. Сейчас посмотрел свой старый проект для Si1082 (он даже ещё на ассемблере) датированный 2016, и обнаружил, что я ему подсунул .inc файл от C8051F930. Уже не помню почему. Поробуйте сказать адаптеру, что у Вас 930-й. Кстати, если это промышленное устройство, то скорее всего МК залочен и считать прошивку с него не удастся.

Добавлено позже: нашёл свою старую плату с Si1082. Адаптер распознался Flash Programmer Utility (версия адаптера 4.85.00), к Si1082 подсоединяется и считывает память без ошибок.
Вложение:
si1082.jpg [107.69 KiB]
Скачиваний: 287

Вложение:
flash_util.jpg [75.46 KiB]
Скачиваний: 298


Вернуться наверх
 
Не в сети
 Заголовок сообщения: Re: Помощь в подключении USB Debug Adapter от silabs.
СообщениеДобавлено: Пт мар 03, 2023 23:17:19 
Первый раз сказал Мяу!

Зарегистрирован: Пт фев 05, 2021 15:03:11
Сообщений: 27
Откуда: Россия
Рейтинг сообщения: 0
Спасибо всем кто отвечает!

Адаптер этот работает с Simplicity Studio, только месяц назад использовал его совместно в EFM8SB10 микроконтроллером. Однако, Si1062 не поддерживается Simplicity Studio, даже её старой версией 4. Очень давно программировал подобный чип (Si1082) этим адаптером из Silicon Labs IDE тогда ещё под Windows-XP. Всё тогда работало. Сейчас этого компа и даже софта у меня нет. Но плата должна остаться. Попробую её отыскать. Сейчас посмотрел свой старый проект для Si1082 (он даже ещё на ассемблере) датированный 2016, и обнаружил, что я ему подсунул .inc файл от C8051F930. Уже не помню почему. Поробуйте сказать адаптеру, что у Вас 930-й. Кстати, если это промышленное устройство, то скорее всего МК залочен и считать прошивку с него не удастся.

Добавлено позже: нашёл свою старую плату с Si1082. Адаптер распознался Flash Programmer Utility (версия адаптера 4.85.00), к Si1082 подсоединяется и считывает память без ошибок.
Вложение:
si1082.jpg

Вложение:
flash_util.jpg

Здравствуйте!
Можете подсказать какая у Вас ОС в том числе разрядность и есть ли у Вас схема платы на фото? Можно ли считать или записать прошивку в МК на прямую, без подключения к ней платы?
Si1082 только по памяти (flash и ram) отличается от Si1062, значит должно всё-таки читаться и писаться.
То что прошивку не удастся считать это уже дело второе, мне важнее подключится к этому МК.
Адаптер у меня то же распознаётся, но к МК не подключается Flash Programmer Utility (версия адаптера 4.85.00) windows 10 x64.


Вернуться наверх
 
Не в сети
 Заголовок сообщения: Re: Помощь в подключении USB Debug Adapter от silabs.
СообщениеДобавлено: Сб мар 04, 2023 04:16:41 
Друг Кота
Аватар пользователя

Карма: 75
Рейтинг сообщений: 621
Зарегистрирован: Ср дек 24, 2008 09:58:58
Сообщений: 3771
Рейтинг сообщения: 0
Медали: 3
Мявтор 1-й степени (1) Мявтор 2-й степени (1) Мявтор 3-й степени (1)
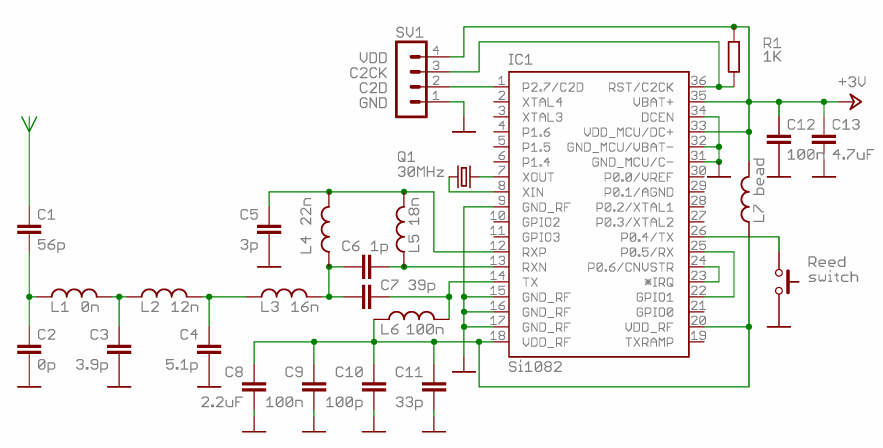
Пробовал на Win10/64bit и Win11/64bit. Схема моей платы в приложении. Программатор на ней подключается напрямую к МК по интерфейсу C2 через разъём на обратной стороне платы. Резистор R1 у Вас в схеме подключения адаптера имеется? Без него с МК не соединиться.
Вложение:
si1082.png [21.44 KiB]
Скачиваний: 326


Вернуться наверх
 
Не в сети
 Заголовок сообщения: Re: Помощь в подключении USB Debug Adapter от silabs.
СообщениеДобавлено: Сб мар 04, 2023 13:08:51 
Первый раз сказал Мяу!

Зарегистрирован: Пт фев 05, 2021 15:03:11
Сообщений: 27
Откуда: Россия
Рейтинг сообщения: 0
Пробовал на Win10/64bit и Win11/64bit. Схема моей платы в приложении. Программатор на ней подключается напрямую к МК по интерфейсу C2 через разъём на обратной стороне платы. Резистор R1 у Вас в схеме подключения адаптера имеется? Без него с МК не соединиться.
Вложение:
si1082.png

Резистора нет. По ходу в этом проблема. Найду резистор и отпишусь по результату.
Спасибо!!!!


Вернуться наверх
 
Не в сети
 Заголовок сообщения: Re: Помощь в подключении USB Debug Adapter от silabs.
СообщениеДобавлено: Пн мар 06, 2023 22:15:00 
Первый раз сказал Мяу!

Зарегистрирован: Пт фев 05, 2021 15:03:11
Сообщений: 27
Откуда: Россия
Рейтинг сообщения: 0
Пробовал на Win10/64bit и Win11/64bit. Схема моей платы в приложении. Программатор на ней подключается напрямую к МК по интерфейсу C2 через разъём на обратной стороне платы. Резистор R1 у Вас в схеме подключения адаптера имеется? Без него с МК не соединиться.


К сожалению так и не получилось подключиться к МК. Наверное надо делать отладочную плату.
Уважаемый Ser60 у Вас есть готовая плата на продажу?


Вернуться наверх
 
Не в сети
 Заголовок сообщения: Re: Помощь в подключении USB Debug Adapter от silabs.
СообщениеДобавлено: Вт мар 07, 2023 00:17:33 
Друг Кота
Аватар пользователя

Карма: 75
Рейтинг сообщений: 621
Зарегистрирован: Ср дек 24, 2008 09:58:58
Сообщений: 3771
Рейтинг сообщения: 0
Медали: 3
Мявтор 1-й степени (1) Мявтор 2-й степени (1) Мявтор 3-й степени (1)
Никакая плата Вам не нужна, да и не делаю я их на продажу. Напишите подробнее как Вы подключаете МК к адаптеру в деталях какой провод адаптера подключён ка какому пину МК. Ещё лучше фотку пришлите. Насколько я понял у Вас имеется 2 МК - старый и новый. Новый также не удаётся подключить к адаптеру?


Вернуться наверх
 
Не в сети
 Заголовок сообщения: Re: Помощь в подключении USB Debug Adapter от silabs.
СообщениеДобавлено: Ср мар 08, 2023 12:26:54 
Первый раз сказал Мяу!

Зарегистрирован: Пт фев 05, 2021 15:03:11
Сообщений: 27
Откуда: Россия
Рейтинг сообщения: 0
Никакая плата Вам не нужна, да и не делаю я их на продажу. Напишите подробнее как Вы подключаете МК к адаптеру в деталях какой провод адаптера подключён ка какому пину МК. Ещё лучше фотку пришлите. Насколько я понял у Вас имеется 2 МК - старый и новый. Новый также не удаётся подключить к адаптеру?

Прежде всего спасибо за помощь!!!
У меня есть 2 устройства на основе Si1062. У одного устройства сдох сам МК (короткое по питанию). МК я заказал и он еще в пути, поэтому подключиться ко второму не могу.
Пока идёт второй МК нужно подключиться к существующему и попробовать считать прошивку, главное тут подключиться. Прошивка под второй уже есть.
Цель просто научиться это делать.
Я пытаюсь подключиться внутрисхемно, не отпаивая МК.
USB Debug Adapter 2 пин на 31 пин МК (внутрисхемно все GND соединены между собой).
USB Debug Adapter 4 пин на 1 пин МК.
USB Debug Adapter 7 пин на 36 пин МК.
USB Debug Adapter 10 пин на 31 пин МК (Пины питание соединены между собой).
Прозванивал между 36 пином и пином питания там сопротивление 2,3 кОм.
Может из за того что я пытаюсь считать внутрисхемно поэтому и не получается.
Я пробовал питания давать от самого устройства, а с отладчика только сигнальные контакты подключать, то же не получилось подключиться.
Фото устройства отправил в личку.


Вернуться наверх
 
Не в сети
 Заголовок сообщения: Re: Помощь в подключении USB Debug Adapter от silabs.
СообщениеДобавлено: Пн окт 06, 2025 19:18:31 
Первый раз сказал Мяу!
Аватар пользователя

Карма: 2
Рейтинг сообщений: 8
Зарегистрирован: Пт дек 25, 2009 17:31:14
Сообщений: 22
Откуда: Свердловсая обл.
Рейтинг сообщения: 0
Здравствуйте, прошу помощи не могу найти файл "SiC8051F_uVision (под Windows)" для программатора "USB DEBUG ADAPTER фирмы Silabs", для подключения к Keil mVision.
Мне нужно для 3 или 4 Keill. Предпочтительней для 3, под Windows XP. Выложите пожалуйста..


Вернуться наверх
 
Не в сети
 Заголовок сообщения: Re: Помощь в подключении USB Debug Adapter от silabs.
СообщениеДобавлено: Вт окт 07, 2025 17:08:52 
Друг Кота
Аватар пользователя

Карма: 75
Рейтинг сообщений: 621
Зарегистрирован: Ср дек 24, 2008 09:58:58
Сообщений: 3771
Рейтинг сообщения: 1
Медали: 3
Мявтор 1-й степени (1) Мявтор 2-й степени (1) Мявтор 3-й степени (1)
У меня такого файла (уже) нет, так что с этим не помогу. Но...
Для разработки приложений на силлабовских МК серии 8051 настоятельно рекомендую использовать их Simplicity Studio. Она поддерживает этот USB адаптер из коробки, но использует другие dll и драйвер чем требуются для Keil, тем более для таких старых его версий и тем более ещё под XP.


Вернуться наверх
 
Не в сети
 Заголовок сообщения: Re: Помощь в подключении USB Debug Adapter от silabs.
СообщениеДобавлено: Чт окт 16, 2025 08:47:08 
Первый раз сказал Мяу!
Аватар пользователя

Карма: 2
Рейтинг сообщений: 8
Зарегистрирован: Пт дек 25, 2009 17:31:14
Сообщений: 22
Откуда: Свердловсая обл.
Рейтинг сообщения: 0
Ser60, спасибо.
SiC8051F_uVision скачал у SiLabs с официального сайта.
Установил этот пакет в Keil.
После этой процедуры, в списке выбора контроллеров поддерживаемых средой Keil, добавилась возможность выбора контроллеров от SiLabs.
В списке поддерживаемых дебагеров добавился дебагер "Silicon Labs C8051Fxxx Driver". Но с дебагером, приобретенным у китайцев, прошить и отлаживать не получается. Keill предупреждает, что дравер ожидал увидеть другую версию дебагера - предлогает обновить, при отказе обновлять - выпадывает с ошибкой.
Я не стал обновлять, так как посчитал, что такой финт с китайской подделкой может закончится окирпичиванием дебагера.

Установил Simplicity Studio, отлично работает.
Отладчик работает без проблем.
Проэкты собираются и симулириются средой.


Вернуться наверх
 
Показать сообщения за:  Сортировать по:  Вернуться наверх
Начать новую тему Ответить на тему  [ Сообщений: 14 ] 

Часовой пояс: UTC + 3 часа


Кто сейчас на форуме

Сейчас этот форум просматривают: нет зарегистрированных пользователей и гости: 23


Вы не можете начинать темы
Вы не можете отвечать на сообщения
Вы не можете редактировать свои сообщения
Вы не можете удалять свои сообщения
Вы не можете добавлять вложения

Найти:
Перейти:  


Powered by phpBB © 2000, 2002, 2005, 2007 phpBB Group
Русская поддержка phpBB
Extended by Karma MOD © 2007—2012 m157y
Extended by Topic Tags MOD © 2012 m157y