Например TDA7294

Форум РадиоКот • Просмотр темы - Среда программирования для AT89c2051
Форум РадиоКот
Здесь можно немножко помяукать :)

Текущее время: Сб фев 28, 2026 22:36:51

Часовой пояс: UTC + 3 часа


ПРЯМО СЕЙЧАС:



Начать новую тему Ответить на тему  [ Сообщений: 141 ]     ... , , , 6, ,  
Автор Сообщение
 Заголовок сообщения: Re: Среда программирования для AT89c2051
СообщениеДобавлено: Пн авг 30, 2021 22:27:47 
Потрогал лапой паяльник
Аватар пользователя

Зарегистрирован: Вс май 02, 2021 18:58:49
Сообщений: 365
Откуда: 俄罗斯
Рейтинг сообщения: 0
...Думаете, если выпаять ULM2003, контроллер перестанет глючить?

Зачем строить гипотезы, если всё можно измерить, и сразу станет ясно.
P.S. 2003 в моей практике, дохли в разы чаще чем контролеры.


Вернуться наверх
 
 Заголовок сообщения: Re: Среда программирования для AT89c2051
СообщениеДобавлено: Вт авг 31, 2021 07:02:22 
Друг Кота
Аватар пользователя

Карма: 51
Рейтинг сообщений: 1490
Зарегистрирован: Ср янв 07, 2009 14:49:59
Сообщений: 3529
Рейтинг сообщения: 0
Выпаял ULM2003 - ничего принципиально не изменилось, только на табло теперь цифр нет. На панели набора ИК-светодиоды так и не засветились. Судя по звукам (частое пиканье), всё осталось по-прежнему.


Вернуться наверх
 
 Заголовок сообщения: Re: Среда программирования для AT89c2051
СообщениеДобавлено: Вт авг 31, 2021 07:44:32 
Друг Кота
Аватар пользователя

Карма: 96
Рейтинг сообщений: 1505
Зарегистрирован: Вт мар 16, 2010 22:02:27
Сообщений: 15486
Откуда: ДОНЕЦК
Рейтинг сообщения: 0
Если сей девайс когда-то работал...
Как вариант - "уход" частоты кварца, некорректные значения на входных линиях (особо ежли там на прерывания программа завязана).
Была бы схемка - можно хош теоретически проанализировать вероятные точки "приложения внимания"...
:roll:


Вернуться наверх
 
 Заголовок сообщения: Re: Среда программирования для AT89c2051
СообщениеДобавлено: Вт авг 31, 2021 08:52:16 
Потрогал лапой паяльник
Аватар пользователя

Зарегистрирован: Вс май 02, 2021 18:58:49
Сообщений: 365
Откуда: 俄罗斯
Рейтинг сообщения: 0
Выпаял ULM2003...

Совсем не обязательно было выпаивать.
...вероятные точки "приложения внимания"...
:roll:

Достаточно пройтись осциллографом по выводам сканирования клавиатуры.
Err говорит о том, что проблема именно там. От банальной грязи на защитном
пластике за которыми стоят светодиоды, до "умирания" этих самих свето/фотодиодов.
Почему просто не ткнуть прибором ? Ведь всё сразу проясниться, иначе можно гадать
на кофейной гуще до второго пришествия.


Вернуться наверх
 
Эиком - электронные компоненты и радиодетали
 Заголовок сообщения: Re: Среда программирования для AT89c2051
СообщениеДобавлено: Вт авг 31, 2021 18:22:18 
Друг Кота
Аватар пользователя

Карма: 51
Рейтинг сообщений: 1490
Зарегистрирован: Ср янв 07, 2009 14:49:59
Сообщений: 3529
Рейтинг сообщения: 0
Светодиоды и фотодиоды проверял в первую очередь - рабочие.


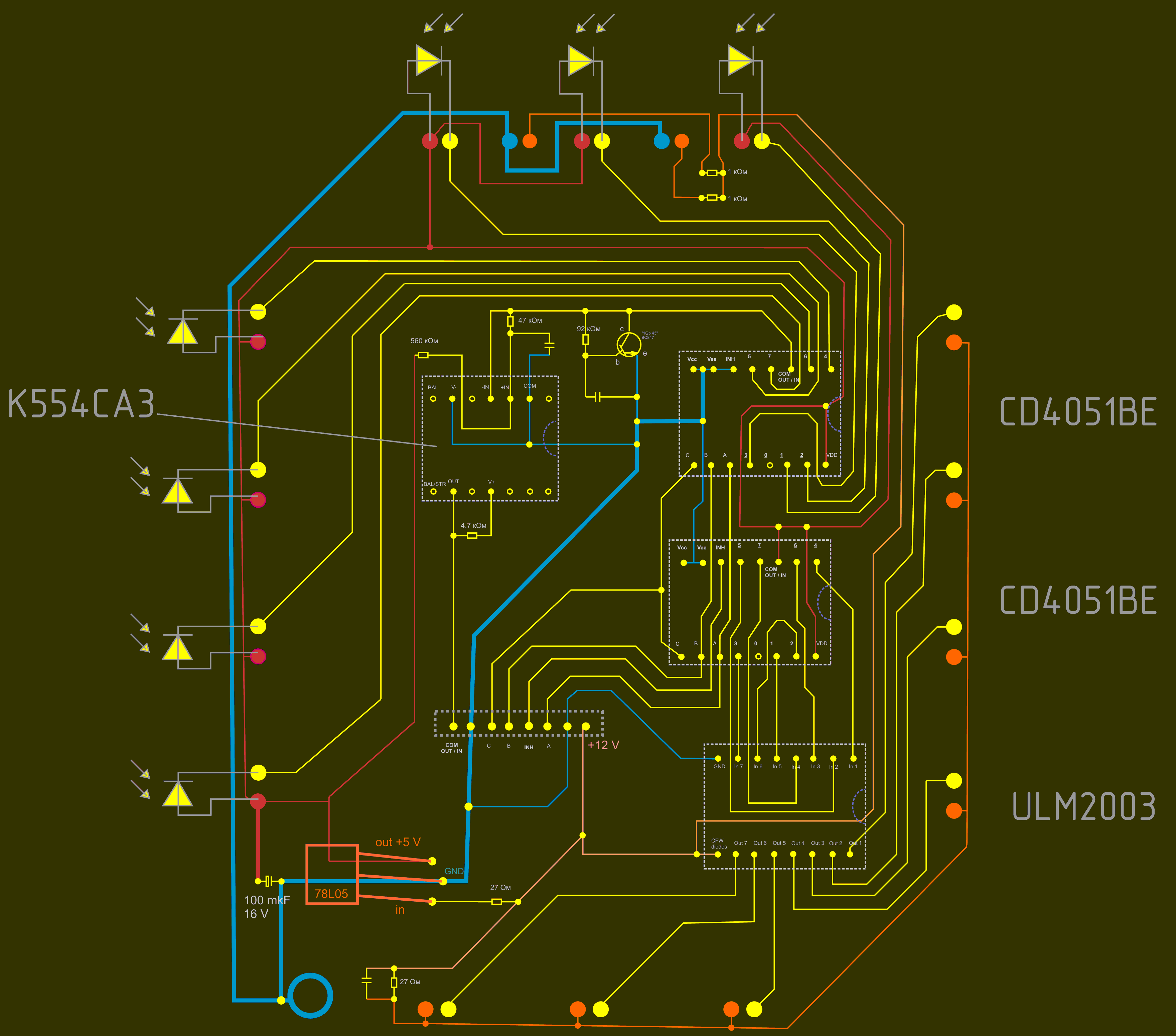
Осциллографа нету. Но кое-что я проверил при помощи УМЗЧ. Вот схема клавиатуры.

Я прикладывал щупы УМЗЧ между общим минусом и входами A, B, C, INH нижнего по схеме мультиплексора CD4051BE. На слух ясно, что какие-то сигналы стробируют на каждом из входов.

Дальше я решил проверить, идут ли сигналы с выходов этого мультиплексора на ULM2003. Ни с "0", ни с "1", ни с "2", ни с "3" никаких сигналов не слышно.
Отпаивал ULM2003, проверял - рабочая. Имеется подозрение, что сломался мультиплексор.

Но даже если я его заменю, и замена поможет, это ведь не отменяет того, что крякнулся микроконтроллер? Всёж-таки цифры он криво рисует. Или цифры залипают из-за транзисторной сборки? :dont_know:
Вложение:
Схема клавиатуры.png [252.33 KiB]
Скачиваний: 162


Вернуться наверх
 
 Заголовок сообщения: Re: Среда программирования для AT89c2051
СообщениеДобавлено: Вт авг 31, 2021 23:21:16 
Потрогал лапой паяльник
Аватар пользователя

Зарегистрирован: Вс май 02, 2021 18:58:49
Сообщений: 365
Откуда: 俄罗斯
Рейтинг сообщения: 0
...Осциллографа нету.

Беда, без приборов туго.
...это ведь не отменяет того, что крякнулся микроконтроллер?

Попробуйте решить вопрос с клавиатурой, а дальше видно будет.
Разрисовал схему (без компаратора, не увидел питания на нём).
Фотодиоды включены не верно, по идее А-К должны быть наоборот.
Порядковые номера микросхем условные.
На входе INH V4 сигнал разрешения присутствует ? (в виде импульсов или постоянно)
если сигнал постоянно "1" то на выходе мультиплексора ничего не будет.


Вложения:
Schem_AO3000_KBD.pdf [46.66 KiB]
Скачиваний: 209
Вернуться наверх
 
 Заголовок сообщения: Re: Среда программирования для AT89c2051
СообщениеДобавлено: Ср сен 01, 2021 19:55:04 
Друг Кота
Аватар пользователя

Карма: 51
Рейтинг сообщений: 1490
Зарегистрирован: Ср янв 07, 2009 14:49:59
Сообщений: 3529
Рейтинг сообщения: 0
Перерисовал схему. Исправил ошибки: дорисовал питание компаратора и перевернул фотодиоды.

На входах A, B, C и INH мультипплексора V4, как я выше и говорил, сигналы присутствуют. Все эти сигналы в виде импульсов.

Вложение:
Схема клавиатуры - 2.png [253.3 KiB]
Скачиваний: 160


Вернуться наверх
 
 Заголовок сообщения: Re: Среда программирования для AT89c2051
СообщениеДобавлено: Ср сен 01, 2021 20:59:40 
Потрогал лапой паяльник
Аватар пользователя

Зарегистрирован: Вс май 02, 2021 18:58:49
Сообщений: 365
Откуда: 俄罗斯
Рейтинг сообщения: 0
...сигналы присутствуют. Все эти сигналы в виде импульсов...

Тогда логично будет - проверить ключи ULN2003, мультиплексор.


Вернуться наверх
 
 Заголовок сообщения: Re: Среда программирования для AT89c2051
СообщениеДобавлено: Ср сен 01, 2021 21:11:23 
Друг Кота
Аватар пользователя

Карма: 51
Рейтинг сообщений: 1490
Зарегистрирован: Ср янв 07, 2009 14:49:59
Сообщений: 3529
Рейтинг сообщения: 0
ULN2003 несколько дней назад уже выпаивал и проверял - микросхема рабочая. А как проверять мультиплексор?


Вернуться наверх
 
 Заголовок сообщения: Re: Среда программирования для AT89c2051
СообщениеДобавлено: Ср сен 01, 2021 22:16:11 
Потрогал лапой паяльник
Аватар пользователя

Зарегистрирован: Вс май 02, 2021 18:58:49
Сообщений: 365
Откуда: 俄罗斯
Рейтинг сообщения: 0
... как проверять мультиплексор?

На вход IO(3) подать уровень"1", на вход INH (6) подать уровень "0"(питание -5в на 6,7,8), +5в на 16,
входы A B C код адреса, в зависимости от которого уровень "1" должен появляться на выходах IO0-IO7.
Поскольку 2003 является инвертором, то на его выходах будет "0" в соотв. разряде.


Вернуться наверх
 
 Заголовок сообщения: Re: Среда программирования для AT89c2051
СообщениеДобавлено: Сб сен 04, 2021 15:09:43 
Друг Кота
Аватар пользователя

Карма: 51
Рейтинг сообщений: 1490
Зарегистрирован: Ср янв 07, 2009 14:49:59
Сообщений: 3529
Рейтинг сообщения: 0
Dismas, я выпаял и проверил мультиплексор V4 как Вы написали.
На выходы подключил светодиоды. Подавая сигнал на входы A, B, C в различных комбинациях, удаётся засветить каждый светодиод поотдельности. Из чего делаю вывод, что мультиплексор рабочий.


Вернуться наверх
 
 Заголовок сообщения: Re: Среда программирования для AT89c2051
СообщениеДобавлено: Сб сен 04, 2021 18:50:42 
Потрогал лапой паяльник
Аватар пользователя

Зарегистрирован: Вс май 02, 2021 18:58:49
Сообщений: 365
Откуда: 俄罗斯
Рейтинг сообщения: 0
...Из чего делаю вывод, что мультиплексор рабочий.

Отлично, осталось проверить схему клавиатуры подав на неё питание и задавая
код по входам A B C при этом на вход INH подать "0".
Перебирая код можно увидеть (в камеру) свечение одного из излучающих IR светодиодов.
Заодно и проверить, "ловит" ли IR приёмник (соотв. разряда) этот сигнал (до и после компаратора).

P.S. При наличии осциллографа, всё это можно было бы сделать намного проще.


Вложения:
Schem_AO3000_KBD_all.pdf [57.88 KiB]
Скачиваний: 244
Вернуться наверх
 
 Заголовок сообщения: Re: Среда программирования для AT89c2051
СообщениеДобавлено: Вс сен 05, 2021 01:06:55 
Друг Кота
Аватар пользователя

Карма: 51
Рейтинг сообщений: 1490
Зарегистрирован: Ср янв 07, 2009 14:49:59
Сообщений: 3529
Рейтинг сообщения: 0
Цитата:
Отлично, осталось проверить схему клавиатуры подав на неё питание и задавая
код по входам A B C при этом на вход INH подать "0".

Перебрал по входам A, B, C возможные комбинации - все ИК светоды поочерёдно включаются. Выходит, мультиплексор CD4051 (V4), отвечающий за светодиоды, исправный.

На данный момент на входы A, B, C, INH мультиплексора CD4051 (V4) приходят импульсы (на слух 100 Гц). А раньше были килогерцы (на слух не менее 5 кГц). То ли на эти входы "пробралось" питание с блока питания. :cry: То ли это какая-то плавающая проблема: я однажды засёк высокую частоту, а потом она пропала, значит может обратно вернуться. :dont_know:


Вернуться наверх
 
 Заголовок сообщения: Re: Среда программирования для AT89c2051
СообщениеДобавлено: Вс сен 05, 2021 08:13:06 
Друг Кота
Аватар пользователя

Карма: 96
Рейтинг сообщений: 1505
Зарегистрирован: Вт мар 16, 2010 22:02:27
Сообщений: 15486
Откуда: ДОНЕЦК
Рейтинг сообщения: 0
Выше уже упоминал - проверить (перепаять) кварц у МК.
Дефект иногда возникает после длительной эксплуатации и/или некачественного лужения выводов резонатора.
8)


Вернуться наверх
 
 Заголовок сообщения: Re: Среда программирования для AT89c2051
СообщениеДобавлено: Вс сен 05, 2021 10:41:27 
Друг Кота
Аватар пользователя

Карма: 51
Рейтинг сообщений: 1490
Зарегистрирован: Ср янв 07, 2009 14:49:59
Сообщений: 3529
Рейтинг сообщения: 0
BOB51, я себе так представляю, что кварц задаёт частоту, на которой работает "мозг", то бишь микроконтроллер "ATtmel AT89C51 20PT 9852". И, поскольку из динамика раздаются адекватные звуки, значит кварц в порядке. Не может же при изменившейся частоте кварца звук остаться прежним? :dont_know:


Вернуться наверх
 
 Заголовок сообщения: Re: Среда программирования для AT89c2051
СообщениеДобавлено: Вс сен 05, 2021 12:48:58 
Потрогал лапой паяльник
Аватар пользователя

Зарегистрирован: Вс май 02, 2021 18:58:49
Сообщений: 365
Откуда: 俄罗斯
Рейтинг сообщения: 0
...из динамика раздаются адекватные звуки...

Друг мой, таким способом, провести точные измерения просто не возможно.
Наличие соотв. приборов является не прихотью или модой, а производственной необходимостью.

Перебрал по входам A, B, C возможные комбинации - все ИК светоды поочерёдно включаются.

Это хорошо, а как с приёмной частью ? Что в момент свечения на входе/выходе компаратора ?
Что на входе/выходе компаратора в отсутствии свечения ? Опять же, при перекрывании пальцем луча ?


Вернуться наверх
 
 Заголовок сообщения: Re: Среда программирования для AT89c2051
СообщениеДобавлено: Вс сен 05, 2021 12:59:24 
Друг Кота
Аватар пользователя

Карма: 96
Рейтинг сообщений: 1505
Зарегистрирован: Вт мар 16, 2010 22:02:27
Сообщений: 15486
Откуда: ДОНЕЦК
Рейтинг сообщения: 0
Кварц как раз и подбрасывает всевозможные "летучки", завязанные на температуру и питающее напряжение.
Как вариант может быть грязь на плате (особо ежли та из старого гетинакса), разрушение припоя на точках пайки, окисление в контактах панельки МК (если не запаян намертво в плату).
Если верить схеме там еще две времязависимые цепочки имеются...
и замер соответствия "попадания" импульсов даже на простом осциллографе увидеть не удастся - или свою тест-программку надо делать или логический анализатор + знание программы чего и как там делается при сканировании.
8)


Вернуться наверх
 
 Заголовок сообщения: Re: Среда программирования для AT89c2051
СообщениеДобавлено: Вс сен 05, 2021 13:46:28 
Друг Кота
Аватар пользователя

Карма: 51
Рейтинг сообщений: 1490
Зарегистрирован: Ср янв 07, 2009 14:49:59
Сообщений: 3529
Рейтинг сообщения: 0
По совету BOB51 пропаял кварц - ничего не изменилось. С виду плата пропаяна аккуратно, вручную; все пайки глянцевые и без соплей. Плата после пайки покрыта лаком, материал - односторонний стеклотекстолит. Вряд ли мог разрушиться припой на точках пайки.
Про контакты панельки я тоже думал - несколько раз вытыкал и втыкал её обратно - не помогает.


как с приёмной частью ? Что в момент свечения на входе/выходе компаратора ?
Что на входе/выходе компаратора в отсутствии свечения ? Опять же, при перекрывании пальцем луча ?

Если мы говорим о домофонном блоке в сборе - то я так до этого и не дошёл. Чтобы перекрывать пальцем луч, нужно чтобы был луч. А управляющие импульсы с микроконтроллера по входам A,B,C, INH появляются при неустановленных обстоятельствах. Я подключался к этим входам при помощи УМЗЧ, включал питание домофона и прослушивал импульсы. В 3% случаев (1 раз из 30-40 попыток) появляются ненадолго (секунд 10) импульсы высокой частоты - грубо говоря 10 кГц - по всем четырём входам. На слух, частота одинаково высокая. И я не знаю, почему они появляются и отчего пропадают. Только их засечёшь - через несколько секунд они уже пропадают.


Вернуться наверх
 
 Заголовок сообщения: Re: Среда программирования для AT89c2051
СообщениеДобавлено: Вс сен 05, 2021 16:09:11 
Потрогал лапой паяльник
Аватар пользователя

Зарегистрирован: Вс май 02, 2021 18:58:49
Сообщений: 365
Откуда: 俄罗斯
Рейтинг сообщения: 0
...Чтобы перекрывать пальцем луч, нужно чтобы был луч...

Отдельно панель с ик излучателями и приёмниками.
Задать код A B C подать питание 12в, подать на вход INH "0".
Появится луч, на соотв. линии с ним проверить что доходит до приёмной части.
Это можно сделать без участия контролера.
Если с приёмников идут неверные сигналы, на индикаторах появляется Err.


Вернуться наверх
 
 Заголовок сообщения: Re: Среда программирования для AT89c2051
СообщениеДобавлено: Ср сен 08, 2021 22:13:01 
Друг Кота
Аватар пользователя

Карма: 51
Рейтинг сообщений: 1490
Зарегистрирован: Ср янв 07, 2009 14:49:59
Сообщений: 3529
Рейтинг сообщения: 0
Попробовал. INH замкнул на минус, на A, B, и C поочерёдно подавал плюс. По идее должны были поочерёдно включаться три светодиода, как в опыте с отдельным мультиплексором. Но на этот раз получилось иначе. Если накинуть плюс, к примеру, на вход A, то нужный светодиод коротко вспыхивает и тут же гаснет. Если снять плюсовой провод со входа А, то светодиод опять же коротко вспыхивает и гаснет. Так же и с остальными светодиодами. То есть питание на светодиод не приходит устойчиво. Получается, что схема панели ввода как бы срабатывает на дребезг контактов.

Напрашивается вывод, что схема панели ввода неисправна. :dont_know:


Вернуться наверх
 
Показать сообщения за:  Сортировать по:  Вернуться наверх
Начать новую тему Ответить на тему  [ Сообщений: 141 ]     ... , , , 6, ,  

Часовой пояс: UTC + 3 часа


Вы не можете начинать темы
Вы не можете отвечать на сообщения
Вы не можете редактировать свои сообщения
Вы не можете удалять свои сообщения
Вы не можете добавлять вложения

Найти:
Перейти:  


Powered by phpBB © 2000, 2002, 2005, 2007 phpBB Group
Русская поддержка phpBB
Extended by Karma MOD © 2007—2012 m157y
Extended by Topic Tags MOD © 2012 m157y