Например TDA7294

Форум РадиоКот • Просмотр темы - Простой программатор для ATMEGA 328p (в ESR-метр LCR-T4)
Форум РадиоКот
Здесь можно немножко помяукать :)

Текущее время: Пт янв 02, 2026 17:51:06

Часовой пояс: UTC + 3 часа


ПРЯМО СЕЙЧАС:



Начать новую тему Ответить на тему  [ Сообщений: 44 ]    , 2,  
Автор Сообщение
Не в сети
 Заголовок сообщения: Re: Простой программатор для ATMEGA 328p (в ESR-метр LCR-T4)
СообщениеДобавлено: Вс янв 31, 2021 15:36:23 
Поставщик валерьянки для Кота

Карма: 12
Рейтинг сообщений: 532
Зарегистрирован: Ср июл 17, 2013 13:55:57
Сообщений: 1978
Рейтинг сообщения: 0
АлександрЛ, я и ни вам рассказывал, а всем, включая ТС. Вроде не в личку вам написал, а в теме. Ваши слова процитировал, потому что вы соб-но про STK200 и обмолвились, а я подтвердил и дополнил ваши слова.


Вернуться наверх
 
Не в сети
 Заголовок сообщения: Re: Простой программатор для ATMEGA 328p (в ESR-метр LCR-T4)
СообщениеДобавлено: Вс янв 31, 2021 17:15:11 
Друг Кота
Аватар пользователя

Карма: 197
Рейтинг сообщений: 8601
Зарегистрирован: Пн ноя 30, 2009 03:00:01
Сообщений: 43184
Откуда: Нерезиновая
Рейтинг сообщения: 0
Хорошо, согласен.. :beer: :beer: :beer:
А вы не знаете, как бы в Унипроф Мегу328 добавить?


Вернуться наверх
 
Не в сети
 Заголовок сообщения: Re: Простой программатор для ATMEGA 328p (в ESR-метр LCR-T4)
СообщениеДобавлено: Вс янв 31, 2021 18:20:33 
Поставщик валерьянки для Кота

Карма: 12
Рейтинг сообщений: 532
Зарегистрирован: Ср июл 17, 2013 13:55:57
Сообщений: 1978
Рейтинг сообщения: 0
АлександрЛ, никогда не пользовался Uniprof, но вот нашел статью, где написано как в конфиг дописать поддержку atmega328, 328p: https://cxem.net/arduino/arduino236.php
Начиная с раздела "Работа с отладочной платой через Uniprof" посмотрите.


Вернуться наверх
 
Не в сети
 Заголовок сообщения: Re: Простой программатор для ATMEGA 328p (в ESR-метр LCR-T4)
СообщениеДобавлено: Вс янв 31, 2021 18:50:55 
Друг Кота
Аватар пользователя

Карма: 197
Рейтинг сообщений: 8601
Зарегистрирован: Пн ноя 30, 2009 03:00:01
Сообщений: 43184
Откуда: Нерезиновая
Рейтинг сообщения: 0
Спасибо! :))


Вернуться наверх
 
Эиком - электронные компоненты и радиодетали
Не в сети
 Заголовок сообщения: Re: Простой программатор для ATMEGA 328p (в ESR-метр LCR-T4)
СообщениеДобавлено: Вс янв 31, 2021 23:29:00 
Встал на лапы
Аватар пользователя

Зарегистрирован: Пт окт 28, 2011 09:59:46
Сообщений: 88
Рейтинг сообщения: 0
Таак! День был занят семьёй. Тут вообще развернулась волна познаний.!!!!
Огромное спасибо.

Сейчас попробую переварить и систематизировать для себя
Схема + Драйвер + Программа

=== (i) ===
Для прошивки даётся 2 файла
- TransistorTester.eep
- TransistorTester.hex
Автор видео использует Khazama.

=== 1 ===
1. Схема вар. COM port.
Изображение Изображение Изображение Изображение


2. Схема вар. LPT-port
Изображение


=== 2 ===
Для COM и LPT, я так понимаю, что драйверы не нужны???


=== 3 ===
Желательно программатор подключаемый к COM. Хотя LPT на материнке есть.

- Автор видео использует программатор USB (- это транслятор сигналов, как я понимаю суть этого устройства)
  COM и LPT передают сигналы напрямую на сигнальные выводы МКр (как я понял этот процесс)

- По описанию, программатор Громова используется и с AVRDude, а в нём есть ATMega 328p.

   Какие программы, через COM port, используя эти 2 файла, смогут залить прошивку в ATMega 328p ???


Вернуться наверх
 
Не в сети
 Заголовок сообщения: Re: Простой программатор для ATMEGA 328p (в ESR-метр LCR-T4)
СообщениеДобавлено: Пн фев 01, 2021 05:38:52 
Собутыльник Кота

Карма: 14
Рейтинг сообщений: 472
Зарегистрирован: Вс фев 02, 2020 09:12:37
Сообщений: 2804
Рейтинг сообщения: 0
PonyProg v2.08e самая безвредная...)))...(уже ж было, выбрать программатор JDM, схемка 2)
Изображение


Вложения:
PONY PROG+328.ZIP [821 KiB]
Скачиваний: 543
Вернуться наверх
 
Не в сети
 Заголовок сообщения: Re: Простой программатор для ATMEGA 328p (в ESR-метр LCR-T4)
СообщениеДобавлено: Вт фев 02, 2021 23:42:45 
Встал на лапы
Аватар пользователя

Зарегистрирован: Пт окт 28, 2011 09:59:46
Сообщений: 88
Рейтинг сообщения: 0
Подскажи, плз,
"программатор JDM"
- это где? Поиск по форуму не помог


Вернуться наверх
 
Не в сети
 Заголовок сообщения: Re: Простой программатор для ATMEGA 328p (в ESR-метр LCR-T4)
СообщениеДобавлено: Вт фев 02, 2021 23:58:08 
Поставщик валерьянки для Кота
Аватар пользователя

Карма: -14
Рейтинг сообщений: 103
Зарегистрирован: Вт янв 26, 2021 22:33:21
Сообщений: 2314
Рейтинг сообщения: 0
Подскажи, плз,
"программатор JDM"
- это где? Поиск по форуму не помог

Может по яндексу поможет ?

_________________
Не спрашивай по ком звонит колокол, он звонит по тебе !


Вернуться наверх
 
Не в сети
 Заголовок сообщения: Re: Простой программатор для ATMEGA 328p (в ESR-метр LCR-T4)
СообщениеДобавлено: Ср фев 03, 2021 01:37:13 
Друг Кота
Аватар пользователя

Карма: 197
Рейтинг сообщений: 8601
Зарегистрирован: Пн ноя 30, 2009 03:00:01
Сообщений: 43184
Откуда: Нерезиновая
Рейтинг сообщения: 0
Подскажи, плз,
"программатор JDM"
- это где?

Как я понял, это в самой программе, в настройках, установить этот тип программатора. И ещё, наверное, номер СОМ порта, куда программатор подключён, указать..

зы.. Вот в этой схеме:
Изображение
в вашем случае, кварц и два конденсатора ЛИШНИЕ.


Вернуться наверх
 
Не в сети
 Заголовок сообщения: Re: Простой программатор для ATMEGA 328p (в ESR-метр LCR-T4)
СообщениеДобавлено: Ср фев 03, 2021 03:20:07 
Встал на лапы
Аватар пользователя

Зарегистрирован: Пт окт 28, 2011 09:59:46
Сообщений: 88
Рейтинг сообщения: 0
PonyProg v2.08e самая безвредная...)))
PONY PROG+328.ZIP
Изображение
Кварц 1-8 MHz, лучше 4 MHz
Вот в этой схеме... кварц и два конденсатора ЛИШНИЕ (в 328P не используются).
Изображение
Огромное спасибо!
Буду пробовать не спалить LCR-T4


Последний раз редактировалось mr-DX Ср фев 03, 2021 14:08:54, всего редактировалось 3 раз(а).

Вернуться наверх
 
Не в сети
 Заголовок сообщения: Re: Простой программатор для ATMEGA 328p (в ESR-метр LCR-T4)
СообщениеДобавлено: Ср фев 03, 2021 06:35:56 
Собутыльник Кота

Карма: 14
Рейтинг сообщений: 472
Зарегистрирован: Вс фев 02, 2020 09:12:37
Сообщений: 2804
Рейтинг сообщения: 0
Изображение


Вернуться наверх
 
Не в сети
 Заголовок сообщения: Re: Простой программатор для ATMEGA 328p (в ESR-метр LCR-T4)
СообщениеДобавлено: Ср фев 03, 2021 07:30:42 
Встал на лапы
Аватар пользователя

Карма: 1
Рейтинг сообщений: 24
Зарегистрирован: Вс ноя 04, 2012 00:15:31
Сообщений: 80
Откуда: Toronto,Canada
Рейтинг сообщения: 0
Не ищите себе приключений на задницу, все эти "упрощеные" программаторы (без всяких микросхем) не работают надежно, много зависит от уровней сигнала с порта, замахаетесь потом искать причину почему казалось бы прошитый процессор не работает. Если уж хотите собрать программатор без контроллера, то собирайте ExtraPIC (он поддерживает и AVR тоже). Он очень подробно расписан на РадиоКоте, вплоть до мелочей. Имейте ввиду что преобразователи USB-COM не работают с такими программаторами, должен быть настоящий "железный" СОМ порт в компе, а кроме этого разрешен прямой доступ к порту (по умолчанию в Виндовс его нет, нужен специальный драйвер).
Или уж раскошелиться на USBASP программатор с Али (аж два бакса стоит), все равно понадобится в дальнейшем, прошивки новые выходят постоянно. USBASP можно и собрать самому (но опять же, процессор тоже нужно зашить). Честный STK200/300 должен иметь буферную микросхему (74HC244 или подобную).


Вернуться наверх
 
Не в сети
 Заголовок сообщения: Re: Простой программатор для ATMEGA 328p (в ESR-метр LCR-T4)
СообщениеДобавлено: Ср фев 03, 2021 07:51:41 
Собутыльник Кота

Карма: 14
Рейтинг сообщений: 472
Зарегистрирован: Вс фев 02, 2020 09:12:37
Сообщений: 2804
Рейтинг сообщения: 0
с 12 В портом (кабель у меня 50 см) всё работает, на Вин10 тоже....


Вернуться наверх
 
Не в сети
 Заголовок сообщения: Re: Простой программатор для ATMEGA 328p (в ESR-метр LCR-T4)
СообщениеДобавлено: Ср фев 03, 2021 12:55:23 
Друг Кота
Аватар пользователя

Карма: 197
Рейтинг сообщений: 8601
Зарегистрирован: Пн ноя 30, 2009 03:00:01
Сообщений: 43184
Откуда: Нерезиновая
Рейтинг сообщения: 0
Честный STK200/300 должен иметь буферную микросхему (74HC244 или подобную).

:dont_know: 10 лет писал через "5 проводков", и ничего не "поломалось", и писалось 99% микросхем, сейчас, в связи с отсутствием LPT порта, пишу черед AVRisp, а он 30% микросхем писать отказывается... :kill: :kill: :kill: :kill:


Вернуться наверх
 
Не в сети
 Заголовок сообщения: Re: Простой программатор для ATMEGA 328p (в ESR-метр LCR-T4)
СообщениеДобавлено: Ср фев 03, 2021 14:04:49 
Встал на лапы
Аватар пользователя

Зарегистрирован: Пт окт 28, 2011 09:59:46
Сообщений: 88
Рейтинг сообщения: 0
Изображение
1en2 ! Спасибо большое. Именно отсутствие стабильных 5V меня и сдерживало.
Пока рыл интернет, неоднократно встречал, что из-за пониженного напряжения будет тот головняк из-за которого весь негатив к простым схемам с COM LPT.
В компе нет 5 вольт на 5-вольтовом выходе никогда.
Я уже себе начал думать, чтобы из 12 вольт получать 5 вольт. Или стабилизировать зарядное для мобилки.
Ещё раз спасибо. Теперь можно брать преобразователи напряжения, хоть от компа, хоть от зарядного мобилок. А то у них там пульсации всё-равно есть. А они при записи нам не нужны.

= = = = =
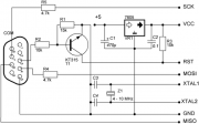
По питанию нашёл такой вариант
Изображение
   - резисторы на 4.7kOm можно заменить на меньшие по сопротивлению (до 2kOm);
   - конденсаторы любые от 20 до 40pF, но лучше склоняться к нижнему пределу;
   - кварцевый резонатор от 4 до 10MHz, (из другой статьи 1-8Mhz, лучше 4 MHz). Иногда можно и более, тогда при сборе программатора Pony Prog под определенный микроконтроллер посмотрите его рабочую частоту в datasheet. Чем выше частота кварца, тем микроконтроллер быстрее шьется;
   - транзистор можно брать любой (n-p-n) маломощный, например, КТ315, KT3102, ВС817, BC337, BC847, ВС547, 2T312, C945 и т.д.


Вернуться наверх
 
Не в сети
 Заголовок сообщения: Re: Простой программатор для ATMEGA 328p (в ESR-метр LCR-T4)
СообщениеДобавлено: Ср фев 03, 2021 15:01:23 
Друг Кота
Аватар пользователя

Карма: 197
Рейтинг сообщений: 8601
Зарегистрирован: Пн ноя 30, 2009 03:00:01
Сообщений: 43184
Откуда: Нерезиновая
Рейтинг сообщения: 0
По питанию нашёл такой вариант
Изображение
   - резисторы на 4.7kOm можно заменить на меньшие по сопротивлению (до 2kOm);
   - конденсаторы любые от 20 до 40pF, но лучше склоняться к нижнему пределу;
   - кварцевый резонатор от 4 до 10MHz, (из другой статьи 1-8Mhz, лучше 4 MHz). Иногда можно и более, тогда при сборе программатора Pony Prog под определенный микроконтроллер посмотрите его рабочую частоту в datasheet. Чем выше частота кварца, тем микроконтроллер быстрее шьется;

   - транзистор можно брать любой (n-p-n) маломощный, например, КТ315, KT3102, ВС817, BC337, BC847, ВС547, 2T312, C945 и т.д.
Ещё раз - В ВАШЕМ СЛУЧАЕ КВАРЦ И ПРИЛАГАЕМЫЕ К НЕМУ КОНДЕНСАТОРЫ НЕ НУЖНЫ!!!!! На плате, которую вы собираетесь шить, кварц и конденсаторы уже есть!!!
А эта схема нарисована для "голого" МК!!

зы- то, что это:
СпойлерИзображение

и это:
СпойлерИзображение

фактически одна и та же схема, вам в глаза не бросилось?
Кстати- если подать на вход 7805 5 вольт- а нафига он тогда вообще нужен? :facepalm:

зызы.. Стабильные 5 вольт можно взять от USB разъёма, я 10 лет писал через 5 проводков с питанием от USB, не сжег ни одного МК..
А на вход стабилизатора типа 7805, чтобы он работал, надо подавать не менее 7 вольт.


Вернуться наверх
 
Не в сети
 Заголовок сообщения: Re: Простой программатор для ATMEGA 328p (в ESR-метр LCR-T4)
СообщениеДобавлено: Чт фев 04, 2021 01:13:57 
Встал на лапы
Аватар пользователя

Зарегистрирован: Пт окт 28, 2011 09:59:46
Сообщений: 88
Рейтинг сообщения: 0
to

То, что схемы почти идентичные, тут даже вопрос и не поднимался.
Разница на схеме 1en2 в стабилитронах . Это меня очень порадовало.
Появилось сопротивлении между [8<-->MISO] и изменена обвязка транзистора.

В компьютере 5 вольт на шине 5V я еще ни разу не встречал. 4,9 лучший случай, а так 4,78.
Поэтому и думал, что надо взять с компа 12V на КРЕН5.
Но учитывая Ваш опыт, смысла пока не вижу.

Кварц при прошивке ATMega328 не используется.
Так везде и пишут. Узел с кварцем оставил в схеме, чтобы место на плате развести.
А то тут товарищи уже проинформировали о появляющейся, после удачной первой прошивки, безудержной страсти, прошивать всё а вся.

Еще раз огромное спасибо!


Последний раз редактировалось mr-DX Чт фев 04, 2021 03:30:48, всего редактировалось 2 раз(а).

Вернуться наверх
 
Не в сети
 Заголовок сообщения: Re: Простой программатор для ATMEGA 328p (в ESR-метр LCR-T4)
СообщениеДобавлено: Чт фев 04, 2021 01:28:39 
Друг Кота
Аватар пользователя

Карма: 197
Рейтинг сообщений: 8601
Зарегистрирован: Пн ноя 30, 2009 03:00:01
Сообщений: 43184
Откуда: Нерезиновая
Рейтинг сообщения: 0
То, что схемы почти идентичные, тут даже вопрос и не поднимался.
Разница в стабилитронах на Вашей схеме. Это меня очень порадовало.
И в появившемся сопротивлении между [8<-->MISO]

В компьютере 5 вольт на шине 5V я еще ни разу не встречал. 4,9 лучший случай, а так 4,78.
Поэтому и думал, что надо взять с компа 12V на КРЕН5.
Но учитывая Ваш опыт, смысла пока не вижу.

На самом деле, если у вашего компьютера есть LPT, то (имхо) мне так кажется, что лучше использовать его, с ним проблем намного меньше. Ну а "сжечь" LPT.. :dont_know: .. Я не знаю, за 10 лет у меня он, почему- то не сгорел, хотя многие пишут про то, что он "очень нежный".. Правда, я не исключаю наличия людей, которые могут "случайно" сломать стальной шар, :))) но, видимо, я не из их числа.. :))) :dont_know:

Резисторы в цепях MOSI MISO SCK, да и стабилитроны, при использовании напрямую пота СОМ, наверное, лучше иметь, так как выходное напряжение с СОМ- порта имеет право меняться от +12 вольт до МИНУС 12 вольт, а вот на выходе LPT стандартные TTL уровни.. А, чтобы не было лишних проблем, шнурок LPT нужно делать как можно короче, я с такой проблемой столкнулся, когда переключил свой шнурок со стационарного компьютера на ноутбук- микросхемы перестали писаться.. :facepalm: Сделал шнур около 30 см- и всё заработало.


Вернуться наверх
 
Не в сети
 Заголовок сообщения: Re: Простой программатор для ATMEGA 328p (в ESR-метр LCR-T4)
СообщениеДобавлено: Чт фев 04, 2021 01:39:35 
Встал на лапы
Аватар пользователя

Зарегистрирован: Пт окт 28, 2011 09:59:46
Сообщений: 88
Рейтинг сообщения: 0
Да-да. Всё ясно-понятно. Очень благодарен.
Изображение
Все стаблитроны привязаны к GND, насколько помню?


Последний раз редактировалось mr-DX Чт фев 04, 2021 02:06:00, всего редактировалось 1 раз.

Вернуться наверх
 
Не в сети
 Заголовок сообщения: Re: Простой программатор для ATMEGA 328p (в ESR-метр LCR-T4)
СообщениеДобавлено: Чт фев 04, 2021 01:44:30 
Друг Кота
Аватар пользователя

Карма: 197
Рейтинг сообщений: 8601
Зарегистрирован: Пн ноя 30, 2009 03:00:01
Сообщений: 43184
Откуда: Нерезиновая
Рейтинг сообщения: 0
Да! :))


Вернуться наверх
 
Показать сообщения за:  Сортировать по:  Вернуться наверх
Начать новую тему Ответить на тему  [ Сообщений: 44 ]    , 2,  

Часовой пояс: UTC + 3 часа


Кто сейчас на форуме

Сейчас этот форум просматривают: нет зарегистрированных пользователей и гости: 13


Вы не можете начинать темы
Вы не можете отвечать на сообщения
Вы не можете редактировать свои сообщения
Вы не можете удалять свои сообщения
Вы не можете добавлять вложения

Найти:
Перейти:  


Powered by phpBB © 2000, 2002, 2005, 2007 phpBB Group
Русская поддержка phpBB
Extended by Karma MOD © 2007—2012 m157y
Extended by Topic Tags MOD © 2012 m157y