Например TDA7294

Форум РадиоКот • Просмотр темы - Мигалка от питания 12 в
Форум РадиоКот
Здесь можно немножко помяукать :)

Текущее время: Сб янв 17, 2026 17:55:09

Часовой пояс: UTC + 3 часа


ПРЯМО СЕЙЧАС:



Начать новую тему Ответить на тему  [ Сообщений: 22 ]  1,  
Автор Сообщение
Не в сети
 Заголовок сообщения: Мигалка от питания 12 в
СообщениеДобавлено: Чт мар 11, 2021 17:29:55 
Родился

Зарегистрирован: Чт мар 11, 2021 17:27:30
Сообщений: 1
Рейтинг сообщения: 0
Здравствуйте уважаемые радиолюбители, жочу собрать мигалку для автомобиля, питание разумеется от 12v.

Нужно чтобы попеременно мигала то левая то правая сторона, мигание одной стороны примерно пол секунды.

Мигать будут светодиодные ленты, их обычно как дневные ходовые огни используют, сами ленты уже расчитаны на 12v.

Искал длого в интернете и нигде не смог найти схемы и рекомендаций как и из каких компонентов сделать такое.

 Нашел только что есть два варианта, мультивибратор и через авто реле.

Помогите пожалуйста. Сам особо не разбираюсь, но паять умею, по инструкции собрать смогу.

 На питание поставлю предохраритель автомобильный, чтоб безопасно, если есть советы на сколько ампер и как именно его поставить, тоже будет полезно.

Заранее спасибо!)


Вернуться наверх
 
Не в сети
 Заголовок сообщения: Re: Мигалка от питания 12 в
СообщениеДобавлено: Чт мар 11, 2021 18:48:16 
Друг Кота
Аватар пользователя

Карма: 129
Рейтинг сообщений: 2973
Зарегистрирован: Вт дек 20, 2011 12:46:51
Сообщений: 73965
Откуда: Петроград
Рейтинг сообщения: 0
https://radiostorage.net/3159-dvuhcvetn ... ne555.html

только учесть что там 9 в и поставить стабилизатор напряжения 12/9 в типа нашего КР142ЕН8А

_________________
https://www.int-s.spb.ru
" Можно я лягу?"(C)


Вернуться наверх
 
Не в сети
 Заголовок сообщения: Re: Мигалка от питания 12 в
СообщениеДобавлено: Чт мар 11, 2021 19:35:14 
Опытный кот
Аватар пользователя

Карма: 11
Рейтинг сообщений: 79
Зарегистрирован: Пт фев 27, 2015 12:00:53
Сообщений: 840
Откуда: Рязанская область
Рейтинг сообщения: 0
Изображение
частоту переключений светодиодов можно плавно менять поворотом ручки переменного резистора. Переменный резистор можно взять с сопротивлением 10 — 47 кОм, https://hobbygood.ru/samodelki/multivib ... iodov.html


Вернуться наверх
 
Не в сети
 Заголовок сообщения: Re: Мигалка от питания 12 в
СообщениеДобавлено: Чт мар 11, 2021 19:41:27 
Друг Кота
Аватар пользователя

Карма: 129
Рейтинг сообщений: 2973
Зарегистрирован: Вт дек 20, 2011 12:46:51
Сообщений: 73965
Откуда: Петроград
Рейтинг сообщения: 0
Изображение
частоту переключений светодиодов можно плавно менять поворотом ручки переменного резистора. Переменный резистор можно взять с сопротивлением 10 — 47 кОм, https://hobbygood.ru/samodelki/multivib ... iodov.html


увы
"Мигать будут светодиодные ленты"

так что слабовато

_________________
https://www.int-s.spb.ru
" Можно я лягу?"(C)


Вернуться наверх
 
Эиком - электронные компоненты и радиодетали
Не в сети
 Заголовок сообщения: Re: Мигалка от питания 12 в
СообщениеДобавлено: Чт мар 11, 2021 19:48:39 
Опытный кот
Аватар пользователя

Карма: 11
Рейтинг сообщений: 79
Зарегистрирован: Пт фев 27, 2015 12:00:53
Сообщений: 840
Откуда: Рязанская область
Рейтинг сообщения: 0
а транзисторы помощнее поставить ?


Вернуться наверх
 
Не в сети
 Заголовок сообщения: Re: Мигалка от питания 12 в
СообщениеДобавлено: Чт мар 11, 2021 19:59:59 
Друг Кота
Аватар пользователя

Карма: 197
Рейтинг сообщений: 8614
Зарегистрирован: Пн ноя 30, 2009 03:00:01
Сообщений: 43284
Откуда: Нерезиновая
Рейтинг сообщения: 0
Здравствуйте уважаемые радиолюбители, жочу собрать мигалку для автомобиля, питание разумеется от 12v.

Нужно чтобы попеременно мигала то левая то правая сторона, мигание одной стороны примерно пол секунды.

Мигать будут светодиодные ленты, их обычно как дневные ходовые огни используют, сами ленты уже расчитаны на 12v.

Какой потребляемый ток у светодиодной ленты и как они у вас будут подключены-
Варианты- "минус на массе, плюс коммутируется", "плюс подключён, минус коммутируется" или "оба провода от каждой ленты тянутся до схемы управления"?


Вернуться наверх
 
Не в сети
 Заголовок сообщения: Re: Мигалка от питания 12 в
СообщениеДобавлено: Чт мар 11, 2021 20:20:16 
Опытный кот
Аватар пользователя

Карма: 11
Рейтинг сообщений: 79
Зарегистрирован: Пт фев 27, 2015 12:00:53
Сообщений: 840
Откуда: Рязанская область
Рейтинг сообщения: 0
А ТАКАЯ ПОДАЙДЕТ?

Изображение

https://www.tool-electric.ru/2018/12/blog-post_10.html


Вернуться наверх
 
Не в сети
 Заголовок сообщения: Re: Мигалка от питания 12 в
СообщениеДобавлено: Чт мар 11, 2021 20:31:52 
Друг Кота
Аватар пользователя

Карма: 197
Рейтинг сообщений: 8614
Зарегистрирован: Пн ноя 30, 2009 03:00:01
Сообщений: 43284
Откуда: Нерезиновая
Рейтинг сообщения: 0
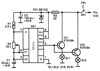
ПОДАЙДЕТ?
СпойлерИзображение

VT1 включён "эмиттерным повторителем", поэтому EL1 не включится на "максимум", на неё поступит всего 10,8 вольта, но это ладно, мигать эта лента будет, хотя и не на полную яркость..
А вотVT2 включён "ключем", но "вверх ногами", поэтому ему обязательно нужен резистор от базы к выходу микросхемы, иначе работать не будет, к тому же, в бортсети обычно, считается 13,8 вольта, а на базу VT2, относительно его эмиттера, в состоянии "выключено" будет поступать примерно минус 2,3 вольта, то есть, он будет "всегда открыт"


Последний раз редактировалось АлександрЛ Чт мар 11, 2021 22:39:06, всего редактировалось 1 раз.

Вернуться наверх
 
Не в сети
 Заголовок сообщения: Re: Мигалка от питания 12 в
СообщениеДобавлено: Чт мар 11, 2021 21:19:18 
Опытный кот
Аватар пользователя

Карма: 7
Рейтинг сообщений: 84
Зарегистрирован: Чт окт 22, 2009 14:23:03
Сообщений: 781
Откуда: Тростянец
Рейтинг сообщения: 0
а че в мультивибраторе не судьба вместо 2х светодиодов - 2 релюхи поставить
И коммутируй че хошь!


Или вот вам схема 4 детали
Данный мультивибратор работает по тому что ток срабатывания реле больше тока удержания.
:))

З.Ы. Исправил ,спасибо :wink:


Вложения:
mult.JPG [34.74 KiB]
Скачиваний: 296


Последний раз редактировалось nickjust Пт мар 12, 2021 04:28:15, всего редактировалось 2 раз(а).
Вернуться наверх
 
Не в сети
 Заголовок сообщения: Re: Мигалка от питания 12 в
СообщениеДобавлено: Чт мар 11, 2021 22:48:24 
Друг Кота
Аватар пользователя

Карма: 197
Рейтинг сообщений: 8614
Зарегистрирован: Пн ноя 30, 2009 03:00:01
Сообщений: 43284
Откуда: Нерезиновая
Рейтинг сообщения: 0
:)) Led _ Lenta1 2 раза - поторопился ...

И не только У вас ленты подключены к минусу, а контак реле, который должен подавать плюс 12 вольт на ленты- тоже к МИНУСУ!
А надо бы к плюсу, при чём- напрямую без всяких резисторов- ленты уже рассчитаны на питание от бортсети автомобиля.
Вложение:
мигалка 2 ленты.png [56.41 KiB]
Скачиваний: 296


Вернуться наверх
 
Не в сети
 Заголовок сообщения: Re: Мигалка от питания 12 в
СообщениеДобавлено: Чт мар 11, 2021 22:56:02 
Друг Кота
Аватар пользователя

Карма: 123
Рейтинг сообщений: 7959
Зарегистрирован: Сб сен 13, 2014 16:27:32
Сообщений: 39199
Откуда: СпиртоГонск созвездия Омега
Рейтинг сообщения: 1
для работы с лентами до 2а мултик на 2 мосфетах рулит...и емкорстя там в затворах смешные-никаких БАНОК

_________________
ZМудрость(Опыт и выдержка) приходит с годами.
Все Ваши беды и проблемы, от недостатка знаний.
Умный и у дурака научится, а дураку и ..
Алберт Ейнштейн не поможет и ВВП не спасет.и МЧС опаздает


Вернуться наверх
 
Не в сети
 Заголовок сообщения: Re: Мигалка от питания 12 в
СообщениеДобавлено: Пт мар 12, 2021 04:30:42 
Опытный кот
Аватар пользователя

Карма: 7
Рейтинг сообщений: 84
Зарегистрирован: Чт окт 22, 2009 14:23:03
Сообщений: 781
Откуда: Тростянец
Рейтинг сообщения: 0
Поправил...Упс!


Вернуться наверх
 
Не в сети
 Заголовок сообщения: Re: Мигалка от питания 12 в
СообщениеДобавлено: Пт мар 12, 2021 07:41:23 
Модератор
Аватар пользователя

Карма: 153
Рейтинг сообщений: 2927
Зарегистрирован: Сб авг 14, 2010 15:05:51
Сообщений: 18913
Откуда: г. Озерск, Челябинская обл.
Рейтинг сообщения: 0
Медали: 1
Лучший человек Форума 2017 (1)
какие, на фиг, транзисторы, если раздел про МК?
а для построения мультивибратора на МК нужны 2 штуки МК ...

_________________
Мудрость приходит вместе с импотенцией...
Когда на русском форуме переходят на Вы, в реальной жизни начинают бить морду.


Вернуться наверх
 
Не в сети
 Заголовок сообщения: Re: Мигалка от питания 12 в
СообщениеДобавлено: Пт мар 12, 2021 09:02:03 
Поставщик валерьянки для Кота

Карма: 12
Рейтинг сообщений: 532
Зарегистрирован: Ср июл 17, 2013 13:55:57
Сообщений: 1978
Рейтинг сообщения: 0
для построения мультивибратора на МК нужны 2 штуки МК ...

Это если не писать для них программу вообще, а использовать как какое-то извращенное аналоговое ус-во? )


Вернуться наверх
 
Не в сети
 Заголовок сообщения: Re: Мигалка от питания 12 в
СообщениеДобавлено: Пт мар 12, 2021 12:11:02 
Друг Кота
Аватар пользователя

Карма: 197
Рейтинг сообщений: 8614
Зарегистрирован: Пн ноя 30, 2009 03:00:01
Сообщений: 43284
Откуда: Нерезиновая
Рейтинг сообщения: 0
какие, на фиг, транзисторы, если раздел про МК?.

Так сейчас всё, что имеет три вывода "транзистор", а то, что имеет больше трёх выводов- "микроконтроллер"... :facepalm:
Ну, "новички" считают именно так.. :))) :)))


Вернуться наверх
 
Не в сети
 Заголовок сообщения: Re: Мигалка от питания 12 в
СообщениеДобавлено: Пт мар 12, 2021 22:50:29 
Грызет канифоль
Аватар пользователя

Зарегистрирован: Вс окт 20, 2019 13:03:56
Сообщений: 263
Рейтинг сообщения: 0
можно без всякой программы. AT89C51, EA=0, светодиод c резистором на A15 (P2.7), и главное, кварц поменьше. Мигает.


Вернуться наверх
 
Не в сети
 Заголовок сообщения: Re: Мигалка от питания 12 в
СообщениеДобавлено: Пт мар 12, 2021 23:05:18 
Поставщик валерьянки для Кота
Аватар пользователя

Карма: -14
Рейтинг сообщений: 103
Зарегистрирован: Вт янв 26, 2021 22:33:21
Сообщений: 2314
Рейтинг сообщения: 0
АТ89 для новичков вообще самое то ! Ну и высоковольтный программатор, и среда разработки ХЗ какая ... Начинайте начинающие начинать с АТ89 !!!

_________________
Не спрашивай по ком звонит колокол, он звонит по тебе !


Вернуться наверх
 
Не в сети
 Заголовок сообщения: Re: Мигалка от питания 12 в
СообщениеДобавлено: Пт мар 12, 2021 23:11:21 
Друг Кота
Аватар пользователя

Карма: 197
Рейтинг сообщений: 8614
Зарегистрирован: Пн ноя 30, 2009 03:00:01
Сообщений: 43284
Откуда: Нерезиновая
Рейтинг сообщения: 0
... Начинайте начинающие начинать с АТ89 !!!

Тогда уж с радиоламп..
Тем более, что схему на реле уже придумали. :))) :))) :)))


Вернуться наверх
 
Не в сети
 Заголовок сообщения: Re: Мигалка от питания 12 в
СообщениеДобавлено: Пт мар 12, 2021 23:19:48 
Грызет канифоль
Аватар пользователя

Зарегистрирован: Вс окт 20, 2019 13:03:56
Сообщений: 263
Рейтинг сообщения: 0
Alex_641 писал(а):
Ну и высоковольтный программатор, и среда разработки ХЗ какая

Высоковольтный программатор не требуется. Если использовать AT89S51, то сойдет USBASP с алика. для STC нужен только USB-UART, а CH552G от USB напрямую. Среды все те-жи: на C: KEIL, IAR, SDCC, ассемблеры ASEM51, С51ASM, книжки, море кода.
Ничего страшного в них нет.


Вернуться наверх
 
Не в сети
 Заголовок сообщения: Re: Мигалка от питания 12 в
СообщениеДобавлено: Сб мар 13, 2021 00:02:32 
Поставщик валерьянки для Кота
Аватар пользователя

Карма: -14
Рейтинг сообщений: 103
Зарегистрирован: Вт янв 26, 2021 22:33:21
Сообщений: 2314
Рейтинг сообщения: 0
Первоначально речь шла о AT89C51 !!

Добавлено after 3 minutes 3 seconds:
А вообще управлять двумя светодиодами, можно очень маленькими МК , либо PIC10F200 , Либо ATTINY 10 ! Соответственно добавив ключи .

Добавлено after 30 minutes 34 seconds:
Купил как то в фикс прайсе такие "грибы" ! Они первоначально просто светились. А потом вставил в них схемку на атини 10, с переливом цветов. И вуаля ! Теперь если романтик с дамой, и они на столе ! Значит продолжение неизбежно ! )))
https://transfiles.ru/05v3u

Добавлено after 6 minutes 18 seconds:
Это талисман , гарантирующий покорение глубин, в которых ещё не бывал )))

_________________
Не спрашивай по ком звонит колокол, он звонит по тебе !


Вернуться наверх
 
Показать сообщения за:  Сортировать по:  Вернуться наверх
Начать новую тему Ответить на тему  [ Сообщений: 22 ]  1,  

Часовой пояс: UTC + 3 часа


Кто сейчас на форуме

Сейчас этот форум просматривают: нет зарегистрированных пользователей и гости: 14


Вы не можете начинать темы
Вы не можете отвечать на сообщения
Вы не можете редактировать свои сообщения
Вы не можете удалять свои сообщения
Вы не можете добавлять вложения

Найти:
Перейти:  


Powered by phpBB © 2000, 2002, 2005, 2007 phpBB Group
Русская поддержка phpBB
Extended by Karma MOD © 2007—2012 m157y
Extended by Topic Tags MOD © 2012 m157y