Например TDA7294

Форум РадиоКот • Просмотр темы - Радиоканал для котла отопления.
Форум РадиоКот
Здесь можно немножко помяукать :)

Текущее время: Сб янв 10, 2026 16:46:30

Часовой пояс: UTC + 3 часа


ПРЯМО СЕЙЧАС:



Начать новую тему Ответить на тему  [ Сообщений: 206 ]     ... , , , , 11
Автор Сообщение
Не в сети
 Заголовок сообщения: Re: Радиоканал для котла отопления.
СообщениеДобавлено: Сб мар 15, 2025 19:42:15 
Открыл глаза

Зарегистрирован: Сб июн 18, 2011 02:15:28
Сообщений: 47
Рейтинг сообщения: 0
И в дополнение ...как считаешь если есп передатчика питать от 3х батареек долго проживут? Просто последний термостат от китайцев уж больно хорош и работает долго на батарейках...у китайцев прогресс на лицо :))) ..ранее их термостаты жрали батарейки не в себя....но пока питаю его от БП ...думаю если вернуть питание от батареек и радиоканал на ESP...режим сна в этом скетче активен?

Думаю там не с чипом больше проблем будет, а со светодиодами.
Ну допустим от внешнего можно отказаться. Но на плате модуля есть два светодиода. Один горит постоянно, когда питание подано. Сколько он потребляет? Пусть 1 мА. Тогда батарейки в 1000 мА*ч хватит на 1000 часов. Или на 40 дней. Плюс потребление чипа, передатчика. ИМХО на месяц максимум.


Вернуться наверх
 
Не в сети
 Заголовок сообщения: Re: Радиоканал для котла отопления.
СообщениеДобавлено: Сб мар 15, 2025 20:15:16 
Прорезались зубы
Аватар пользователя

Карма: 1
Рейтинг сообщений: 7
Зарегистрирован: Пт фев 21, 2014 22:39:54
Сообщений: 216
Откуда: живу на крыше
Рейтинг сообщения: 0
И в дополнение ...как считаешь если есп передатчика питать от 3х батареек долго проживут? Просто последний термостат от китайцев уж больно хорош и работает долго на батарейках...у китайцев прогресс на лицо :))) ..ранее их термостаты жрали батарейки не в себя....но пока питаю его от БП ...думаю если вернуть питание от батареек и радиоканал на ESP...режим сна в этом скетче активен?

Думаю там не с чипом больше проблем будет, а со светодиодами.
Ну допустим от внешнего можно отказаться. Но на плате модуля есть два светодиода. Один горит постоянно, когда питание подано. Сколько он потребляет? Пусть 1 мА. Тогда батарейки в 1000 мА*ч хватит на 1000 часов. Или на 40 дней. Плюс потребление чипа, передатчика. ИМХО на месяц максимум.

Да не стоит заморачиваться...это я так к слову... :beer: :beer: Нужно быть дураком что бы такие вещи питать от батареек...я про термостат..С POER на батарейках я уже в 3 часа ночи летал за 130 км ...больше не хочу...Теперь все ответственные девайсы только от БП..да и дешевле..батарейки дорогие, да они дерьмо.
Кстати c СД можно не заморачиваться и оставить GPIO 2, но можно и на GPIO 1 и оставить родной синий СД, а вот контакты перенести на GPIO3 Все отлично работает..
Выяснилось что ESP01 не сильно дружит с подключением к ее пинам светодиодов ...у меня через 1к в зависимости от цвета (падения на СД) может вести себя как вздумается...может вообще не стартовать...так же себя введет например через 2 к на базу транзистора в коллекторе которого реле...тоже выкобенивается...а 15к поставил все как часы...мож у меня такие модули?.. но что есть то есть...


Последний раз редактировалось Boryan_R Вс мар 16, 2025 16:33:57, всего редактировалось 1 раз.

Вернуться наверх
 
Не в сети
 Заголовок сообщения: Re: Радиоканал для котла отопления.
СообщениеДобавлено: Вс мар 16, 2025 06:59:38 
Говорящий с текстолитом
Аватар пользователя

Карма: 18
Рейтинг сообщений: 236
Зарегистрирован: Пт дек 10, 2021 12:48:46
Сообщений: 1563
Откуда: Тюмень
Рейтинг сообщения: 0
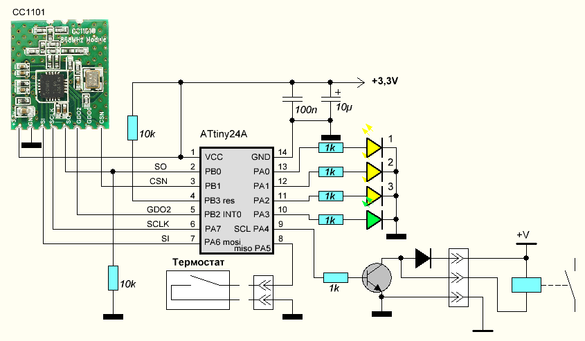
Изменил алгоритм работы устройств для модуля связи СС1101 (868 МГц). Данный алгоритм более стабильнее работает по сравнению с предыдущими версиями для данного модуля связи.

Приёмник теперь тоже на ATtiny24A. Тактируется на заводских установках (1 МГц).
Схема:
Вложение:
Rx.png [90.82 KiB]
Скачиваний: 66

Прошивка:
Вложение:
Rx_tiny24A.hex [2.86 KiB]
Скачиваний: 52

Краткий алгоритм работы приёмника:
СпойлерПриёмник работает с тремя передатчиками.
При старте программы МК проверяет наличие модуля связи, если модуль отсутствует, то начинают мигать все светодиоды. Если настройка модуля прошла успешно, то мигать будет только зелёный светодиод (нет связи с передатчиками). При этом (при отсутствии сигнала от передатчика), управление осуществляется от термостата подключенного к выводу РА5.

При получении сигнала от любого (из 3_х) передатчиков, управление переключится на работу от передатчиков (игнорируя при этом состояние термостата на выводе РА5). Зелёный светодиод при этом начнёт постоянно светиться, сигнализируя о наличии передатчика в эфире.

В приёмнике имеется 5_ти минутный таймер. Через каждые 5 минут приёмник проверяет, был ли радиообмен за прошедшее время. Если был, то обнуляет данную информацию, а если не было, то произойдёт переключение управления на термостат подключенный к выводу РА5. При этом зелёный светодиод начнёт опять мигать, сигнализируя об отсутствии радиообмена за прошлые 5 минут.

Зелёный светодиод после принятого пакета от передатчика гаснет, а после обработки данного пакета вновь загорается, таким образом, сигнализируя о принятом пакете от передатчика.

Жёлтые светодиоды 1-3. Указывают на состояние контактов трёх термостатов подключенных к передатчикам. Светодиод горит – «Замкнут»; не горит – «Разомкнут».

Для полноценной работы приёмника, достаточно одного передатчика.


Передатчик как и предыдущие версии на ATtiny24A. Тактируется на заводских установках (1 МГц).
Схема:
Вложение:
Tx.png [90.14 KiB]
Скачиваний: 63

Прошивка:
Вложение:
Tx_tiny24.hex [2.81 KiB]
Скачиваний: 56

Краткий алгоритм работы передатчика:
СпойлерПри подаче питания, если модуль связи не обнаружен, то начинают мигать красный и зелёный светодиод. Если модуль обнаружен, то передатчик отправит сигнал о состоянии контакта термостата (Замкнут или Разомкнут) приёмнику. Если от приёмника не получен ответ о принятом сигнале, то передатчик повторит попытку. Если по завершении повтора не получен ответ от приёмника, то замигает красный светодиод, а передатчик перейдёт в дежурный режим контроля состояния контакта подключенного термостата.

В передатчике имеется циклический таймер (2,5 мин.), по завершении которого отправляется очередной сигнал приёмнику о состоянии контакта подключенного термостата. Таким образом передатчик периодически подтверждает своё наличие в сети.

При изменении состояния контакта термостата, передатчик сразу отправляет об этом сигнал приёмнику. При этом таймер сбрасывается в ноль и начинает отсчёт заново.

Зелёный светодиод сигнализирует о передаче сигнала на приёмник. Загорается при отправке сигнала и затем гаснет.

Жёлтый светодиод указывает на состояние контактов термостата: светодиод горит – контакты замкнуты; светодиод погашен – контакты разомкнуты.

Перемычками на выводах РА0 и РА1 устанавливается номер передатчика. При подаче питания на устройство, МК в зависимости от установленных перемычек присваивает порядковый номер передатчику. Обе перемычки устанавливать нельзя, так как устройство уйдёт в режим самоблокировки. При этом режиме будет мигать красный светодиод.

Вот ещё вариант передатчика, который однократно отправляет пакет приёмнику и не ожидает подтверждения.
Вложение:
Tx_tiny24_V2.hex [2.78 KiB]
Скачиваний: 47

Для тех ситуаций, когда передатчик по какой-то причине плохо принимает ответ от приёмника.

Теперь похоже, точно всё. :)


Вернуться наверх
 
Не в сети
 Заголовок сообщения: Re: Радиоканал для котла отопления.
СообщениеДобавлено: Вс мар 16, 2025 12:15:57 
Прорезались зубы
Аватар пользователя

Карма: 1
Рейтинг сообщений: 7
Зарегистрирован: Пт фев 21, 2014 22:39:54
Сообщений: 216
Откуда: живу на крыше
Рейтинг сообщения: 0
Изменил алгоритм работы устройств для модуля связи СС1101 (868 МГц). Данный алгоритм более стабильнее работает по сравнению с предыдущими версиями для данного модуля связи.

Теперь похоже, точно всё. :)

Супер! Спасибо! Я пока и первый вариант не пробовал ..а тут уже новый..значит на нем остановимся..


Вернуться наверх
 
Эиком - электронные компоненты и радиодетали
Не в сети
 Заголовок сообщения: Re: Радиоканал для котла отопления.
СообщениеДобавлено: Вс мар 16, 2025 13:09:19 
Говорящий с текстолитом
Аватар пользователя

Карма: 18
Рейтинг сообщений: 236
Зарегистрирован: Пт дек 10, 2021 12:48:46
Сообщений: 1563
Откуда: Тюмень
Рейтинг сообщения: 0
До кучи, прошивка приёмника, который не отсылает подтверждение… в пару к передатчику V2. :)
Вложение:
Rx_tiny24A_V2.hex [2.86 KiB]
Скачиваний: 51


Вернуться наверх
 
Не в сети
 Заголовок сообщения: Re: Радиоканал для котла отопления.
СообщениеДобавлено: Вт мар 18, 2025 11:58:48 
Говорящий с текстолитом
Аватар пользователя

Карма: 18
Рейтинг сообщений: 236
Зарегистрирован: Пт дек 10, 2021 12:48:46
Сообщений: 1563
Откуда: Тюмень
Рейтинг сообщения: 0
Ещё раз оптимизировал алгоритм приёмника и передатчика с модулем связи СС1101 (868 МГц)… тоже выкладываю, так как его работа при тестах показала более стабильную работу.
Вложение:
Rx_tiny24A.hex [2.93 KiB]
Скачиваний: 45

Вложение:
Tx_tiny24.hex [2.93 KiB]
Скачиваний: 46


Ещё в данных версиях мощность передатчика модуля связи установлена минимальна.


Вернуться наверх
 
Показать сообщения за:  Сортировать по:  Вернуться наверх
Начать новую тему Ответить на тему  [ Сообщений: 206 ]     ... , , , , 11

Часовой пояс: UTC + 3 часа


Кто сейчас на форуме

Сейчас этот форум просматривают: нет зарегистрированных пользователей и гости: 9


Вы не можете начинать темы
Вы не можете отвечать на сообщения
Вы не можете редактировать свои сообщения
Вы не можете удалять свои сообщения
Вы не можете добавлять вложения

Найти:
Перейти:  


Powered by phpBB © 2000, 2002, 2005, 2007 phpBB Group
Русская поддержка phpBB
Extended by Karma MOD © 2007—2012 m157y
Extended by Topic Tags MOD © 2012 m157y