Например TDA7294

Форум РадиоКот • Просмотр темы - Модуль управления ШД на lmd18245
Форум РадиоКот
Здесь можно немножко помяукать :)

Текущее время: Чт мар 12, 2026 22:18:55

Часовой пояс: UTC + 3 часа


ПРЯМО СЕЙЧАС:



Начать новую тему Ответить на тему  [ Сообщений: 4 ] 
Автор Сообщение
 Заголовок сообщения: Модуль управления ШД на lmd18245
СообщениеДобавлено: Чт окт 30, 2025 17:25:38 
Встал на лапы

Зарегистрирован: Пн дек 07, 2009 19:29:29
Сообщений: 145
Рейтинг сообщения: 0
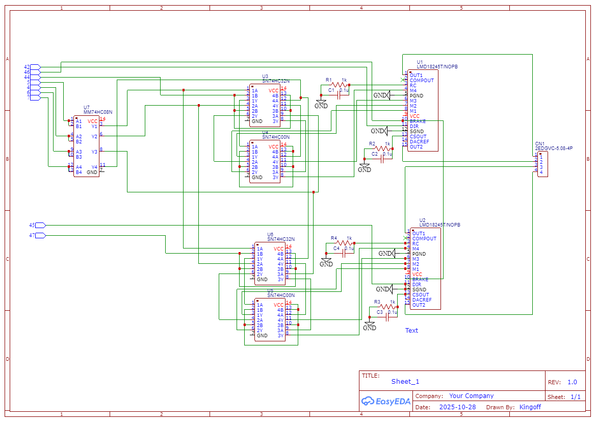
Попал мне в руки модуль управления десяти шаговыми двигателями.с задачей запустить и управлять двигателями.внутри собрана она в основном на логических. Как я понял из даташита управление двигателем происходит входом Direction для обоих драйверов, но сигнал на второй драйвер сдвинут на половину импульса первого драйвера. Входами М1...М4 выставляется ток, и в управлении шагами они не участвуют.? прозвонил дорожки и накидал схему и для понимания как работает сделал ее в симуляторе, не могу понять зачем столько логических элементов. входы 4 5 6 7 управляют битами М1...М4 параллельно на двух драйверах. а вот вход 44 выставляем М1....М4 все в ноль у первого драйвера , а вход 47 выставляем М1....М4 все в ноль у второго драйвера. понимаю что схему проектировали не идиоты, но зачем не понятно


Вложения:
Schematic_Multigolova_2025-10-30.png [96.9 KiB]
Скачиваний: 77
img-2025-10-30-17-16-14.png [40.22 KiB]
Скачиваний: 97
Вернуться наверх
 
 Заголовок сообщения: Re: Модуль управления ШД на lmd18245
СообщениеДобавлено: Чт окт 30, 2025 17:56:39 
Мучитель микросхем

Карма: 4
Рейтинг сообщений: 42
Зарегистрирован: Вс авг 16, 2015 13:08:53
Сообщений: 431
Рейтинг сообщения: 0
Если упрощённо двумя кнопками переключаются либо верхняя сторона микросхем либо нижняя. Ну и отслеживает питание схема в случае просадки напряжения выходы выключаются. левый ряд работают как усилители сигнала. Это что касается 2-ого рисунка.


Вернуться наверх
 
 Заголовок сообщения: Re: Модуль управления ШД на lmd18245
СообщениеДобавлено: Пт окт 31, 2025 08:49:49 
Встал на лапы

Зарегистрирован: Пн дек 07, 2009 19:29:29
Сообщений: 145
Рейтинг сообщения: 0
А зачем тогда вход 44 и 47 который выключает М1...М4. двигатель останавливается. но можно было бы выключать 4...7 эффект тот же


Вернуться наверх
 
 Заголовок сообщения: Re: Модуль управления ШД на lmd18245
СообщениеДобавлено: Пт окт 31, 2025 19:24:48 
Мучитель микросхем

Карма: 4
Рейтинг сообщений: 42
Зарегистрирован: Вс авг 16, 2015 13:08:53
Сообщений: 431
Рейтинг сообщения: 0
Кинг писал(а):
эффект тот же
Эффект не тот же. Приведем пример, не приведи господи. :facepalm:
Работаете вы допустим инженером на производстве вышли из своей коморки прогулятся. Выходите значит, в цех. Смотрите по сторонам и видите работают 4 станка м1 м2 м3 м4, возле них работают 4 горе токаря с расстёгнутым рукавом. У них на каждом станке стоит кнопка 7 6 5 4. Рядом с вами находится кнопка 44 которая выключает все станки. И вдруг вы замечаете что в один момент их 4-ых начинает заматывать за рукав. Вопрос. Вы побежите выключать каждый станок отдельно кнопками 7 6 5 4 или нажмете кнопку 44? Аналогично работает и эта схема.


Вернуться наверх
 
Эиком - электронные компоненты и радиодетали
Показать сообщения за:  Сортировать по:  Вернуться наверх
Начать новую тему Ответить на тему  [ Сообщений: 4 ] 

Часовой пояс: UTC + 3 часа


Вы не можете начинать темы
Вы не можете отвечать на сообщения
Вы не можете редактировать свои сообщения
Вы не можете удалять свои сообщения
Вы не можете добавлять вложения

Найти:
Перейти:  


Powered by phpBB © 2000, 2002, 2005, 2007 phpBB Group
Русская поддержка phpBB
Extended by Karma MOD © 2007—2012 m157y
Extended by Topic Tags MOD © 2012 m157y