Например TDA7294

Форум РадиоКот • Просмотр темы - Эту плату можно сделать дома? Kolon. Шаблон под печать.
Форум РадиоКот
Здесь можно немножко помяукать :)

Текущее время: Ср мар 18, 2026 01:05:45

Часовой пояс: UTC + 3 часа


ПРЯМО СЕЙЧАС:



Начать новую тему Ответить на тему  [ Сообщений: 50 ]    , , 3
Автор Сообщение
 Заголовок сообщения: Re: Эту плату можно сделать дома? Kolon. Шаблон под печать.
СообщениеДобавлено: Пн авг 24, 2020 20:59:31 
Собутыльник Кота
Аватар пользователя

Карма: -12
Рейтинг сообщений: -24
Зарегистрирован: Пт июл 12, 2019 22:52:01
Сообщений: 2516
Рейтинг сообщения: 0
Цитата:
Экспонирование: Рекомендуется использование УФ-ламп с рабочим спектральным диапазоном 360 – 380 нм.
:shock:
хотя я как- то пробовал засвечивать обычными галогенками- тоже получилось..

А я для начала купил УФ-лампу с максимумом в районе 340..360нм. Хрена с два! ПЯТНАДЦАТЬ МИНУТ экспонировал, получилось так же, как на двух секундах светодиодов...
Врут, наверное.
Цитата:
Спокойно ФР засвечивается УФ светодиодами с Алика, которые стоят 3 р за пучек (я образно).

Я на таких и сделал, они на самом деле фиолетовые, т.к. максимум там на 405нм!!! Их только китайцы УФ обзывают, чтобы загнать. Настоящие УФ - очень дорогие. На 385нм я брал по 20р за штучку, а 345 и по полтосу видел... Настоящие УФ пробовал - экспонировать надо намного больше, чем просто фиолетовым.

Так что, сами не вводите людей в заблуждение!

_________________
Linux rules! Windows must die. Здравомыслящий человек добровольно будет пользоваться мастдаем лишь в двух случаях: под дулом автомата или под влиянием анального зонда.
Я на гитхабе, в ЖЖ


Вернуться наверх
 
 Заголовок сообщения: Re: Эту плату можно сделать дома? Kolon. Шаблон под печать.
СообщениеДобавлено: Пн авг 24, 2020 21:10:57 
Друг Кота
Аватар пользователя

Карма: 197
Рейтинг сообщений: 8652
Зарегистрирован: Пн ноя 30, 2009 03:00:01
Сообщений: 43602
Откуда: Нерезиновая
Рейтинг сообщения: 0
Так что, сами не вводите людей в заблуждение!

А я не "ввожу", так написано в ДОКУМЕНТАЦИИ от фоторезиста..
Лично мне пофигу, чем засвечивать, лишь бы работало..

Сейчас у меня пять ламп по 8 ватт "чёрного света", с расстояния около 12 сантиметров ЧЕРЕЗ СТЕКЛО от сканера..


Вернуться наверх
 
 Заголовок сообщения: Re: Эту плату можно сделать дома? Kolon. Шаблон под печать.
СообщениеДобавлено: Пн авг 24, 2020 21:39:22 
Опытный кот
Аватар пользователя

Карма: 14
Рейтинг сообщений: 345
Зарегистрирован: Пт мар 28, 2014 15:01:03
Сообщений: 721
Откуда: Мончегорск Мурманской обл.
Рейтинг сообщения: 0
Eddy_Em
Вот только мозг мне не надо парить. Это вы вводите людей в заблуждение.
Нате почитайте, фото поглядите...https://radiokot.ru/forum/viewtopic.php ... rt=240Даде на фото виден фиолетовый цвет. Но фотик не правильно передает цвета, светодиоды были чисто УФ, от них свету то было мало...И не надо заливать про синие диоды. УФ это УФ, синие, это синие, со всеми вытекающими...

_________________
Я полный лох в этом деле.


Вернуться наверх
 
 Заголовок сообщения: Re: Эту плату можно сделать дома? Kolon. Шаблон под печать.
СообщениеДобавлено: Пн авг 24, 2020 22:34:01 
Собутыльник Кота
Аватар пользователя

Карма: -12
Рейтинг сообщений: -24
Зарегистрирован: Пт июл 12, 2019 22:52:01
Сообщений: 2516
Рейтинг сообщения: 0
https://eddy-em.livejournal.com/209438.html
На втором фото видно, какого они реально цвета (глазом именно как голубые и воспринимаются).

_________________
Linux rules! Windows must die. Здравомыслящий человек добровольно будет пользоваться мастдаем лишь в двух случаях: под дулом автомата или под влиянием анального зонда.
Я на гитхабе, в ЖЖ


Вернуться наверх
 
Эиком - электронные компоненты и радиодетали
 Заголовок сообщения: Re: Эту плату можно сделать дома? Kolon. Шаблон под печать.
СообщениеДобавлено: Вт авг 25, 2020 00:19:35 
Друг Кота
Аватар пользователя

Карма: 59
Рейтинг сообщений: 1576
Зарегистрирован: Вт окт 22, 2013 04:37:23
Сообщений: 3455
Откуда: Казань
Рейтинг сообщения: 0
Eddy_Em, зря спорите, на Вашем фото УФ, а не синие.

_________________
Платы для HLDI - установки лазерной засветки фоторезиста.
Фоторезист Ordyl Alpha 350
Жидкое олово для лужения плат (видео) - самое лучшее и только у меня.
Паяльные маски XV501T-4 и KSM-S6189 (5 цветов).
Заказ печатных плат - pcbsmac@gmail.com


Вернуться наверх
 
 Заголовок сообщения: Re: Эту плату можно сделать дома? Kolon. Шаблон под печать.
СообщениеДобавлено: Вт авг 25, 2020 00:54:37 
Собутыльник Кота
Аватар пользователя

Карма: -12
Рейтинг сообщений: -24
Зарегистрирован: Пт июл 12, 2019 22:52:01
Сообщений: 2516
Рейтинг сообщения: 0
smacorp, еще раз: на моем фото — обычные фиолетовые светодиоды, потому что у них максимум приходится на 405нм, а в УФ они вообще никак не светят!!!
Проверял на монохроматоре, если что.

_________________
Linux rules! Windows must die. Здравомыслящий человек добровольно будет пользоваться мастдаем лишь в двух случаях: под дулом автомата или под влиянием анального зонда.
Я на гитхабе, в ЖЖ


Вернуться наверх
 
 Заголовок сообщения: Re: Эту плату можно сделать дома? Kolon. Шаблон под печать.
СообщениеДобавлено: Вт авг 25, 2020 01:51:35 
Друг Кота
Аватар пользователя

Карма: 197
Рейтинг сообщений: 8652
Зарегистрирован: Пн ноя 30, 2009 03:00:01
Сообщений: 43602
Откуда: Нерезиновая
Рейтинг сообщения: 0
Вообще- то, изначально вопрос был про ШАБЛОН, и можно ли такую плату сделать, а не КАК её делать, для обсуждения вопроса "как работать с фоторезистом" есть другая ветка-
Способы применения пленочного фоторезиста
https://radiokot.ru/forum/viewtopic.php ... 4#p3874844


Вернуться наверх
 
 Заголовок сообщения: Re: Эту плату можно сделать дома? Kolon. Шаблон под печать.
СообщениеДобавлено: Вт авг 25, 2020 01:59:33 
Собутыльник Кота
Аватар пользователя

Карма: -12
Рейтинг сообщений: -24
Зарегистрирован: Пт июл 12, 2019 22:52:01
Сообщений: 2516
Рейтинг сообщения: 0
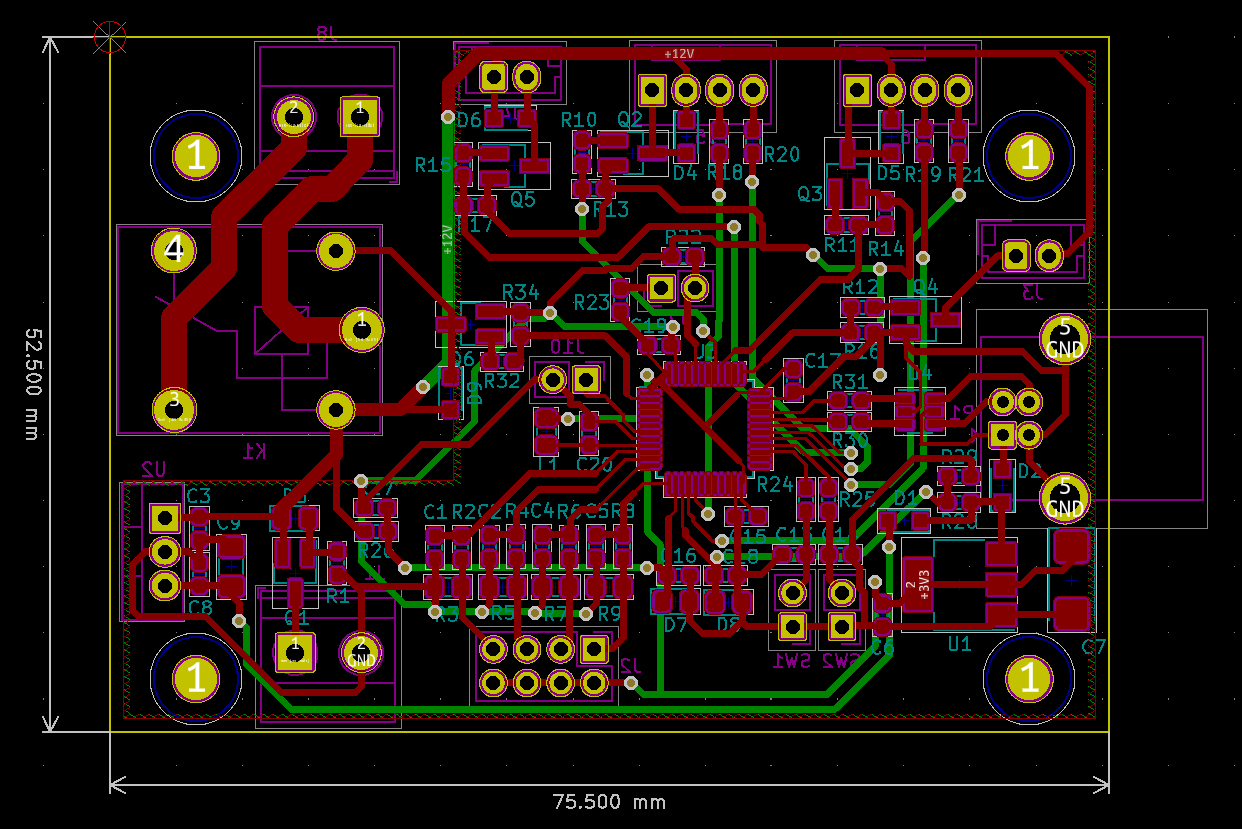
Ну так сразу же было сказано, что плата простейшая, сделать ее легко даже ЛУТом, а уж фоторезистом - вообще за милую душу. Дальше же пошел стандартный треп, к которому я с удовольствием присоединился.
Вот, сейчас себе только дорисовал платку:
Вложение:
1.png [87.1 KiB]
Скачиваний: 248

Надо бы на днях сделать на работе...

_________________
Linux rules! Windows must die. Здравомыслящий человек добровольно будет пользоваться мастдаем лишь в двух случаях: под дулом автомата или под влиянием анального зонда.
Я на гитхабе, в ЖЖ


Вернуться наверх
 
 Заголовок сообщения: Re: Эту плату можно сделать дома? Kolon. Шаблон под печать.
СообщениеДобавлено: Ср авг 26, 2020 10:51:26 
Встал на лапы

Зарегистрирован: Сб май 04, 2019 10:36:35
Сообщений: 133
Рейтинг сообщения: 0
Я автор темы. Я сделал плату. Две. Фоторезист Колон. Все получилось. Переработал ее, убрал полигоны, уширил дорожки, увеличил контактные площадки. Накатывал ламинатором 10 раз чуть тепленьким. Засвечивал энергосберегайкой с синей колбой 1,5 минуты. Фоторезист синенький становится. Ничего не отлепляется, причем даже скотчем не отдирается. Я закрывал чтобы вторую сторону стравить. Все получилось помоему. Шаблон печатал струйником, черненький он.


Вернуться наверх
 
 Заголовок сообщения: Re: Эту плату можно сделать дома? Kolon. Шаблон под печать.
СообщениеДобавлено: Вс авг 30, 2020 16:43:39 
Опытный кот
Аватар пользователя

Карма: 4
Рейтинг сообщений: 82
Зарегистрирован: Сб май 27, 2017 22:13:51
Сообщений: 801
Откуда: Нижний Новгород
Рейтинг сообщения: 0
У нас на форуме ктото платы делает


Я делаю )
https://vk.com/pcbnn


Вернуться наверх
 
Показать сообщения за:  Сортировать по:  Вернуться наверх
Начать новую тему Ответить на тему  [ Сообщений: 50 ]    , , 3

Часовой пояс: UTC + 3 часа


Вы не можете начинать темы
Вы не можете отвечать на сообщения
Вы не можете редактировать свои сообщения
Вы не можете удалять свои сообщения
Вы не можете добавлять вложения

Найти:
Перейти:  


Powered by phpBB © 2000, 2002, 2005, 2007 phpBB Group
Русская поддержка phpBB
Extended by Karma MOD © 2007—2012 m157y
Extended by Topic Tags MOD © 2012 m157y