Например TDA7294

Форум РадиоКот • Просмотр темы - CNC 1610 сверловка не совмещается с шаблоном
Форум РадиоКот
Здесь можно немножко помяукать :)

Текущее время: Вт дек 30, 2025 03:03:37

Часовой пояс: UTC + 3 часа


ПРЯМО СЕЙЧАС:



Начать новую тему Ответить на тему  [ Сообщений: 25 ]    , 2
Автор Сообщение
Не в сети
 Заголовок сообщения: Re: CNC 1610 сверловка не совмещается с шаблоном
СообщениеДобавлено: Пн окт 03, 2022 13:58:14 
Друг Кота
Аватар пользователя

Карма: 8
Рейтинг сообщений: 34
Зарегистрирован: Пн янв 26, 2009 00:10:51
Сообщений: 3531
Откуда: Москва
Рейтинг сообщения: 0
Медали: 1
Получил миской по аватаре (1)
Можно сделать тестовую плату сверления отверстий на большой плоскости. Т.е. чтобы шпиндель вправо-влево, вперед-назад побегал. Сами отверстия не сверлить, главное чтобы шпиндель перемещался. А засверлить гравером на глубину 0.1мм только первую и последнюю точку, которые по идее должны совпадать. И посмотреть, на сколько будет совпадение или расхождение. Т.е. какую погрешность даст чисто механика станка после перемещений шпинделя.


Вернуться наверх
 
Не в сети
 Заголовок сообщения: Re: CNC 1610 сверловка не совмещается с шаблоном
СообщениеДобавлено: Пн окт 03, 2022 16:50:05 
Прорезались зубы

Зарегистрирован: Вт ноя 17, 2009 12:34:02
Сообщений: 219
Рейтинг сообщения: 0
Экспорт файла картинкой я делаю для печати шаблона фр и маски. Программу выгружаю естественно через гербер. Возможно, проблема в том, что единицы измерения in, а не мм? Но G2G на миллиметры матюкается и сверловку не разводит (все в кучу).
Насчёт гайки надо проверить...

Добавлено after 8 minutes 47 seconds:
Можно сделать тестовую плату сверления отверстий на большой плоскости. Т.е. чтобы шпиндель вправо-влево, вперед-назад побегал. Сами отверстия не сверлить, главное чтобы шпиндель перемещался. А засверлить гравером на глубину 0.1мм только первую и последнюю точку, которые по идее должны совпадать. И посмотреть, на сколько будет совпадение или расхождение. Т.е. какую погрешность даст чисто механика станка после перемещений шпинделя.

Эээ.. Не совсем понял.
X 0 10 20 30 50 80 100.... 70... 0 так что ли?
Если да, то я так столик выбирал, совпадает до нуля практически


Вернуться наверх
 
Не в сети
 Заголовок сообщения: Re: CNC 1610 сверловка не совмещается с шаблоном
СообщениеДобавлено: Вт окт 04, 2022 09:13:18 
Друг Кота
Аватар пользователя

Карма: 8
Рейтинг сообщений: 34
Зарегистрирован: Пн янв 26, 2009 00:10:51
Сообщений: 3531
Откуда: Москва
Рейтинг сообщения: 0
Медали: 1
Получил миской по аватаре (1)
Цитата:
Эээ.. Не совсем понял.


Ну просто любую плату нарисовать и попробовать ее профрезеровать или сверлить не касаясь поверхности фрезой. Поднять шпиндель на 1-2 мм над платой. Перед этим отметить нулевую точку (гравером отметить на 0.1мм) начало фрезеровки. А после фрезеровки проверить насколько совпадает конечный ноль с нулевой точкой в начале фрезеровки. И какие есть отклонения по Х и У.


Вернуться наверх
 
Не в сети
 Заголовок сообщения: Re: CNC 1610 сверловка не совмещается с шаблоном
СообщениеДобавлено: Чт дек 08, 2022 19:10:03 
Прорезались зубы

Зарегистрирован: Вт ноя 17, 2009 12:34:02
Сообщений: 219
Рейтинг сообщения: 0
Короче, посоны, проблема была вот в чем.
Я делал шаблоны через фотошоп, выгружая картинку из гербера в пнг.
Сегодня попробовал печатать из протеуса напрямую на принтер и случайно установил метрическую систему при экспорте гербера.

И получилось! Все отверстия на своих местах!
Правда не могу сообразить как печатать оба слоя сразу...

А ещё блинский G2g не понимает метрическую систему на сверловках, сгребая все в кучу. Как это пофиксить?


Вернуться наверх
 
Эиком - электронные компоненты и радиодетали
Не в сети
 Заголовок сообщения: Re: CNC 1610 сверловка не совмещается с шаблоном
СообщениеДобавлено: Вт янв 24, 2023 12:05:36 
Прорезались зубы
Аватар пользователя

Карма: 5
Рейтинг сообщений: 30
Зарегистрирован: Пн июл 04, 2016 16:51:22
Сообщений: 234
Откуда: Россия, Омск
Рейтинг сообщения: 0
Если в Proteus'е - то так:
1. Экспортируете в GERBER. Открываете этот же файл.
2. Находите тонкие линии, заливающие полигоны (если есть) - они толщиной в 2.5th. Их нужно изменить хотя бы до 3.5th, чтобы не получить серое поле вместо чёрной/белой заливки на месте полигона.
3. Выбираете послойно Top Copper, копируете/переносите на свободное место (не забываете отрезкалировать). Так же копируете Bottom Copper (зеркалировать не надо).
4. Выбираете место, которое хотите вывести на печать.
5. Печатаете.
6. Profit!

Спойлер
Вложение:
Комментарий к файлу: Плата в редакторе
Screenshot_20230124_145921.png [13.98 KiB]
Скачиваний: 30

Вложение:
Комментарий к файлу: Генерируем Gerber
Screenshot_20230124_150009.png [5.58 KiB]
Скачиваний: 22

Вложение:
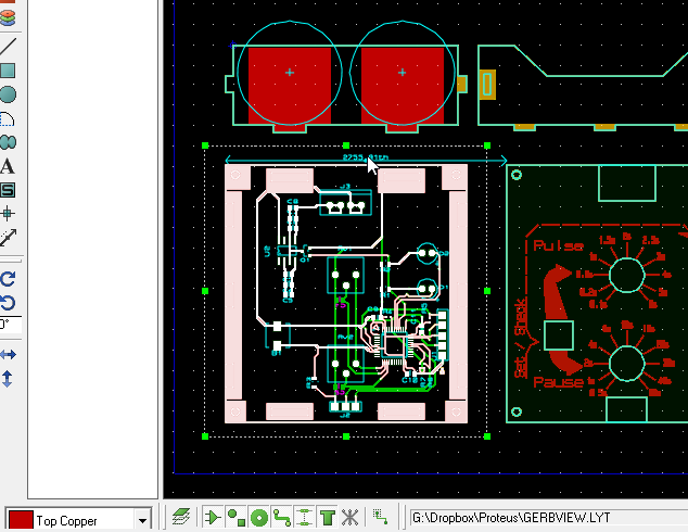
Комментарий к файлу: Выбираем один слой (Top Copper)
Screenshot_20230124_150107.png [39.72 KiB]
Скачиваний: 21

Вложение:
Комментарий к файлу: Выбираем "Установить зону печати"
Screenshot_20230124_150236.png [30.23 KiB]
Скачиваний: 23

Вложение:
Комментарий к файлу: Печатаем
Screenshot_20230124_150253.png [28.11 KiB]
Скачиваний: 24


Вернуться наверх
 
Показать сообщения за:  Сортировать по:  Вернуться наверх
Начать новую тему Ответить на тему  [ Сообщений: 25 ]    , 2

Часовой пояс: UTC + 3 часа


Кто сейчас на форуме

Сейчас этот форум просматривают: нет зарегистрированных пользователей и гости: 19


Вы не можете начинать темы
Вы не можете отвечать на сообщения
Вы не можете редактировать свои сообщения
Вы не можете удалять свои сообщения
Вы не можете добавлять вложения

Найти:
Перейти:  


Powered by phpBB © 2000, 2002, 2005, 2007 phpBB Group
Русская поддержка phpBB
Extended by Karma MOD © 2007—2012 m157y
Extended by Topic Tags MOD © 2012 m157y