Например TDA7294

Форум РадиоКот • Просмотр темы - Полумост DC/DC 4000w (80в-50а)
Форум РадиоКот
Здесь можно немножко помяукать :)

Текущее время: Сб ноя 01, 2025 15:08:03

Часовой пояс: UTC + 3 часа


ПРЯМО СЕЙЧАС:



Начать новую тему Ответить на тему  [ Сообщений: 47 ]  1, ,  
Автор Сообщение
Не в сети
 Заголовок сообщения: Полумост DC/DC 4000w (80в-50а)
СообщениеДобавлено: Сб июн 08, 2013 22:18:05 
Грызет канифоль
Аватар пользователя

Карма: -3
Рейтинг сообщений: 3
Зарегистрирован: Пт май 14, 2010 15:26:14
Сообщений: 266
Рейтинг сообщения: 0
Здравствуйте Коты!

Вопрос для опытных:
Проектирую полумост на 4000w и столкнулся с проблемой (высокочастотного звана на ключах порядка 100Mhz фонит в FM диапазоне (радио на аккумуляторах)) снаберный конденсатор стоит на входе питания силового блока 0,22 мкф. без резистора.
Затягивание фронтов помогает отчасти минимизировать ситуацию (бесконечно затягивать не получится греются феты irfp4668) сам силовой блок разведен правильно, компоновка плотная расстояния короткие, дорожки широкие, феты зашунтированы диодами Шотками, (фронты фетов 120нс)
Использовал различные номиналы и сердечники дросселя (дело не в нем).
Дед тайм есть с подстройкой.
Щуп осциллографа откалиброван и не звенит.
Как исправить положение?
Стоит попробовать ферритовые бусинки на ноги фетов?
По личному опыту подскажите какой стоит поставить снаббер. (схемы прилагаю)
Что я мог не учесть или пропустил?

:dont_know:


Вложения:
98p3.jpg [33.79 KiB]
Скачиваний: 904
2013.06.08(23-13-56).jpg [37.63 KiB]
Скачиваний: 560
Вернуться наверх
 
Не в сети
 Заголовок сообщения: Re: Полумост DC/DC 4000w (80в-50а)
СообщениеДобавлено: Вс июн 09, 2013 16:20:46 
Друг Кота
Аватар пользователя

Карма: 146
Рейтинг сообщений: 6062
Зарегистрирован: Чт июн 04, 2009 21:06:49
Сообщений: 36292
Откуда: г.Мариинск
Рейтинг сообщения: 1
Медали: 1
Лучший человек Форума 2017 (1)
Стоит попробовать бусинки на стоках транзисторов. Могут звенеть ещё и выходные диоды попробовать временно без них.

_________________
Тем кого не устаревает наличия ошибок в моем тексте, оставляю права не пользоваться моими советами или просто не читать мои сообщения.


Вернуться наверх
 
Не в сети
 Заголовок сообщения: Re: Полумост DC/DC 4000w (80в-50а)
СообщениеДобавлено: Вс июн 09, 2013 19:36:26 
Грызет канифоль
Аватар пользователя

Карма: -3
Рейтинг сообщений: 3
Зарегистрирован: Пт май 14, 2010 15:26:14
Сообщений: 266
Рейтинг сообщения: 0
Без диодов Шотки стало еще хуже (встроенные диоды некуда не годятся).
Если бусинки, мне доступны такие FSRH044050RNB00B по параметрам подходят?


Вложения:
L0150S0501FSRH.pdf [105.25 KiB]
Скачиваний: 368
Вернуться наверх
 
Не в сети
 Заголовок сообщения: Re: Полумост DC/DC 4000w (80в-50а)
СообщениеДобавлено: Вс июн 09, 2013 20:24:54 
Друг Кота
Аватар пользователя

Карма: 93
Рейтинг сообщений: 2154
Зарегистрирован: Сб май 05, 2012 20:19:55
Сообщений: 4961
Откуда: Минск
Рейтинг сообщения: 1
Подходят. Возможно, придётся одеть их на все 3 вывода фета, но тут уж лучше по месту ориентироваться.

_________________
Прибор, защищённый предохранителем, сгорает первым, защитив предохранитель. Закон Мерфи.


Вернуться наверх
 
Эиком - электронные компоненты и радиодетали
Не в сети
 Заголовок сообщения: Re: Полумост DC/DC 4000w (80в-50а)
СообщениеДобавлено: Вс июн 09, 2013 20:33:59 
Друг Кота
Аватар пользователя

Карма: 146
Рейтинг сообщений: 6062
Зарегистрирован: Чт июн 04, 2009 21:06:49
Сообщений: 36292
Откуда: г.Мариинск
Рейтинг сообщения: 0
Медали: 1
Лучший человек Форума 2017 (1)
А выходные диоды, на вторичной стороне не пробовали отсоединять.

_________________
Тем кого не устаревает наличия ошибок в моем тексте, оставляю права не пользоваться моими советами или просто не читать мои сообщения.


Вернуться наверх
 
Не в сети
 Заголовок сообщения: Re: Полумост DC/DC 4000w (80в-50а)
СообщениеДобавлено: Вс июн 09, 2013 21:15:19 
Грызет канифоль
Аватар пользователя

Карма: -3
Рейтинг сообщений: 3
Зарегистрирован: Пт май 14, 2010 15:26:14
Сообщений: 266
Рейтинг сообщения: 0
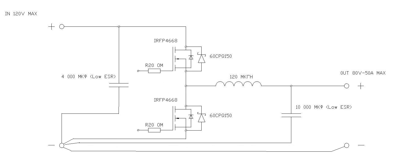
В схеме нет первичек - вторичек)))
Прилагаю схемку.

Есть и положительные результаты убрал всплеск наведенный емкостью Миллера. на нижнем плече. (пришлось использовать активное подавление - все остальные методы это компромисс). Рекомендую! :)


Вложения:
2013.06.06(22-24-51).jpg [52.74 KiB]
Скачиваний: 834
Схема.jpg [67.78 KiB]
Скачиваний: 826
Вернуться наверх
 
Не в сети
 Заголовок сообщения: Re: Полумост DC/DC 4000w (80в-50а)
СообщениеДобавлено: Вт июн 11, 2013 11:21:16 
Грызет канифоль
Аватар пользователя

Карма: -3
Рейтинг сообщений: 3
Зарегистрирован: Пт май 14, 2010 15:26:14
Сообщений: 266
Рейтинг сообщения: 0
Бусинок не оказалось в наличии.

Поставщик предложил такие варианты.
Есть наша:3,5х1,5х3,2 Марка 800ВНРП ( наша посл. разработка из помехозащ.). Довольно дорогая ( от 100шт -5р).
Можно попробовать 4,5х1,5х4,5 50ВН ( от 1000шт. 3р.)
Есть импорт 3,5х1,3х13 850НН (от 100шт 4р от1000 3,5р.)
Есть наша 2,75х1,2х4 2000НМ Совсем дешевая ( 1р от 1000шт.

Какой вариант попробовать?
Интересуют ваши соображения и доводы.
:idea:


Вернуться наверх
 
Не в сети
 Заголовок сообщения: Re: Полумост DC/DC 4000w (80в-50а)
СообщениеДобавлено: Вт июн 11, 2013 12:01:17 
Друг Кота
Аватар пользователя

Карма: 146
Рейтинг сообщений: 6062
Зарегистрирован: Чт июн 04, 2009 21:06:49
Сообщений: 36292
Откуда: г.Мариинск
Рейтинг сообщения: 1
Медали: 1
Лучший человек Форума 2017 (1)
Бусинки делают из феррита с большой проницаемостью 5000-10000. Их задача не вносить дополнительную индуктивность, а облегчить коммутацию избавится от больших импульсных токов.
Она работает следующим образом. В момент открывания транзистора вывод с бусенкой имеет большое сопротивление и транзистор открывается без больших импульсных токов. Потом бусинка насыщается, индуктивность вывода падает, и она перестаёт влиять до следующего открытия транзистора.
Так что надо выбирать материал с большой проницаемостью.

_________________
Тем кого не устаревает наличия ошибок в моем тексте, оставляю права не пользоваться моими советами или просто не читать мои сообщения.


Вернуться наверх
 
Не в сети
 Заголовок сообщения: Re: Полумост DC/DC 4000w (80в-50а)
СообщениеДобавлено: Вт июн 11, 2013 12:49:27 
Грызет канифоль
Аватар пользователя

Карма: -3
Рейтинг сообщений: 3
Зарегистрирован: Пт май 14, 2010 15:26:14
Сообщений: 266
Рейтинг сообщения: 0
Я вот думаю как "Бусинка" борется с звоном транзистора вызванным после открытия и закрытия (раскаченный контур).
из документации указывают частоту эффективную порядка 100Mhz, но это странно так там явно есть диапазон работы и график зависимости от частоты. производитель просто умалчивает об этом(((
И давайте вспомним что размер тоже имеет значение!
И как тут разобраться какой лучше!?
Марка
800ВНРП
850НН - (думаю этот)
2000НМ
:tea:
Тема открыта...

Справка:
Фильтр, установленный на одиночный (одножильный, однофазный) провод. В этом случае, в зависимости от марки феррита и интересуемого частотного диапазона заграждения, он работает как:

Индуктивность. ВЧ мощность отражается обратно в кабель.
Поглотитель. ВЧ мощность рассеивается в феррите, что более предпочтительно.
Смешанный режим.


Вернуться наверх
 
Не в сети
 Заголовок сообщения: Re: Полумост DC/DC 4000w (80в-50а)
СообщениеДобавлено: Вт июн 11, 2013 16:18:27 
Друг Кота
Аватар пользователя

Карма: 93
Рейтинг сообщений: 2154
Зарегистрирован: Сб май 05, 2012 20:19:55
Сообщений: 4961
Откуда: Минск
Рейтинг сообщения: 0
Из всего предложенного наиболее подходит 800ВНРП. Кроме высокой проницаемости, которая, кстати, и не всегда высокая, феррит для данного применения должен иметь довольно ощутимые потери на частоте, с которой предполагается бороться. Зачастую эти потери обозначаются как сопротивление бусины на частоте 100 мГц. (Есть бусины на 50 Ом, на 100 и т.п.)
Остальные предложенные ферриты могут и не справится со звоном, а просто сместить его частоту ниже. А могут и справится. Гадать тяжко в этом деле. Но что они не предназначены для поглощающих фильтров ЭМИ - это точно.

_________________
Прибор, защищённый предохранителем, сгорает первым, защитив предохранитель. Закон Мерфи.


Вернуться наверх
 
Не в сети
 Заголовок сообщения: Re: Полумост DC/DC 4000w (80в-50а)
СообщениеДобавлено: Вт июн 11, 2013 16:32:16 
Грызет канифоль
Аватар пользователя

Карма: -3
Рейтинг сообщений: 3
Зарегистрирован: Пт май 14, 2010 15:26:14
Сообщений: 266
Рейтинг сообщения: 0
Серый Волк + принимаю совет.
Выбор сделан - будем ждать чуда?
Всем интересно?


Вернуться наверх
 
Не в сети
 Заголовок сообщения: Re: Полумост DC/DC 4000w (80в-50а)
СообщениеДобавлено: Ср июн 12, 2013 19:27:59 
Друг Кота
Аватар пользователя

Карма: 93
Рейтинг сообщений: 2154
Зарегистрирован: Сб май 05, 2012 20:19:55
Сообщений: 4961
Откуда: Минск
Рейтинг сообщения: 0
zybex писал(а):
Выбор сделан - будем ждать чуда?
Ну можно и подождать, чего уж нет :)) Хотя мне всё-же интересно было бы взглянуть на топологию ПП преобразователя, на всякий случай :wink:

_________________
Прибор, защищённый предохранителем, сгорает первым, защитив предохранитель. Закон Мерфи.


Вернуться наверх
 
Не в сети
 Заголовок сообщения: Re: Полумост DC/DC 4000w (80в-50а)
СообщениеДобавлено: Чт июн 13, 2013 03:21:04 
Грызет канифоль
Аватар пользователя

Карма: -3
Рейтинг сообщений: 3
Зарегистрирован: Пт май 14, 2010 15:26:14
Сообщений: 266
Рейтинг сообщения: 0
Печатка заводская 2х сторонняя (на ней все что описывалось выше) - проблем не имеет, ПП есть только для людей кто в проекте заинтересованы и через личку (имеет свои хитрости).
Попробовал бусинки с высокой проницаемостью на затвор (2000) - полная "туфта" - слишком сильно корежит сигнал и начались проблемы с активным подавлением - а оно нам не надо, на силовые ноги не ставил и так все ясно. Заказал бусы нормальные - жду.


Вернуться наверх
 
Не в сети
 Заголовок сообщения: Re: Полумост DC/DC 4000w (80в-50а)
СообщениеДобавлено: Чт июн 13, 2013 06:52:07 
Друг Кота
Аватар пользователя

Карма: 146
Рейтинг сообщений: 6062
Зарегистрирован: Чт июн 04, 2009 21:06:49
Сообщений: 36292
Откуда: г.Мариинск
Рейтинг сообщения: 0
Медали: 1
Лучший человек Форума 2017 (1)
А в затворе они зачем? Обычно их ставят в сток.

_________________
Тем кого не устаревает наличия ошибок в моем тексте, оставляю права не пользоваться моими советами или просто не читать мои сообщения.


Вернуться наверх
 
Не в сети
 Заголовок сообщения: Re: Полумост DC/DC 4000w (80в-50а)
СообщениеДобавлено: Чт июн 13, 2013 18:04:31 
Грызет канифоль
Аватар пользователя

Карма: -3
Рейтинг сообщений: 3
Зарегистрирован: Пт май 14, 2010 15:26:14
Сообщений: 266
Рейтинг сообщения: 0
Попробовал разные варианты большая проницаемость не пошла в данном случае.


Вернуться наверх
 
Не в сети
 Заголовок сообщения: Re: Полумост DC/DC 4000w (80в-50а)
СообщениеДобавлено: Чт июн 13, 2013 20:21:36 
Друг Кота
Аватар пользователя

Карма: 93
Рейтинг сообщений: 2154
Зарегистрирован: Сб май 05, 2012 20:19:55
Сообщений: 4961
Откуда: Минск
Рейтинг сообщения: 0
zybex писал(а):
ПП есть только для людей кто в проекте заинтересованы и через личку
Можешь и в личку бросить. А можешь и не бросить, я то точно не обижусь, т.к. заинтересованность с твоей стороны :))
Телекот писал(а):
Обычно их ставят в сток.
В мощных заводских инверторах встречались бусины и на всех трёх выводах, так что не всё так однозначно. Но ставить бусину чисто в затвор, согласен - глупо.

_________________
Прибор, защищённый предохранителем, сгорает первым, защитив предохранитель. Закон Мерфи.


Вернуться наверх
 
Не в сети
 Заголовок сообщения: Re: Полумост DC/DC 4000w (80в-50а)
СообщениеДобавлено: Пт июн 21, 2013 19:57:39 
Грызет канифоль
Аватар пользователя

Карма: -3
Рейтинг сообщений: 3
Зарегистрирован: Пт май 14, 2010 15:26:14
Сообщений: 266
Рейтинг сообщения: 0
Наконец поставил долгожданные "бусинки" Результаты оказались вот такие!
1) Вариант (полумост без шунтирующих диодов на стоках бусы). - жуткие выбросы по минусу, из + ВЧ шума нет.
2) Вариант (полумост без шунтирующих диодов на верхнем плече бусы в стоке на нижнем на истоке). шума ВЧ нет но есть выбросы в плюсовой части.

Как добиться приемлемых результатов? по графикам вижу что бусы работают!


Вложения:
H-B_кольца_3ноге_нижнего_2_нога_верхнего 2 вариант.jpg [122.69 KiB]
Скачиваний: 559
H-B_кольца в стоках_без _диодов 1 вариант.jpg [130.77 KiB]
Скачиваний: 364
Вернуться наверх
 
Не в сети
 Заголовок сообщения: Re: Полумост DC/DC 4000w (80в-50а)
СообщениеДобавлено: Пт июн 21, 2013 21:05:00 
Друг Кота
Аватар пользователя

Карма: 93
Рейтинг сообщений: 2154
Зарегистрирован: Сб май 05, 2012 20:19:55
Сообщений: 4961
Откуда: Минск
Рейтинг сообщения: 0
На все три ноги обоих ключей пробовал?
zybex писал(а):
Результаты оказались вот такие!
Точки съёма результатов?

_________________
Прибор, защищённый предохранителем, сгорает первым, защитив предохранитель. Закон Мерфи.


Вернуться наверх
 
Не в сети
 Заголовок сообщения: Re: Полумост DC/DC 4000w (80в-50а)
СообщениеДобавлено: Пт июн 21, 2013 22:46:29 
Вымогатель припоя

Карма: 2
Рейтинг сообщений: 13
Зарегистрирован: Ср окт 05, 2011 18:40:18
Сообщений: 563
Рейтинг сообщения: 0
Так можно все попалить, с такими экспериментами. Добавлять паразитную индуктивность к уже имеющейся -зачем? Оно при включении смягчает бросок тока перезарядки емкостей полумоста, но при выключении выброс напряжения увеличивает.Есть моделька бака с демпфером - посмотрите может сгодится. Кстати новая линейка инфинеоновских мосфетов для хард-свитч в четырехногом корпусе 247 - отдельно выведен соурс с кристалла для драйвера. А вы бусы....
Вложение:
Chopper_.rar [877 байт]
Скачиваний: 206


Вернуться наверх
 
Не в сети
 Заголовок сообщения: Re: Полумост DC/DC 4000w (80в-50а)
СообщениеДобавлено: Сб июн 22, 2013 05:26:35 
Грызет канифоль
Аватар пользователя

Карма: -3
Рейтинг сообщений: 3
Зарегистрирован: Пт май 14, 2010 15:26:14
Сообщений: 266
Рейтинг сообщения: 0
Точки съема осциллограмм - 3 нога верхнего плеча и силовой "земли".


Вернуться наверх
 
Показать сообщения за:  Сортировать по:  Вернуться наверх
Начать новую тему Ответить на тему  [ Сообщений: 47 ]  1, ,  

Часовой пояс: UTC + 3 часа


Кто сейчас на форуме

Сейчас этот форум просматривают: andrej2871 и гости: 40


Вы не можете начинать темы
Вы не можете отвечать на сообщения
Вы не можете редактировать свои сообщения
Вы не можете удалять свои сообщения
Вы не можете добавлять вложения

Найти:
Перейти:  


Powered by phpBB © 2000, 2002, 2005, 2007 phpBB Group
Русская поддержка phpBB
Extended by Karma MOD © 2007—2012 m157y
Extended by Topic Tags MOD © 2012 m157y