Например TDA7294

Форум РадиоКот • Просмотр темы - Простое зарядное устройство
Форум РадиоКот
Здесь можно немножко помяукать :)

Текущее время: Ср янв 21, 2026 22:09:07

Часовой пояс: UTC + 3 часа


ПРЯМО СЕЙЧАС:



Начать новую тему Ответить на тему  [ Сообщений: 19 ] 
Автор Сообщение
Не в сети
 Заголовок сообщения: Простое зарядное устройство
СообщениеДобавлено: Пн фев 15, 2016 09:23:07 
Открыл глаза

Зарегистрирован: Пн ноя 23, 2015 04:21:05
Сообщений: 43
Рейтинг сообщения: 0
Здравствуйте уважаемые форумчане.
Starichok51 все же без темы новой никак, надо все таки как то разобраться с этой схемой.
Предистория такая, что понадобилось сделать зарядку на 4А 15В. Транс подходящий был. А вот схему сам рисовал в мультислиме, два компоратора. Стабилизация тока и напряжения в паралель. все не хило работает. и нагрузку держит и кз, моторы норм подключал. Но вот подстава, в диапазоне 40-60% ручки потенциометра тока, появляется небольшой звон на силовом транзисторе. Че это и откуда.
Ребят помогите подлечить схему, очень хочется что бы заработала как положено.

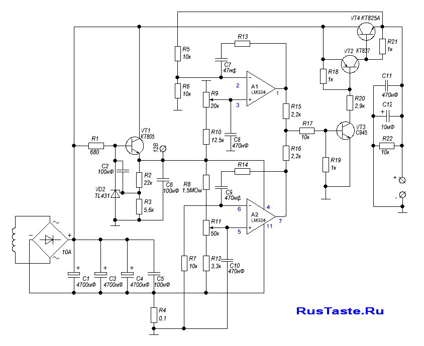
Вот схема
Вложение:
00049_1_1.JPG [85.84 KiB]
Скачиваний: 1470


и ссылка на блог, где расписывал как собиралhttp://rustaste.ru/easy-charger-with-their-hands.html
Starichok51 если надо чуть позже сотру ссылку, щас для ознакомления пусть будет ладно.


Вернуться наверх
 
Не в сети
 Заголовок сообщения: Re: Простое зарядное устройство
СообщениеДобавлено: Вт фев 16, 2016 17:40:48 
Поставщик валерьянки для Кота

Карма: 4
Рейтинг сообщений: 210
Зарегистрирован: Сб май 07, 2011 17:52:59
Сообщений: 2466
Рейтинг сообщения: 0
а в мультислиме схема устойчиво работала? :))) чем мешает звон и как он проявляется?

_________________
душа человеческая темна и с легкостью обращается ко злу


Вернуться наверх
 
Не в сети
 Заголовок сообщения: Re: Простое зарядное устройство
СообщениеДобавлено: Вт фев 16, 2016 17:53:23 
Друг Кота
Аватар пользователя

Карма: 146
Рейтинг сообщений: 6068
Зарегистрирован: Чт июн 04, 2009 21:06:49
Сообщений: 36293
Откуда: г.Мариинск
Рейтинг сообщения: 0
Медали: 1
Лучший человек Форума 2017 (1)
Посмотри осциллографом на выходах ОУ, вероятно какой то возбуждается. Подбирай частотную коррекцию того ОУ. Странное включение ОУ . Обычно ОУ в таких блоках работают по очереди, а у вас они насилуют друг друга.

_________________
Тем кого не устаревает наличия ошибок в моем тексте, оставляю права не пользоваться моими советами или просто не читать мои сообщения.


Вернуться наверх
 
Не в сети
 Заголовок сообщения: Re: Простое зарядное устройство
СообщениеДобавлено: Ср фев 17, 2016 20:29:24 
Открыл глаза

Зарегистрирован: Пн ноя 23, 2015 04:21:05
Сообщений: 43
Рейтинг сообщения: 0
charchyard В слиме норм работало. щас слим пустил появляются выбросы когда сбрасываю нагрузку. как то эмулирует по дебильному. Звон ну как звон. Свист можно назвать. не знаю как правильно но этого не должно быть в любом случае
Телекот увы нет его и походу пока не появится нет смысла рыпаться :(

Воюют, да. Я об этом думал. хотел развязать их, вместо R 16 ставил диод. Но под нагрузкой с частотой 2р в 1сек мигала лампа. И решил оставить резистор. щас хочу попробовать вместо R15 сунуть диод, посмотрю че выйдет.

И еще есть идея сделать каскадное включение оу, никакой войны. Щас на испытании такой вариант
Стабилизатор напряжения работает толькко если с выхода ОУ тока, есть положительное напряжение. Кажется схема будет резвей
Схема включения каскадом
Вложение:
00049_1_1_1.JPG [76.94 KiB]
Скачиваний: 1226


Вернуться наверх
 
Эиком - электронные компоненты и радиодетали
Не в сети
 Заголовок сообщения: Re: Простое зарядное устройство
СообщениеДобавлено: Ср фев 17, 2016 20:53:48 
Открыл глаза

Зарегистрирован: Пн ноя 23, 2015 04:21:05
Сообщений: 43
Рейтинг сообщения: 0
Кстати по схеме C12 не правильно подключен. Это просто опечатка в Splan, в жизни как положенно. Надо исправить в файле, а то так и забуду :))


Вернуться наверх
 
Не в сети
 Заголовок сообщения: Re: Простое зарядное устройство
СообщениеДобавлено: Ср фев 17, 2016 21:28:23 
Друг Кота
Аватар пользователя

Карма: 146
Рейтинг сообщений: 6068
Зарегистрирован: Чт июн 04, 2009 21:06:49
Сообщений: 36293
Откуда: г.Мариинск
Рейтинг сообщения: 0
Медали: 1
Лучший человек Форума 2017 (1)
Тогда задержка распространения сигнала в токовом канале будет большой и возможны возбуды.
Развязать можно так.
Изображение
Можно применить компараторы с открытым коллектором, тогда диоды не нужны.

_________________
Тем кого не устаревает наличия ошибок в моем тексте, оставляю права не пользоваться моими советами или просто не читать мои сообщения.


Вернуться наверх
 
Не в сети
 Заголовок сообщения: Re: Простое зарядное устройство
СообщениеДобавлено: Ср фев 17, 2016 22:02:29 
Открыл глаза

Зарегистрирован: Пн ноя 23, 2015 04:21:05
Сообщений: 43
Рейтинг сообщения: 0
Телекот Ага любопытненько. А не проще ли, вместо R15 диод как я предлогал?? получится в принципи то же самое, только деталек меньше. или есть свои плюсы от такого включения?
Простите за не грамотность в радиодебрях, я только учусь изобретать :))


Вернуться наверх
 
Не в сети
 Заголовок сообщения: Re: Простое зарядное устройство
СообщениеДобавлено: Ср фев 17, 2016 22:06:08 
Открыл глаза

Зарегистрирован: Пн ноя 23, 2015 04:21:05
Сообщений: 43
Рейтинг сообщения: 0
Телекот хотя если подключить как предложили вы, то получается на базу не поступают помехи с оу? Чистота выхода зависит от качества ИОН-а


Вернуться наверх
 
Не в сети
 Заголовок сообщения: Re: Простое зарядное устройство
СообщениеДобавлено: Ср фев 17, 2016 22:31:32 
Друг Кота
Аватар пользователя

Карма: 146
Рейтинг сообщений: 6068
Зарегистрирован: Чт июн 04, 2009 21:06:49
Сообщений: 36293
Откуда: г.Мариинск
Рейтинг сообщения: 0
Медали: 1
Лучший человек Форума 2017 (1)
rustaste писал(а):
А не проще ли, вместо R15 диод как я предлогал?? получится в принципи то же самое, только деталек меньше. или есть свои плюсы от такого включения?
Тогда всё ровно нельзя исключить их противостояния. Когда диод будет открыт они также само будут насиловать друг друга.

_________________
Тем кого не устаревает наличия ошибок в моем тексте, оставляю права не пользоваться моими советами или просто не читать мои сообщения.


Вернуться наверх
 
Не в сети
 Заголовок сообщения: Re: Простое зарядное устройство
СообщениеДобавлено: Ср фев 17, 2016 23:33:06 
Поставщик валерьянки для Кота

Карма: 4
Рейтинг сообщений: 210
Зарегистрирован: Сб май 07, 2011 17:52:59
Сообщений: 2466
Рейтинг сообщения: 0
а R13/R14 какого номинала?

_________________
душа человеческая темна и с легкостью обращается ко злу


Вернуться наверх
 
Не в сети
 Заголовок сообщения: Re: Простое зарядное устройство
СообщениеДобавлено: Чт фев 18, 2016 11:28:48 
Открыл глаза

Зарегистрирован: Пн ноя 23, 2015 04:21:05
Сообщений: 43
Рейтинг сообщения: 0
charchyard стояли вместо их резисторы простые, потом переменные, а щас никаких. только емкости номиналами по схеме.
Телекот Ясно понятно. Вариант с диодами самый лучший, но...
Сегодня пол ночи в поисках нужной информации о пи регуляторах и стабилизаторах напряжения, привели меня в лабораторию дока Тыка, где я нашел свою схему уже в работе. Указано было что схема с радиокота, есть ссылка на статью эту? схему прилагаю


Вложения:
ПИДБП V16_6 (16).GIF [30.15 KiB]
Скачиваний: 1385
Вернуться наверх
 
Не в сети
 Заголовок сообщения: Re: Простое зарядное устройство
СообщениеДобавлено: Чт фев 18, 2016 12:04:05 
Открыл глаза

Зарегистрирован: Пн ноя 23, 2015 04:21:05
Сообщений: 43
Рейтинг сообщения: 0
Отрисовал схему в слиме. Только оставил силовую часть неизменной
1.Небольшие выбросы при сбросе нагрузки, но по модуляции они длятся сотую часть секунды, что фигня по сравнению с тем что было.
2.ТОк стабильный не прыгает как раньше.
3. Запускаю под нагрузкой, делаю КЗ и отпускаю. Раньше лампочка перегорала от броска в 19В, а щас не успевает. Значит схема быстрее стала.

Еще любопытненько как себя поведет с полевиками в силовых цепях. Хочу взять 30В 40А с питальника Vcore с материнской платы. Штуки 2-3, так как эксперимент с одной IRF44 был неудачен. Для лучшего теплоотвода напаяю на медную пласнину и на радиатор.

Все повалил в мастерскую, на боевые подвиги :kill: :))


Вернуться наверх
 
Не в сети
 Заголовок сообщения: Re: Простое зарядное устройство
СообщениеДобавлено: Пт фев 19, 2016 04:50:11 
Вымогатель припоя

Карма: 12
Рейтинг сообщений: 180
Зарегистрирован: Вс окт 06, 2013 06:33:40
Сообщений: 664
Рейтинг сообщения: 0
Ваша схема удивительным образом похожа на Простой и доступный БП.
Причем многие собравшие его тоже сталкивались с возбуждением. Соответственно, и методы борьбы те же. Подбор номиналов цепочек коррекции ОУ, изменение разводки платы. Ещё были рекомендации включить в цепь базы регулирующего транзистора резистор в несколько ом или ферритовую бусину.
У вас, кстати, нарисован транзистор не того типа, либо схема должна быть другой.


Вернуться наверх
 
Не в сети
 Заголовок сообщения: Re: Простое зарядное устройство
СообщениеДобавлено: Пт фев 19, 2016 18:24:16 
Поставщик валерьянки для Кота

Карма: 4
Рейтинг сообщений: 210
Зарегистрирован: Сб май 07, 2011 17:52:59
Сообщений: 2466
Рейтинг сообщения: 0
Цитата:
Значит схема быстрее стала
ну ещё б :))) в первой схеме интегрирующие конденсаторы по 0,047u и 0,47u стояли, а в последней 100 и 500пФ. а поскольку они в цепи ООС операционника с Ку ~ 90dB, то их емкость увеличилась на несколько порядков, например стала 47u и 470u. отсюда ноги всплесков растут.

_________________
душа человеческая темна и с легкостью обращается ко злу


Вернуться наверх
 
Не в сети
 Заголовок сообщения: Re: Простое зарядное устройство
СообщениеДобавлено: Пн фев 22, 2016 21:59:56 
Открыл глаза

Зарегистрирован: Пн ноя 23, 2015 04:21:05
Сообщений: 43
Рейтинг сообщения: 0
Dr. West Спасибо за ссылку, эта тот форум что нужен был.
ничего удивительного, два стабилизатора тока :) Изменение цепей в обратной связи сделали свое дело) схема стабильней стала, пропали броски тока, пропал звон

Цитата:
У вас, кстати, нарисован транзистор не того типа, либо схема должна быть другой.

Не понял вас

charchyard буду знать, спасибо большее :))

Вообще всем спасибо огромное, кто откликнулся.


Вернуться наверх
 
Не в сети
 Заголовок сообщения: Re: Простое зарядное устройство
СообщениеДобавлено: Вт фев 23, 2016 07:32:40 
Вымогатель припоя

Карма: 12
Рейтинг сообщений: 180
Зарегистрирован: Вс окт 06, 2013 06:33:40
Сообщений: 664
Рейтинг сообщения: 0
На схеме в первом посте VT4 нарисован npn транзистор, а подписан как КТ825 (pnp). Опечатка.


Вернуться наверх
 
Не в сети
 Заголовок сообщения: Re: Простое зарядное устройство
СообщениеДобавлено: Чт фев 25, 2016 02:13:10 
Открыл глаза

Зарегистрирован: Пн ноя 23, 2015 04:21:05
Сообщений: 43
Рейтинг сообщения: 0
Dr. West все верно, ошибся. Там кт827 стоит. На кт819 надо заменить! Пока нет их, жаль.

Кстати сегодня на кт825 собрал ещё одну зарядку, Осталось в корпус поместить.
Только подключил усилители друг за другом! Что паралельно., что последовательно. Схемы работают замечательно. Почему то фото с телефона не заливаются

кстати, посмотрев на структуру составного транзистора, подумал, а не исключить ли кт 837 из схемы, а вместо c945 поставить кт829 или 805. По идеи должно работать норм.
Завтра попробую)


Вернуться наверх
 
Не в сети
 Заголовок сообщения: Re: Простое зарядное устройство
СообщениеДобавлено: Чт фев 25, 2016 04:33:20 
Вымогатель припоя

Карма: 12
Рейтинг сообщений: 180
Зарегистрирован: Вс окт 06, 2013 06:33:40
Сообщений: 664
Рейтинг сообщения: 0
Исключить можно и нужно. У меня в ПиДБПv16 один КТ605 (VT3) тянул 4 штуки параллельных КТ825-х (выходной ток БП до 10 Ампер, 20 Вольт). Владелец уже года три им автомобильные аккумуляторы заряжает.

Параллельную работу ОУ в том-же ПиДБП применили ради уменьшения времени реакции ОС на резкое изменение нагрузки или КЗ, дабы уменьшить выброс тока. Для зарядного - не очень актуально, ИМХО.


Вернуться наверх
 
Не в сети
 Заголовок сообщения: Re: Простое зарядное устройство
СообщениеДобавлено: Чт фев 25, 2016 17:37:25 
Открыл глаза

Зарегистрирован: Пн ноя 23, 2015 04:21:05
Сообщений: 43
Рейтинг сообщения: 0
Сегодня не попробовал, время небыло. завтра испытаю)

еще есть интерес как к этой схеме подключить тиристор, на нем же импульсное управления должно быть. Комутировать надо 80А на 12-14.4В. пускачь будет.
Транс Мот с микроволновки. Где ж емкости набрать 160 000мФ как минимум.

Думал собрать по схеме Кравцова Виталия, много тиристоров и диодов. Только смущает управление током. не пойму как работает. Как по мне измерительный трансформатор и через усилитель ошибки управление.
Ну про синхронизацию с частотой сети, если в управление электрода поставить развязывающий транс на феркольце, не постадают импульсные характеристики? Форма сигнала останется прежней?
Вложение:
charge__6.gif [37.33 KiB]
Скачиваний: 1220


Вернуться наверх
 
Показать сообщения за:  Сортировать по:  Вернуться наверх
Начать новую тему Ответить на тему  [ Сообщений: 19 ] 

Часовой пояс: UTC + 3 часа


Кто сейчас на форуме

Сейчас этот форум просматривают: Jack_A и гости: 59


Вы не можете начинать темы
Вы не можете отвечать на сообщения
Вы не можете редактировать свои сообщения
Вы не можете удалять свои сообщения
Вы не можете добавлять вложения

Найти:
Перейти:  


Powered by phpBB © 2000, 2002, 2005, 2007 phpBB Group
Русская поддержка phpBB
Extended by Karma MOD © 2007—2012 m157y
Extended by Topic Tags MOD © 2012 m157y