Например TDA7294

Форум РадиоКот • Просмотр темы - Многоканальный тахометр для вентиляторов (нужен совет)
Форум РадиоКот
Здесь можно немножко помяукать :)

Текущее время: Пт дек 26, 2025 09:21:40

Часовой пояс: UTC + 3 часа


ПРЯМО СЕЙЧАС:



Начать новую тему Ответить на тему  [ Сообщений: 39 ]    , 2
Автор Сообщение
Не в сети
 Заголовок сообщения: Re: Многоканальный тахометр для вентиляторов (нужен совет)
СообщениеДобавлено: Пт июл 04, 2025 18:16:18 
Открыл глаза
Аватар пользователя

Карма: 3
Рейтинг сообщений: 0
Зарегистрирован: Вт сен 27, 2011 07:28:44
Сообщений: 59
Откуда: Москва
Рейтинг сообщения: 0
Зафиксируйте хотя бы тип используемого микроконтроллера.

Думаю использовать Mega 168 или 328, у меня их больше всего, да и опыт на аврах больше.

_________________
ИзвЕните от слова - веник, ИзвИните от слова - вина.


Вернуться наверх
 
Не в сети
 Заголовок сообщения: Re: Многоканальный тахометр для вентиляторов (нужен совет)
СообщениеДобавлено: Пт июл 04, 2025 18:21:38 
Говорящий с текстолитом

Карма: -7
Рейтинг сообщений: 187
Зарегистрирован: Вт авг 15, 2017 10:51:13
Сообщений: 1660
Рейтинг сообщения: 0
8 входов у МК. Таймер на 100 us, это будут тики. Ловим фронты на входах (был один уровень, стал другим) в обработчике этого таймера. И считаем "тики", для каждого входа, от фронта до фронта - это будут периоды. Как потом перевести из периода в частоту, объяснять, думаю, не нужно.
Любой МК потянет такой алгоритм по скорости.
Чем ближе будет частота к 100 Гц, тем будет больше хромать точность измерения. Но, думаю, Вам этого будет достаточно.
Да, так пойдёт. Но дополню:
Я бы мерял не просто "от фронта до фронта", а согласно периоду индикации: до последнего фронта сигнала в каждом периоде индикации. И с подсчётом фронтов внутри периода индикации. А потом - делим измеренный интервал времени на количество фронтов за период индикации и выводим. При таком способе точность не будет ухудшаться с ростом частоты сигналов. Будет усреднение по множеству периодов сигнала.


Вернуться наверх
 
Не в сети
 Заголовок сообщения: Re: Многоканальный тахометр для вентиляторов (нужен совет)
СообщениеДобавлено: Пт июл 04, 2025 18:24:21 
Открыл глаза
Аватар пользователя

Карма: 3
Рейтинг сообщений: 0
Зарегистрирован: Вт сен 27, 2011 07:28:44
Сообщений: 59
Откуда: Москва
Рейтинг сообщения: 0
Я вот думаю все-таки задействовать аппаратный щ0ччик и в его прерывании делать предварительную обработку и переключать мультиплексор. Конечно можно будет выкроить целый порт под это, но это не очень будет удобно, т.к. еще нужно 2 ШИМа вывести, датчики температуры, UART вместо дисплея.

Всем спасибо за советы, если что-то годное получится - результат запощу. Пока буду экпериментировать.

_________________
ИзвЕните от слова - веник, ИзвИните от слова - вина.


Вернуться наверх
 
Не в сети
 Заголовок сообщения: Re: Многоканальный тахометр для вентиляторов (нужен совет)
СообщениеДобавлено: Пт июл 04, 2025 18:30:52 
Говорящий с текстолитом

Карма: -7
Рейтинг сообщений: 187
Зарегистрирован: Вт авг 15, 2017 10:51:13
Сообщений: 1660
Рейтинг сообщения: 0
да, согласен, но прямо в первом сообщении ТС было про "подкроватный сервер".
И поставить туда ветродуи с 10000rpm могут не только лишь все.
В такую жару как сейчас - самое то! :)))

Добавлено after 54 seconds:
Думаю использовать Mega 168 или 328, у меня их больше всего, да и опыт на аврах больше.
И зря! При нынешних-то ценах на ARM-ы... Вот и освоили бы их на такой простой задаче.

Добавлено after 5 minutes 31 second:
и переключать мультиплексор.
Вижу у автора настойчивое желание потратить некий мультиплексор. :)))


Вернуться наверх
 
Эиком - электронные компоненты и радиодетали
В сети
 Заголовок сообщения: Re: Многоканальный тахометр для вентиляторов (нужен совет)
СообщениеДобавлено: Пт июл 04, 2025 18:54:20 
Друг Кота
Аватар пользователя

Карма: 31
Рейтинг сообщений: 889
Зарегистрирован: Пт сен 10, 2021 15:19:36
Сообщений: 6151
Откуда: Протвино
Рейтинг сообщения: 0
а можнож на аппаратных счетчиках сделать, зачем ваще mcu ;)

еще хороший вариант взять завалявшуюся fpga , загнать в нее опенсорсный стековый процессор
https://github.com/IamMaxim/OurCPU
и уже на нем писануть алгоритм. можно прямо на языке forth ;)


Вернуться наверх
 
Не в сети
 Заголовок сообщения: Re: Многоканальный тахометр для вентиляторов (нужен совет)
СообщениеДобавлено: Пт июл 04, 2025 20:12:03 
Говорящий с текстолитом

Карма: -7
Рейтинг сообщений: 187
Зарегистрирован: Вт авг 15, 2017 10:51:13
Сообщений: 1660
Рейтинг сообщения: 0
еще хороший вариант взять завалявшуюся fpga , загнать в нее опенсорсный стековый процессор
https://github.com/IamMaxim/OurCPU
и уже на нем писануть алгоритм. можно прямо на языке forth ;)
Всё хорошо, осталось дело за малым - чтобы fpga завалялась. 8)

PS: Окучивать подкроватные пропеллеры при помощи FPGA - это сильно! :)))


Вернуться наверх
 
Не в сети
 Заголовок сообщения: Re: Многоканальный тахометр для вентиляторов (нужен совет)
СообщениеДобавлено: Пт июл 04, 2025 20:23:04 
Друг Кота

Карма: -1
Рейтинг сообщений: 86
Зарегистрирован: Вт мар 13, 2012 12:16:13
Сообщений: 8887
Откуда: .ru
Рейтинг сообщения: 0
Мокренькая кисонька писал(а):
Думаю использовать Mega 168 или 328

хорошо.
у них можно назначить прерывание на любой вывод.
т.е. количество датчиков ограничено только количеством выводом самого МК.
:tea:

но тут другая проблема - прерывания непредсказуемые ))

поэтому например в радиоуправлении мы опрашивали датчики с высокой частотой (в прерывании таймера 0).

Изображение

а потом передавали по радио... на комп... и т.д.

Изображение

может показаться что опрашивать датчики с высокой частотой это пустая трата ресурсов... но в нашем случае это оправдано.
зато у нас высокая стабильность (таймер работает от кварца)... высокая точность... и т.д.

и главное что мы знаем точно когда сработает таймер. и значит можем рассчитать все тайминги.

Изображение

2 ШИМа вывести, UART - не проблема.

датчики температуры - у нас была проблема... на время опроса датчика температуры желательно отключать все прерывания.
иначе будут ошибки.

а остальном всё замечательно работает))
:tea:


Вернуться наверх
 
Не в сети
 Заголовок сообщения: Re: Многоканальный тахометр для вентиляторов (нужен совет)
СообщениеДобавлено: Пт июл 04, 2025 20:50:16 
Друг Кота
Аватар пользователя

Карма: 58
Рейтинг сообщений: 421
Зарегистрирован: Чт мар 20, 2008 01:06:40
Сообщений: 3395
Откуда: Севастополь
Рейтинг сообщения: 0
СпойлерЭто какой-то позор оверинжиниринг.
Что заставило для трех устройств с I2C использовать две ардуины ?

ЗЫ
Понял, спасибо, вопрос снят

_________________
>(*.*)<
Котище огромно, ушасто, пушисто, глазасто, зубасто, колючелапо и мявай. (c)


Последний раз редактировалось abc Сб июл 05, 2025 13:33:30, всего редактировалось 1 раз.

Вернуться наверх
 
Не в сети
 Заголовок сообщения: Re: Многоканальный тахометр для вентиляторов (нужен совет)
СообщениеДобавлено: Пт июл 04, 2025 21:34:16 
Друг Кота

Карма: -1
Рейтинг сообщений: 86
Зарегистрирован: Вт мар 13, 2012 12:16:13
Сообщений: 8887
Откуда: .ru
Рейтинг сообщения: 0
Спойлерэто экспериментальная схема.
потом всё переделали.


Вернуться наверх
 
Не в сети
 Заголовок сообщения: Re: Многоканальный тахометр для вентиляторов (нужен совет)
СообщениеДобавлено: Сб июл 05, 2025 03:40:40 
Друг Кота
Аватар пользователя

Карма: 197
Рейтинг сообщений: 8594
Зарегистрирован: Пн ноя 30, 2009 03:00:01
Сообщений: 43141
Откуда: Нерезиновая
Рейтинг сообщения: 0
Интересно, а что, так "смертельно необходимо" знать обороты вентилятора с точностью до одного оборота в минуту (или в секунду)?
2 импульса на оборот, при частоте вращения 1500 оборотов в минуту- это 50 оборотов в секунду, или 15 оборотов за 0,3 секунды. Программируете измерительный интервал не 1 секунду, а 0,3 секунды, и имеете на выходе число и "х100 оборотов в минуту"


Вернуться наверх
 
Не в сети
 Заголовок сообщения: Re: Многоканальный тахометр для вентиляторов (нужен совет)
СообщениеДобавлено: Сб июл 05, 2025 06:51:42 
Друг Кота

Карма: 64
Рейтинг сообщений: 1022
Зарегистрирован: Пт мар 07, 2008 06:54:43
Сообщений: 4371
Откуда: Ижевск
Рейтинг сообщения: 0
...2 импульса на оборот, при частоте вращения 1500 оборотов в минуту- это 50 оборотов в секунду, или 15 оборотов за 0,3 секунды. Программируете измерительный интервал не 1 секунду, а 0,3 секунды, и имеете на выходе число и "х100 оборотов в минуту"
Не совсем так. 1500/60=25/[сек]*0,3=(100)*7,5[об/мин]???
Если измерительный интервал взять длительностью 0,6 секунды, получается более правильно 1500/60=25/[сек]*0,6=(100)*15[об/мин]

Мокренькая кисонька писал(а):
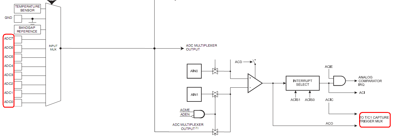
Я вот думаю все-таки задействовать аппаратный щ0ччик и в его прерывании делать предварительную обработку и переключать мультиплексор. Конечно можно будет выкроить целый порт под это, но это не очень будет удобно, т.к. еще нужно 2 ШИМа вывести, датчики температуры, UART вместо дисплея...
Управление мультиплексором потребует 4 лапы контроллера. Можно подключиться к входу захвата таймера Т1 через встроенный аналоговый мультиплексор
Спойлерhttps://radiokot.ru/forum/download/file.php?mode=view&id=419447&sid=4996caad8af767aed4ee064cd97f9612


Вложения:
Встроенный мульплексор m48...m328.PNG [43.61 KiB]
Скачиваний: 47
Вернуться наверх
 
Не в сети
 Заголовок сообщения: Re: Многоканальный тахометр для вентиляторов (нужен совет)
СообщениеДобавлено: Сб июл 05, 2025 07:31:40 
Друг Кота
Аватар пользователя

Карма: 197
Рейтинг сообщений: 8594
Зарегистрирован: Пн ноя 30, 2009 03:00:01
Сообщений: 43141
Откуда: Нерезиновая
Рейтинг сообщения: 0
akl писал(а):
Не совсем так. 1500/60=25/[сек]*0,3=(100)*7,5[об/мин]???
Где-то в начале ветки написано, что, таходатчик вентилятора выдаёт ДВА импульса на оборот.


Вернуться наверх
 
Не в сети
 Заголовок сообщения: Re: Многоканальный тахометр для вентиляторов (нужен совет)
СообщениеДобавлено: Сб июл 05, 2025 10:33:07 
Друг Кота

Карма: -1
Рейтинг сообщений: 86
Зарегистрирован: Вт мар 13, 2012 12:16:13
Сообщений: 8887
Откуда: .ru
Рейтинг сообщения: 0
Управление мультиплексором потребует 4 лапы контроллера.

Размышляю над 8-и канальным тахометром

Управление 8-и канальным мультиплексором потребует 3 лапы контроллера.
Можно подключиться к входу захвата таймера Т1 через встроенный аналоговый мультиплексор

Можно... но зачем ? ))
-не у всех МК есть 8-и канальным мультиплексор.
-если использовать 8-и канальным мультиплексор то мы потеряем АЦП. который нам ещё пригодится))


Вернуться наверх
 
Не в сети
 Заголовок сообщения: Re: Многоканальный тахометр для вентиляторов (нужен совет)
СообщениеДобавлено: Вт июл 15, 2025 08:30:00 
Прорезались зубы
Аватар пользователя

Карма: 5
Рейтинг сообщений: 30
Зарегистрирован: Пн июл 04, 2016 16:51:22
Сообщений: 234
Откуда: Россия, Омск
Рейтинг сообщения: 0
Я такой "тахометр" делал на ESP32 + графический дисплей.

Все пины сигналов заводил на аналоговый ключ (74HC4051). Логика максимально тупая.
Сигналы с пинов вентиляторов идут через схему защиты, компараторы (8) на аналоговый ключ. Контроллер выбирает желаемый канал, и уходит в сон на 0,2 секунды. Это максимальное время опроса канала.
Сам сигнал после компараторов и аналогового ключа заводится на пин с прерыванием, который считает импульсы. Если получено 20 импульсов - будет основной поток. После этого переключаемся на следующий канал и продолжаем.

Я не очень заморачивался с причёсыванием кода, но оно работает в пределах 50об/мин ... 9999 об/мин (я оставил 4 разряда под скорость, да и где такие кулеры встречаются?).

Тайминги получаются из внутреннего счётчика времени. На малых оборотах показания плавают, но высокие измеряются более-менее достоверно.


Вернуться наверх
 
В сети
 Заголовок сообщения: Re: Многоканальный тахометр для вентиляторов (нужен совет)
СообщениеДобавлено: Ср июл 16, 2025 19:04:42 
Друг Кота
Аватар пользователя

Карма: 31
Рейтинг сообщений: 889
Зарегистрирован: Пт сен 10, 2021 15:19:36
Сообщений: 6151
Откуда: Протвино
Рейтинг сообщения: 0
там же речь о очень низких скоростях, нет никакого разумного смысла дополнять gpio порты какимито аппаратными коммутаторами. для защиты gpio там нужны резисторы последовательно входам ~1..10k и все!

это на любой mcu из конца прошлого тысячалетия сделать без доп компанентов. а на esp32 это будет еще и с BT интерфейсом 8)

а все попытки довесить подобное железом чтоб все стало "понятно" - исключительно от отсутствия опыта программирования (сложнее чем демо-скетчи готовые чуть допиливать под себя). ... и с таким подходом этого опыта никогда и не появится :dont_know: :(


Вернуться наверх
 
Не в сети
 Заголовок сообщения: Re: Многоканальный тахометр для вентиляторов (нужен совет)
СообщениеДобавлено: Ср июл 16, 2025 19:15:16 
Говорящий с текстолитом

Карма: -7
Рейтинг сообщений: 187
Зарегистрирован: Вт авг 15, 2017 10:51:13
Сообщений: 1660
Рейтинг сообщения: 0
там же речь о очень низких скоростях, нет никакого разумного смысла дополнять gpio порты какимито аппаратными коммутаторами. это на любой mcu из конца прошлого тысячалетия сделать без доп компанентов. а на esp32 это будет еще и с BT интерфейсом 8)
Ой-ли? Уверены?
На electronix-е один человечек жаловался, что енти самые "народные" ESP32 при работе с эфиром периодически запрещают прерывания на несколько мсек! И никто так и не поведал - как победить сей блуд с прерываниями.
Может вы поведаете?


Вернуться наверх
 
В сети
 Заголовок сообщения: Re: Многоканальный тахометр для вентиляторов (нужен совет)
СообщениеДобавлено: Ср июл 16, 2025 19:50:48 
Друг Кота
Аватар пользователя

Карма: 31
Рейтинг сообщений: 889
Зарегистрирован: Пт сен 10, 2021 15:19:36
Сообщений: 6151
Откуда: Протвино
Рейтинг сообщения: 0
тоже читал про это. сам esp не использовал, кроме как отдельный bt/wifi-uart мост в паре некритичных к задержкам мест

но для задачи с вентиляторами - это все пофиг. ну будет периодически возникать ошибка по частотам, ее либо откидывать можно будет по признаку одновременного существенного отклонения по всем каналам, либо сделать контрольный канал чтоб детектировать эту ошибку. а скорее всего подозреваю ее можно будет просто игнорировать :)


Вернуться наверх
 
Не в сети
 Заголовок сообщения: Re: Многоканальный тахометр для вентиляторов (нужен совет)
СообщениеДобавлено: Ср июл 16, 2025 20:44:11 
Говорящий с текстолитом

Карма: -7
Рейтинг сообщений: 187
Зарегистрирован: Вт авг 15, 2017 10:51:13
Сообщений: 1660
Рейтинг сообщения: 0
тоже читал про это. сам esp не использовал, кроме как отдельный bt/wifi-uart мост в паре некритичных к задержкам мест

но для задачи с вентиляторами - это все пофиг.
Не факт. Эта задержка нигде в документации не документирована. А значит - может быть любой. И если у того человечка она была "несколько мсек", то в другом режиме работы и в другом окружении может быть другой. Или картина может резко измениться с выходом новой версии прошивки BT-стека.

Кроме того - предположим, что она будет также == "несколько мсек", но повторяться через каждые 100 мсек. И пропеллер вращается с такой же частотой. Что в этом случае увидим? Падающего Карлсона! :facepalm: Так как пропеллер остановился!
Возможно конечно, что хоть прерывания и запрещаются, но не теряются. И срабатывают после конца запрета. Тогда даже при частых запретах в пару мсек проблем быть не должно. Но это всё - вилами по воде. Китайскими вилами из китайского железа. :twisted:

Вобщем - ESP32 с чёрным ящиком BT-стека для такой задачи - это хождение по минному полю, покрытому слоем грабель. Али его знает - может будет работать, может - нет. А может - иногда будет, иногда - нет.

ну будет периодически возникать ошибка по частотам, ее либо откидывать можно будет по признаку одновременного существенного отклонения по всем каналам, либо сделать контрольный канал чтоб детектировать эту ошибку. а скорее всего подозреваю ее можно будет просто игнорировать :)
Т.е. - предлагаете сразу точить костыли? 8)
Зачем? Лучше взять обычный нормальный МК. Без всяких кривых блюпупов. А ESP пусть лучше рядом постоит, коль сильно нужен.


Вернуться наверх
 
Не в сети
 Заголовок сообщения: Re: Многоканальный тахометр для вентиляторов (нужен совет)
СообщениеДобавлено: Сб июл 19, 2025 22:11:02 
Нашел транзистор. Понюхал.

Зарегистрирован: Сб июл 30, 2011 21:00:24
Сообщений: 160
Рейтинг сообщения: 0
Наверно, лучше будет «лобовое» решение – на каждый вентилятор по таймеру. Использовать современный МК AVR, например, AVR64DA64, у него 8 таймеров плюс таймер RTC. МК, конечно, стоит подороже, но при единичной разработке это мелочь.
Можно посмотреть вариант: пара дешёвых ATtiny1616, там 4 таймера плюс таймер RTC. В дорогом ЧипДипе стоит 79 рублей, корпус, правда, не очень.
Плюсы: простые измерения с хорошим усреднением, хороший запас для других дел, например, измерение температуры во многих точках и т.д.

LM курил в молодости, RM ни разу.

Лучше бы «курили RM». У любителей LM, кто постарше, ситуация известная – тяжёлые болезни и кладбище.


Вернуться наверх
 
Показать сообщения за:  Сортировать по:  Вернуться наверх
Начать новую тему Ответить на тему  [ Сообщений: 39 ]    , 2

Часовой пояс: UTC + 3 часа


Кто сейчас на форуме

Сейчас этот форум просматривают: нет зарегистрированных пользователей и гости: 12


Вы не можете начинать темы
Вы не можете отвечать на сообщения
Вы не можете редактировать свои сообщения
Вы не можете удалять свои сообщения
Вы не можете добавлять вложения

Найти:
Перейти:  


Powered by phpBB © 2000, 2002, 2005, 2007 phpBB Group
Русская поддержка phpBB
Extended by Karma MOD © 2007—2012 m157y
Extended by Topic Tags MOD © 2012 m157y