РадиоКот >Лаборатория >Аналоговые устройства >
Токовая защита усилителя.
Часть 1. Немного еретичной теории. Пролог.
Обычные схемы защиты усилителей работают на превышение выходного напряжения. Порог срабатывания защиты может выставляться либо по максимальной нагрузке, либо по номинальной, но с большой выдержкой (2...5екунд). По сути, защита по напряжению неэффективна при работе усилителя на высокоомную нагрузку и не работает совсем при низкоомной нагрузке. Наибольший эффект работы схемы защиты по напряжению достигается только лишь при номинальной нагрузке.
Пример 1.
Усилитель с максимальной мощностью 100Вт на нагрузку 4Ом.
Схема защиты рассчитывается на срабатывание при выходном напряжении 20В (P=U^2/R). Если же к усилителю подключить нагрузку 8Ом, схема защиты сработает только лишь при 50Вт, несмотря на то, что, как правило, выходная мощность усилителя на нагрузку вдвое выше сопротивлением составляет не 50% от мощности на номинал, а примерно 60-65% (то есть 100Вт/4Ом, но 60Вт/8Ом)
Если же нагрузить усилитель на нагрузку 2Ом, мы получим перегрузку усилителя до срабатывания защиты. 100Вт на 2Ом достигается при выходном напряжении 14В. Если этот усилитель способен работать на двухомную нагрузку, то при срабатывании защиты мощность будет 20^2/2=200Вт, но это чревато выходом усилителя из строя, если он не рассчитан на такие условия работы.
Второй тип защиты - токовый - наиболее практичный в работе и обеспечивает работоспособность усилителя при любой нагрузке. Эта защита ограничивает выходной ток на уровне максимально допустимого тока при максимальной мощности и срабатывает как при номинальной нагрузке, так и при превышенной.
Пример 2.
Усилитель с максимальной мощностью 100Вт на нагрузку 4Ом.
Максимальный выходной ток будет 5А (P=I^2*R). При работе на 4Ом защита сработает на мощности 100Вт, при 8Ом токовой перегрузки просто не будет, при 2Ом защита сработает на мощности 50Вт, то есть точно на момент перегрузки усилителя. Если же усилитель не рассчитан на двухомную нагрузку, то ни полной, ни превышенной мощности с усилителя снять не получится. Выход из строя усилителя маловероятен.
Элементы токовой защиты чаще всего подключаются в эмиттерные или истоковые цепи выходных транзисторов. При возникновении токовой перегрузки защита запирает выходные транзисторы, ограничивая выходной ток. Это достаточно эффективно и надежно, если усилитель выполнен на дискретных элементах, т.к. элементы защиты не подвержены нагреву от тепловыделяющих компонентов, и их рабочие режимы практически не меняются. Если же усилитель интегральный (микросхемный), то этих элементов либо нет, либо они подвержены общему нагреву вместе с кристаллом микросхемы, и стабилизация режимов работы этих элементов затруднена. Вполне возможно, что эти элементы настроены на срабатывание при максимально допустимых значениях выходного тока, когда микросхема работает на пределе. Этим, я думаю, можно объяснить частые выходы интегральных усилителей из строя, и, как следствие, распространившееся мнение об их ненадежности.
Эксперименты.
В качестве "подопытного кролика" была выбрана TDA7294. При ее эксплуатации в штатных режимах она достаточно устойчива в работе, терпит перегрузки и перегрев. Срабатывания термозащиты не наблюдалось ни у меня, и я думаю, ни у одного пользователя. Существуют спорные вопросы о достаточном напряжении питания - кто-то эксплуатирует ее от +/-30В, кто-то от +/-40В. Я не буду навязывать свое мнение; в экспериментах было выбрано напряжение +/-16,5В как достаточное для ее работы и далеко не предельное.
Как следует из даташита, минимальная нагрузка на 7294 разрешена не ниже 4Ом. При этих параметрах и напряжении питания +/-16,5В с микросхемы можно получить не менее 25вт неискаженного сигнала и 35Вт сигнала с обрезанными верхами синусоиды, что и подтвердилось в ходе экспериментов (12,5вольт на 4Ом - 40Вт)
К сожалению, в работе был использован не совсем настроенный генератор, поэтому форма сигнала не совсем синусоидальная.
 |  |
| Выходной сигнал без обрезки вершин сиусоиды.+/-16,5В питание, 1кГц сигнал, 4Ом эквивалент нагрузки, 5В/дел развертка | Обрезанные верхи.+/-16,5В питание, 1кГц сигнал, 4Ом эквивалент нагрузки, 5В/дел развертка |
А что оказалось?
Тест микросхемы на нагрузку 2Ом показал, что верхи синусоиды обрезаются при немного меньших уровнях сигнала. Это говорит о том, что микросхема держит почти прежний уровень сигнала, но на двойную нагрузку! В пересчете на мощность это примерно будет удвоенная мощность.
А вот короткое замыкание выхода микросхемы привело к неожиданному результату - у 80ваттного блока питания сработала защита и он отключился! Выходит, что при коротком замыкании вся мощность источника питания рассеивается нигде иначе, как в самой микросхеме! А если блок питания на 200Вт? 300? Легко ли ей вывести эту мощность на теплоотводящий фланец и передать радиатору?
Обратимся к даташиту.
Тепловое сопротивление переход-корпус составляет 1,5С/Вт. Под переходом подразумевается кристалл микросхемы, рассеивающий тепло. Под корпусом подразумевается не совсем корпус, а теплоотводящий фланец микросхемы, на котором закреплен кристалл. Что значит это число? А значит оно то, что с каждым рассеиваемым ваттом мощности температура кристалла поднимается на 1,5С. В моем случае, 80Вт от блока питания приступили к выжиганию кристалла. Это ни много ни мало, как 120 градусов (1,5*80) разница между фланцем с теплым радиатором и кристаллом, который за доли секунды тут же нагрелся до 160 градусов.
Сразу же возникает мысль - микросхема не смогла ограничить бросок тока, который привел к тепловыделению внутри микросхемы. Почему? Оставим это на совести изготовителя.
Какая же должна быть температура фланца, чтобы обеспечить нормальную работу микросхемы? Температура кристалла ограничена 150С. 13-ый график даташита показывает, что при питании +30В и мощности 50-60Вт рассеиваемая мощность составляет примерно 50Вт. Тогда нам надо обеспечить такое охлаждение, чтобы фланец не нагревался выше, чем 150-50*1,5=75градусов. Конечно, такие условия возможны только на ровном сигнале, при музыке все будет немного холоднее.
В примере, описанном выше, было наглядно показано, что работоспособность токовой защиты обязательна в любом усилителе для его надежной работы.
Часть 2. Практика
Поскольку внедрить защиту в существующий дискретный усилитель непросто, а в интегральный - вообще невозможно, напрашивается некий внешний блок, выполняющий ее функции. Рассмотрим примеры возможной реализации токовой защиты. Устройство коммутирует нагрузку и усилитель мощностью в пределах 100Вт.
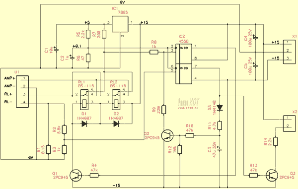
Первый компаратор микросхемы IC2 следит за сопротивлением нагрузки, второй - за выходным током усилителя. При включении усилителя нагрузка вначале подключается к первому компаратору, который сравнивает падение напряжения на ней с опорным напряжением 0,1В. Порог срабатывания выбран 3Ом, чтобы исключить ложные срабатывания с разными акустическими системами. Соответственно, при сопротивлении нагрузки более 3Ом на выводе 3 напряжение больше, чем на выводе 2, компаратор переключается и реле подключает нагрузку к усилителю. Второй компаратор следит за током, протекающим с усилителя через нагрузку и токоизмерительный резистор R1. Как только ток превысит разрешенный, компаратор с некоторой задержкой (R11C3) с помощью транзистора Q2 переключает первый компаратор в режим замера сопротивления нагрузки с отключением ее от усилителя. Эта задержка растянута по значению тока через R1 - при пиках тока вплоть до разрешенного схема находится на пороге переключения, а чем выше бросок тока через R1, тем быстрее отключится нагрузка. Время подключения нагрузки обратно к усилителю задается номиналами R10C3 и находится в диапазоне 0,5:2с в зависимости от величины броска тока, вызвавшего срабатывание схемы. Светодиод, подключенный к разъему Х2, индицирует пики выходного сигнала. Эту функцию можно использовать как клип-детектор.
Здесь возможна разная реализация схемы - либо триггерная защита (отключение до ручного сброса), либо защита с сигналом на снижение громкости. В варианте на рисунке выше схема циклично будет отключать/подключать нагрузку к усилителю, пока не снизится уровень выходного сигнала.
Посмотрим на несколько иной вариант реализации схемы:
Схема та же, только второму компаратору добавлена цепочка гистерезиса R15D3. При срабатывании он сам себя защелкивает до размыкания цепочки. ВременнАя задержка на отключение нагрузки отсутствует (отключается сразу), задержка на повторное включение нагрузки к усилителю после сброса сохранена.
Схему с сигналом на снижение громкости не привожу, т.к. громкость снизить можно по-разному - через процессор звука или цифровой темброблок, просто активным уровнем или последовательностью импульсов, если регулятор громкости кнопочный. В зависимости от этого схема будет отличаться.
Внешний вид уже собранного устройства можно увидеть на фотке внизу.
Печатная плата для цикличной токовой защиты.
Монтаж и настройка.
Нзначение контактов разъемов:
| AMP+ | К выходу усилителя мощности |
| AMP- | Земля усилителя мощности |
| RL+ | Нагрузка (акустическая система) |
| RL- | Земля нагрузки |
| | |
| +15 | +15В 0,1А |
| 0V | Общий (земля) |
| -15 | -15В 0,1А |
| | |
| 1 | + светодиода |
| 2 | - светодиода |
Схема питается двуполярным напряжением +10...+15В током 100мА.
В схеме использованы два 12вольтовых реле для коммутации нагрузки - их контактные группы включены параллельно, а обмотки - последовательно. Если имеется реле на 24В достаточным током коммутации (15-20А), можно использовать и его.
Особой настройки схема не требует, но необходимо проверить работоспособность устройства во всех режимах.
При настройке проверяем наличие следующих напряжений (с отключенными усилителем и нагрузкой):
+5В на третьем выводе IC1
+0,1В на втором или шестом выводе IC2
Далее подключаем резистор около 3 Ом (2,7...3,3Ом) между корпусом и точкой соединения резисторов R7R8, мерим напряжение в этой точке. Если оно отличается от 0,1В, то подбором резистора R7 выставляем напряжение 0,1В. Теперь у нас схема будет реагировать на понижение нагрузки меньше настроенного.
Отключим резистор и схему. Подключая к контактам RL+, RL - разъема U1 разные резисторы от 2 до 5Ом и включая питание, наблюдаем четкое срабатывание реле выше настроенного порога (3 Ом).
Настроим порог срабатывания по току.
Пример настройки.
У нас есть усилитель 100Вт/4Ом. Считаем порог срабатывания по току - 5А. Резистор R1 по схеме - 0,22Ом. На токе 5А на нем падает напряжение 5*0,22=1,1В. Компаратор сравнивает это напряжение с опорным 0,1В, поэтому нам надо понизить 1,1Вольт в 11 раз (до 0,1В). Этим занимается делитель R2R3. На резисторе R3 должны выделиться наши 0,1В, поэтому всё остальное - 1В - выделится на резисторе R2. Поскольку на нем выделяется напряжение в 10 раз больше, то его сопротивление должно быть в 10раз больше R3, то есть 1кОм*10=10кОм.
На схеме указаны номиналы резисторов R2R3 для усилителя 35Вт/4Ом.
Более точную настройку можно сделать с помощью генератора и амперметра с вольтметром.
О замене элементов.
ОУ 4558 может быть от любого производителя - KA4558, NJM4558 и т.д. Транзисторы 2PC945 часто называются еще как 2SC945, можно ставить и их. С изменением цоколевки подойдут КТ3102, BC547 и др. Реле BS-115C-12V фирмы Bestar может быть аналогичным от фирм Omron, Tianbo и другие подходящие с напряжением обмотки 12В током 40-50мА на коммутацию токов до 10А.
|
Как вам эта статья?
|
Заработало ли это устройство у вас?
|
|
|
|