![]() |
![]() |
|||||||||||||||
SBL-OPA-TESTER - приставка для тестирования ОУ
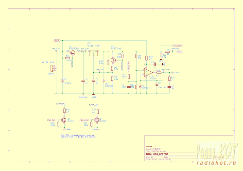
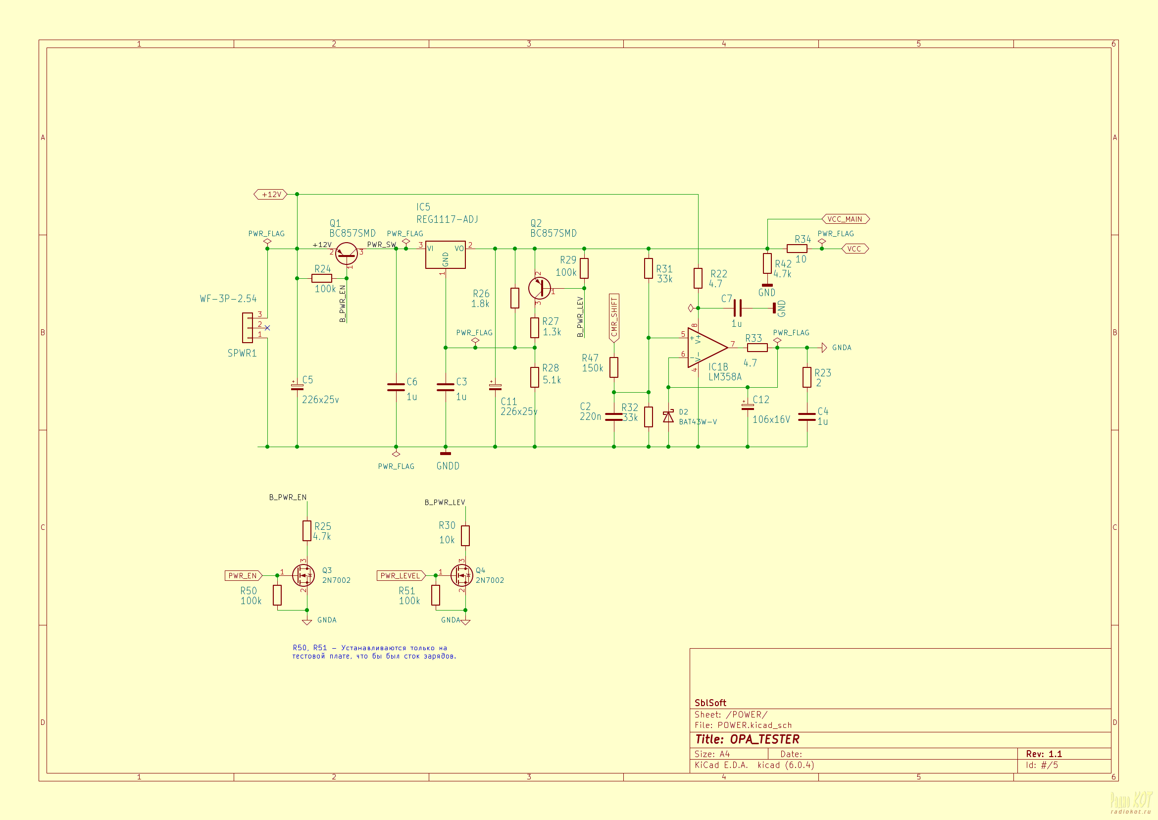
Автор: ub3taf Описание SBL-OPA-TESTER - Приставка для тестирования работоспособности операционных усилителей. Измеряемые и оцениваемые параметры: Схема Конструкция Конструктивно данная версия прибора выполнена в качестве добавочного, аналогового модуля подключаемого к плате Nucleo с контроллером серии STM32F103RB, но конструктивно раскладка портов выполнена для установки контроллера STM32F103Cx 48 pin и вы можете без проблем собрать данный девайс на отдельном мк STM32F103CB и выше. На данный момент занято много менее 64кБт памяти, но если будет доделана версия с дисплеем лучше иметь запас. Первоначально планировалось сделать прибор с LCD индикатором, но в ходе разработки эту идею все меньше хотелось реализовывать в силу большого количества выводимой информации. Но в тоже время раскладка выводов МК приготовлена для подключения SPI индикатора и кнопок при использовании контроллера 48 пин. Питание Питание устройства сделано от двух источников: Такое сочетание позволило упростить конструкцию и в тоже время получить небольшой уровень шумов на искусственной земле при измерениях. Эта схема питания была выбрана для тестирования концепции и в тоже время она не слишком сложно позволяет управлять напряжением питания и включать/выключать питание на тестируемом ОУ. Стабилизатор реализован на IC5 LM1117-ADJ. На транзисторах Q1, Q3 реализовано отключение питания тестируемого ОУ, на Q2, Q4 реализовано переключение уровня питания ОУ. Если плата не подключена к МК, то питание выключено и уровень установлен на минимум. На IC1B реализована виртуальная земля, которая делит аналоговое питание пополам. Для минимизации шумов. C12 необходимо взять танталовым, а C4 керамическим. Все мультиплексоры имеют постоянно включенное питание +12в т.к. отключение напряжения питания приводит к перетеканию токов через ключи управления. Но т.к. модуль сделан как приставка и аналоговое питание все таки может быть иногда не подключено, то для того что бы исключить сквозные токи установлены Шотки диоды D1 и D2. Данные диоды обеспечивают минимальное питание мультиплексоров и минимальное напряжение на средней точке питания при отсутствии аналогового питания +12в. Измерительная часть Каждый юнит тестируемого ОУ реализован в качестве неинвертируемого усилителя с коэффициентом усиления 101. Усиление устанавливается (R16, R17, R7, R9, R5, R6, R36, R37). Всего реализовано подключение ОУ с 4мя инютами ОУ на борту (DUT_OPA1A – DUT_OPA1D). Для всех юнитов реализовано подключение сигнала TST_SIG20 и TST_SIG5 что дает на входах ОУ примерно (20мв и 5мв) соответственно. Это позволяет проверить работоспособность каждого юнита и замерить напряжение смещения. Для первого юнита дополнительно реализовано подключение сигналов TST_MIN, TST_MAX для измерения размаха напряжения на выходе и два ключа с сигналами IN1P_EN, IN1M_EN для измерения входных токов. Все остальные параметры измеряются только для первого юнита, а для остальных только оценивается работоспособность. Т.к. входные токи для ОУ с управлением по току входные токи могут быть весьма значительные, то резисторы R8(10к), R15(1к) устновлены разные. Т.е. для малых токов точнее измерения на входе IN1P, для больших токов на входе IN1M. Калибровка перед каждым циклом измерения производится по точкам GNDA и +3.3V, поэтому чем у вас точнее будет установлено напряжение +3.3V тем точнее измеренные параметры. Математика Все измерения производятся непрерывным накоплением 256 * 1024 отсчетов АЦП через DMA с обработкой в реалтам или непрерывным накоплением данных без потери точности, что позволяет реализовать максимальную точность для АЦП STM32. Скорость нарастания измеряется как измерение СКО (средне квадратичного отклонения) сигнала на выходе. Сравниваются значения СКО сигнала на тестовой частоте с СКО сигнала на частоте 1кГц. И если уменьшение более чем в 1.7 раз то производится расчет значения slew rate. Частота на которой происходит спад ищется методом последовательного приближения. Все ОУ, которые будут иметь данный спад СКО будут иметь одинаковую форму сигнала (почти треугольник) что позволяет найти скорость нарастания. Измерение скорости нарастания реализовано для малосигнального режима, при котором входной каскад не вводится в насыщение, т.к мы имеем весьма небольшой сигнал, это дает реальные цифры скорости нарастания в несколько раз ниже (5-10)раз, но все эти цифры соответствуют значениям, которые могут быть проверены графически с помощь осциллографа. Текущая реализация оценивает скорость нарастания до 6V/us, что будет соотв реальной скорости при единичном усилении и сигнале на входе более 1V как 30-60V/us. Работоспособность ОУ проверяется подачей меандра 20мв 1 кГц и последующей оценкой СКО и среднего выходного сигнала для каждого юнита. Для правильного меандра на выходе значение СКО и его среднее должны быть примерно равны. При текущих параметрах резисторов и усилении для частоты 1кГц ожидаются значения 1.1 вольта с ошибкой не более 10%. Приемы работы с прибором Между всеми операциями на панельках для тестируемого ОУ напряжение питания выключено и не превышает 0.5 в что позволяет без проблем производить замену тестируемых ОУ. Перед началом каждого измерения производится ожидание установки состояния после включения питания и производится калибровка прибора в течение нескольких секунд. Время ожидания зависит от запускаемой операции, наиболее длительные задержки выполняются при замерах напряжения смещения и входных токов, более 2х секунд. Базово для тестирования основной группы параметров ОУ и работоспособности отдельных юнитов необходимо выполнить команду «op base». Многие команды можно выполнять по отдельности, все команды описаны в инструкции пользователя. Команды можно вводить группой, прибор имеет очередь на 10 команд, но обычно команды «op base» более чем достаточно. В случае прерывания таких команд как «op stat» «op noise» «op sr» нажатием клавиши backspace весь буфер команд очищается. Настройка Для первоначального запуска и настройки реализовано несколько команд отладки, которые позволяют протестировать аналоговую часть до установки основных микросхем. См. Инструкцию пользователя. Примеры работы AD823 AD8038 LMH6702 Fake LMH6702 Fake MCP6022 На моем сайте примеров чуть больше. Обсуждение Ссылки и литература 1. Описание идеи и принципа работы, сайт diodclub 2. Страница конструкции на сайте автора. www.asobol.ru 4. Проект платы и схемы в KiCad (пользователь guest, пароль оставить пустым).
Файлы: Все вопросы в Форум.
|
|
|||||||||||||||
![]() |
![]() |


![]() |
||||
|
|
||||














