Например TDA7294

Форум РадиоКот • Просмотр темы - Конструируем ультразвуковой подавитель микрофонов
Форум РадиоКот
Здесь можно немножко помяукать :)

Текущее время: Сб фев 07, 2026 04:25:46

Часовой пояс: UTC + 3 часа


ПРЯМО СЕЙЧАС:



Начать новую тему Ответить на тему  [ Сообщений: 300 ]    , , , , 5, , , ...  
Автор Сообщение
Не в сети
 Заголовок сообщения: Re: Конструируем ультразвуковой подавитель микрофонов
СообщениеДобавлено: Ср май 04, 2016 18:23:20 
Друг Кота
Аватар пользователя

Карма: 107
Рейтинг сообщений: 1031
Зарегистрирован: Пт дек 17, 2010 15:07:50
Сообщений: 12364
Откуда: Крымский Федеральный Округ
Рейтинг сообщения: 0
FAKIR, не приютите в свою тему? Мне надо РАЗГЛУШИТЬ микрофон. И сейчас я чуть яснее пожалуюсь на судьбу:

Разрабатывается проект, на тендер у МЧСников. Поисково-спасательный коптер. Функций у него много, много телеметрии, много способов найти человека, многие из них вы и сами все знаете. Среди прочего есть достаточно простой, но эффективный в теории. Акустический. Имеем на борту три микрофона по разным сторонам, и по фазе пришедшего сигнала вычисляем направление на жертву. Подлетаем, ну а дальше -- дело уже не моё.

Суть вот в чём. Просто так, имея на столе в тихой комнате 3 микрофона я смог отладить алгоритм наведения на источник звука. Когда в комнате есть какой-то звук, начинаюся глюки. Помог способ с хлопками -- детектируем только громкую чёткую волну. Она проходит одним фронтом и потом мы какое-то время ничего не слушаем. Так тоже работает. Работает почти с любыми микрофонами. Но... дальше проблема. Этот модуль вед надо прицепить к коптеру. А эта гадость.. эта гадость очень громко жужжит.

Жужжит, гудит, визжит... Двигатели издают очень громкий и широкополосный шум. Причём он проходит с разными формами сигналов как по воздуху, так и по элементам крепления. Экранирование кой-какое есть, помогает слабо. Улучшим, но радикально лучшего не предвидится. Микрофоны MEMS, с однобитным PDM сигналом, количество их почти не ограничено, установят столько, сколько потребуется нужным. Есть у кого какие мысли/советы по шумоподавлению? Я ить чего думаю... кто учится глушить, знать обязан же и способы противодействия...

_________________
Изображение
И ты врёшь!!! © Vladisman
Изображение


Вернуться наверх
 
Не в сети
 Заголовок сообщения: Re: Конструируем ультразвуковой подавитель микрофонов
СообщениеДобавлено: Ср май 04, 2016 18:33:16 
Друг Кота
Аватар пользователя

Карма: 174
Рейтинг сообщений: 1910
Зарегистрирован: Пт дек 12, 2014 09:36:15
Сообщений: 23322
Откуда: Минск
Рейтинг сообщения: 0
Медали: 2
Получил миской по аватаре (1) Мявтор 3-й степени (1)
Подавление широкополосной акустической помехи - это не просто...

http://lab-37.com/mech/princip-raboty-s ... iya-shuma/ Что то в этом духе.
----------

По сути, волна звука это чередование зон сжатия и разрежения, и если с помощью микрофона записать эти колебания, а потом воспроизвести их, но с фазой, смещенной на 180 градусов, они взаимно нейтрализуются.


Вернуться наверх
 
Не в сети
 Заголовок сообщения: Re: Конструируем ультразвуковой подавитель микрофонов
СообщениеДобавлено: Ср май 04, 2016 18:53:08 
Друг Кота
Аватар пользователя

Карма: 107
Рейтинг сообщений: 1031
Зарегистрирован: Пт дек 17, 2010 15:07:50
Сообщений: 12364
Откуда: Крымский Федеральный Округ
Рейтинг сообщения: 0
Но ведь... голос с земли тоже... Причём голос тише шума винтов/моторов. И по спектру компактнее -- не имеет такого хвоста по ВЧ. Он исчезнет первее. Заметно проще избавить шум от голоса в моей задаче.... Чем голос от шума.

Уточняю. Дрон летит в 109 метрах над землёй. А до винтов сантиметров 15-20. Даже если закрыть от винтов полиуритановыми конусами, гудит мощно.

_________________
Изображение
И ты врёшь!!! © Vladisman
Изображение


Вернуться наверх
 
Не в сети
 Заголовок сообщения: Re: Конструируем ультразвуковой подавитель микрофонов
СообщениеДобавлено: Ср май 04, 2016 19:00:30 
Друг Кота
Аватар пользователя

Карма: 174
Рейтинг сообщений: 1910
Зарегистрирован: Пт дек 12, 2014 09:36:15
Сообщений: 23322
Откуда: Минск
Рейтинг сообщения: 0
Медали: 2
Получил миской по аватаре (1) Мявтор 3-й степени (1)
А если на короткий период времени выключать двигатели и делать измерительный тест - затем включать.

Не упадёт дрон? С классическим самолётом это точно возможно. Только надо будет избавится от шума ветра.


Вернуться наверх
 
Эиком - электронные компоненты и радиодетали
Не в сети
 Заголовок сообщения: Re: Конструируем ультразвуковой подавитель микрофонов
СообщениеДобавлено: Ср май 04, 2016 19:42:40 
Друг Кота
Аватар пользователя

Карма: 107
Рейтинг сообщений: 1031
Зарегистрирован: Пт дек 17, 2010 15:07:50
Сообщений: 12364
Откуда: Крымский Федеральный Округ
Рейтинг сообщения: 0
Сам подумывал о таком режиме. Набрать высоты метров 150-200... и в падение... Но тот проблема с тем, что жертва внизу кричит не постоянно... И должно совпасть наше падение с его "Ау!" мы же не сирену ищем... В принципе, можно и так. Зависать в таком режиме, болтаясь, на минуту-другую. Скорость сканирования падает, но если по-другому не выйдет -- будем так делать.

_________________
Изображение
И ты врёшь!!! © Vladisman
Изображение


Вернуться наверх
 
Не в сети
 Заголовок сообщения: Re: Конструируем ультразвуковой подавитель микрофонов
СообщениеДобавлено: Пт май 06, 2016 01:04:32 
Потрогал лапой паяльник
Аватар пользователя

Карма: 11
Рейтинг сообщений: 53
Зарегистрирован: Вс янв 31, 2016 18:04:39
Сообщений: 383
Откуда: Montreal
Рейтинг сообщения: 3
Интересный проэкт, тут не только микрофоны зашумят, но и в голове голоса заговорят...
Изображение


Вложения:
Ultrasonic_Directive_Speaker.pdf [1.04 MiB]
Скачиваний: 619
Вернуться наверх
 
Не в сети
 Заголовок сообщения: Re: Конструируем ультразвуковой подавитель микрофонов
СообщениеДобавлено: Пт май 06, 2016 07:10:51 
Вымогатель припоя
Аватар пользователя

Карма: 12
Рейтинг сообщений: 46
Зарегистрирован: Сб сен 01, 2007 15:57:22
Сообщений: 531
Откуда: Н.Новгород
Рейтинг сообщения: 0
просто КОТ писал(а):
Но тот проблема с тем, что жертва внизу кричит не постоянно... И должно совпасть наше падение с его "Ау!" мы же не сирену ищем...
А можно попробовать так: несколько микрофонов, каждый работает через свой узкополосный селективный фильтр. Контролировать изменение сканирующим устройством, шум от винтов дрона всё равно будет более или менее постоянным на какой-то определённой частоте (фильтре), а вот изменяющиеся сигналы типа "караул помогите! SOS" и т.д. они переменные, на других частотах и будут создавать изменяющуюся гистограмму, вот её то и будет уже анализировать человек, что это "кукареку" или что то ещё. А если "Помогите" будет совпадать по частоте, то изменением частоты вращения винтов можно смещать частоту шума от винтов и более тщательнее проанализировать изменяющийся звук. Вариантов может быть множество.

_________________
Желаю счастья в личной жизни ПУХ!


Вернуться наверх
 
Не в сети
 Заголовок сообщения: Re: Конструируем ультразвуковой подавитель микрофонов
СообщениеДобавлено: Вс май 08, 2016 19:22:02 
Друг Кота
Аватар пользователя

Карма: 174
Рейтинг сообщений: 1910
Зарегистрирован: Пт дек 12, 2014 09:36:15
Сообщений: 23322
Откуда: Минск
Рейтинг сообщения: 0
Медали: 2
Получил миской по аватаре (1) Мявтор 3-й степени (1)
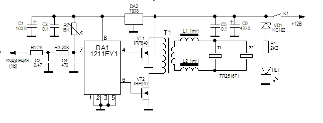
Возвращаемся к подавлению ультразвуком микрофонов.

Вот мощный один из каналов. Если не нужна большая мощность, то транзисторы могут быть КП504 или КП501.( и размеры трансформатора соответственно).


Вложения:
1211 уз.jpg [44.9 KiB]
Скачиваний: 802
Вернуться наверх
 
Не в сети
 Заголовок сообщения: Re: Ультразвуковой подавитель микрофонов
СообщениеДобавлено: Вс май 08, 2016 20:04:57 
Потрогал лапой паяльник
Аватар пользователя

Карма: 11
Рейтинг сообщений: 53
Зарегистрирован: Вс янв 31, 2016 18:04:39
Сообщений: 383
Откуда: Montreal
Рейтинг сообщения: 0
Мне кажется, после проведённых парочки экспериентов, что ваша концепция ошибочна:
FAKIR писал(а):
Микрофон, вернее полевик в микрофоне , является нелинейным элементом при определённой амплитуде УЗ сигнала, поэтому он и работает смесителем нескольких УЗ частот.

Вы путаете микрофон с радиоприёмником. В радио, действительно две электрических компоненты - радиоволны смешиваясь на нелинейном элементе образуют интермодуляционные составляющие, F1+-F2 и т.д.

Но в микрофоне хоть и стоит полевик, но ОН НЕ ВИДИТ ДВУХ частот, в качестве сигнала ему на затвор приходит сумма образованная на мембране. ОДИН суммарный сигнал. Таким образом, если интермодуляция и может происходить, то только на эластичной мембране в режиме сильной перегрузки, когда растяжение становится нелинейным.
Я тут глянул перегрузочную способность самого дешёвого электрета, и она просто огромна.
Maximum input S.P.L. 110 dB at 1.0 KHz, THD <1%
Другими словами, на частоте Максимальной чувствительности он запросто переносит 110дБ практически НЕ генерируя никаких нелинейных искажений.
Чтобы проверить что это так на практике, я подал на обычный электрет две частоты, 39 и 41кГц. Несмотря на его низкую чувствительность в этом диапазоне, на выходе прекрасно видно сигнал (с предусилителем размах до 1 В). Излучатели как на картинке выше, 16мм 120дБ/20В от дальномера HC-04.
Чего там не видно, так это комбинационной 2кГц. Так же не наблюдается снижение чувствительности в звуковом диапазоне, микрофон прекрасно реагирует на голос. Могу привести осцилограмы.

P.S.
Странно, что вы не привели до сих пор ни одного результат измерений, цифрама доказывающих/подтверждающих снижение чувствительности вплоть до полной блокировки звука. Не думаю, что картина хоть сколько отличается на 25кГц по сравнению с 40кГц.


Вернуться наверх
 
Не в сети
 Заголовок сообщения: Re: Конструируем ультразвуковой подавитель микрофонов
СообщениеДобавлено: Вс май 08, 2016 20:57:25 
Друг Кота
Аватар пользователя

Карма: 174
Рейтинг сообщений: 1910
Зарегистрирован: Пт дек 12, 2014 09:36:15
Сообщений: 23322
Откуда: Минск
Рейтинг сообщения: 0
Медали: 2
Получил миской по аватаре (1) Мявтор 3-й степени (1)
https://www.youtube.com/watch?time_cont ... p8R80vQtjE

Тогда прокомментируйте это видео.

Обратите внимание на подавление микрофона в-камеры и на зашкал индикатора смартфона.

И ещё - микрофоны смартфона принимают отражённый от стен сигнал УЗ помехи (смотрите расположение смартфона).

Точно так же, даже лучше блокируются микрофоны Айфонов? Самсунгов и других современных гаджетов.

Есть же результат?
----------
Даю цитату.

Поскольку звуковой диапазон (до 20 кГц) не может быть применен для постановки помехи из-за восприятия его человеческим слухом, используем два излучателя в ультразвуковом диапазоне (30 – 50 кГц).
Их частоты F1 и F2 выбираем таким образом, чтобы
DF=/ F1 – F2/<(1 – 3) кГц.
1 – диктофон (предполагаемый); 2 – аппаратура устранения записи (скрыто); 3 – генератор гармонического сигнала частоты F1 с ультразвуковым излучателем; 4 – то же на частоте F2; D1 – расстояние предполагаемого диктофона от аппаратуры устранения записи (постановщика гармонической интерференционной помехи), может быть более 1,5 – 2м; D2 – расстояние между излучателями (выбирается в пределах от нескольких сантиметров до десятков).
Принцип работы следующий: излучения гармонических ультразвуковых колебаний каждого в отдельности не прослушиваются человеческим слухом (однако тренированная собака их может уловить).

Человеческое ухо достаточно линейно в амплитудном отношении и поэтому интерференционных явлений не будет. Микрофон диктофона сугубо нелинейный элемент, и поэтому на входе диктофона возникнет интерференционный процесс, который приведет к подавлению записи речи сигналом разностной частоты. Уровень ультразвуковых колебаний используется в пределах 80 ... 100 дБ.


От себя добавлю, надо использовать частоты 22-25 кГц. проверено.
----------
Когда я настраивал это устройство, то убедился, что разностные частоты прослушиваются особенно тогда, когда они выше 500гЦ.

http://radiokot.ru/circuit/digital/security/42/


Вернуться наверх
 
Не в сети
 Заголовок сообщения: Re: Конструируем ультразвуковой подавитель микрофонов
СообщениеДобавлено: Пн май 09, 2016 00:27:12 
Потрогал лапой паяльник
Аватар пользователя

Карма: 11
Рейтинг сообщений: 53
Зарегистрирован: Вс янв 31, 2016 18:04:39
Сообщений: 383
Откуда: Montreal
Рейтинг сообщения: 0
Не согласен с:
Цитата:
Микрофон диктофона сугубо нелинейный элемент, и поэтому на входе диктофона возникнет интерференционный процесс, который приведет к подавлению записи речи сигналом разностной частоты. Уровень ультразвуковых колебаний используется в пределах 80 ... 100 дБ.
Посмотрите даташит на любой электрет, перегрузочная способность в 110дБ говорит об абсолютной линейности, а те кто знаком с радиотехникой, согласятся что линейный элемент (1% THD) НЕ может работать как миксер или смеситель частот, в данном случае звукового диапазона.

По поводу демо-видео, мне кажется что здесь явная перегрузка усилителя записи а не микрофона. Щелчки, похожи на клиппинг (clipping) или отсечку, когда канал усилителя вгоняется до уровней земли - источника питания. Т.е. это не интермодуляционные помехи а простая перегрузка.
Я тут покопал гугл на тему микрофонов используемых LG, так они до 2012 вообще были лидерами на рынке покупателей МЭМС (MEMS) миков.
Цитата:
Samsung Electronics Co. Ltd. is an important buyer of MEMS microphones, the top purchaser until Apple overtook the company last year. Samsung uses dual MEMS microphones for its handsets, and microphones are also utilized in the company’s Galaxy 10.1 tablet.

http://electroiq.com/blog/2012/01/mems-microphones-make-noise-in-2012/
У меня сейчас такого под рукой нету, но судя по даташиту на ADMP401, у него примерно тоже самое что и у электретов 105 dB SPL с 3% КНИ.
И если это действительно перегрузка УЗ ( усилителя записи ), то восприимчивость конкретного аппарата будет зависеть не от типа используемого мика а схемотехникой и запасом устойчивости АРУ. Надо будет в демонстрации больше разных моделей проверять.


Вернуться наверх
 
Не в сети
 Заголовок сообщения: Re: Конструируем ультразвуковой подавитель микрофонов
СообщениеДобавлено: Пн май 09, 2016 08:11:54 
Друг Кота
Аватар пользователя

Карма: 174
Рейтинг сообщений: 1910
Зарегистрирован: Пт дек 12, 2014 09:36:15
Сообщений: 23322
Откуда: Минск
Рейтинг сообщения: 0
Медали: 2
Получил миской по аватаре (1) Мявтор 3-й степени (1)
Как вы тогда поясните, что 2 генератора с разбежкой в 1 кГц, дают чёткий сигнал разности при записи на диктофон?

В микрофоне есть ещё полевик, который при перегрузке входит в нелинейный режим и играет роль смесителя. Некоторые микрофоны имеют ФНЧ в своём усилителе, вот они и не глушатся.

Отлично подавляются все Айфоны, Самсунги (у меня Самсунг галаки ноут-4) и многие другие.
----------
http://www.ntpo.com/patents_electronics ... _234.shtml Цитата из статьи.

"ультразвук генерируют в виде достаточно мощного колебания специальной формы, имеющего спектр из двух гармоник с частотами f 1 и f2. При прохождении такого колебания через микрофонный усилитель из-за нелинейного режима усиления, вызванного большой мощностью усиливаемого колебания, на выходе усилителя возникают интермодуляционные колебания различных порядков"


Вернуться наверх
 
Не в сети
 Заголовок сообщения: Re: Конструируем ультразвуковой подавитель микрофонов
СообщениеДобавлено: Пн май 09, 2016 11:41:48 
Потрогал лапой паяльник
Аватар пользователя

Карма: 11
Рейтинг сообщений: 53
Зарегистрирован: Вс янв 31, 2016 18:04:39
Сообщений: 383
Откуда: Montreal
Рейтинг сообщения: 0
Интересное изобретение, хотя несколько отличается от вашего метода. Заметьте разницу, здесь:
Цитата:
Их частоты F1 и F2 выбираем таким образом, чтобы
DF=/ F1 – F2/<(1 – 3) кГц.
В патенте:
Цитата:
f3, равной |2f1 -f2|. Например, можно взять f1=19 кГц и f 2=37 кГц. Тогда f3=|2·19-37|=1 кГц.


Цитата:
Как вы тогда поясните, что 2 генератора с разбежкой в 1 кГц, дают чёткий сигнал разности при записи на диктофон?

Усилитель записи, как я его обозвал (в статье усилитель микрофона, что впрочем одно и тоже, так как запись ведётся с микрофона а не с линейного входа) в режиме перегрузки будет выполнять функцию смесителя. Он же переводится в самый что ни на есть нелинейный режим клиппинга этой самой перегрузкой.

Что интересно, в статье по каким то надуманным причинам измерения проводились на звуковом диапазоне частот: f1=8 кГц, f2 =15 кГц, f3=1 кГц.
А что ещё интереснее, результат прекраско согласуетстя с паспортными данными электретного микрофона:
Цитата:
на частоте f 3=1 кГц возникает интермодуляционное колебание с относительной мощностью А3=-51 дБ.

По входу:
Цитата:
А1=-9 дБ (0,125 раз) на частоте f 1=8 кГц и A2=-9 дБ (0,125 раз) на частоте f2=15 кГц,
Суммарная мощность этих двух гармоник была равна мощности одной гармоники по способу-прототипу (фиг.3,а): 0,125 раз + 0,125 раз = 0,25 раз. (-6dB).
То есть: -51 - (-6) = -45 дБ,
а это и есть те самые < 1% THD.

Такой помехи будет явно недостаточно для БЛОКИРОВАНИЯ микрофона, и поскольку открывание крана с водой на кухне уже давно не является защитой от подслушивания, уровень этой помехи с уровнем -45дБ явно не то что показано в демо ролике на ютубе.

Хотя не могу утверждать, там же не стоит в кадре шумомер, и если предположить что мощность ультразвука довели до 150-160 дБ, то будет похоже на правду.


Вернуться наверх
 
Не в сети
 Заголовок сообщения: Re: Конструируем ультразвуковой подавитель микрофонов
СообщениеДобавлено: Пн май 09, 2016 11:57:53 
Друг Кота
Аватар пользователя

Карма: 107
Рейтинг сообщений: 1031
Зарегистрирован: Пт дек 17, 2010 15:07:50
Сообщений: 12364
Откуда: Крымский Федеральный Округ
Рейтинг сообщения: 0
Да, кстати, ещё такой вопрос... (это уже не для дела, а как мысль вслух) Как думаете, сможем ли мы генерировать синус на частотах ~25кГц. Причём настроив два генератора с разностью в 19Гц ? Или это слишком близко, и будет ли бОльший разнос или синхронизация?

В идеале бы ещё и качать частоту +/-2Гц.

P.S. полагаю, проще будет положить в память МК заранее просчитанные выборки для ШИМ и вывести так, чем строить почти-синхронные генераторы да?

_________________
Изображение
И ты врёшь!!! © Vladisman
Изображение


Вернуться наверх
 
Не в сети
 Заголовок сообщения: Re: Конструируем ультразвуковой подавитель микрофонов
СообщениеДобавлено: Пн май 09, 2016 13:18:15 
Друг Кота
Аватар пользователя

Карма: 174
Рейтинг сообщений: 1910
Зарегистрирован: Пт дек 12, 2014 09:36:15
Сообщений: 23322
Откуда: Минск
Рейтинг сообщения: 0
Медали: 2
Получил миской по аватаре (1) Мявтор 3-й степени (1)
просто КОТ писал(а):
Как думаете, сможем ли мы генерировать синус на частотах ~25кГц. Причём настроив два генератора с разностью в 19Гц ? Или это слишком близко, и будет ли бОльший разнос или синхронизация?

Нет проблем с настройкой частот с разностью в 19Гц.

Генераторы надо делать на отдельных микросхемах, ибо может быть синхронизация и они будут работать на одной частоте. По питанию обязательно электролит и керамический конденсатор.

Не вижу смысла в таком маленьком разносе частот. Частота каждого генератора качается треугольными импульсами или речеподобной акустической помехой с ограничением по частоте.


Вернуться наверх
 
Не в сети
 Заголовок сообщения: Re: Конструируем ультразвуковой подавитель микрофонов
СообщениеДобавлено: Пн май 09, 2016 19:05:58 
Друг Кота
Аватар пользователя

Карма: 107
Рейтинг сообщений: 1031
Зарегистрирован: Пт дек 17, 2010 15:07:50
Сообщений: 12364
Откуда: Крымский Федеральный Округ
Рейтинг сообщения: 0
Ааа... да это нам на ОБЖ заливали про оружие 21 века. Дескать эти два акустических луча можно нацелить с двух БТРов в противника, и от в зоне пересечения УЗ сигналов будет гулять 19-герцовый гул, вступит в резонанс с глазным яблоком (!) и создаст галлюцинации, зрительные помехи, боль в глазах, временную слепоту. Ну и вроде как общее состояние дезориентированности. О как.

_________________
Изображение
И ты врёшь!!! © Vladisman
Изображение


Вернуться наверх
 
Не в сети
 Заголовок сообщения: Re: Конструируем ультразвуковой подавитель микрофонов
СообщениеДобавлено: Пн май 09, 2016 19:19:21 
Друг Кота
Аватар пользователя

Карма: 174
Рейтинг сообщений: 1910
Зарегистрирован: Пт дек 12, 2014 09:36:15
Сообщений: 23322
Откуда: Минск
Рейтинг сообщения: 0
Медали: 2
Получил миской по аватаре (1) Мявтор 3-й степени (1)
Сказки всё это... :))

Пусть для начала кто либо даст расчёт концентратора УЗ в тонкий луч... :idea:

И размер и внешний вид... :facepalm:


Вернуться наверх
 
Не в сети
 Заголовок сообщения: Re: Конструируем ультразвуковой подавитель микрофонов
СообщениеДобавлено: Вт июн 14, 2016 12:49:52 
Друг Кота

Карма: 43
Рейтинг сообщений: 256
Зарегистрирован: Пн апр 19, 2010 00:04:18
Сообщений: 11994
Откуда: Малороссия
Рейтинг сообщения: 0
есть такая фигня: Сасер или Сазер..хз. аккустический лазер типа, стимулированная аккустическая эмиссия и всем ппц :kill:


Вернуться наверх
 
Не в сети
 Заголовок сообщения: Re: Конструируем ультразвуковой подавитель микрофонов
СообщениеДобавлено: Вт окт 18, 2016 13:14:44 
Друг Кота
Аватар пользователя

Карма: 174
Рейтинг сообщений: 1910
Зарегистрирован: Пт дек 12, 2014 09:36:15
Сообщений: 23322
Откуда: Минск
Рейтинг сообщения: 0
Медали: 2
Получил миской по аватаре (1) Мявтор 3-й степени (1)
Акустические лазеры или концентраторы, это несколько другое.

Наша тема - это блокирование микрофонов при помощи ультразвука.


Вернуться наверх
 
Не в сети
 Заголовок сообщения: Re: Ультразвуковой подавитель микрофонов
СообщениеДобавлено: Пт окт 21, 2016 11:39:52 
открыл глаза
Аватар пользователя

Карма: 22
Рейтинг сообщений: 22
Зарегистрирован: Пт апр 26, 2013 22:10:26
Сообщений: 452
Откуда: Волгоград
Рейтинг сообщения: 0
Медали: 1
Получил миской по аватаре (1)
FAKIR писал(а):
.

Собака в норме, но уже привыкла к мои экспериментам. (кстати аватар - это моя собака).


Куда собаку дел? :)


Вернуться наверх
 
Показать сообщения за:  Сортировать по:  Вернуться наверх
Начать новую тему Ответить на тему  [ Сообщений: 300 ]    , , , , 5, , , ...  

Часовой пояс: UTC + 3 часа


Кто сейчас на форуме

Сейчас этот форум просматривают: нет зарегистрированных пользователей и гости: 11


Вы не можете начинать темы
Вы не можете отвечать на сообщения
Вы не можете редактировать свои сообщения
Вы не можете удалять свои сообщения
Вы не можете добавлять вложения

Найти:
Перейти:  


Powered by phpBB © 2000, 2002, 2005, 2007 phpBB Group
Русская поддержка phpBB
Extended by Karma MOD © 2007—2012 m157y
Extended by Topic Tags MOD © 2012 m157y