Например TDA7294

Форум РадиоКот • Просмотр темы - Зависимость LM358 амплитуды от частоты на входе
Форум РадиоКот
Здесь можно немножко помяукать :)

Текущее время: Вс мар 15, 2026 10:51:20

Часовой пояс: UTC + 3 часа


ПРЯМО СЕЙЧАС:



Начать новую тему Ответить на тему  [ Сообщений: 18 ] 
Автор Сообщение
 Заголовок сообщения: Зависимость LM358 амплитуды от частоты на входе
СообщениеДобавлено: Чт апр 28, 2022 07:34:09 
Родился

Зарегистрирован: Чт апр 28, 2022 07:17:59
Сообщений: 9
Рейтинг сообщения: 0
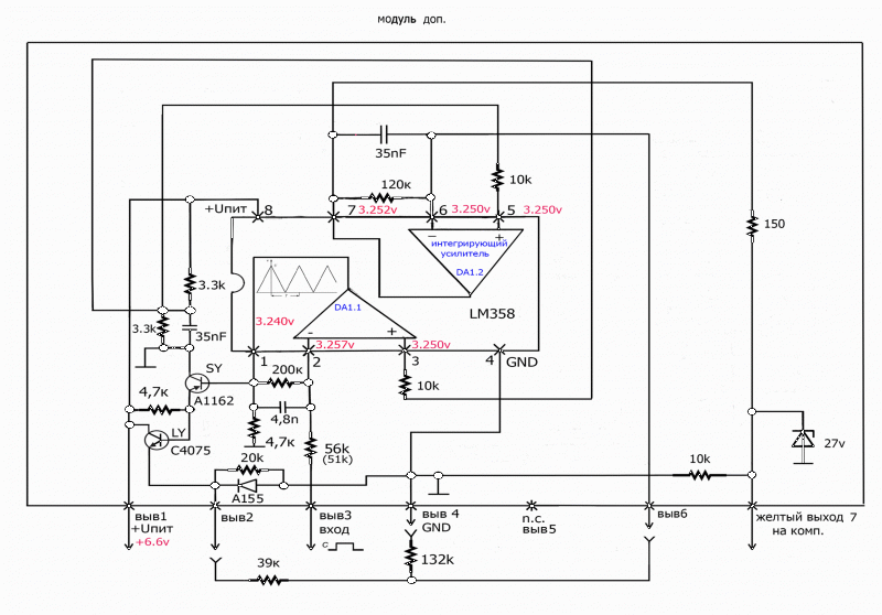
Здравствуйте уважаемые, может ли кто мне объяснить какая зависимость. На входе инверторной схемы на LM358 меняется частота от 1кГц до 3кГц. А на выходе 1 меняется еще и размах по амплитуде от 2в-3в. Как это устранить)?


Вложения:
Комментарий к файлу: схема с японского датчика от минитрактора
модуль.pdf [1.46 MiB]
Скачиваний: 169
Вернуться наверх
 
 Заголовок сообщения: Re: Зависимость LM358 амплитуды от частоты на входе
СообщениеДобавлено: Чт апр 28, 2022 15:16:18 
Друг Кота
Аватар пользователя

Карма: 23
Рейтинг сообщений: 406
Зарегистрирован: Вс окт 24, 2010 16:02:46
Сообщений: 3521
Откуда: Ижевск
Рейтинг сообщения: 0
Что это?
Судя по схеме, так оно и задумано, уменьшение усиления с увеличением частоты. Это зависит от ёмкости что между 1 и 2 выводами ОУ.


Вернуться наверх
 
 Заголовок сообщения: Re: Зависимость LM358 амплитуды от частоты на входе
СообщениеДобавлено: Чт апр 28, 2022 15:39:50 
Друг Кота
Аватар пользователя

Карма: 5
Рейтинг сообщений: 61
Зарегистрирован: Ср сен 30, 2020 16:51:47
Сообщений: 4644
Откуда: РФ
Рейтинг сообщения: 0
Как это устранить)?


Сделать свой собственный усилитель.
А в существующей схеме нелинейность специально введена ёмкостями в цепях обратных связей.


Вернуться наверх
 
 Заголовок сообщения: Re: Зависимость LM358 амплитуды от частоты на входе
СообщениеДобавлено: Чт апр 28, 2022 19:32:26 
Родился

Зарегистрирован: Чт апр 28, 2022 07:17:59
Сообщений: 9
Рейтинг сообщения: 0
Емкости дают треугольный выход, проверено лично.


Вернуться наверх
 
Эиком - электронные компоненты и радиодетали
 Заголовок сообщения: Re: Зависимость LM358 амплитуды от частоты на входе
СообщениеДобавлено: Чт апр 28, 2022 20:02:50 
Друг Кота
Аватар пользователя

Карма: 5
Рейтинг сообщений: 61
Зарегистрирован: Ср сен 30, 2020 16:51:47
Сообщений: 4644
Откуда: РФ
Рейтинг сообщения: 0
Емкости дают треугольный выход


На втором ОУ сделан интегрирующий усилитель. Он и даёт изменение амплитуды в зависимости от частоты. Потому что с ростом частоты меняется реактивное сопротивление конденсатора в цепи ООС. А что сделано на первом ОУ я не очень понял.


Вернуться наверх
 
 Заголовок сообщения: Re: Зависимость LM358 амплитуды от частоты на входе
СообщениеДобавлено: Пт апр 29, 2022 00:38:40 
Родился

Зарегистрирован: Чт апр 28, 2022 07:17:59
Сообщений: 9
Рейтинг сообщения: 0
Первый я понимаю с прямоугольных приобразовывает в красивую ровную «пилу»? А что дают два транзистора не понятно, зачем японцы их вкорячили?


Вернуться наверх
 
 Заголовок сообщения: Re: Зависимость LM358 амплитуды от частоты на входе
СообщениеДобавлено: Пт апр 29, 2022 04:29:55 
Друг Кота
Аватар пользователя

Карма: 5
Рейтинг сообщений: 61
Зарегистрирован: Ср сен 30, 2020 16:51:47
Сообщений: 4644
Откуда: РФ
Рейтинг сообщения: 0
что дают два транзистора не понятно, зачем японцы их вкорячили?


Возможно, они стабилизируют ток заряда конденсатора.


Вернуться наверх
 
 Заголовок сообщения: Re: Зависимость LM358 амплитуды от частоты на входе
СообщениеДобавлено: Пт апр 29, 2022 08:06:08 
Родился

Зарегистрирован: Чт апр 28, 2022 07:17:59
Сообщений: 9
Рейтинг сообщения: 0
Емкости дают треугольный выход


На втором ОУ сделан интегрирующий усилитель. Он и даёт изменение амплитуды в зависимости от частоты. Потому что с ростом частоты меняется реактивное сопротивление конденсатора в цепи ООС. А что сделано на первом ОУ я не очень понял.


Первый просто инвертор формирующий пилу?


Вернуться наверх
 
 Заголовок сообщения: Re: Зависимость LM358 амплитуды от частоты на входе
СообщениеДобавлено: Пт апр 29, 2022 08:09:30 
Друг Кота
Аватар пользователя

Карма: 5
Рейтинг сообщений: 61
Зарегистрирован: Ср сен 30, 2020 16:51:47
Сообщений: 4644
Откуда: РФ
Рейтинг сообщения: 0
Похоже на то.


Вернуться наверх
 
 Заголовок сообщения: Re: Зависимость LM358 амплитуды от частоты на входе
СообщениеДобавлено: Пт апр 29, 2022 09:43:42 
Родился

Зарегистрирован: Чт апр 28, 2022 07:17:59
Сообщений: 9
Рейтинг сообщения: 0
DA1.2 почему то не работает, может бракованный кристал?


Вернуться наверх
 
 Заголовок сообщения: Re: Зависимость LM358 амплитуды от частоты на входе
СообщениеДобавлено: Пт апр 29, 2022 10:10:18 
Друг Кота
Аватар пользователя

Карма: 5
Рейтинг сообщений: 61
Зарегистрирован: Ср сен 30, 2020 16:51:47
Сообщений: 4644
Откуда: РФ
Рейтинг сообщения: 0
Вы проверяете новую микросхему и она у вас не работает?
Или не работает та, что в схеме?


Вернуться наверх
 
 Заголовок сообщения: Re: Зависимость LM358 амплитуды от частоты на входе
СообщениеДобавлено: Пт апр 29, 2022 10:47:34 
Родился

Зарегистрирован: Чт апр 28, 2022 07:17:59
Сообщений: 9
Рейтинг сообщения: 0
Поставил новую с алиэкспресс

Изображение Изображение


Вернуться наверх
 
 Заголовок сообщения: Re: Зависимость LM358 амплитуды от частоты на входе
СообщениеДобавлено: Пт апр 29, 2022 11:50:41 
Друг Кота
Аватар пользователя

Карма: 5
Рейтинг сообщений: 61
Зарегистрирован: Ср сен 30, 2020 16:51:47
Сообщений: 4644
Откуда: РФ
Рейтинг сообщения: 0
А вторая половинка ОУ как не работает? На выходе сигнала нет или что?


Вернуться наверх
 
 Заголовок сообщения: Re: Зависимость LM358 амплитуды от частоты на входе
СообщениеДобавлено: Пт апр 29, 2022 12:05:03 
Родился

Зарегистрирован: Чт апр 28, 2022 07:17:59
Сообщений: 9
Рейтинг сообщения: 0
на входе есть, на выходе нет( может рез 39к уменьшить?


Вернуться наверх
 
 Заголовок сообщения: Re: Зависимость LM358 амплитуды от частоты на входе
СообщениеДобавлено: Пт апр 29, 2022 12:11:59 
Друг Кота
Аватар пользователя

Карма: 5
Рейтинг сообщений: 61
Зарегистрирован: Ср сен 30, 2020 16:51:47
Сообщений: 4644
Откуда: РФ
Рейтинг сообщения: 0
Получается, что ОУ неисправен. :(


Вернуться наверх
 
 Заголовок сообщения: Re: Зависимость LM358 амплитуды от частоты на входе
СообщениеДобавлено: Пт апр 29, 2022 12:16:21 
Родился

Зарегистрирован: Чт апр 28, 2022 07:17:59
Сообщений: 9
Рейтинг сообщения: 0
Получается, что ОУ неисправен. :(


:shock:


Вернуться наверх
 
 Заголовок сообщения: Re: Зависимость LM358 амплитуды от частоты на входе
СообщениеДобавлено: Пт апр 29, 2022 12:19:51 
Друг Кота
Аватар пользователя

Карма: 5
Рейтинг сообщений: 61
Зарегистрирован: Ср сен 30, 2020 16:51:47
Сообщений: 4644
Откуда: РФ
Рейтинг сообщения: 0
Для того чтоб разобраться с самим ОУ придётся его выпаивать, распаивать на обычную восьмиконтактную макетку и проверять его работоспособность обычным способом. По результатам, разбираться дальше со схемой.


Вернуться наверх
 
 Заголовок сообщения: Re: Зависимость LM358 амплитуды от частоты на входе
СообщениеДобавлено: Пт апр 29, 2022 13:55:23 
Родился

Зарегистрирован: Чт апр 28, 2022 07:17:59
Сообщений: 9
Рейтинг сообщения: 0
Сейчас перекос по питанию почему то, поэтому молчит ОУ

Изображение


Вернуться наверх
 
Показать сообщения за:  Сортировать по:  Вернуться наверх
Начать новую тему Ответить на тему  [ Сообщений: 18 ] 

Часовой пояс: UTC + 3 часа


Вы не можете начинать темы
Вы не можете отвечать на сообщения
Вы не можете редактировать свои сообщения
Вы не можете удалять свои сообщения
Вы не можете добавлять вложения

Найти:
Перейти:  


Powered by phpBB © 2000, 2002, 2005, 2007 phpBB Group
Русская поддержка phpBB
Extended by Karma MOD © 2007—2012 m157y
Extended by Topic Tags MOD © 2012 m157y