Например TDA7294

Форум РадиоКот • Просмотр темы - Микрофон (проводной) на расстоянии 35 метров - наводки
Форум РадиоКот
Здесь можно немножко помяукать :)

Текущее время: Пн янв 12, 2026 17:31:25

Часовой пояс: UTC + 3 часа


ПРЯМО СЕЙЧАС:



Начать новую тему Ответить на тему  [ Сообщений: 18 ] 
Автор Сообщение
Не в сети
 Заголовок сообщения: Микрофон (проводной) на расстоянии 35 метров - наводки
СообщениеДобавлено: Пн окт 19, 2009 08:54:37 
Родился

Зарегистрирован: Пн окт 19, 2009 08:27:01
Сообщений: 4
Откуда: Питер
Рейтинг сообщения: 0
Всем привет! (Пробую влиться в дружный коллектив)
На работе поставлена задача поставить микрофон в помещении для конференций, чтобы вести запись всех переговоров. Непосредственно запись происходит пока на компьютер. Имеется небольшой усилитель, находящийся непосредственно у микрофона (один корпус). Три котакта (питание, общий и выход). Подключил микрофон с помощью двужильного экранированного кабеля - по экрану общий минус, по двум жилам, соответственно, питание и выход от микрофона. Звук снимаю звуковым входом на компьютере.
Теперь проблема: идут очень сильные наводки, видимо, сети 220 вольт, так как в динамиках сильный гул 50 герц. Что характерно: чем выше микрофон от пола, тем громче помехи. При помещении микрофона на пол или, даже, на стол - гул есть, но полезный сигнал выше, соответственно, есть возможность его фильтрации. Но такое расположение микрофона не возможна. Нужно потолочное крепление, а там гул такой, что полезный сигнал даже после фильтрации практически не обнаруживается.


Вернуться наверх
 
Не в сети
 Заголовок сообщения:
СообщениеДобавлено: Пн окт 19, 2009 09:04:27 
Друг Кота
Аватар пользователя

Карма: 44
Рейтинг сообщений: 605
Зарегистрирован: Вс мар 04, 2007 11:39:00
Сообщений: 4470
Откуда: Ukraine, Kyiv
Рейтинг сообщения: 4
Существуют 2 способа подключания микрофонов: несимметричное (видимо, как у Вас) и симметричное (как для студийных микрофонов, которые могут подключаться шнуром до 50 м). Разница между ними в том, что в последнем случае сигнал от микрофона поступает к "основному" усилителю по 2-проводной линии с экраном. Сигнал - противофазный (!), а основной усилитель - балансный, который "давит" синфазную помеху от сетевой наводки в десятки и сотни тысяч раз. Сигнал уже с его выхода - несимметричный, который можно подавать на вход компьютера или другого усилительного устройства.

Т.о., примененное Вами подключение микрофона не годится в принципе. Если чего непонятно - задавайте вопросы, объясню подробнее и что почём, и как из этого болота выбираться.

_________________
Выслушай и противную сторону, даже если она и противна


Вернуться наверх
 
Не в сети
 Заголовок сообщения:
СообщениеДобавлено: Пн окт 19, 2009 09:20:15 
Родился

Зарегистрирован: Пн окт 19, 2009 08:27:01
Сообщений: 4
Откуда: Питер
Рейтинг сообщения: 0
Конечно, есть вопросы! Что можно предпринять в этой ситуации? Я сейчас схемку нарисую, чтобы было понятно, что у меня уже есть...


Вложения:
Комментарий к файлу: Микрофонный усилитель (схема)
(схема).GIF [6.08 KiB]
Скачиваний: 1454
Вернуться наверх
 
Не в сети
 Заголовок сообщения:
СообщениеДобавлено: Пн окт 19, 2009 14:14:11 
Друг Кота
Аватар пользователя

Карма: 43
Рейтинг сообщений: 167
Зарегистрирован: Вс янв 25, 2009 21:16:04
Сообщений: 35639
Откуда: Москва
Рейтинг сообщения: 0
Простите, а у Вас микрофон электрикетный?(я о схеме подключения), почему Вы через микрофон "шунтируете" питание? Не ошибочна ли схема? Может R2 надо подключить к базе VT1? Отсюда и шум :shock:


Вернуться наверх
 
Эиком - электронные компоненты и радиодетали
Не в сети
 Заголовок сообщения:
СообщениеДобавлено: Пн окт 19, 2009 14:18:13 
Админ
Аватар пользователя

Карма: 109
Рейтинг сообщений: 458
Зарегистрирован: Вт авг 23, 2005 15:23:25
Сообщений: 10815
Откуда: Москва
Рейтинг сообщения: 0
Медали: 1
Получил миской по аватаре (1)
Попробуйте сделать вот так.

_________________
А вот футболки кому? Кружки, значки!
Мысли Пачкают Мозги


Вернуться наверх
 
Не в сети
 Заголовок сообщения:
СообщениеДобавлено: Пн окт 19, 2009 14:39:56 
Говорящий с текстолитом

Зарегистрирован: Чт авг 06, 2009 20:34:52
Сообщений: 1627
Откуда: Новосибирск
Рейтинг сообщения: 0
Да, при передаче сигналов на большое расстояние, лучше использовать парафазный сигнал, примерно так, как говорит Max.
Если, всё-же сигнал с микрофонного усилителя несимметричный, то можно поступить так, как схема во вложении. Можно в качестве минуса питания предусилителя использовать оплётку (-1 провод). Это, как я понимаю, то, о чём говорил falkonist.
Вместо ОУ можно (даже будет лучше), если использовать инструментальный усилитель.


Вложения:
Diff.gif [3.29 KiB]
Скачиваний: 909
Вернуться наверх
 
Не в сети
 Заголовок сообщения:
СообщениеДобавлено: Пн окт 19, 2009 15:32:58 
Друг Кота
Аватар пользователя

Карма: 20
Рейтинг сообщений: 39
Зарегистрирован: Ср сен 16, 2009 22:39:52
Сообщений: 6884
Откуда: центр МИРа
Рейтинг сообщения: 0
Лучше всего подключать микрофон к усилителю с низким входным сопративлением.

_________________
Управление по управлению всеми управлениями.
Что такое шаговое напряжение?
-это напряжение между ногами когда берешь за голый конец.


Вернуться наверх
 
Не в сети
 Заголовок сообщения:
СообщениеДобавлено: Пн окт 19, 2009 17:48:12 
Друг Кота
Аватар пользователя

Карма: 44
Рейтинг сообщений: 605
Зарегистрирован: Вс мар 04, 2007 11:39:00
Сообщений: 4470
Откуда: Ukraine, Kyiv
Рейтинг сообщения: 0
Первый вопрос: что за тип микрофона?

Схема, приведенная Max'ом, в принципе, работоспособна, но имеет далеко не лучшие параметры. Лучше всего, как отметил YAA, применить инструментальный усилитель. Сейчас есть специализированные микросхемы с балансным входом (навскидку не припомню - база моих схем на компьютере, который сейчас в ремонте). Есть "классические" схемы инструментального усилителя на 3-х ОУ. Даже если микрофон электретный - предусилителя ему при таком включении вообще не нужно. Просто подать низковольтное "фантомное" питание по тем же сигнальным проводам.

Можно использовать принцип построения конденсаторных студийных микрофонов с полноценным фантомным питанием: питание подается на оба сигнальных провода, а разделение питания и сигнала производится звуковым трансформатором. Только и тогда нужен будет балансный предусилитель.

А вот использовать оплетку в качестве "минусовой" шины - дюже некошерно. На ней тоже будет выделяться ничем не скомпенсированная наводка. И её уже ничем не "задавишь" - она пойдет по "земле".

Кстати, прав и ПАУЛЬ: входное сопротивление микрофонных входов (например, в микшерном пульте - порядка 600 Ом (стардартное выходное сопротивление большинства студийных динамических микрофонов).

_________________
Выслушай и противную сторону, даже если она и противна


Вернуться наверх
 
Не в сети
 Заголовок сообщения: Re: Микрофон (проводной) на расстоянии 35 метров - наводки
СообщениеДобавлено: Вт окт 20, 2009 00:58:04 
Это не хвост, это антенна

Карма: 34
Рейтинг сообщений: 589
Зарегистрирован: Ср фев 25, 2009 04:32:44
Сообщений: 1428
Откуда: Находка
Рейтинг сообщения: 0
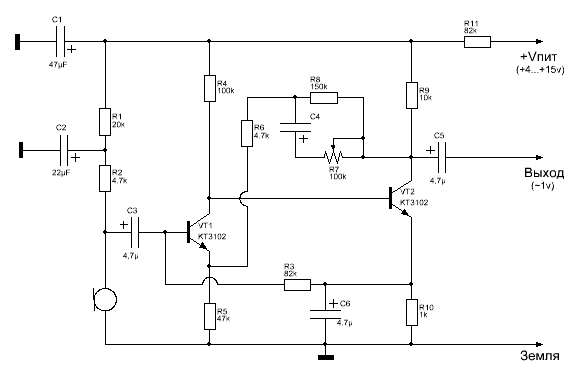
DENdyRec писал(а):
идут очень сильные наводки, видимо, сети 220 вольт, так как в динамиках сильный гул 50 герц.

Надо примерно так:
Изображение
чтобы исключить наводки из сигнала.
Если микрофон электретный, то питание ему подать с С2, может придется подобрать R7-R9.
Для этой схемы подойдет уже имеющийся 2-жильный экранированный кабель.


Вернуться наверх
 
Не в сети
 Заголовок сообщения:
СообщениеДобавлено: Вт окт 20, 2009 00:59:11 
Это не хвост, это антенна

Карма: 34
Рейтинг сообщений: 589
Зарегистрирован: Ср фев 25, 2009 04:32:44
Сообщений: 1428
Откуда: Находка
Рейтинг сообщения: 0
Да, забыл ссылку на статью с описанием...
http://cxem.net/sound/soundpred/soundpred14.php


Вернуться наверх
 
Не в сети
 Заголовок сообщения:
СообщениеДобавлено: Вт окт 20, 2009 09:30:42 
Родился

Зарегистрирован: Пн окт 19, 2009 08:27:01
Сообщений: 4
Откуда: Питер
Рейтинг сообщения: 0
Всем огромное спасибо за разъяснения. Уже бегу в магаз за дополнительными детальками и бутылкой молока...
Обязательно отпишусь!

P.S. тип микрофона не знаю... :) Схемку покупал на рынке у какого-то кулибина. Хотели быстро и не дорого, а получилось как обычно. Пока писал - позвонил свояк и сказал, что его сестра родила девочку. 4 кг 70 гр, 54 см!!! :)) Так что микрофон, чувствую, отдыхает еще несколько дней. :beer:


Вернуться наверх
 
Не в сети
 Заголовок сообщения:
СообщениеДобавлено: Вт окт 20, 2009 18:52:37 
Друг Кота
Аватар пользователя

Карма: 23
Рейтинг сообщений: 288
Зарегистрирован: Пт мар 09, 2007 15:01:52
Сообщений: 3078
Откуда: Биробиджан
Рейтинг сообщения: 0
Медали: 1
Получил миской по аватаре (1)
Рекомендую сделать пару витков провода на обоих концах вокруг ферритового кольца, мне такое решение позволило снизить уровень фона.


Вернуться наверх
 
Не в сети
 Заголовок сообщения:
СообщениеДобавлено: Ср окт 21, 2009 09:19:39 
Родился

Зарегистрирован: Пн окт 19, 2009 08:27:01
Сообщений: 4
Откуда: Питер
Рейтинг сообщения: 0
radteh писал(а):
Рекомендую сделать пару витков провода на обоих концах вокруг ферритового кольца, мне такое решение позволило снизить уровень фона.

Ok, сделаю!


Вернуться наверх
 
Не в сети
 Заголовок сообщения:
СообщениеДобавлено: Пн янв 11, 2010 22:56:29 
Родился

Зарегистрирован: Пн янв 11, 2010 22:49:41
Сообщений: 1
Рейтинг сообщения: 0
Есть такая штука - токовая передача.
Маленький усилитель на плате размером с 50-копеечную монету размещают в микрофоне, а сопротивление нагрузки и в корпусе самого усилителя прямо на гнезде. Единственное неудобство - с этим усилком можно будет использовать только эти микрофоны. Если заинтересует - выложу схему.

_________________
нет ничего хуже незаконченных дел


Вернуться наверх
 
Не в сети
 Заголовок сообщения:
СообщениеДобавлено: Вт янв 12, 2010 07:07:48 
Модератор
Аватар пользователя

Карма: 159
Рейтинг сообщений: 4074
Зарегистрирован: Пт янв 23, 2009 19:20:05
Сообщений: 45395
Рейтинг сообщения: 0
Медали: 1
Получил миской по аватаре (1)
А большой фон при приближении микрофона к потолку, скорее всего, был вызван наводками от светильников с люминесцентными лампами... Ич частенько забывают заземлять, да и дроссели (последних выпусков) имеют изрядное поле рассеянья...


Вернуться наверх
 
Не в сети
 Заголовок сообщения: Re: Микрофон (проводной) на расстоянии 35 метров - наводки
СообщениеДобавлено: Пт май 23, 2025 14:40:28 
Родился

Зарегистрирован: Пт май 23, 2025 01:22:31
Сообщений: 2
Рейтинг сообщения: 0
Напишу тут. История похожая, только условия похуже. По ТЗ есть предприятие с громкой связью на базе типового усилителя для линий громкоговорителей 100В. У усилителя есть микрофонный вход, под обычный конференционный микрофон. Задача - раскидать по предприятию эти микрофоны и подключить их к этому усилителю. Длина линий в некоторых случаях достигает 300м. В качестве провода под это - есть медь 4х0.5 где-то 4х0.75. Кабель обычный не экранированный.

Пока что вышел из положения следующим образом: выдернули кишки это конференционного конденсаторного микрофона. Там был усилитель на 1 транзисторе и стабилизатор 7805 (сам микрофон имел внешний БП 12В).

Заменил это следующим винегретом:

Изображение

Верхняя часть схемы(передатчик) внедряется в микрофон(От него остался, по сути, только корпус и палка с капсюлем и светодиодом). Нижняя (приемник) - подтыкается на микрофонный вход усилителя + подается питание в линию от БП 12В.

В принципе, эффект достигнут, все работает, всем всё нравится, но для меня лично есть нюансы...

1. Если запитывать это не от большого БП, а от маленького 12В 500мА-1000мА(например тот, что шел с микрофоном) то при работе микрофона слышны постукивания: тык... тык-тык-тык... А когда касаешься рукой самого микрофона - все прекращается. Лишние звуки также прекращаются если затронуть любую точку GND. Повышение емкости на входе питания С10 до 2200мкФ ничего не дает, но вот если поставить емкость, даже 1000мкФ сразу после БП, перед длинной линией до микрофона - всё пропадает. От АКБ, понятно, что все работает идеально.

Я не продвинут в аналоге, может кто чего подскажет? Ну и так, может чего тут получше сделать?

ПС: Давно читаю форум, вот решил написать.


Вернуться наверх
 
Не в сети
 Заголовок сообщения: Re: Микрофон (проводной) на расстоянии 35 метров - наводки
СообщениеДобавлено: Пт май 23, 2025 19:47:06 
Сверлит текстолит когтями
Аватар пользователя

Карма: 6
Рейтинг сообщений: 219
Зарегистрирован: Пн ноя 08, 2021 13:12:57
Сообщений: 1187
Откуда: 58С 58В
Рейтинг сообщения: 0
rmpg, Про электробезопасность , заземление не забыли? Может и тык-тык пропадёт.
Линии с обоих концов защитить последовательными маломощными Омными резисторами (предохранителями) и
параллельными супрессорами, варисторами.
На случай молнии вблизи. :dont_know:

_________________
Свежий взгляд из прошлого тысячелетия.


Вернуться наверх
 
Не в сети
 Заголовок сообщения: Re: Микрофон (проводной) на расстоянии 35 метров - наводки
СообщениеДобавлено: Пт май 23, 2025 20:36:15 
Родился

Зарегистрирован: Пт май 23, 2025 01:22:31
Сообщений: 2
Рейтинг сообщения: 0
Линии с обоих концов защитить последовательными маломощными Омными резисторами (предохранителями) и параллельными супрессорами, варисторами.

Варисторы и TVSки стоят по питанию, где питание заходит в линию. На микрофон еще не ставил.
Или как-то на аудио линию поставить?

Молнии, да, проходили уже. :) Молния уничтожает буфер на NJM4558 перед усилителем. В самом микрофоне уходит в мир иной LM386. Есть мысля в будущем оптически развязать. Валялись где-то HCNR200... но микрофонная часть всё равно погибать будет.


Вернуться наверх
 
Показать сообщения за:  Сортировать по:  Вернуться наверх
Начать новую тему Ответить на тему  [ Сообщений: 18 ] 

Часовой пояс: UTC + 3 часа


Кто сейчас на форуме

Сейчас этот форум просматривают: нет зарегистрированных пользователей и гости: 22


Вы не можете начинать темы
Вы не можете отвечать на сообщения
Вы не можете редактировать свои сообщения
Вы не можете удалять свои сообщения
Вы не можете добавлять вложения

Найти:
Перейти:  


Powered by phpBB © 2000, 2002, 2005, 2007 phpBB Group
Русская поддержка phpBB
Extended by Karma MOD © 2007—2012 m157y
Extended by Topic Tags MOD © 2012 m157y